2021年“东数西算”大背景下我国IDC产业发展现状与前景展望分析「图」

一、“东数西算”的意义
“东数西算”简单来看,即将东部海量数据,通过全国一体化的算力网络输送到西部,解决对东西部对数据处理需求和供给的不平衡问题。背后深层次来看,“东数西算”一方面是实现了数据的市场化配置;另一方面则是在数字经济时代,帮助缩小东西部经济的地域差异。
“东数西算”工程重要意义

编辑切换为居中
“东数西算”工程重要意义
资料来源:国家发改委,华经产业研究院整理
“东数西算”类比“南水北调”、“西电东送”和“西气东输”,可以预见的是,“东数西算”项目建设周期将是数十年的长线工程,同时作为重资产投资项目,投资体量或在数千亿级别,对相关土建、5G网络建设、IDC数据中心、绿电等新基建行业上下游有巨大的拉动效应。
“南水北调”、“西电东送”、“西气东输”工程对比

编辑切换为居中
“南水北调”、“西电东送”、“西气东输”工程对比
资料来源:公开资料整理
二、“东数西算”核心政策与主要目标
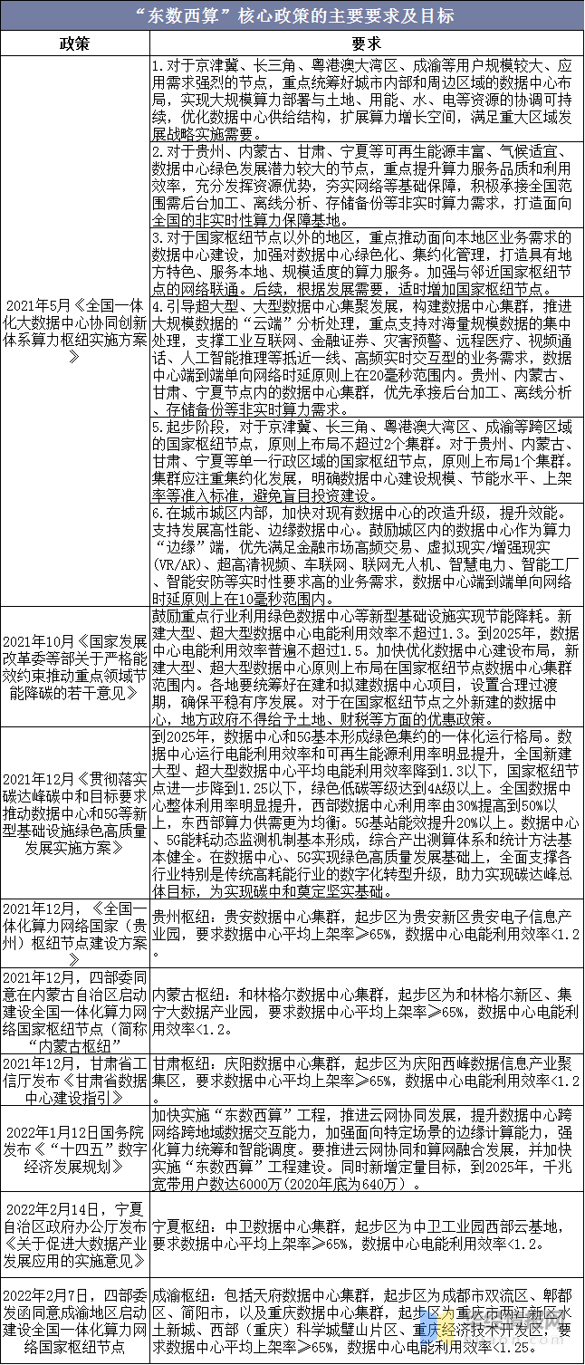
根据国家对数据中心的规划,国家枢纽节点算力规模占比超过70%。到2023年总算力计划要超过200EFLOPS,高性能算力占比达到10%。截至目前,我国数据中心规模已达500万标准机架,算力达130EFLOPS。在云计算、5G、大数据、物联网、人工智能等新一代信息技术的融合应用共同驱动下,社会对算力需求仍然十分迫切。当前我国数据中心主要集中在东部,东数西算就是将东部算力需求有序引导到西部,使西部优质土地、能源资源更充分地支撑东部数据的运算。
此前工信部2021年7月印发的《新型数据中心发展三年行动计划(2021中心发展三年)》规定,到2021年底,新建大型及以上数据中心PUE降低到1.35以下;到2023年底,新建大型及以上数据中心PUE降低到1.3以下,严寒和寒冷地区力争降低到1.25以下。同年10月,《关于严格能效约束推动重点领域节能降碳的若干意见》则进一步明确要求大型、超大型数据中心的PUE不超过1.3。
“东数西算”核心政策的主要要求及目标

编辑切换为居中
“东数西算”核心政策的主要要求及目标
资料来源:国家发改委,华经产业研究院整理
相关报告:华经产业研究院发布的《2022-2027年中国IDC行业市场运行态势及投资战略研究报告》
三、中国数据中心行业市场现状分析
算力是数字经济的核心生产力,截至2021年,我国数据中心机柜年度总量达415.06万标准机架,算力达到130EFLOPS。随着数字技术向经济社会各领域全面持续渗透,全社会对算力需求仍十分迫切,预计每年仍将以20%以上的速度快速增长。
2016-2021年全国数据中心机柜年度总量及增速

编辑
2016-2021年全国数据中心机柜年度总量及增速
资料来源:《2021年中国数据中心市场报告》,华经产业研究院整理
从全国各区数据中心存量机柜总数分布来看,2021年华北地区数据中心存栏机柜总数占比26%、华东地区占比29%,华南地区占比24%,华中、西北、西南、东北地区分别占比6%、3%、10%与2%。
2021年全国各区数据中心存栏机柜总数分布(单位:%)

编辑
2021年全国各区数据中心存栏机柜总数分布(单位:%)
资料来源:《2021年中国数据中心市场报告》,华经产业研究院整理
上架率方面,据统计,目前全国整体上架率为50.1%,华东、华北、华南约在65%-68%,华中为39%,而西部地区的西北和西南分别为34%和41%,低于平均水平。另一方面,此次发文明确强调平均上架率至少要达到65%以上,供给增加要匹配需求增长,避免无序扩张。当前西北地区上架率较低,未来增量弹性更大。
2021年我国各地区数据中心上架率

编辑
2021年我国各地区数据中心上架率
资料来源:CDCC,华经产业研究院整理
市场规模方面,我国数据中心市场规模从2012年的210.8亿元快速增长至2020年的2238.7亿元,2012-2020年CAGR为34.4%。
2012-2020年我国数据中心市场规模及增速

编辑
2012-2020年我国数据中心市场规模及增速
资料来源:国网能源研究院,华经产业研究院整理
四、各地区数据中心优劣势分析
在建设布局方面,数据中心将向中西部转移和东部功能提升并举,在业务需求方面,通过一体化算力调度实现各类数据中心物尽其用。对于需后台加工、离线分析、存储备份等对网络时延要求不高的业务,积极导向贵州、内蒙古、甘肃、宁夏等中西部地区可再生能源丰富、气候适宜地区的数据中心。
我国各地区建设数据中心的优劣势分析

编辑切换为居中
我国各地区建设数据中心的优劣势分析
资料来源:国网能源研究院,华经产业研究院整理
“东数西算”具体实施步骤:首先确定8大枢纽(京津冀、长三角、粤港澳大湾区、成渝、内蒙古、贵州、甘肃、宁夏),其次是设立数据中心集群,参考原有的布局,在各个集群内部规划具体的“起步区”,一般是区县或者产业园区。不同枢纽的定位差异巨大,体现了“分类、分级管理,引导格局优化和效率提升”的统筹思路。从国家发改委批复各地的文件来看,对各地枢纽的定位明确区分为实时算力需求和非实时算力需求。而临近的内蒙古则是和林格尔新区和集宁大数据产业园;甘肃枢纽的起步区则是庆阳,定位是绿色、集约、安全;贵州则是以支持长三角、粤港澳大湾区等为主。西部节点的定位是承接非实时算力需求。
“东数西算”八大枢纽节点集群起步区边界

编辑切换为居中
“东数西算”八大枢纽节点集群起步区边界
资料来源:国家发改委,华经产业研究院整理
五、我国数据中心发展方向
以数据中心为代表的信息基建经历了“促进培育-产业示范-高层统筹”的发展阶段,当前政策以平衡能耗与经济贡献为主基调。长期方向是分类、分级管理,推广节能技术、提升资源利用率、推动老旧小散向规模化集群+智能化边缘转型升级。
我国数据中心行业发展已经走向精细化

编辑切换为居中
我国数据中心行业发展已经走向精细化
资料来源:国务院、工信部,华经产业研究院整理
华经情报网隶属于华经产业研究院,专注大中华区产业经济情报及研究,目前主要提供的产品和服务包括传统及新兴行业研究、商业计划书、可行性研究、市场调研、专题报告、定制报告等。涵盖文化体育、物流旅游、健康养老、生物医药、能源化工、装备制造、汽车电子、农林牧渔等领域,还深入研究智慧城市、智慧生活、智慧制造、新能源、新材料、新消费、新金融、人工智能、“互联网+”等新兴领域。
