45页新能源充电桩运营平台规划与建设方案
发布时间
阅读量:
阅读量
目录
_01 分析"互联网+产业"发展态势
02 探索充电桩行业互联网化转型必要性
03 构建充电桩行业互联网平台战略框架
04 探讨充电桩行业互金生态盈利路径
05 探索资源整合与合作发展方向
06 提升投资运营效益水平
07 进行风险管理与成本预测评估
xx多式联运业务服务需求总结
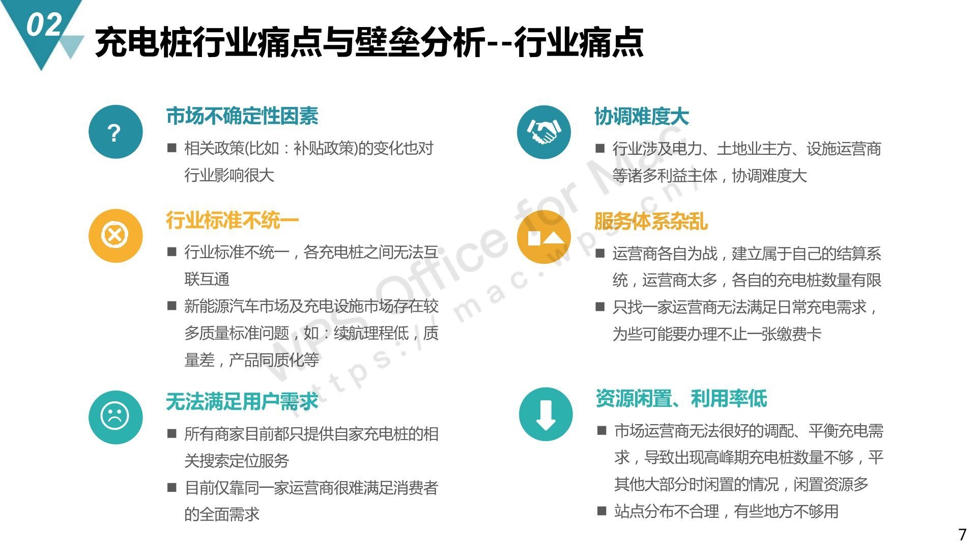
充电桩行业痛点与壁垒分析--行业痛点7

充电桩行业痛点与壁垒分析--客户痛点8

充电桩行业痛点与壁垒分析--运营痛点9

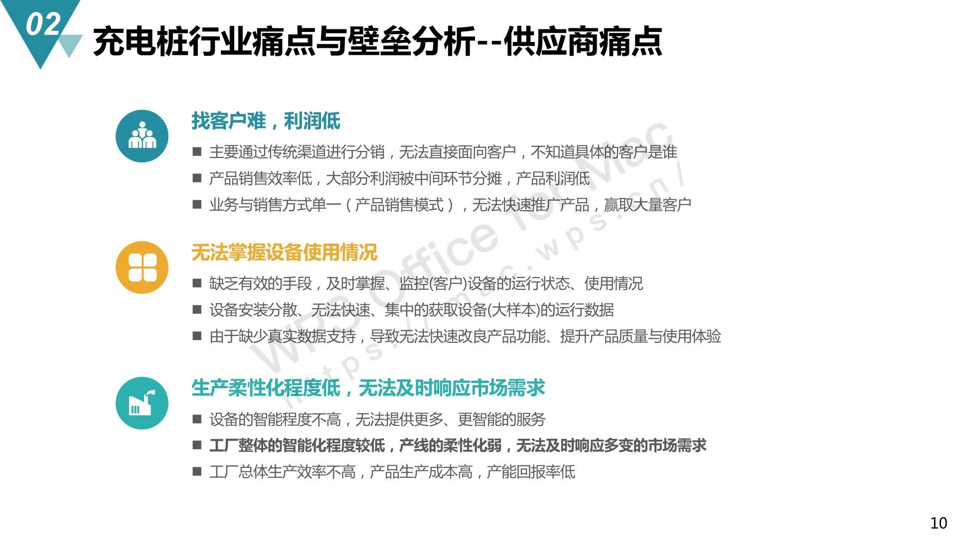
充电桩行业痛点与壁垒分析--供应商痛点10

充电桩行业痛点与壁垒分析--施工方痛点11

充电桩行业痛点与壁垒分析--壁垒12

充电电流对公共 Fast 慢充设施的大功率充电模块具有较高的技术要求。
现代电动汽车使用的锂离子电池对于过度充放电具有高度敏感性;相应的快速充换电设施必须具备精准监控功能。
新能源汽车充电桩(站)运营以高资本密集著称,在行业发展当中具有显著特点
平台总体蓝图规划23

充电桩产业平台预期盈利模式分析-现状分析30

下载完整方案,关注公种号“智慧方案文库”
文章引用的所有资料均源自互联网等公开渠道,并且合法获取。这些资料仅限于行业交流与学习用途,并不涉及商业活动。其正当地归属于原资料作者或出版机构的所有权。因此无需就相关版权问题承担法律责任。如若发现有侵权行为,请及时告知以便采取相应措施。
全部评论 (0)
还没有任何评论哟~
