ChatGPT扩展系列之跨平台桌面客户端ChatBox
发布时间
阅读量:
阅读量
ChatGPT扩展系列之跨平台桌面客户端ChatBox
今天介绍一下好玩的东西——ChatBox

为什么需要 ChatBox?
- 直接使用 ChatGPT API (OpenAI API) 是比较困难的,需要了解编程与接口调用,而且用起来不够方便。ChatBox 可以帮助你处理所有的底层调用。
- ChatBox 还帮你在本地保存了所有的聊天记录和 prompt,防止在线服务的数据丢失。
- ChatBox 还可以帮助你设计、调试和管理 prompt,让你更好地操作 AI 模型。
ChatGPT Plus 的平替?
具有可行性。相比 ChatGPT Plus 是 OpenAI 开发者的开发者API服务同样提供与之同等的效果
相比 ChatGPT Plus 的一次性付费方案每月 20 美金,在线订阅模式下整体运营成本显著降低。
开发者 API 提供了更加便捷地调用 ChatGPT 模型的功能,在实际应用中可实现如灵活配置 prompt 提示词角色进行调试、精准调整模型参数设置等操作。
下载安装
各个平台的安装包下载点这里
在官方平台获取chatbox组件的安装包
在官方平台获取chatbox组件的安装包
支持平台:
建议您下载.dmg和.tar文件包,并且这些文件经过测试能够顺利运行在x64和arm64平台上(确保兼容性)。
建议您直接从官方渠道获取.msi文件。
对于 Linux 用户来说,请确保您同时下载并安装两个版本的软件包:.AppImage以及.deb格式的安装程序。
我们首次打开需要我们设置一下,这里我们可以设置成中文

Roadmap
以下是基于给定规则对文本进行同义改写的版本
注
[

](https://www.freedidi.com/wp-content/uploads/2023/03/demo2.png)
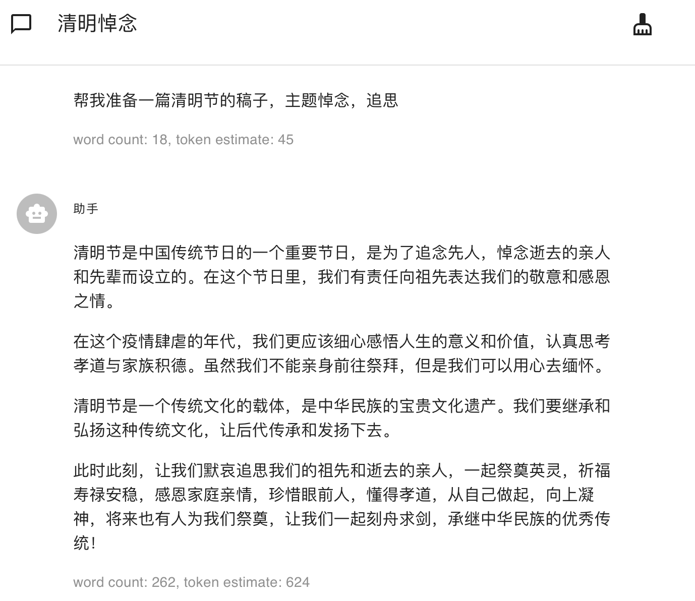
演示
我们看到还统计出了字数和tocken 的消耗

总结
一个跨平台的桌面端ChatGPT,可以作为ChatGPT Plus 的平替
全部评论 (0)
还没有任何评论哟~
