宏转录组方法_土壤宏转录组RNA的提取方法评价
微生物被认为是地球最大的分解者。据估算,每克土壤中微生物的数量最高可达上百亿,物种可达数十万种[。这些数量巨大、种类繁多、功能多样的微生物推动了土壤的发生和发育,决定了地球演化的方向和进程,形成了人类赖以生存的土壤历史自然体。然而,栖息于土壤中难以计数的海量微生物中,绝大多数被认为难以培养、生理功能未知,最高可达99%之多,学术界甚至将其类比为物理学中的暗物质,提出了生物暗物质的理念[。因此,如何认知这些尚未培养微生物的生理功能及其在原位复杂地球环境中的作用,一直是学术界研究的热点和难点。
宏转录组被认为是研究微生物原位功能表征的重要技术。宏转录组以复杂环境中微生物群落的总RNA转录本为具体研究对象。而RNA的存在,在很大程度上表明特定的微生物处于生理活性状态,可能在复杂系统的物质和能量代谢过程中发挥着重要作用。与宏基因组相比,宏转录组具有明显的原位研究优势[,因为DNA水平基因的存在和检出,并不意味着该基因转录表达并发挥作用,特别在复杂土壤中同时存在数以亿计的微生物,这些微生物很难同时大量分裂、增殖并产生大量新生细胞而发挥重要功能,大多时候原位海量的微生物细胞可能在未增殖的情况下也在发挥作用,因此,以RNA分析为核心的宏转录组技术在研究原位微生物功能、发掘活性微生物资源方面具有天然的技术优势。然而,原核微生物mRNA稳定性差,降解速度快(以秒计);且占总RNA比例仅为5%左右,因此,与宏基因组相比,宏转录组操作复杂,技术要求高。例如,以宏转录组Metatranscriptomic*为关键词,在Web of Science核心数据库可检测到612篇论文(截止到2018年3月6日),其中包括104篇土壤转录组论文,141篇海洋转录组论文。而宏基因组论文则高达8997篇,约为宏转录组15倍之多,土壤和海洋相关分别为1496篇和1245篇。这些结果表明,与海洋相比,土壤环境更为复杂,土壤宏转录组难度大于宏基因组,土壤RNA的提取和纯化,则是宏转录组研究的难点。
传统的宏转录组研究主要以mRNA为核心开展测序分析,从土壤总RNA中除去核糖体rRNA并富集mRNA是关键技术[,但由于早期测序成本较高,而细胞体内rRNA占比高,测序通量较低的情况下,只能检测到极少量的mRNA。例如,E. coli中rRNA占细胞干重可达16.8%,而mRNA占比仅为0.8%[。同时,由于mRNA降解以秒计,准确评估不同方法所得mRNA是否代表了土壤及其他环境中的主要微生物类群,具有极大的挑战[。已有研究通过提取土壤总RNA反转录获得cDNA后,比较其中mRNA和18S rRNA基因的组成,结果发现两者代表的物种组成具有极大差异,并不一致[。此外,由于相当数量的基因功能未知,mRNA作为生物分类的分子标靶不具有普适性,针对mRNA的宏转录组技术评价,通常具有较大的技术难度。然而,理论上而言,宏转录组的核酸序列均来自于完整细胞,同时16S rRNA被认为是生物分类的重要标准,在学术界得到广泛认可。因此,通过对宏转录组总RNA中rRNA序列组成的系统分析,即可初步评价总RNA所代表的土壤微生物细胞及其主要类群,也为后续分析mRNA提供了重要的参考策略。
据此,我们提出了本研究的科学问题:(1)不同的土壤RNA提取方法是否存在方法本身的专一偏好性。例如,无论何种土壤,试剂盒提取RNA是否会导致某种原核微生物类群始终被偏好性提取;(2)不同方法提取RNA能否获取土壤中主要的原核微生物类群;(3)不同RNA提取方法所得到的研究结论是否具有一致性。针对不同母质发育的3种典型水稻土(黑龙江海伦、江苏滨海、江西鹰潭),采用两种常规的土壤RNA提取方法(手工MR法和试剂盒KR法),通过凝胶电泳、实时荧光定量PCR和高通量测序16S rRNA技术,我们比较了三种水稻土之间活性原核微生物的差异,包括水稻土RNA质量、微生物群落结构以及好氧甲烷氧化功能微生物组成,比较了手工MR提取RNA与试剂盒KR法的结果一致性,期望为土壤原核微生物宏转录组研究提供有益参考。 1 材料和方法
1.1 土壤样品描述
土壤样品均采集于我国典型水稻种植区,包括黑龙江海伦(HL),江苏滨海(BH)和江西鹰潭(YT),具体采样的经纬度和土壤母质信息见
表 1. 供试水稻土的地理位置和基本理化性质
Table 1. Geographic locations and physiochemical properties of paddy soils in this study
No.
Sampling site
Geographic locations
pH (H2O)
Total N/
(g/kg soil)
Total organic carbon/
(g/kg soil)
Soil type
1
Hailun city
N47°26' E126°38'
5.97±0.06
2.65±0.01
34.10±0.20
Mollisol, Sandy soil
2
Binhai city
N33°59' E119°47'
7.95±0.04
1.44±0.07
25.10±1.42
Inceptisol, Sandy loam
3
Yingtan city
N28°23' E116°82'
5.77±0.03
1.38±0.02
13.17±1.00
Quaternary red lay
1.2 水稻土转录组总RNA提取
水稻土预培养:将长期低温保存的风干土壤加入适量水分并恒温培养,为可能休眠的微生物细胞复活尽可能提供最佳环境条件。具体操作包括:称取相当于5 g干土的水稻土置于120 mL的血清瓶中;加入无菌去离子水调节土壤水分含量至最大持水量的60%;加丁基橡胶塞密封瓶口,并用铝盖加固;将培养瓶置于28 ℃恒温培养箱中培养7 d后收集水稻土。一部分水稻土(2 g)保存于2.0 mL带螺帽口的裂解管(0.5 g/管),立即加入RNA later保护水稻土RNA,并放置于-20 ℃,用于手工提取法(MR)水稻土RNA提取;另一部分水稻土直接保存于-80 ℃超低温冰箱,用于试剂盒法(KR)水稻土RNA提取。
手工提取法(MR):根据已有参考文献[later保护液;(2)向管中加入0.5 g玻璃珠(0.5 mm:0.1 mm=3:2,Sigma)和700 μL预冷的TPM裂解液(50 mmol/L Tris-HCl pH 5.0,1.7% polyvinylpyrrolidone,20 mmol/L MgCl2),在核酸裂解仪(Fast PrepTM FP120)以6 m/s的速度振荡35 s,随后将剧烈振荡的裂解混合物在20000×g条件下离心2 min,上清液转移至2.0 mL的无菌离心管中;(3)再向裂解管中加入700 μL预冷的PBL裂解液(5 mmol/L Tris-HCl pH 5.0,5 mmol/L EDTA-2Na pH 8.0,0.1% SDS,6%水饱和酚),使用核酸提取仪在相同的条件下振荡,振荡后将上层裂解液与之前的上清合并;(5)向两次合并上清的离心管中加入500 μL的水饱和酚(pH 4.5),上下振荡30次后离心2 min;将上清轻轻吸出转移至新的2.0 mL离心管中;再依次加入500 μL的氯仿:异戊醇(25:24:1)(pH 4.5)、氯仿:异戊醇(24:1),用相同的方法振荡、离心、回收上清液;(6)最后一次上清转移至1.5 mL的离心管中,加入2倍体积的PEG-NaCl溶液(30% PEG-6000,1.6 mol/L NaCl),混匀后室温静置2 h;(7)将离心管在常温下20000×g离心10 min,倒去液体,加入400 μL 70%乙醇洗涤沉淀;20000×g条件下离心5 min后用枪头轻轻吸去乙醇溶液;(8)将离心沉淀在无菌通风厨中晾干5 min,用50 μL DNase/RNase-free H2O溶解RNA;(9)加入Recombinant DNase Ⅰ (TaKaRa)除去溶液中的DNA成分;(10)使用RNeasyMinElute cleanup Kit (QIAGEN)试剂盒纯化得到最终的RNA,每个样品的每个重复提取2 g土壤并溶于60 μL DNase/RNase-free H2O中,RNA提取物保存于-80 ℃超低温冰箱备用。
试剂盒提取法(KR):采用目前市场流行的PowerSoilTM Total RNA Isolation Kit (MoBio)试剂盒,提取水稻土转录组总RNA,每个水稻土设置3个生物学重复,每个生物学重复使用2 g土壤全部用于RNA提取,所有操作均按试剂盒说明书进行,水稻土RNA提取产物溶于60 μL DNase/RNase-free H2O中备用,RNA提取物保存于-80 ℃超低温冰箱备用。 1.3 水稻土转录组总RNA分析
水稻土RNA纯度及可能的DNA污染检测。将上述水稻土转录组总RNA作为模板,利用微生物16S rRNA基因通用引物(515F: 5′-CCAGCMGC CGCGG-3′/907R: 5′-CCGTCAATTCMTTTRAGTT T-3′)[进行PCR扩增,扩增反应条件如下:94 ℃ 1 min;94 ℃ 30 s,55 ℃ 30 s,72 ℃ 45 s,30个循环;72 ℃ 10 min。PCR产物进行琼脂糖凝胶电泳和NanoDrop分析为阴性结果,确保土壤总RNA中不存在DNA污染。确认RNA提取液中无污染后,将RNA溶液样品取1.5 μL进行微量紫外分光光度计(NanoDrop ND-1000 UV-Vis)检测,同时取4 μL水稻土RNA提取液进行1.2%琼脂糖凝胶电泳。所有实验均设置3个重复。
水稻土RNA反转录cDNA合成。取7 μL RNA溶液样品用于反转录合成cDNA,所用试剂盒为1st Strand cDNA Synthesis Kit (TaKaRa)。将合成的cDNA稀释20倍作为模板,开展下游实时荧光定量PCR及高通量测序16S rRNA基因分析。 1.4 高通量测序及实时荧光定量PCR分析水稻土转录组16S rRNA
高通量测序水稻土原核微生物转录组16S rRNA。针对水稻土反转录cDNA模板,采用上述微生物通用引物进行PCR扩增测序其16S rRNA。但与上述微生物16S rRNA基因的通用引物515F/907R略有不同,高通量MiSeq测序所用的正向引物515F含有Taq标签(12 base-pair的碱基序列),作为barcode序列用于后续数据分析并区别不同水稻土样品。高通量测序扩增子的PCR反应体系为50 μL,包括:25 μL Premix Taq (TaKaRa),正向与反向引物各1 μL (10 μmol/L),cDNA模板2.5 μL,20.5 μL DNase/RNase-free H2O。PCR扩增的反应条件如下:94 ℃ 1 min,94 ℃ 30 s,55 ℃ 30 s,72 ℃ 45 s,32个循环;72 ℃ 10 min。扩增完毕后将PCR产物进行1.8%的琼脂糖凝胶电泳,在紫外灯下切割回收目标产物片段,用Agarose Gel DNA Fragment Recovery Kit Ver. 2.0试剂盒(TaKaRa)纯化电泳片段,最终将PCR产物溶于30 μL DNase-free H2O。进一步通过1.2%琼脂糖凝胶电泳检测PCR产物纯化效果,使用微量紫外分光光度计(NanoDrop ND-1000 UV-Vis)测定纯化后PCR产物的浓度。将所有样品PCR纯化产物按照等摩尔数进行混合并进行建库和测序(MiSeq PE300)。
实时荧光定量PCR。标准曲线制备如下:首先利用上述微生物通用引物(515F/907R)对水稻土总DNA中的目的基因进行扩增,构建克隆文库后,将含有目的基因的克隆在LB营养液中过夜培养,提取、纯化质粒并测定浓度,根据摩尔常数计算出目的基因的拷贝数,随后用DNase-free H2O将质粒连续稀释8个数量级,从而得到16S rRNA基因的标准曲线。实时荧光定量PCR反应仍采用上述通用引物,反应体系如下:10 μL SYBR Premix Ex Taq (TaKaRa),正向与反向引物各0.3 μL (10 μmol/L),1 μL DNA模板,8.4 μL DNase/RNase-free H2O至体系终体积为20 μL。聚合酶链式PCR反应在CFX96 Optical Real-Time PCR System (Bio-Rad)扩增仪上完成,反应条件设置如下:94 ℃ 3 min;94 ℃ 30 s,55 ℃ 30 s,72 ℃ 30 s + Plate Read,40个循环;65 ℃ to 94 ℃ increment 0.5 ℃,0.05 s + Plate Read。 1.5 高通量数据分析
首先利用QIIME对原始序列进行拼接[,并根据不同的barcode标签拆分获得不同样品序列;随后除去质量得分<20的序列;进一步通过UPARSE命令对所有高质量序列在97%相似度水平进行分析,获得不同操作分类单位(operational taxonomic unit,OTU)[。根据OTU列表对不同样品进行物种多样性分析,在全局水平计算微生物群落的多样性指数,包括observed OTUs和Chao1指数分析。依据不同样品的OTU列表在R环境下通过vegan软件包进行非度量多维尺度分析(non-metric multidimensional scaling,NMDS)[。此外,进一步抽取每个OTU的代表序列,并通过与SILVA数据库进行比对,开展基于16S rRNA基因序列的物种分类,筛选好氧甲烷氧化菌序列,计算不同类型好氧甲烷氧化菌占总的甲烷氧化菌的相对丰度,同时抽取好氧甲烷氧化菌的代表性OTU序列,在分类学属和种的水平精细化分析好氧甲烷氧化菌的系统发育进化关系。
利用SPSS 16.0软件开展差异分析。对于两组数据间比较,采用Wilcoxon rank-sum test分析不同提取方法的定量数据差异;对于群落组成相对丰度的多组数据,则采用一元方差分析使用Tukey检验进行比较。P<0.05表示差异显著,在柱状图表中用不同小写字母表示。 2 结果和分析
2.1 手工法和试剂盒法提取对水稻土RNA质量的影响
试剂盒KR法提取的RNA纯度明显高于手工MR法。针对3种水稻土,如OD260/280的比例更加接近2.0,表明RNA中蛋白质污染较小,同时,OD260/230比值均大于或高于2.0,表明试剂盒KR法提取RNA中糖类、盐类或有机溶剂污染程度较低、不易检测。相反,手工MR法所获RNA的OD260/230比值大多低于1.0,表明土壤RNA受碳水化合物等杂质污染尤其严重,特别是鹰潭水稻土,手工MR法提取RNA有明显的黄色杂质,无法获得OD260/230比值,纯度最差。
表 2. 手工法和试剂盒法提取的RNA浓度和纯度
Table 2. The concentration and purity of RNA extracted by Manual method and Kit method
Soil sample
Extraction method
Replicate
Concentration of RNA/(ng/μL)
OD260/OD280
OD260/OD230
Hailun of Heilongjiang Province
Manual extraction method
1
27.34
1.65
0.17
2
19.25
1.76
0.56
3
26.24
1.65
0.13
Kit extraction method
1
41.75
2.04
2.19
2
80.24
1.91
2.06
3
56.85
1.97
2.24
Binhai of Jiangsu Province
Manual extraction method
1
14.06
1.50
0.72
2
13.61
1.75
0.05
3
22.62
1.51
0.30
Kit extraction method
1
107.41
1.91
2.02
2
94.79
1.98
2.11
3
100.21
2.00
2.18
Yingtan of Jiangxi Province
Manual extraction method
1
N/A
N/A
N/A
2
N/A
N/A
N/A
3
N/A
N/A
N/A
Kit extraction method
1
5.44
1.85
2.01
2
7.87
1.83
1.93
3
6.98
1.89
2.01
琼脂糖凝胶电泳分析表明,试剂盒KR法适合于东北海伦和江苏滨海水稻土RNA提取,而手工MR法更适合江西鹰潭水稻土。如

图 1 手工法和试剂盒法提取三种水稻土总RNA的琼脂糖凝胶电泳图(A)及16S rRNA转录本丰度(B) Figure 1 Agarose gel electrophoresis of total RNA (A) and the number of 16S rRNA transcript (B) from three paddy soils by Kit method and Manual method-based RNA extraction. Hailun, Binhai and Yingtan represent paddy soil RNAs from Hailun city of Heilongjiang province, Binhai city of Jiangsu province and Yingtan city of Jiangxi province respectively. KR: Kit method-based RNA extraction; MR: Manual method-based RNA extraction; M: DNA marker.
这些结果表明,黑龙江海伦和江苏滨海水稻土中活性原核微生物的RNA总量均明显高于江西鹰潭水稻土。水稻土原核微生物宏转录组RNA的提取质量和效率取决于水稻土类型,而不是提取方法。 2.2 手工法和试剂盒法提取RNA对水稻土原核微生物群落结构的影响
高通量测序16S rRNA表明,试剂盒KR和手工MR法的RNA提取结果明显不同,但水稻土原核微生物多样性取决于土壤类型,而不是提取方法。如

图 2 手工法和试剂盒法提取水稻土RNA的原核微生物多样性偏好性分析 Figure 2 Bias assessment of microbial diversity associated with KR and MR methods for RNA extractions of three paddy soils. A: The rarefaction curves of chao1 richness index. B: Non-metric multidimensional scaling analysis of soil microbial communities. C: The number of phylum biased in association with KR and MR extractions and the total number of microbial phylum extracted. 8/27 indicates that 8 out of 27 phyla in paddy soil are statistically significantly biased by KR or MR methods. D: The number of genus biased in association with KR and MR methods and the total number of microbial genus extracted. 108/363 indicates 108 out of 363 genera in paddy soil of Hailun city are statistically significantly biased by KR and MR methods. E: The total relative abundance of the biased phyla by KR and MR methods. The value above the column refers to the number of the biased phyla by KR and MR methods. F: Range of relative abundance in difference between KR and MR methods. KR means microbial taxa is favored by KR method and the range of difference is calculated by KR minus MR; MR means microbial taxa is favored by MR method and the range of difference is calculated by MR minus KR. G: The total relative abundance of the biased genus by KR and MR methods. The value above the column refers to the number of the biased phyla by KR and MR methods. H: Range of relative abundance in difference between KR and MR methods. The bias definition is based on the statistically significant difference in relative abundance of microbial taxa obtained between KR and MR methods for RNA extractions. All other abbreviations and definitions are the same as those in
在原核微生物门水平(P<0.05),相对丰度差异大于0.5%的则分别有6门、8门和7门。
在原核微生物属水平(P<0.05),相对丰度差异大于0.5%则分别有31属、25属和23属。此外,海伦水稻土中,试剂盒KR法获得269属,明显高于手工MR法240属;而鹰潭水稻土中,试剂盒KR法获得221属,明显低于手工MR法269属。江苏滨海水稻土中,试剂盒KR法(267属)与手工MR法(266属)无显著差异。
试剂盒KR和手工MR法的偏好性明显不同。在原核微生物门水平,海伦、滨海和鹰潭各水稻土中,试剂盒KR法偏好性提取到4门、7门、5门(
在原核微生物属水平,海伦、滨海和鹰潭水稻土中,试剂盒KR法偏好性提取到54属、26属、51属( 2.3 手工法和试剂盒法提取RNA对水稻土原核微生物类群(门/纲)的影响
试剂盒KR法在3种水稻土中偏好性提取了11微生物门,即这些原核微生物门的相对丰度显著高于手工MR法(P<0.05),其中6个门的丰度差异>0.5%。如

图 3 手工法和试剂盒法提取水稻土RNA对原核微生物类群(门/纲)的偏好性分析 Figure 3 Biased phylum in three paddy soils based on RNA extraction by different KR and MR methods. A: The statistically significant increase in the relative abundance of microbial phylum in paddy soil based on RNA extraction by KR method when compared to MR method. There are 11 phyla with relative abundance statistically significantly higher by KR methods than those by MR method. And 1 phylum is consistently detected in three soils, 3 phyla appeared in two of three soils, and the rest 7 phyla appeared only once in either Binhai or Yingtan paddy soil. B: The statistically significant increase in the relative abundance of microbial phylum in paddy soil based on RNA extraction by MR method when compared to KR method. There are 11 phyla with relative abundance statistically significantly higher by MR methods than those by KR method. And 1 phylum is consistently detected in three soils, 3 phyla appeared in two of three soils, and the rest 7 phyla appeared only once among the three paddy soils tested. C: The relative abundance of dominant phylum in three paddy soils based on RNA extraction by KR and MR methods. These 10 phyla contributed to > 90% of total microbial abundance in the three paddy soils tested. All other abbreviations and definitions are the same as those in
手工MR法在3种水稻土中偏好性提取了11微生物门,即这些原核微生物门的相对丰度显著高于试剂盒KR法(P<0.05),其中8个门的丰度差异>0.5%。如
针对水稻土中数量上占优势的前10个门(总丰度>90%)进行分析(Proteobacteria细化至纲水平),如 2.4 手工法和试剂盒法提取RNA对水稻土原核微生物类群(属)的影响
试剂盒KR法在3种水稻土中偏好性提取了94微生物属,即这些原核微生物属的相对丰度显著高于手工MR法(P<0.05),其中30属的丰度差异>0.5%。如Proteobacteria属和Acidobacteria Gp3属,前者的偏好性差异最高达5.98%。海伦和滨海水稻土中偏好性提取了4属,其中2属的偏好性>0.5%,包括难培养优势菌Acidobacteria Gp6属(3.83%)和Chloroflexi属(1.59%)。海伦和鹰潭水稻土中偏好性提取了26属,其中12属的偏好性>0.5%,其中丰度较高的8个优势类群分别为Azoarcus (2.96%)、Burkholderiales (2.52%)、Lysobacter (2.41%)、Methyloversatilis (2.32%)、Nitrosospira (2.15%)、Variovorax (1.54%)、Burkholderiales incertae sedis (1.22%)和Bacteroidetes (1.17%)。滨海和鹰潭水稻土中偏好性提取了3个属,但其偏好性差异均<0.5%,未在图中展示。此外,海伦、滨海、鹰潭三种水稻土中,试剂盒KR法分别偏好地提取了22属、17属、20属,如Byssovorax (0.88%)、滨海水稻土的unclassified Acidobacteria Gp1 (4.96%)和鹰潭水稻土的Thiobacillus (0.84%)。

图 4 手工法和试剂盒法提取水稻土RNA对原核微生物类群(属)的偏好性分析 Figure 4 Biased genera in three paddy soils based on RNA extraction by different KR and MR methods. A: The statistically significant increase in the relative abundance of microbial genera in paddy soil based on RNA extraction by KR method when compared to MR method. There are 94 genera with relative abundance significantly higher by KR methods than those by MR method, while 30 genera having a difference of > 0.5%. Among these 30 genera, 2 genera are consistently detected in three soils, 14 genera appeared in two of three soils, and the rest 14 genera appeared only once among the three soils studied. B: The statistically significant increase in the relative abundance of microbial genera in paddy soil based on RNA extraction by MR method when compared to KR method. There are 108 genera with relative abundance significantly higher by MR method than those by KR method, while 32 genera having a difference of > 0.5%. Among these 32 genera, 4 genera are consistently detected in three soils, 11 genera appeared in two of three soils, and the rest 17 genera appeared only once among the three soils studied. C: The relative abundance of dominant 7 genera in three paddy soils based on RNA extraction by KR and MR methods. Up to 409 genera were detected in all three paddy soils and 72 dominant genera with relative abundance of > 0.1% consistently appeared in three paddy soils accounting for more than 80% of the total abundance of soil microbial communities. It is found that 48 genera out of these 72 genera showed similar changing patterns of relative abundance between KR and MR methods, i.e., for each of these 48 genera the relative abundance is ranked in the same order among these three paddy soils regardless of KR and MR extraction methods. The rest 24 genera showed the opposite trend while accounting only for 7.63% of these dominant genera. Presented in the figure are the 6 genera with relative abundance > 5.0% among 48 genera showing consistent changing patterns and 1 genera with relative abundance > 1.5% among 24 genera showing inconsistent changing patterns. All other abbreviations and definitions are the same as those in
手工MR法在3种水稻土中偏好性提取了103属(P<0.05),即这些原核微生物属的相对丰度显著高于试剂盒KR法(P<0.05),其中32属的丰度差异>0.5%。如Blastopirellula (3.63%)、Haliangium (3.31%)、Corallococcus (2.34%)、Bradyrhizobium (2.13%),其中Haliangium属和Bradyrhizobium属的偏好性较大,分别为1.86%和1.75%。海伦和鹰潭水稻土中偏好性提取了21属,其中9属的偏好性>0.5%,包括丰度较高(>1.5%)的3个优势类群unclassified Anaerolineaceae (14.3%)、unclassified Planctomycetaceae (6.80%)、Syntrophobacter (1.61),其偏好性分别达到了4.56%、5.21%、1.90%。海伦和滨海水稻土中偏好性提取了3属,仅1属的偏好性>0.5%,即unclassified Proteobacteria。滨海和鹰潭水稻土中仅偏好性提取了1个属,即unclassified Rhizobiales,其丰度和偏好性最高分别为5.30%和2.91%。此外,海伦、滨海、鹰潭三种水稻土中,手工MR法特异性地偏好提取了23属、36属、14属,如Cystobacter (1.83%)、滨海水稻土的Clostridium sensu stricto (4.96%)和鹰潭水稻土的Nitrospira (0.72%)。
三种水稻土共计检测到409微生物属,其中海伦、滨海、鹰潭水稻土中相对丰度>0.1%的分别为139属、113属、136属,占原核微生物总丰度高达96.0%、97.0%、95.9%,其中72属普遍存在于三种水稻土,占微生物总丰度约为80%,是三种水稻土的主要微生物类群。如Koribacter属的相对丰度大小依次为:滨海水稻土(6.36%)>海伦水稻土(0.15%)>鹰潭水稻土(0.10%);而手工MR法结果为2.12%>0.16%>0.10%,两种RNA提取方法得到丰度变化规律完全一致。其他7个优势微生物属也得到了相同结果,包括Gp1、Phenylobacterium、Blastopirellula、Clostridium sensu stricto、Gp6、Cystobacter、Haliangium属。其他2个属尽管不完全一致,但也得到了类似的规律,如试剂盒KR和手工MR法皆表明滨海水稻土中,Gp3属的丰度最高,固氮菌属Azotobacter的丰度最低(Variovorax属的相对丰度依次为:海伦水稻土(1.54%)>鹰潭水稻土(0.64%)>滨海水稻土(0.29%),而手工MR法的结果为:滨海水稻土(0.56%)>海伦水稻土(0.35%)>鹰潭水稻土(0.20%)。 2.5 手工法和试剂盒提取RNA对水稻土好氧甲烷氧化菌的影响
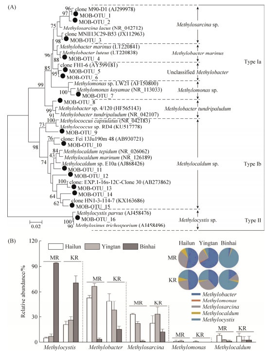
水稻土中好氧甲烷氧化菌的丰度较低,但在温室气体甲烷减排方面发挥着重要作用。针对这些功能微生物,如Methylobacter、Methylosarcina、Methylomonas、Methylocaldum和Type Ⅱ型的Methylocystis,这些可培养属占甲烷氧化菌总丰度最低可达87.6%,其他序列均为目前尚未培养的好氧甲烷氧化菌。

图 5 手工法和试剂盒法提取RNA对水稻土好氧甲烷氧化菌的物种组成(A)和相对丰度(B)的影响 Figure 5 The phylogeny of aerobic methanotrophs (A) and their relative abundances (B) in three paddy soils. A: All methanotrophic 16S rRNA genes were screened from the three paddy soils and the phylogenetic analysis were performed. The scale bar represents nucleotide acid substitution percentage. B: the relative abundance of individual genus of methanotrophs in each of the paddy soil. The inset pie shows the trend of methanotrophic frequency of dominant genera in the three paddy soils tested. Hailun, Binhai and Yingtan represent paddy soils from Hailun city of Heilongjiang province, Binhai city of Jiangsu province and Yingtan city of Jiangxi province respectively. All other abbreviation and definitions are the same as those in
尽管手工MR法和试剂盒KR法提取的好氧甲烷氧化菌丰度并不完全相同,但两种方法均能较好反映其在三种水稻土中的变化规律。例如,手工MR法提取甲烷氧化菌的丰度依次为:海伦水稻土(1.68%)>鹰潭水稻土(0.90%)>滨海水稻土(0.59%),而试剂盒法所得甲烷氧化菌的丰度明显偏低,其大小依次为:海伦水稻土(0.52%)>鹰潭水稻土(0.18%)>滨海水稻土(0.13%)。进一步在微生物属的水平进行分析,发现3个属的趋势一致,3个属的趋势不一致。例如,手工MR法和试剂盒KR法均表明水稻土中Methylocystis的丰度依次为:滨海>鹰潭>海伦。而Methylobacter的变化规律则不尽相同,手工MR法结果的丰度大小依次为:鹰潭>海伦>滨海,而试剂盒KR法结果的丰度排序为:海伦>鹰潭>滨海,但两种方法对海伦和鹰潭水稻土的Methylobacter丰度无显著性差异。 3 讨论
以RNA为核心的宏转录组是研究复杂环境中微生物生理功能的重要技术,但RNA提取方法可能对下游微生物分析产生重要影响[。据此,针对黑龙江海伦、江苏滨海和江西鹰潭三种不同母质起源的典型水稻土,以16S rRNA为分子标靶基因,比较了手工MR和试剂盒KR法提取水稻土RNA及其对原核微生物结构和组成的影响。结果发现,手工MR法或试剂盒KR法本身对特定微生物的专一偏好性较小。三种水稻土中共计检测到27门409属,但试剂盒KR法在三种水稻土仅专一偏好性提取到1门2属,其相对丰度显著高于手工MR法结果;而手工MR法仅专一偏好性提取到1门5属。这些结果表明,本研究中手工法和试剂盒法本身特有的偏好性可能仅为2门/27门、7属/409属,占所有微生物类群的比例分别仅约为7%和1%。同时发现两种RNA提取方法所得微生物组成和丰度并不完全相同,三种水稻土中平均41%微生物门、25%微生物属的相对丰度具有显著性差异(P<0.05),但两种方法均能检测到三种水稻土中的优势微生物类群,并且较好反映这些优势微生物类群在三种水稻土中的变异规律。例如,两种方法均发现δ-Proteobacteria纲在水稻土中的丰度大小依次为海伦>鹰潭>滨海。这些结果表明,三种水稻土原核微生物群落结构差异主要取决于土壤类型,RNA提取方法的影响相对较小。这些结果在一定程度表明,土壤类型差异足够大的条件下,手工MR或者试剂盒KR法提取RNA均能较好区分水稻土优势原核微生物类群的地理分异规律。
理论上而言,如果试剂盒提取RNA方法本身对特定微生物具有偏好性,那么针对任何土壤或环境样品,试剂盒法提取该微生物丰度均应显著高于手工法。手工法本身对特定微生物的偏好性也应符合类似规律。然而,值得注意的是,本研究检测到的27个微生物门中,仅发现Armatimonadetes门具有类似规律,即在三种水稻土中,试剂盒KR法提取该微生物的丰度均显著高于手工MR法结果(Proteobacteria属和Acidobacteria Gp3属具有类似规律,在三种水稻土中试剂盒KR法提取的微生物丰度均显著高于手工MR法结果(
已有的RNA提取方法评价主要集中于RNA提取效率,如浓度和纯度等方面的比较
不同RNA提取方法的细胞破碎和RNA分离方式,可能是特定原核微生物类群丰度产生差异的主要原因。本实验选用的两种方法的核心步骤均包括土壤细胞的分离、裂解,总核酸的分相萃取和沉淀,以及总RNA的分离和纯化[。复杂土壤环境中游离的RNA降解速度快,水稻土总RNA极有可能来自完整细胞,而两种方法尽管都采用了研磨珠剧烈振荡破碎细胞,但研磨珠直径和配比以及操作时间的差异,可能对后续RNA分离产生了一定的影响。此外,手工MR法和试剂盒KR法分离RNA的原理差别较大,并且前者操作繁复,极可能是两种方法RNA提取效率不同的主要原因。例如,手工方法利用PEG进行核酸的沉淀,而试剂盒法则采用异丙醇沉淀核酸。另外,两种方法在去除总核酸中DNA的策略也不尽相同。手工法通过脱氧核糖核酸酶降解总核酸中的DNA,以获得纯净的土壤总RNA;而试剂盒法则将总核酸进行层析过柱分离,利用特定的盐洗液将RNA专一性地从层析柱上洗脱达到与DNA分离的目的。我们的结果表明,试剂盒KR法在RNA纯度上有着绝对的优势,分光光度检测表明总RNA中的蛋白质和盐类等杂质的污染很小。手工MR法提取过程中的纯化效率差,土壤腐殖酸等杂质去除效果不明显,可能是水稻土RNA纯度较差的主要原因,导致OD260/230比值偏低,且江西鹰潭酸性土壤样品中色素污染严重。此外,试剂盒KR法可能适合于总RNA量较高的东北海伦和江苏滨海水稻土,而手工MR法更适合总RNA量较低的江西鹰潭水稻土。但采用手工MR法应兼顾RNA质量,提升纯化效率从而减少杂质对RNA的污染。值得注意的是,本研究仅采用了两种方法,诸多基于RNA的宏转录组分析均需要较高的RNA总量,如土壤宏转录组测试一般需要提供2 μg,甚至10 μg以上的RNA样品,以构建可靠的文库。未来应根据供试土壤特征和实验目的,结合RNA提取原理优化实验策略。
本文的研究结果与已有报道基本一致[,表明不同方法可能会对土壤RNA的总量和质量产生较大影响。但是,基于高通量测序16S rRNA分析结果表明,土壤类型而非提取方法决定了土壤活性原核微生物群落的分异规律。例如,在微生物门(
自然土壤中某些原核微生物类群数量较少,但功能重要,在元素生物地球化学循环和农业生产等方面发挥了重要作用pmoA功能基因的mRNA方法比较结果一致[。这些结果表明,与土壤类型的影响相比,RNA提取方法引起的功能微生物群落结构差异相对较小。 4 结论
基于RNA提取的宏转录组技术已经成为微生物组研究的重要手段。本研究表明,手工法或试剂盒法本身对特定原核微生物的专一偏好性较小,供试的三种水稻土所有27门409属中,方法本身的特异性偏好提取仅为2门7属,占所有原核微生物类群的比例仅约为7%和1%。此外,尽管手工法和试剂盒法提取RNA的总量和纯度具有明显的差异,但两种方法所得优势微生物类群基本一致,仅在微生物丰度方面存在一定的差异。手工MR法发现三种水稻土的活性微生物群落结构具有明显差异,而采用试剂盒KR法也得到了相同的结论。这些结果表明:土壤类型对活性原核微生物群落组成的影响远大于RNA提取方法。针对微生物量较大的土壤,试剂盒KR法能同时获得较高的RNA总量和质量,但对于微生物量较小的土壤,手工MR法尽管提取的RNA质量较低,但提取产量可能较高。未来在以RNA提取为基础的土壤宏转录组研究中,应围绕科学问题系统评估实验处理可能产生差异,结合不同的RNA提取方法优势,开展针对性的实验设计,确保不同处理的实验差异大于不同RNA提取方法所导致的差异,特别是在同一实验中尽量采用同一方法开展相关研究,提高研究结果的可信度和普适性。
