Cartographer论文精读-Real-Time Loop Closure in 2D LIDAR SLAM
Real-Time Loop Closure in 2D LIDAR SLAM
这篇论文是16年5月发表的,虽然时间比较久,但是很经典, 对于了解整个cartographer代码有很大帮助。第一次看这个论文的时候觉得很抽象,所以学习的过程 也是一个不断填坑的过程。如果有理解不到位的地方,欢迎评论区留言哦~
摘要 :
摘要中 提到LIDAR传感器和SLAM方法是 获取 平面 竣工图的有效方法。提取出四个重点就是:
①构建便携式平台-在有限的计算资源下运行;
②构建分辨率为5cm的栅格地图,并进行实时构图和 闭合回路;
③为了达到实时效果,采用分枝定界进行加速。
④实验表明,本文方法具有竞争力。
Introduction :
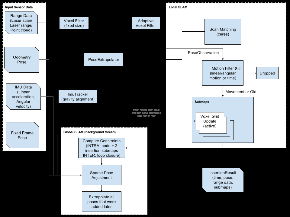
建议参看cartographer官网流程图:
https://google-cartographer.readthedocs.io/en/latest/

传感器输入
①激光雷达数据, 经过网格/体素滤波,就是2D和3D的区别,(size是体素的长度,fixed size是指 这一次的体素滤波是边长固定的)-再经过自适应体素滤波(是因为需要根据配置文件设置options)这样两次滤波的目的是较少一部分的数据量。
②里程计和IMU数据,这个IMU数据,经过imu tracker(计算重力加速度的方向-比如在论文中的使用的背包进行测量-需要求解roll和pitch) 之后和里程计的数据进行融合, 再结合local slam中的scan matching 一起来实现位姿的插值(pose extrapolator保留一段时间的位姿用来计算线速度和角速度,然后用计算得到的线速度和角速度来位姿插值-去除运动的畸变)
local部分(也就是前端)
③接收处理后的输入数据,对激光数据进行scan matching ,scan matching通过匹配lidar数据得到一个位姿,将当前帧激光插入到子图当中。如果传感器没有运动,是静止状态,那这一帧数据需要去除)这样一帧一帧的激光数据处理,我们不断更新得到子图。
global SLAM(后端)
这部分主要是一个回环检测,后端优化,在这其中提到了加速的方法采用的分枝定界法。
tips:
前端Local部分就是构建一系列的栅格子图,然后新的激光scan通过CSM的方法插入子图的最佳位置;后端-构建回环来消除子图之间匹配的误差,其实就是一个优化问题。
Related work**
在这部分,这要提到几种常用的扫描匹配的方法,以及他们的优缺点
①针对scan to scan ,激光帧之间的匹配,常用的方法是ICP PL-ICP,方法,但是这两种方法容易陷入局部极值,如果针对大场景的时候,计算的相对位姿 误差累计会很明显。
②而本文采用的是scan to map matching 可以限制减小误差的积累,采用CSM的方法(相关匹配-其实也是一个暴力搜索,但是它构建的是似然场模型,不会陷入极值,这个CSM可以理解为在较粗糙的层面下进行的,之后需要再加一个梯度优化进行精细的搜索,如果采用G-N的话,寻找线性插值映射上的局部最优解。需要一个良好的初值,可以采用起始位置用高频率的激光数据,或者3D环境,初始位姿用IMU给出)—这个CSM也可以理解为似然场模型-对图像进行高斯平滑-对障碍物膨胀(离障碍物越远,得分越低)-得分与障碍物有关,是连续的,不需要期望值,每一个地图点都有得分,查表-得分高为障碍物。同时适合结构化与非结构化环境。 (结合后面提到的栅格地图占用的概率以及hit miss概率)
③Pixel-accurate scan matching (像素精确匹配)可以减少误差的积累,但是代价是庞大的计算量;
ALL以上说的是几种激光数据的扫描匹配方法,接下来说常用的两种处理剩余局部误差累积的方法:滤波方法与图优化;
①就粒子滤波 来说,对于基于网格的SLAM,随着地图变得越来越大,这很快就会成为资源密集型的;滤波器-粒子滤波-Gmapping-粒子衰减严重-价值不大-当环境增大,前面出现问题的概率增大,只估计当前的位姿,不对之前的位姿修正。在实际应用中,可以把粒子数目降低一些来降低内存。但是针对定位滤波器更有优势,只关注定位结果,但是建图更依赖图优化
②基于图优化 的方法,就是通过构建节点与边之间的约束。找到一个最优配置。
之前的一系列介绍,都在引出Google cartographer
SYSTEM OVERVIEW
这部分提到了一个软实时约束 , 可以理解为非真正的实时约束,他的效率是跟不上。也可以理解为lazy decision-晚一点做决策 ,降低回环时候的错误率。 -针对大环境我们在线跑cartographer的时候会发现他的约束格网是跟不上我们的行进速度的,我们更关注后处理的轨迹优化,所以会把一些参数设的更大,实时只是出一个初始pose,离线跑bag的时候,会发现数据跑完之后还会有一个相当长时间的optimization优化。同时这里还提到了一个预计算网格。
**
LOCAL 2D SLAM(局部)
**
A:SCAN:
子图的构成,就是一帧一帧激光数据扫描匹配 对齐的 迭代过程,每一帧的激光数据转换到子图中,其实是旋转加一个平移。

B:SUBMAPS:
几个连续的激光scan,构成一个子图,这些子图是栅格地图M , 其中离散的栅格地图可以理解为分辨率 本文采用的是5cm的分辨率 , 那么2d的格子图,大小是5cm*5cm,每一个格子都有一个自己的概率值,(pmin pmax) (在概率最小到最大的空间中),当一个栅格的概率值小于pmin时,表示这个点没有障碍物,在两者概率之间表示不确定,大于pmax表示该点是障碍物。一般位置环境设置为0.5,然后不断进行更新。

上面这个公式(2),其实是一个简化-采用贝叶斯对地图进行估计。clamp是一个区间限定函数。
这个部分还涉及一个cell,可以理解为多个栅格地图组成一个cell,cell要比栅格大。


预计算网格:
当激光打在栅格地图上的时候,被击中的方格,进行hit+1(就是激光点打在建筑物上的概率);hit的那个点到激光原点之间的格子进行miss+1。对于之前没有hit或者miss的点,我们为其分配一个概率phit pmiss.每当有一帧激光打在网格上时,会重新计算hit与miss的值。
C Ceres scan matching

在将每一帧scan插入submap之前,使用 基于ceres的scan matching对位姿进行优化。 这个scan matching负责找到一个扫描位姿,使submap中扫描点scan的概率最大化。这个问题转化为一个非线性最小二乘问题。
**
CLOSING LOOP 回环检测
回环检测目的简单来说,就是我们通过在大场景中创建小子图来抑制误差的累计,短时间内,连续的激光数据组成的子图误差累计的很小,但是不同子图之间要想消除误差,需要进行回环检测来优化位姿。本质上可以理解为将位姿之间的差值转换为最小二乘来求解。这里面提到一个SPA稀疏姿态调整公式 ,可以参考一个论文具体了解
**
A. Optimization problem(优化问题)

其中上式中,表示子图的一系列位姿、scan的位姿(这样的位姿是建立在世界坐标系下的,两者之间的约束,用协方差来表示) ,第四个参数参数是两者之间的相对位姿。e是计算他们之间的残差。
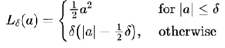
原文中提到一个损失函数:鲁棒性回归的损失函数 。

(公式摘自链接:
这个a表示为残差,可以表示为观测值与预测值之间的差值,如果这个残差很小的话,进行平方操作;如果残差很大的话,直接加入到系统当中,会把整个系统引导到错误的方向,所以进行线性化的操作,这样就避免为系统引入较大的残差项。 在实际应用中,主要是针对对称环境中,减小错误匹配带来的问题。 比如走廊中的白墙,特征点很少,很容易错误匹配。
Branch-and-bound scan matching(分枝定界加速问题)

左侧可以理解为信度和,是将当前帧scan插入到submap中,遍历所有位姿得到的最高分,这个值越高,表示越匹配,我们的目的就是要找到这个分值最高的数值。这样导致的计算量是巨大的,所以在实际中用的是分支上界法
CSM-枚举位姿,在局部势场中,存在很多局部极值,采用枚举,可以减少错误匹配,同时采用加速策略。构造似然场(其实是高斯模糊的过程)、根据机器人在各个方向的运动速度(dx dy dtheta-比如在1m*1m空间内,角度为30°)即在指定的搜索空间内,进行搜索,计算每一个位姿的得分(选出最优位姿)、根据位姿匹配的得分,计算位姿匹配的方差。
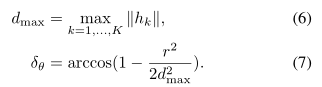
在这部分,他在scan点集周围选定一个搜索的窗口W,寻找最佳的位置, 要对搜索中的角度,搜索最远距离,步长,以及分辨率进行设定。 其中,这个hk代表点集,分辨率r一般都是从大到小。


算法1:

**
算法2 采用分支上界的方法:(计算上界,保证计算效率和质量)
**
主要思想是将可能性子集表示为树中的节点,其中根节点表示所有可能的解决方案,在我们的例子中是W。
为了得到一个具体的算法,我们必须确定节点选择、分支和上界计算的方法。
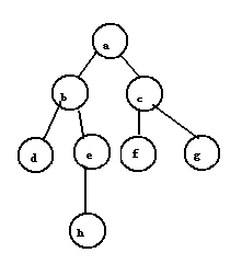
1)节点选择:DFS(depth-first search深度优先搜索)方法
与广度优先搜索算法不同,这种搜索算法所遵循的搜索策略是尽可能“深”地搜索一个图。它可以快速评估许多叶节点。

参考链接:
深度优先搜索思想:
首先从节点a开始,假设左边的优先级高于右边,先访问相邻的左节点b,,然后再访问相邻的节点d。d已经没有相邻的节点了,那就返回上一级再访问e,然后再访问h , 当h也没有相邻的节点了,退回。之前访问过得所有节点都设置为已经访问了,所以不断往上搜索到没有访问的节点,如此的递归,直到访问完所有的节点。
同时由于我们不想将差的匹配添加为到回环检测中,所以引入了一个分数阈值, 低于该阈值,对最优解不感兴趣。但是在实践中,阈值通常不会被超过。
2)分枝

树中的每个节点都用一个整数元组来描述,可以理解为一个candidate可构建四个子Candidate。就是一个父节点可以分成4个子节点 。其中角度参数不变 ,因为针对栅格地图,激光端点的平移-在四个节点上的平移针对x,y,所以分别加入一个偏移量x_index_offset,y_index_offset。所以角度是不变的。
分枝的过程其实就是一种枚举的过程,只不过在cartographer中是一种隐式的枚举 重点是如何定义目标函数-用来剪枝。

1、假设顶层是C0 ,计算所有C0的得分,从大到小进行排序;
2、然后往下一层,从C0到C1,计算这四个C1的得分,依然是从大到小排序;
3、重复第二步,继续往下C2…Cn,直到计算到了最底层的Cn,这个层数depth=max的时候,计算那四个candidate子节点的得分,将得分最高的作为best_score;
4、然后范围倒数第二层里,将刚才得到的best_score与剩下的三个Cdepth-1的进行比较,如果这个bset_score依然是最大的,那么就没有再进入到倒数第二层那剩余的三个节点里了。就达到了一个剪枝的目的。
5、这样不断的返回,知道遍历整个分支数,返回最优的结果就可以了。

深度减一,不断进行分枝
3)计算上界
这一部分的公式,其实就是通过预计算网格的值,构造得分函数score,来进行一个上界的搜索和计算。最大程度的提高效率。



1 它是通过设定分数阈值计算最优得分best_score;
2 它先计算C0的得分。初始化一个栈C,将这些分数由大到小进行排序,存储。
3 如果这个栈不是空的,那就把里面的小c跳出来;
4 如果它的得分是大于best_score,
5 并且它是叶子节点,我们就将这个子节点的值付给best_score
6 如果当前节点不是叶子节点,就是还没到最精细的,最下面的一层,我们就继续进行分支。
7 最后结束 这个过程,返回的是最优得分best_score与MATCH这个函数 这个match函数在代码中后面跟着的一些参数,后面的匹配就依赖于这个match后面带的参数。
结论
①本文提出并实验验证了一个二维SLAM系统,该系统将scan到submap匹配、环路闭合检测和图形优化相结合。
②在后台,使用pixel accurate match来创建循环闭合约束,所有scan都与附近的submap匹配。并且会对约束图进行周期性的优化。
③实验证明在适当的硬件上实时运行的可能性。

好了~ 恭喜你竟然看完了 其实这篇论文如果读得细一点,可以 对整个cartographer流程有更进一步的理解,对于理解代码之间的跳转也很有帮助,但是这篇论文很抽象,还是需要在学习中不断刷新认知高度。希望可以帮到你哦~ 如果有什么错误可以评论区留言~
哈哈,开心每一天 **
上篇有我整理的整个激光SLAM的流程,可以结合着看
* 对了,附上blibli上视频链接~
https://www.bilibili.com/video/BV1nV411Z7W5?from=search&seid=6422162790679147998
