springboot智慧养老管理系统论文
目 录
摘 要 1
Abstract 2
第1章 绪论 3
1.1 项目研究的背景 3
1.2开发目的和意义 3
1.3国内外研究现状 4
第2章 系统开发工具 4
2.1 SpringBoot编程语言 4
2.2 B/S模式 5
2.3 MySQL数据库 5
2.4 SpringBoot框架介绍 6
2.5 HTML技术技术 6
2.6 web框架介绍 7
第3章 系统分析 9
3.1 概述 9
3.2 功能需求 9
3.3 非功能性需求 11
3.4 系统特色 12
3.5 可行性研究 12
3.5.1经济上的可行性 12
3.5.2技术上的可行性 12
3.5.3操作的可能性 12
第4章 系统总体设计 13
4.1 系统架构设计 13
4.1.1体系结构 13
4.1.2 系统功能结构设计 13
4.2 系统数据库设计 16
4.2.1 数据库设计概述 16
4.2.2 数据库表的设计 17
第5章 系统功能实现 23
5.1登录模块的实现 23
5.2管理员管理模块 23
5.3用户管理模块 24
5.4寝室信息管理模块 24
5.5团队成员管理模块 25
5.6外出报备管理模块 25
第6章 系统测试 27
6.1 测试定义 27
6.2 测试目的 27
6.3 测试方案 27
6.4 系统分析 29
第7章 总结 30
参考文献 31
致谢 32
第1章 系统总体设计
4.1.2 系统功能结构设计
本系统设计时,确定详细功能,这些功能主要通过需求阶段的调研分析得来的,具体功能模块如下图,如图4-2,4-3所示。

图4-2 智慧养老管理系统管理员功能结构设计

图4-3智慧养老管理系统用户功能结构设计
智慧养老管理系统、要具备以下功能:用户可以实现用户登录、个人信息管理、护理记录管理、费用管理功能;医护人员可以实现账号管理、病例管理、药品管理、寝室分配、护理记录管理功能;以及管理员可以实现账号管理、档案管理、寝室分配、外出报备、费用管理功能。
用户端(前台模块):
登录模块:用户通过用户名和密码登录。
个人信息模块:用户可在该模块查看并修改用户的个人信息。
健康情况模块:用户可在该模块查看老人近期的身体情况,如心率、血压、血糖。
餐饮管理模块:用户可在该模块查看老人每周的菜谱。
护理记录模块:用户可在该模块查看老人接受护理的情况,如等级、费用。
外出报备模块:用户可在该模块查询老人的外出情况,如外出时间、归来时间、事件。
费用管理模块:用户可在该模块查询老人的入住费用和护理费用。
医护人员端(后台模块):
登录模块:医护人员通过用户名和密码登录。
账号管理模块:医护人员可在该模块查看并修改用户的账号信息。
病例管理模块:医护人员可在该模块查看并修改老人的病例和健康情况。
药品管理模块:医护人员可在该模块查看并修改药品名称和价格。
寝室分配管理模块:医护人员可在该模块查看并修改老人的寝室分配情况。
护理记录管理模块:医护人员可在该模块查询并添加老人的护理记录。
管理员端(后台模块):
登录模块:管理员通过用户名和密码登录。
账号管理模块:管理员可查看用户和医护人员的账号信息,并能增加、删除、修改。
档案管理模块:管理员可查看老人的病例和健康情况,并能增加、删除、修改。
药品管理模块:管理员可查看药品名称和价格,并能增加、删除、修改。
餐饮管理模块:管理员可查看老人每周的菜谱,并能增加、修改。
寝室分配管理模块:管理员可查看老人的寝室分配,并能增加、删除、修改。
外出报备模块:管理员可在该模块查看并记录老人的外出情况,如外出时间、归来时间、事件。
费用管理模块:管理员可在该模块查看并修改老人的入住费用和护理费用,以及费用的缴纳情况。
4.2 系统数据库设计
4.2.1 数据库设计概述
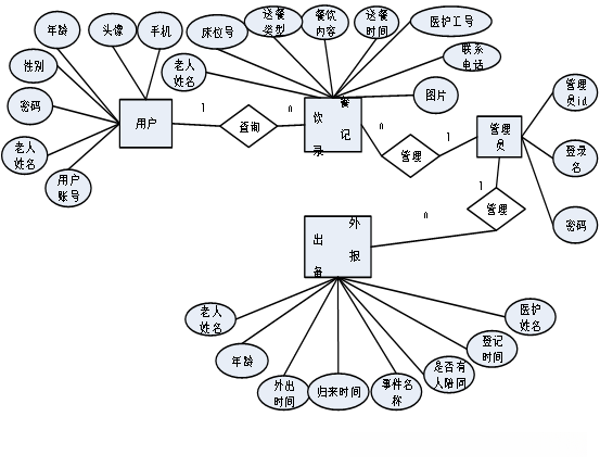
概念模型是对现实中的问题出现的事物的进行描述,ER图是由实体及其关系构成的图,通过E-R图可以清楚地描述系统涉及到的实体之间的相互关系。
用户信息实体图如图4-2所示:

医护人员实体图如图4-3所示:

图4-3医护人员实体图
在软件系统的开发过程中,最关键的一个步骤就是建立一个完整的表格,在这个表格中,首先要有一个完整的表格,然后才能决定各个表格的数量;通过对表格的组织、表格间的相互联系等进行分析,以确保整个体系的稳定。数据库的作用就是对工程中所有的数据进行保存,并保证其安全。一个完整的表格,包括了工程中的每个元素的字段和特性,本文经常使用概念模型进行设计,即为E-R模型。

图4-3 系统数据库
第2章 系统功能实现
5.1登录模块的实现
当管理员输入用户名称及密码后,按「登录」键,系统会比对资料库中储存的资料,若用户名称及密码符合资料库储存资料;系统会跳跃到使用者页面,如果不是,会有提示错误,将会出现登录页。图5.1系统登录界面。

图5.1系统登录界面
5.2管理员管理模块
管理员登录系统后,可以对首页、用户管理、医护人员管理、寝室分配管理、寝室信息管理、健康情况管理、餐饮记录管理、入住费用管理、外出报备管理、护理记录管理、药品信息管理等功能进行相应操作,如图5-2所示。、

图5.2首页信息界面
5.3医护人员管理模块
管理员可以对医护人员的信息进行查看、删除、增加及修改操作。程序成效图如下图5-3所示:

图5.3 医护人员信息界面
