PWM/转速单闭环/转速电流双闭环电机控制Simulink仿真
PWM/转速单闭环/转速电流双闭环电机控制Simulink仿真
实验室之前一直在用BBB板和ARM板通过驱动器控制电机,最近实验室新买了一台DSPACE平台,具有运行参数可视化、实时性高等特点,但由于该平台是基于Simulink的建模与控制,因此需要对Simulink进行一定的学习。
本文章只是对电机运行进行最基础简单的仿真,后面还有很多需要学习的地方,我们一起努力!
电机的运行原理
实验室用到的是有刷直流电机,型号为MAXON RE40,148867,参数下表可见
有刷直流电机的工作原理可以参考下面的视频
https://www.bilibili.com/video/BV1Cy4y127YJ?spm_id_from=333.999.0.0
https://www.bilibili.com/video/BV1pz4y1X7dg?spm_id_from=333.999.0.0
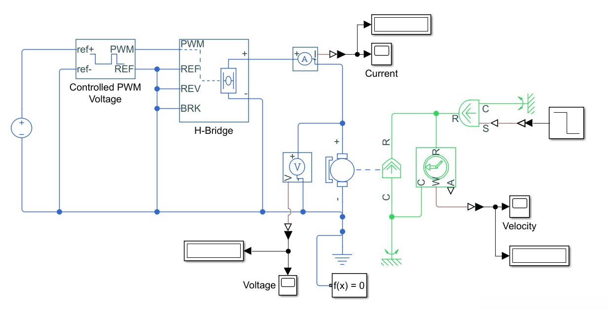
PWM电机控制Simulink仿真

该模型主要由三部分组成,PWM电压控制器、H桥、直流有刷电机,PWM设置参数如下


频率一般设置为6~14kHz,注意Simulation Mode选择Averaged模式,帮助文档中是这样解释的:

H-Bridge中注意Output voltage amplitude要与电机的Nominal Voltage相一致

在Simscape->Electrical->Electromechanical->Brushed Motors目录下可以找到Simulink自带的有刷直流电机模型

根据电机的参数表将电机参数填进去,注意标记处模式的选择

当输入5v电压时,占空比为100%,且此时无负载,可以看到转速为7580rpm,与手册中的空载转速一致

当输入2.5v电压时,占空比为50%,可以看到转速变为3790rpm
在5s时添加1N*m的负载后,可以发现在5s时速度降低


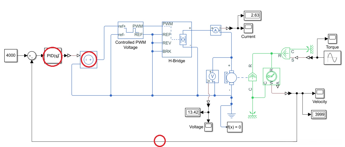
转速单闭环电机控制Simulink仿真


转速单闭环就是多了反馈及PID调节,使得在负载变化(假定以正弦变化)时,其转速也能基本与参考转速(Reference Speed,图中为4000rpm)一致,用受控电压源代替直流电压源,PID参数的整定可以用Simulink自带的整定工具


左右滑动即可实现整定,非常方便,虚线为整定前响应曲线,实线为整定后响应曲线,完成后点击Update Block就可以将KP、KI、KD值载入到PID控制器中


可以看到在整定后,负载变化时,电流有微小波动,而速度在开始时刻略有超调,又迅速恢复到参考值
转速电流双闭环电机控制Simulink仿真
上述控制在简单的空心杯直流电机、舵机等微小功率下可行,电流不会有太大的变化,但当电机功率很大时,不可控的电流会对其它电路造成影响,严重时可能发生过流甚至短路,因此需要添加一个电流的闭环控制

PID参数的整定方法同前,不再赘述,注意前一个PID的阀值是电流值,后一个PID的阀值是电压值



可以看到速度在较小的范围内波动

电流也始终在安全值以内

电压也无较大波动,效果尚可
