三分钟带你入门了解openstack的swift项目
文章目录
- 前言
- 一:swift项目
-
-
- 1.1:什么是swift?有什么作用?
- 1.2:Swift架构是怎样的?
- 1.3:Swift有哪些重要组件?
-
前言
一:swift项目
1.1:什么是swift?有什么作用?
- Swift是openstack默认的存储服务,但是在生产环境中不使用它,因为swift的机制决定了它会占用很大的CPU资源
- Swift是一个高可用分布式的对象存储服务,为Nova子项目提供虚拟机镜像存储服务
1.2:Swift架构是怎样的?
- Swift 采用完全对称、面向资源的分布式系统架构设计,所有组件都可扩展,避免因单点失效而扩散并影响整个系统运转;通信方式采用非阻塞式 I/O 模式,提高了系统吞吐和响应能力。

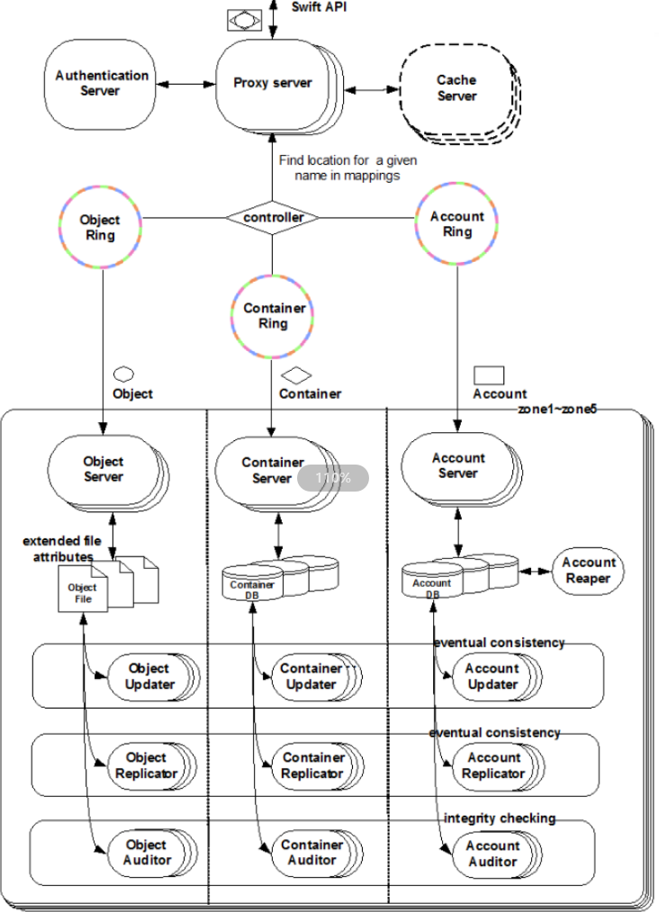
1.3:Swift有哪些重要组件?
代理服务(Proxy Server)
对外提供对象服务 API,会根据环的信息来查找服务地址并转发用户请求至相应的账户、容器或者对象服务;由于采用无状态的 REST 请求协议,可以进行横向扩展来均衡负载
认证服务(Authentication Server)
验证访问用户的身份信息,并获得一个对象访问令牌(Token),在一定的时间内会一直有效;验证访问令牌的有效性并缓存下来直至过期时间
缓存服务(Cache Server)
缓存的内容包括对象服务令牌,账户和容器的存在信息,但不会缓存对象本身的数据;缓存服务可采用 Memcached 集群,Swift 会使用一致性散列算法来分配缓存地址
账户服务(Account Server)
提供账户元数据和统计信息,并维护所含容器列表的服务,每个账户的信息被存储在一个 SQLite 数据库中。
容器服务(Container Server)
提供容器元数据和统计信息,并维护所含对象列表的服务,每个容器的信息也存储在一个 SQLite 数据库中。
对象服务(Object Server)
提供对象元数据和内容服务,每个对象的内容会以文件的形式存储在文件系统中,元数据会作为文件属性来存储,建议采用支持扩展属性的 XFS 文件系统
复制服务(Replicator)
会检测本地分区副本和远程副本是否一致,具体是通过对比散列文件和高级水印来完成,发现不一致时会采用推式(Push)更新远程副本,例如对象复制服务会使用远程文件拷贝工具 rsync 来同步;另外一个任务是确保被标记删除的对象从文件系统中移除
- 更新服务(Updater)
当对象由于高负载的原因而无法立即更新时,任务将会被序列化到在本地文件系统中进行排队,以便服务恢复后进行异步更新;例如成功创建对象后容器服务器没有及时更新对象列表,这个时候容器的更新操作就会进入排队中,更新服务会在系统恢复正常后扫描队列并进行相应的更新处理。
审计服务(Auditor)
检查对象,容器和账户的完整性,如果发现比特级的错误,文件将被隔离,并复制其他的副本以覆盖本地损坏的副本;其他类型的错误会被记录到日志中。
账户清理服务(Account Reaper)
移除被标记为删除的账户,删除其所包含的所有容器和对象。
