Learning how to learn (Part 1)
这篇文章用来记录学习coursera课程——learning-how-to-learn。
-First week:
我们大脑每天都在学习新的事情,如何高效地开心地学习呢?本课程对学习math或者computer的同学非常有用。
研究发现有两种思考方式:集中型(Focused)和发散型(Diffuse)。第二种较少让人知道。
Focused mode

Diffuse mode
发散思考,通常在学习新的事物的时候。举个例子,就像一个闪光灯,它射的范围很广,但是在任何一个位置都不是很强;而focused mode是在一个位置光很强,在其它的任何位置光都比较弱。
注意: 我们不能同时进行focused和diffuse思考。
那如何使用focused mode和diffiuse mode?
为了建立neuron structure,需要每天practice一点。学习困难的东西,我们的大脑是在focused mode和diffuse mode之前切换。
我们的大脑有a million billion个突触(synapse)。当学习新的东西的时候,神经元(neuron)的树突(dendrite)会形成许多新的突触(synapse)或者联系(connection)。
当遇到特别不想做的事情时, Pomodoro technique:
- Timer(定时器) 比如说25mins;
- No interruptions。关掉任何网络;
- focus。
- reward。买个巧克力,改变注意力。
Practice makes permanent to build strong neural structures.
Memory
这个课程主要针对以下两种记忆:
- Long term memory: 分布广泛,训练多次才能记住,像一个storage warehouse。
- working memory: 前叶(prefrontal cortex前额皮质),立刻反应的,好像一个不高效的mental blackboard。4 chunks
用spaced repetition可以使记忆从working memory转到long term memory,建立强大的neural structures。
Sleep is important in learning
睡眠的时候,大脑会rehearsal不断训练的记忆(如下图所示),并排除新陈代谢的毒素(metabolic toxins)。

Interview with Dr. Terrence Sejnowski
- Learning something new by doing it.
- By an active engagement than by passive listening.
- 运动可以促进生成新的神经细胞;或者跟一些有想法的人经常讨论,来刺激你去思考。
- 跟别人解释观点,是doing science非常重要的一部分。
- Passionate 和Persistant,才会success的关键。
- 从不同的角度看问题。
- Learning changes the structure of the brain.
Interview with Dr. Robert Bilder on Creativity and Problem Solving
-
5 factors to creativity:
- openness to new experiences
- extra version
- contentiousness
- agreeableness (disagreeableness)
- devotedness
-
Problem solving:
- zoom in and zoom out the problems
- release the constrains sometimes
- Sometimes it just seems right
Interview with writing Coach Daphnne Gray-Grant
- only one person can drive : diffuse mode (creative or writing mode); focus mode (editing mode).
- Do not outline at first. Mindmapping. Write everything coming into your brain.
- Turn off your monitor while writing. Write without looking what you’re writing.
- Write or die application.
Interview with “Benny the Irish Polyglot” about Learning Languages
- Motivation should be right, e.g., understanding the culture;
- Willing to make mistakes. People are patient with all that things;
- No excuse for not pouring efforts.
- Visualization. Establish some connections with the words.
-Second week:
Chunk: mentality to organize little chunks.
working mode (Fig. 1): 4 slots, different to the diffusion mode (Fig. 2).


Focused mode of learning: tight together chunks to get things out; but when you are stressed, it will not work.
Neuron loop is one memory trick.
chunks: fire together. small chunks can be larger.
How to form a chunk
- focus on the information (make new neural patterns)
- understand the basic idea you want to learn (close the book and do it by yourself to help you create the underlying true master)
- practice and get into the context (when to use? think things more broadly about related and unrelated problems
Bottom up learning (chunking), and top down learning (get a whole big picture)

context : when to use the technique; where chunk and big picture meet.
chunk : how to use the technique by practice and repetition
big picture : allow you to see where you are learning fits in.

Try taking a “picture walk” through the material to gain big picture context before diving into the details.
Illusions of competence
Recall :
By simply practicing and recalling, students learned far more and at a much deeper level.
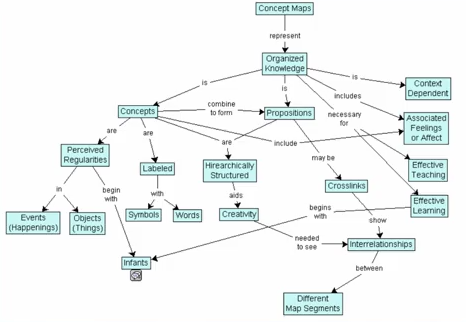
Retrieving information involves deep learning and help us form chunks. E.g., drawing concept map that shows relationships between concepts. It avoids passive reading and let us re-read. Once the chunk is created, only one slot in the working memory will be connected to the chunk, leaving the other three clear.
- highlighting and underlining must be done carefully! try to have a whole understanding before you highlight!
- Test yourself on what else you are learning!
- Mistakes help you correct your thinking!
- Use deliberate practice.

What Motivates You?
-Acetylcholine (乙酰胆碱):由乙酰胆碱神经元产生的化学物质,对focused learning非常有效。basal ganglia (基底神经节):在皮质(cortex)下层,大脑上方;
-Dopamine molecule (多巴胺分子):对学习、决定等有影响,使你有动力做事情,可能会在未来产生意想不到的收获;如果缺少的话,做事情会拖延;
-serotonin molecule (5 -羟色胺分子):对社交生活和risk taking behavior有影响;affect people’s sense of humor。
The Value of a Library of Chunks
某个领域的专家,都有相关知识的chunks,chunks 帮助理解新的概念,新的chunk会与已有的chunk相似,这个概念叫做”Transfer “。
Transfer is the idea that a chunk you’ve mastered in one area can often help you much more easily learn chunks of information in different areas that can share surprising commonalities.
随着知识的增多,chunks也会变大,neural patterns也会darker。最后会形成a library of chunks。Diffused mode可以帮助两个chunk联系在一起来解决一些问题。

在建立这个library的过程中,需要不仅仅了解概念本身,还有概念的种类,知道什么情况下只用这个概念。
-Two ways to solve problems
- Sequential (step by step) —— focused mode
- Holistic (“global”) —— diffused mode
-Law of Serendipity
Lady luck favors the one who tries!
Just focus on the chapter! You will find easily step by step.
Overlearning, Choking, Einstellung (定势), and Interleaving
Overleaning:在学完之后不断复习,会有illusion of competence,叫做“deliberate practice”,经常可以判断是一个“good student”,还是“great student”。这些都与“Einstellung”有关,与”installation”等价,盲目地学习,在没有弄懂相关原理之前就开始做题目,效率很低。我们需要知道什么时间用哪一个chunk来解决问题,这与”interleaving”有关,start to interleave your problems of different types。有时,这个很难做到, skip around different chapters of different materials,interleaving很关键,可以help to create strong neural patterns。
In Einstellung, your simple initial thought, an idea you already have in mind, or a neural patter you’ve already developed and strengthened, may prevent a better idea or solution from being found.
Interleaving:
Although practice and repetition are important in helping build solid neural patterns to draw on, it’s interleaving that starts building flexibility and creativity. It’s where you leave the world of practice and repetition and begin thinking more independently.
Chunking: Summing it up
Chunk 是解决问题的key ideas 或 key actions。
Interview with Dr. Norman Fortenberry (MIT)
- Form a group, find your team members.
- Explain the material to each other. (Active learn)
Interview with Scott Young, a “Marco Polo” of learning
- Get into problems as quickly as possible;
- Self explanation. Take a piece of blank paper and write down what you can teach to others.
- Create vivid examples. Have something concrete. 找到相似的简单的比喻或者故事,明白原理。Test and solid your understanding.
- Complete one project continuously and your success is based on the previous success.
- Find a specific challenge that is really interested to you.
- Pick specific chunks of time to study. Highly focus and intense. Study less!
Interview with Author Amy Alkon
-Turn on a timer like 1 hour.
-Write down some important points in the book.
-Go to the reference material.
-Slow down your breath to get sleep.

