【空气能热泵热水系统原理
发布时间
阅读量:
阅读量
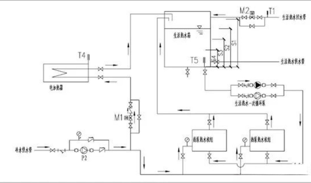
高温直热循环系列:1、系统简图(带电辅热)

注
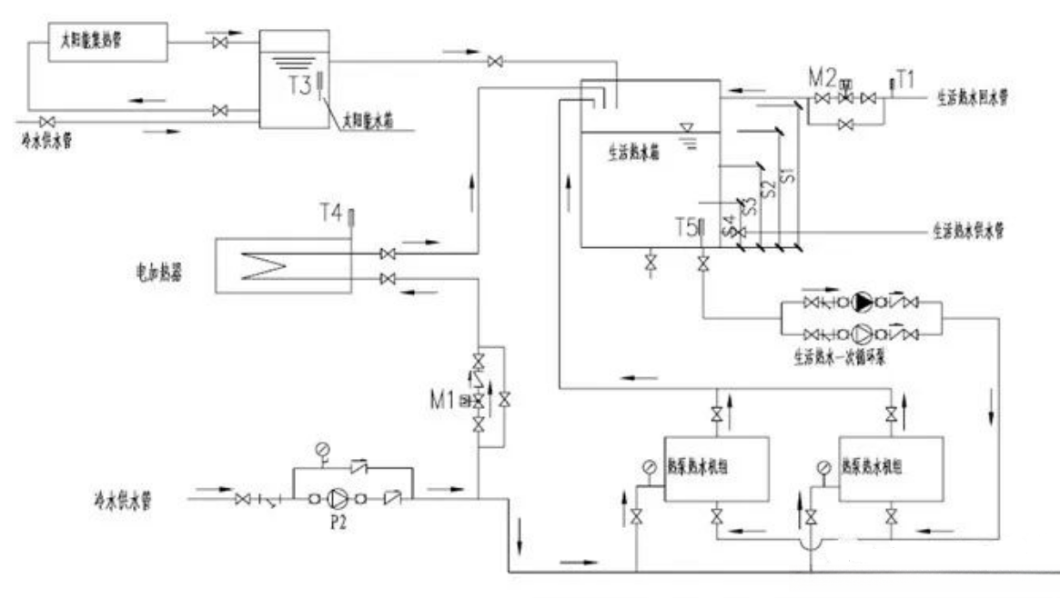
2、系统简图(带电辅热并与太阳能相结合):

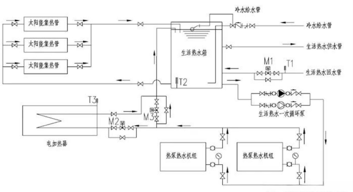
中温循环系列
中温循环系列

本系统采用循环加热式热泵技术为泳池提供恒温热水。在泳池水循环管路系统中,需在管路系统中安装相应的水处理装置(如毛发聚集器等),以确保换热效率并延长水-水换热器的使用寿命。当检测到泳池水中温度低于设定值(温度可调节)时,则向热水机组发送启动指令,在此过程中由板式换热器对泳池水进行加热以达到升温效果;反之,则会停止供能并关闭相关泵站。该组设备适用于工作温度不超过45℃的热水供应场景。同时,在环境温度较低的情况下(可调节),备用电加热器可在此时启动,在环境温度较高时则会停止供能并关闭相关泵站以节省能源。根据区域最低平均气温的具体数值(可调节),当区域最低平均气温介于-7℃至10℃之间时,则需要配置辅助热源系统;而当区域最低平均气温高于等于10℃时,则无需配置辅助热源即可正常运行该组设备。

本系统适用于安装在同一平面上的情况,并支持根据不同配置灵活布置各设备位置。
全部评论 (0)
还没有任何评论哟~
