R语言中dim函数_R语言 常见函数知识点梳理与解析 | 精选分析
目 录
1、str() 显示数据集和变量类型,并简要展示数据集情况
2、subset() 取子集
3、which.min(), which.max()和which()
4、pmin( )/ pmax( )
5、complete.cases( ) 判断对象中是否数据完全
6、grep()找出所数据框中元素所在的列值(仅数据框中)
7、assign()通过变量名的字符串来赋值
8、 split()根据因子变量拆分数据框/向量
9、unique()返回 x 但是省去重复的数值
10、round(),floor()和ceiling()
11、sign() 符号函数
12、%in% 检验x是否为集合y中的元素(x%in%y )
13、ls( )用来列出现存的所有对象
常见函数列表
14、数据管理相关
15、字符串处理函数
16、因子
17、数学计算
18、数组相关
19、逻辑运算
20、控制结构相关
21、自定义函数相关
22、输入输出
23、工作环境
24、简单统计量
25、时间序列
【往期回顾】****
R语言 | 第一部分:数据预处理
R语言|第2讲:生成数据
R语言常用的数据输入与输出方法 | 第三讲
R语言数据管理与dplyr、tidyr | 第4讲
R语言 控制流:for、while、ifelse和自定义函数function|第5讲
正 文
1、str() 显示数据集和变量类型,并简要展示数据集情况
> data(mtcars)> str(mtcars)'data.frame': 32 obs. of 11 variables: $ mpg : num 21 21 22.8 21.4 18.7 18.1 14.3 24.4 22.8 19.2 ... $ cyl : num 6 6 4 6 8 6 8 4 4 6 ... $ disp: num 160 160 108 258 360 ... $ hp : num 110 110 93 110 175 105 245 62 95 123 ... $ drat: num 3.9 3.9 3.85 3.08 3.15 2.76 3.21 3.69 3.92 3.92 ... $ wt : num 2.62 2.88 2.32 3.21 3.44 ... $ qsec: num 16.5 17 18.6 19.4 17 ... $ vs : num 0 0 1 1 0 1 0 1 1 1 ... $ am : num 1 1 1 0 0 0 0 0 0 0 ... $ gear: num 4 4 4 3 3 3 3 4 4 4 ... $ carb: num 4 4 1 1 2 1 4 2 2 4 ...
2、subset() 取子集
条件筛选后,mtcars_df数据集为20 obs.
> data(mtcars)> str(mtcars)'data.frame': 32 obs. of 11 variables: #……省略部分内容 $ wt : num 2.62 2.88 2.32 3.21 3.44 ... #……省略部分内容> mtcars_df 3)> str(mtcars_df)'data.frame': 20 obs. of 11 variables: #……省略部分内容 $ wt : num 3.21 3.44 3.46 3.57 3.19 ... #……省略部分内容
3、which.min(), which.max()和which()
which(), which.max(), which.min()返回的是位置(索引)
which(x, arr.ind = FALSE, useNames = TRUE)
x是一个向量或者数组;arr.ind = FALSE 默认返回数组索引
> set.seed(1)> x > x [1] -0.6264538 0.1836433 -0.8356286 1.5952808 0.3295078 -0.8204684 0.4874291 [8] 0.7383247 0.5757814 -0.3053884> which(x > 0) #显示x>0的所有数值[1] 2 4 5 7 8 9> which.min(x) #显示min(x)的所有数值的位置[1] 3> which.max(x) #显示max(x)的所有数值的位置[1] 4> plot(1:10,x) #如下图

> y > which(y > 5) #显示x>5的所有数值[1] 6 7 8 9 10 > which(y > 5,arr.ind = TRUE) #显示x>5的所有数值的位置 row col[1,] 1 2[2,] 2 2[3,] 3 2[4,] 4 2[5,] 5 2
4、pmin( )/ pmax( )
把多个等长度的向量按元素逐个对比,返回所有向量的第K个元素中最小(最大)值
> x > y > > pmin(x,y)[1] 1 2 1 3 4> pmax(x,y)[1] 2 5 3 4 5
5、complete.cases( ) 判断对象中是否数据完全
complete.case()可以判断对象中是否数据完全,然后返回TRUE, FALSE。这一函数在去除数据框中缺失值时很有用。
> x 1,> x [,1][1,] 1[2,] 2[3,] NA[4,] 4> complete.cases(x)[1] TRUE TRUE FALSE TRUE> x[complete.cases(x),][1] 1 2 4
6、grep()找出所数据框中元素所在的列值(仅数据框中)
> x > x X1 X21 1 NA2 2 4> grep(1,x)[1] 1> grep(2,x)[1] 1> grep(4,x)[1] 2
7、assign()通过变量名的字符串来赋值
> assign("x",c(1:10))> x [1] 1 2 3 4 5 6 7 8 9 10
8、 split()根据因子变量拆分数据框/向量
split(x,f);x 可以为向量或者数据框,f 为对应的因子,函数以列表的形式返回
> x = data.frame(matrix(1:10,nrow = 5))> MorFM = c("Female","Male","Female","Female","Female")> split(x,MorFM)$Female X1 X21 1 63 3 84 4 95 5 10$Male X1 X22 2 7> yx > yx$Female X1 X21 1 63 3 84 4 95 5 10> yx$Male X1 X22 2 7
9、unique()返回 x 但是省去重复的数值
> x <- c(1:5,2:10,3,5)> x [1] 1 2 3 4 5 2 3 4 5 6 7 8 9 10 3 5> unique(x) [1] 1 2 3 4 5 6 7 8 9 10
10、round(),floor()和ceiling()
round()四舍五入取整;floor()向下取整;ceiling()向上取整
> round(3.5)[1] 4> floor(3.5)[1] 3> ceiling(3.5)[1] 4
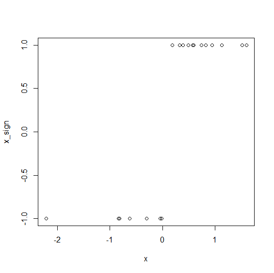
11、sign() 符号函数
sign()根据其参数向量中的数值是正值、零、负值将其分别转化为1,0,-1
> set.seed(1)> x <- rnorm(20)> x [1] -0.62645381 0.18364332 -0.83562861 1.59528080 0.32950777 -0.82046838 [7] 0.48742905 0.73832471 0.57578135 -0.30538839 1.51178117 0.38984324[13] -0.62124058 -2.21469989 1.12493092 -0.04493361 -0.01619026 0.94383621[19] 0.82122120 0.59390132> x_sign <- sign(x)> x_sign [1] -1 1 -1 1 1 -1 1 1 1 -1 1 1 -1 -1 1 -1 -1 1 1 1> plot(x,x_sign)

12、%in% 检验x是否为集合y中的元素(x%in%y )
> y > 5%in%y[1] TRUE> 4%in%y[1] FALSE
13、ls( )用来列出现存的所有对象
pattern是一个具名参数,可以列出所有名称中含有字符串“s”的对象。
> library(ggplot2)> ls("package:ggplot2", pattern="geom_.a")[1] "geom_bar" "geom_label" "geom_map" "geom_path" "geom_raster"
其他函数列表
14、数据管理相关 vector:向量numeric:数值型向量logical:逻辑型向量character;字符型向量list:列表data.frame:数据框c:连接为向量或列表length:求长度subset:求子集seq,from:to,sequence:等差序列rep:重复NA:缺失值NULL:空对象sort,order,unique,rev:排序unlist:展开列表attr,attributes:对象属性mode,typeof:对象存储模式与类型names:对象的名字属性15、字符串处理函数 character:字符型向量nchar:字符数substr:取子串format,format C:把对象用格式转换为字符串paste,strsplit:连接或拆分charmatch,pmatch:字符串匹配grep,sub,gsub:模式匹配与替换
16、因子
factor:因子codes:因子的编码levels:因子的各水平的名字nlevels:因子的水平个数cut:把数值型对象分区间转换为因子table:交叉频数表split:按因子分组aggregate:计算各数据子集的概括统计量tapply:对“不规则”数组应用函数17、数学计算 +, -, , /, ^, %%, %/%:四则运算ceiling,floor,round,signif,trunc,zapsmall:舍入 max,min,pmax,pmin:最大最小值range:最大值和最小值sum,prod:向量元素和积cumsum,cumprod,cummax,cummin:累加、累乘sort:排序approx和approx fun:插值diff:差分sign:符号函数18、数组相关 array:建立数组matrix:生成矩阵data.matrix:把数据框转换为数值型矩阵lower.tri:矩阵的下三角部分mat.or.vec:生成矩阵或向量 t:矩阵转置cbind:把列合并为矩阵rbind:把行合并为矩阵diag:矩阵对角元素向量或生成对角矩阵aperm:数组转置nrow, ncol:计算数组的行数和列数dim:对象的维向量dimnames:对象的维名row/colnames:行名或列名%%:矩阵乘法crossprod:矩阵交叉乘积(内积)outer:数组外积kronecker:数组的Kronecker积apply:对数组的某些维应用函数tapply:对“不规则”数组应用函数sweep:计算数组的概括统计量aggregate:计算数据子集的概括统计量scale:矩阵标准化matplot:对矩阵各列绘图cor:相关阵或协差阵Contrast:对照矩阵row:矩阵的行下标集col:求列下标集19、逻辑运算 ,<=,>=,==,!=:比较运算符!,&,&&,|,||,xor():逻辑运算符 logical:生成逻辑向量all,any:逻辑向量都为真或存在真ifelse():二者择一match,%in%:查找unique:找出互不相同的元素which:找到真值下标集合duplicated:找到重复元素20、控制结构相关 if,else,ifelse,switch:分支for,while,repeat,break,next:循环apply,lapply,sapply,tapply,sweep:替代循环的函数。21、自定义函数相关 function:函数定义source:调用文件call:函数调用22、输入输出 cat,print:显示对象 sink:输出转向到指定文件 dump,save,dput,write:输出对象 scan,read.table,load,dget:读入23、工作环境 ls,objects:显示对象列表rm, remove:删除对象 q,quit:退出系统 .First,.Last:初始运行函数与退出运行函数。options:系统选项 ?,help,help.start,apropos:帮助功能 data:列出数据集24、简单统计量 sum, mean, var, sd, min, max, range, median, IQR(四分位间距)等为统计量sort,order,rank与排序有关,其它还有ave,fivenum,mad,quantile,stem等25、时间序列 ts:时间序列对象diff:计算差分time:时间序列的采样时间window:时间窗
说明:本文中前半部分内容为作者自行整理,后半部分内容引自网络,稍作整理(蓝色标记部分是笔者认为比较常见和使用的函数)。
