基于单片机太阳能自动追光控制仿真系统设计
**单片机设计介绍,基于单片机太阳能自动追光控制仿真系统设计
文章目录
一 概要
二、功能设计
- 设计思路
三、 软件设计
- 原理图
五、 程序
六、 文章目录
一 概要
基于单片机太阳能自动追光控制仿真系统设计概要如下:
一、设计背景与目标
随着全球对可再生能源需求的日益增长,太阳能作为一种清洁、可持续的能源形式受到了广泛关注。为提高太阳能的收集效率,太阳能追光系统应运而生。本设计旨在构建一个基于单片机的太阳能自动追光控制仿真系统,通过模拟太阳光的位置变化,自动调整太阳能电池板的角度,以最大化太阳能的收集效率。
二、系统组成与功能
单片机控制器:作为系统的核心,负责接收传感器的信号,处理数据并发出控制指令。通过内部程序算法计算出太阳的位置,并控制驱动电机调整电池板的位置。
光电传感器模块:使用光敏电阻或类似的光电转换元件来感知太阳光线的方向和强度。将感知到的光线信息转换为电信号,并传输给单片机控制器。
驱动电机与机械结构:根据单片机的指令,驱动电机带动太阳能电池板进行角度调整。可能采用的电机类型包括步进电机、伺服电机等,以满足精确度和响应速度的要求。
仿真环境与模型:构建一个仿真环境,模拟太阳的位置变化和光线投射情况。通过数学模型描述太阳能电池板的角度调整与太阳能收集效率之间的关系。
电源管理模块:为系统提供稳定的电源供应,确保各个模块的正常工作。可能包括电源转换、电池备份等功能。
用户界面与显示(可选):提供一个人机交互界面,用于显示系统状态、设置参数等。可以是简单的LED指示灯、液晶显示屏或者更复杂的图形用户界面。
三、工作原理与流程
初始化:系统启动后进行初始化设置,包括单片机、传感器和电机的配置。
光线检测:光电传感器持续监测太阳光线的方向和强度,并将数据传输给单片机。
数据处理与决策:单片机接收传感器数据,通过内部算法计算出太阳能电池板的最佳角度。
角度调整:单片机发出指令给驱动电机,调整太阳能电池板至计算出的最佳角度。
循环检测与调整:系统不断重复上述过程,以适应太阳位置的变化。
四、设计特点与优化
实时性:系统能够实时检测太阳光线并快速做出响应。
精确性:通过精确的角度计算和电机控制,确保太阳能电池板始终面向太阳。
可扩展性:系统设计灵活,可以根据需要添加更多传感器或功能模块。
节能性:通过最大化太阳能收集效率,减少能源浪费。
五、应用前景与挑战
该系统在太阳能发电、光伏发电等领域具有广泛的应用前景。然而,在实际应用中,还需考虑成本、稳定性、环境适应性等因素,以实现系统的长期稳定运行和经济效益的最大化。
综上所述,基于单片机太阳能自动追光控制仿真系统是一个结合硬件和软件设计的综合性项目,通过精确控制太阳能电池板的角度,提高太阳能的收集效率,为可再生能源的利用提供了新的解决方案。
二、功能设计
可实现通过四个光照强度传感器定位哪个方向上光照强度最强
可实现锁定光照强度最强的方向后,启动电机带动太阳能电池板转向这个方向
可实现通过电压检测模块检测太阳能电池板电压
可实现通过继电器控制太阳能板充放电
设计思路
设计思路
文献研究法:搜集整理相关单片机系统相关研究资料,认真阅读文献,为研究做准备;
调查研究法:通过调查、分析、具体试用等方法,发现单片机系统的现状、存在问题和解决办法;
比较分析法:比较不同系统的具体原理,以及同一类传感器性能的区别,分析系统的研究现状与发展前景;
软硬件设计法:通过软硬件设计实现具体硬件实物,最后测试各项功能是否满足要求。
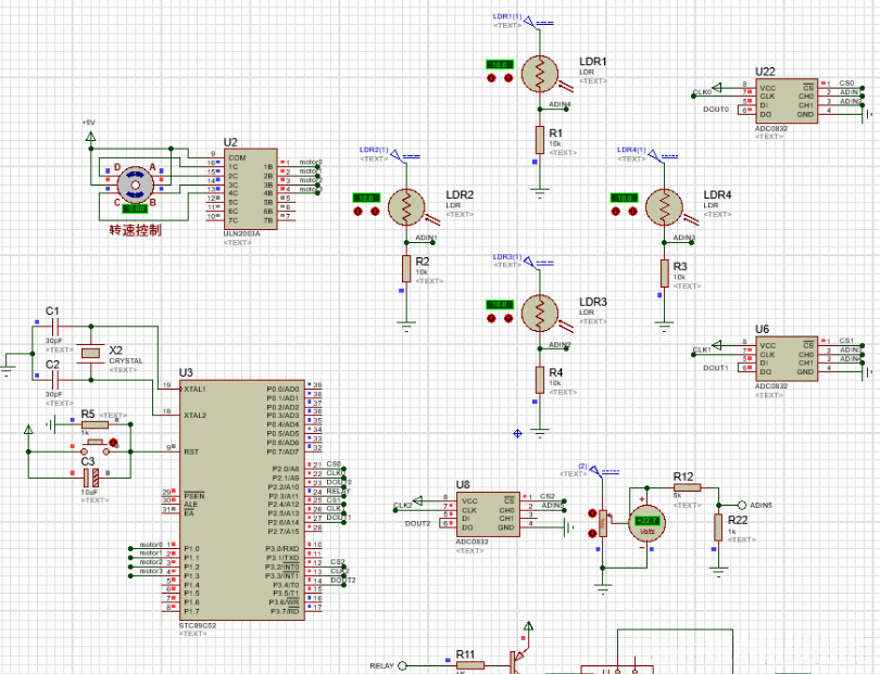
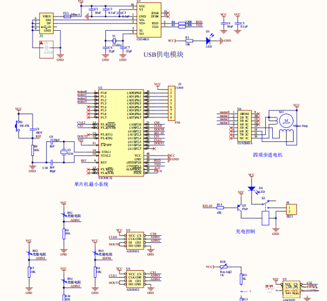
三、 软件设计
本系统原理图设计采用Altium Designer19,具体如图。在本科单片机设计中,设计电路使用的软件一般是Altium Designer或proteus,由于Altium Designer功能强大,可以设计硬件电路的原理图、PCB图,且界面简单,易操作,上手快。Altium Designer19是一款专业的整的端到端电子印刷电路板设计环境,用于电子印刷电路板设计。它结合了原理图设计、PCB设计、多种管理及仿真技术,能够很好的满足本次设计需求。
————————————————
仿真实现
本设计利用protues8.7软件实现仿真设计,具体如图。
Protues也是在单片机仿真设计中常用的设计软件之一,通过设计出硬件电路图,及写入驱动程序,就能在不实现硬件的情况进行电路调试。另外,protues还能实现PCB的设计,在仿真中也可以与KEIL实现联调,便于程序的调试,且支持多种平台,使用简单便捷。
————————————————
原理图


五、 程序
本设计利用KEIL5软件实现程序设计,具体如图。作为本科期间学习的第一门编程语言,C语言是我们最熟悉的编程语言之一。当然,由于其功能强大,C语言是当前世界上使用最广泛、最受欢迎的编程语言。在单片机设计中,C语言已经逐步完全取代汇编语言,因为相比于汇编语言,C语言编译与运行、调试十分方便,且可移植性高,可读性好,便于烧录与写入硬件系统,因此C语言被广泛应用在单片机设计中。keil软件由于其兼容单片机的设计,能够实现快速调试,并生成烧录文件,被广泛应用于C语言的编写和单片机的设计。

————————————————

六、 文章目录
目 录
摘 要 I
Abstract II
引 言 1
1 控制系统设计 2
1.1 主控系统方案设计 2
1.2 传感器方案设计 3
1.3 系统工作原理 5
2 硬件设计 6
2.1 主电路 6
2.1.1 单片机的选择 6
2.2 驱动电路 8
2.2.1 比较器的介绍 8
2.3放大电路 8
2.4最小系统 11
3 软件设计 13
3.1编程语言的选择 13
4 系统调试 16
4.1 系统硬件调试 16
4.2 系统软件调试 16
结 论 17
参考文献 18
附录1 总体原理图设计 20
附录2 源程序清单 21
致 谢 25
