Android 技能图谱学习路线
- JVM内存模型
- 进程间通信,线程间通信
- JVM类加载机制
- Java引用类型
- 设计模式:除常用设计模式之外,特别的,反射机制,代理模式
- HTTP协议和HTTPS协议
- Socket协议,Socket实现长连接
- TCP和UDP协议
- HTTP协议中GET和POST的具体实现
- 序列化和反序列化
- 线程池的实现原理
- 数据库基础知识:多表查询、索引、数据库事务
数据结构及算法
数据结构
- 栈和队列
- 数组和链表,自定义一个动态数组
- Hash表,及Hash冲突的解决
- 二叉树
- B+ B-树
- 基础排序算法:重点 快排、归并排序、堆排序(大根堆、小根堆)
- 快排的优化
- 二分查找与变种二分查找
- 哈夫曼树、红黑树
- 字符串操作,字符串查找,KMP算法
- 图的BFS、DFS、prim、Dijkstra算法(高阶技能)
- 经典问题:海量数据的处理 (10亿个数中找出最大的10000个数 TOP K问题)
算法
- 分治算法
- 动态规划
- 贪心算法
- 分支限界法
Android基础
- Application生命周期
- Android Activity生命周期
- Android Service、IntentService,Service和组件间通信
- Activity的onNewIntent
- Fragment的懒加载实现,参数传递与保存
- ContentProvider实例详解
- BroadcastReceiver使用总结
- Android消息机制
- Binder机制,共享内存实现原理
- Android 事件分发机制
- Android 多线程的实现:Thread、HandlerThread、AsyncTask、IntentService、RxJava
- ActivityThread工作原理
- 嵌套滑动实现原理
- RecyclerView与ListView(缓存原理,区别联系,优缺点)
- View的绘制原理,自定义View,自定义ViewGroup
- View、SurfaceView 与 TextureView
- 主线程Looper.loop为什么不会造成死循环
- ViewPager的缓存实现
- requestLayout,invalidate,postInvalidate区别与联系
- AndroidP新特性
- Android两种虚拟机
- ADB常用命令
- Asset目录与res目录的区别
- Android SQLite的使用入门
Android开发高级
引子:Android高级工程师招聘要求:1. 熟悉Android SDK,熟悉Android UI,熟悉Android各种调试工具;2. 有丰富的Android应用架构能力,能够独立主导并架构App;3. Mobile Web 开发经验;具备各种复合技能:熟悉iOS、H5、Python、.NET等多种开发语言的优先考虑;4. 对Android性能优化,安全,软件加固,自动化测试有深刻认识;5. 博客,开源项目
Android技术难点
AIDL、Binder、多进程、View的绘制流程、事件分发、消息队列等。这类知识对于定位自己为高级Android工程师的人来说是必须掌握的,同时他也是能鉴别高级和初中级工程师的一块试金石,其中binder是Android系统进程间通信最重要的手段之一,现阶段app的发展离不开多进程的运用,经常会启动例如定位、推送等需要在后台开启动的进程来来保证主进程的内存运行;所以合理的使用多进程也是十分必要的;view的绘制是我们自定义控件的理论基础,只有掌握了view是如何绘制的才能个性化的自定义控件;事件分发一直是Android开发的难点之一,也是必须掌握的;关于handler机制也是android的一块难点,因为包括Asynctask、系统启动、Intentservice等底层都是通过handler来实现的,所以掌握后handler机制不仅能提高你的实战开发能力,更能让你系统的了解整个android系统运作的情况。
Android框架层源码掌握
Android框架层有很多东西,以下几个是高级程序员必须要掌握的:
- Android包管理机制,核心PackageManagerService
- Window管理,核心WindowManagerService
- Android Activity启动和管理,核心ActivityManagerService
- 根Activity工作流程
- Context关联类
各种原理,经典第三方库源码系列
- 自定义LayoutManager,RecyclerView中如何自定义LayoutManager
- VLayout实现原理,即如何自定义LayoutManager
- Glide加载原理,缓存方案,LRU算法
- Retrofit的实现与原理
- OKHttp3的使用,网络请求中的Intercept
- EventBus实现原理
- ButterKnife实现原理
- RxJava实现原理
- Dagger依赖注入
- 热修复实现原理,解决方案
- 组件化原理和解决方案
Android进程通信以及多进程开发
Android 多进程和Application关系
经典解决方案:多进程通信解决方案:Andromeda
Android动画机制
经典学习资料:[HenCoder: 给高级Android工程师的进阶手册](http://henc
oder.com/?utm_source=gank&utm_medium=website&utm_campaign=rxjava)
Android绘图原理
经典学习资料:HenCoder: 给高级Android工程师的进阶手册
Android页面恢复
Android的页面恢复采用以下两个方法:
onSaveInstanceState(Bundle outState)
onRestoreInstanceState(Bundle savedInstanceState)
onSaveInstanceState: 当Activity容易被系统销毁时,会触发该方法。具体的说
- 用户点击Home键
- 用户点击Home键,切换到其他应用程序
- 有电话来了等附加操作
混合开发及Android WebView应用
混合开发涉及到的知识点主要包括:
- APP调用WebView加载url
- 掌握WebView的封装,了解所有的WebSettings配置,掌握WebViewClient、WebChromeClient
- 掌握WebView和Native双向通信机制,会自己封装双向通信中间件
对WebView的封装可参考:GitHub: AgentWeb
对通信中间件原理理解:GitHub:webprogress
Gradle,自动化构建,持续集成相关
Android系统
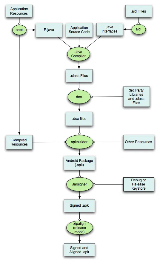
Android Studio编译过程
其中使用到的编译工具:
aapt、aidl、Java Compiler、dex、 zipalign
主要步骤描述:
- 通过aapt打包res资源文件,生成R.java、resources.arsc和res文件(二进制 & 非二进制如res/raw和pic保持原样)
- 处理.aidl文件,生成对应的Java接口文件
- 通过Java Compiler编译R.java、Java接口文件、Java源文件,生成.class文件
- 通过dex命令,将.class文件和第三方库中的.class文件处理生成classes.dex
- 通过apkbuilder工具,将aapt生成的resources.arsc和res文件、assets文件和classes.dex一起打包生成apk
- 通过Jarsigner工具,对上面的apk进行debug或release签名
- 通过zipalign工具,将签名后的apk进行对齐处理。

image

image
App启动加载过程
Android虚拟机 Android App运行的沙箱原则
Android架构
在Android源码中最重要的三个类:ActivityManagerService/PackageManagerService/View,推荐大家周末的时候可以去阅读下这部分的源码,阅读源码能提高我们今后设计架构自己代码的能力,同时也能从底层了解整个android系统的运行原理,其他一些比如主线程的消息循环、主线程如何和AMS如何跨进程交互、SystemServer进程中的各种Service的工作方式、AsyncTask的工作原理等。这些知识也是作为一个Android高级开发工程师必须掌握的,不能整天沉溺于ui和四大组件的交互,要站在更高的角度去考虑Android的有些问题。
参考资料: 我对移动端架构的思考
- MVC模式
- MVP模式
- MVVM模式
- CLEAN模式
- 组件化开发
- 跨平台开发:Flutter、ReactNative(RN未来要黄,了解一下就好)
去考虑Android的有些问题。
参考资料: 我对移动端架构的思考
- MVC模式
- MVP模式
- MVVM模式
- CLEAN模式
- 组件化开发
- 跨平台开发:Flutter、ReactNative(RN未来要黄,了解一下就好)
