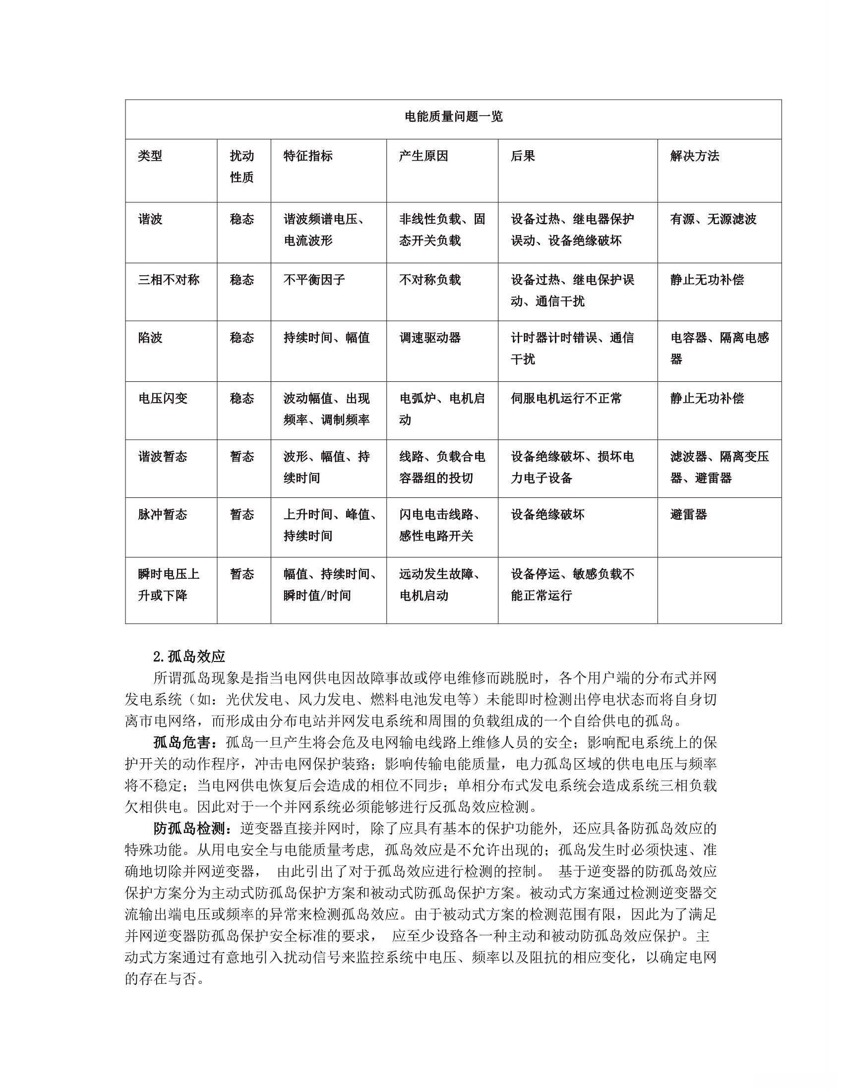
光伏与光电子实验 实验二 电能质量的测量与孤岛效应
光伏与光电子实验实验二电能质量的测量与孤岛效应
光伏与光电子实验实验四光伏电池IV特性测量
光伏与光电子实验实验六辐射测量
光伏与光电子实验实验五光伏电池温度特性实验
光伏与光电子实验实验八太阳能监测技术实验
光伏与光电子实验实验七少子寿命测试
光伏与光电子实验实验三光伏并网逆变器的逆变效率试验
光伏与光电子实验实验一蓄电池的充放电特性
光伏与光电子实验实验地点及说明
光伏与光电子实验附件2Howtodeletetheexistingsystem