springboot心理健康问答系统-计算机毕设 附源码13634
springboot心理健康问答系统
摘 要
随着现代社会压力的增加,心理健康问题日益受到关注。为了更好地满足不同人群对心理健康信息的需求,以及提供及时有效的心理咨询服务,设计一个心理健康问答系统变得尤为重要,能够提供一个心理咨询信息和预约咨询的平台。
本研究旨在利用Java语言和SpringBoot技术设计与实现一款心理健康问答系统,该系统旨在为用户提供全面的心理健康问答服务。系统功能涵盖心理问卷、通知公告、心理资讯、咨询师、心理知识、预约信息、留言信息等方面,通过SpringBoot技术实现了系统的快速开发和部署,同时保障了系统的稳定性和安全性。并利用MySQL数据库储存和处理数据。该系统的设计与实现将有助于帮助用户进行心理测评,了解自身心理状况,提升用户的心理健康水平,促进心理健康问题的及时干预和管理,为用户提供更全面、专业的心理健康问答服务。
关键词: 心理健康问答系统;Java语言;SpringBoot技术;MySQL数据库
Abstract
With the increasing pressure in modern society, mental health issues are increasingly receiving attention. In order to better meet the needs of different populations for mental health information and provide timely and effective psychological counseling services, it has become particularly important to design a mental health question answering system that can provide a platform for psychological counseling information and appointment counseling.
This study aims to design and implement a mental health question answering system using Java language and SpringBoot technology, which aims to provide users with comprehensive mental health question answering services. The system features include psychological questionnaires, notification announcements, psychological information, counselors, psychological knowledge, appointment information, message information, and other aspects. Through SpringBoot technology, the rapid development and deployment of the system is achieved, while ensuring its stability and security. And utilizing MySQL database to store and process data, the design and implementation of this system will help users conduct psychological assessments, understand their own psychological status, improve their mental health level, promote timely intervention and management of mental health problems, and provide users with more comprehensive and professional mental health Q&A services.
Keywords: Psychological health question answering system; Java language; SpringBoot technology; MySQL database
目 录
第1章 绪论
1.1 研究背景与意义
1.2 国内外研究现状
1.3 本文的组织结构
第2章 系统分析
2.1 可行性分析
2.1.1 技术可行性分析
2.1.2 经济可行性分析
2.1.3 操作可行性分析
2.2 功能需求分析
2.3 非功能需求分析
2.4 系统用例分析
2.5 系统流程和逻辑
第3章 系统设计
3.1 系统架构设计
3.2 系统功能结构
3.3 数据库设计
3.3.1 概念模型
3.3.2 逻辑模型
第4章 系统实现
4.1 普通用户模块的实现
4.1.1 前台首页界面
4.1.2 用户注册界面
4.1.3 用户登录界面
4.1.4 心理问卷界面
4.1.5 咨询师界面
4.1.6 个人中心界面
4.2 咨询师用户模块的实现
4.2.1 咨询师管理管理界面
4.2.2 心理知识管理界面
4.2.3 预约信息管理界面
4.2.4 留言信息管理界面
4.2.5 考试管理
4.3 管理员功能模块的实现
4.3.1 后台首页界面
4.3.2 系统用户界面
4.3.3 咨询师管理界面
4.3.4 心理知识管理界面
4.3.5 资源管理界面
4.3.6 权限管理界面
第5章 系统测试
5.1 测试目的
5.2 系统测试用例
5.3 系统测试结果
第6章 总结与展望
参考文献
致 谢
- 绪论
1. 研究背景与意义
心理健康问题的增加与现代社会的压力有着密切的关系。随着人们生活节奏的加快和竞争压力的增加,越来越多的人面临着心理健康问题,如焦虑、抑郁、压力过大等。与此同时,心理健康问题的认知和重视程度也在不断提高,人们对于心理健康的重要性有了更深刻的认识。
然而传统的心理咨询方式存在一些不便之处,例如需要预约,时间和空间上的限制,咨询师资源的有限等。为了心理健康问题咨询问答的需求,更好地满足不同人群对心理健康信息的需求,以及提供及时有效的心理咨询服务,设计一个心理健康问答系统变得尤为重要,能够提供一个心理咨询信息和预约咨询的平台。
本研究旨在利用Java语言和SpringBoot技术设计与实现一款心理健康问答系统,该系统旨在为用户提供全面的心理健康问答服务。通过SpringBoot技术实现了系统的快速开发和部署,同时保障了系统的稳定性和安全性。并利用MySQL数据库储存和处理数据,通过互联网进行交互。该系统的设计与实现将有助于帮助用户进行心理测评,了解自身心理状况;方便用户获取心理咨询和心理知识,提升用户的心理健康素质和水平,同时有助于促进心理健康知识的传播与普及,提高社会大众对心理健康问题的认识和重视程度;提供为个人提供便捷的心理咨询师服务信息,实现在线预约、留言,促进用户心理健康问题的及时干预和管理,为用户提供更全面、专业的心理健康问答服务。
1. 国内外研究现状
目前,国内外关于心理健康问答系统的研究和实践日益增多。在国外,许多大学和研究机构积极探索利用人工智能技术和自然语言处理算法开发心理健康问答系统,以提供个性化的心理咨询服务。这些系统不仅可以回答用户的心理健康问题,还可以根据用户的情况给出针对性的建议和解决方案,增强心理健康服务的普及性和便捷性。
国内方面,也有越来越多的研究团队致力于开发基于智能技术的心理健康问答系统。他们探索如何将人工智能技术应用于心理咨询服务,提高心理健康问题的解决效率和质量。同时,一些互联网公司也开始关注心理健康领域,推出了相应的心理健康问答平台,为用户提供在线心理咨询和支持。
总的来说,国内外的研究机构、高校和企业都在不断探索和完善心理健康问答系统,使其成为一个有益于促进心理健康意识和提供有效咨询服务的重要工具。通过不懈努力和创新,心理健康问答系统有望在未来更好地满足人们对心理健康服务的需求,推动心理健康事业的发展。
1. 本文的组织结构
论文主要架构、章节安排如下所示:
第一章:绪论,介绍研究背景和目的及意义,对国内外研究现状展开分析。
第二章:系统分析,通过用户需求分析和功能需求分析,明确用户对系统的需求和系统应具备的功能。
第三章:系统设计,设计系统架构,包括选择合适的架构模式和数据库设计,以及各个模块的详细设计。
第四章:系统实现,选择合适的技术工具和框架,逐一实现各个模块,建立数据库连接并实现前端界面开发。
第五章:系统测试,进行整体系统测试及个别测试用例举例,确保系统功能的正确性、协调性和稳定性。
- 总结,总结研究工作的主要内容和成果,评价系统的优点和不足,并提出改进和进一步研究的建议,强调研究的意义和影响。
- 系统分析
1. 可行性分析
基于B/S模式,采用Java语言和Spring Boot技术框架,结合MySQL数据库和Eclipse集成开发环境,本系统的可行性可以从技术、经济和操作三个方面进行评估。
1.
技术可行性分析
本系统基于Java开发语言和Spring Boot技术框架,采用MySQL数据库和Eclipse集成开发环境进行实现。在技术可行性方面,使用JSP技术实现动态页面,结合低依赖性的设计模式和灵活的数据库,能够提升系统的运行效率。已有的技术能够满足系统的功能需求,因此在技术层面达成目标的可行性较高。
1.
经济可行性分析
在经济可行性方面,大部分项目所使用的工具都是当下流行的开源免费软件,因此在开发前期,项目的经费将会大大降低,不会受到经费的影响。这有利于节约经费用于人工费和设备费用,使得项目在经济上可行。
1.
操作可行性分析
本系统的操作非常简单,普通电脑的常见配置就可以运行本软件,并且只需要基本的电脑使用常识即可流畅地使用本软件。操作者只需了解业务流程,并按照专业知识进行正确操作,因此系统具备良好的操作可行性。
1. 功能需求分析
根据心理健康问答的需求分析,本系统可以分为三大部分,分别是管理员模块、普通用户模块、咨询师用户模块,具体功能模块说明如下:
(一)管理员模块:
- 登录:管理员的账号是在数据表中直接设置生成的,不需要进行注册输入准确无误账号密码等信息后,可登录进入到系统后台界面,使用系统操作,并可对自己的个人信息和密码进行管控。
- 后台首页:展示预约信息试卷平均分、考试成绩等统计信息数据分析图表,方便管理直观的了用户心理预约和问卷分数、成绩信息。
- 系统用户:可对普通用户、咨询师用户和管理员等系统用户进行管理,包括增改删查等操作,审核咨询师的注册信息,确保系统用户信息的安全和完整。
- 咨询师管理:管理和发布心理咨询师的信息,便于用户了解咨询师信息,进行预约;并可以查看用户的评论信息,了解咨询师情况。
- 心理知识管理:管理和发布心理知识文章,审核咨询师的心理知识信息,方便用户及时了解相关知识;并可以查看用户的评论信息,了解用户行为情况。
- 预约信息管理:查阅和处理用户提交的预约信息,保证用户及时预约咨询师成功。
- 留言信息管理:查阅和处理信息用户提交的留言信息,回复用户的留言信息,保证用户及时得到回复反馈。
- 系统管理:管理和发布前台首页轮播图信息,吸引用户查看相关信息。
- 通知公告管理:发布系统和心理相关的通知公告,提供最新通知和公告信息。
- 资源管理:发布心理问答方面新闻、文章等资讯资源,对心理资讯进行分类,方便用户获取相关心理资讯信息,了解最新心理领域的情况。
- 考试管理:管理和发布科目列表、试题库、错题记录、试卷列表等考试信息,对用户的心理问卷进行评分,为用户提供心理问卷服务。
- 权限管理:管理和修改用户组的添加、修改、删除、查询等权限,保证系统的安全。
(二)咨询师用户模块:
- 注册登录:咨询师可以通过注册成为系统用户,咨询师的注册信息需经过管理员审核才可使用账号密码登录系统后台,进行管理,并可对自己的个人信息和密码进行管控。
- 后台首页:展示试卷平均分、考试成绩等统计信息数据分析图表,方便咨询师直观的了用户心理问卷分数、成绩信息。
- 咨询师管理:管理心理咨询师的信息,便于用户了解咨询师信息,进行预约。
- 心理知识管理:查阅和发布心理知识文章,方便用户及时了解相关知识。
- 预约信息管理:查阅和处理用户提交的预约信息,审核用户的预约信息,保证用户及时预约咨询师成功。
- 留言信息管理:查阅和处理信息用户提交的留言信息,回复用户的留言信息,保证用户及时得到咨询师的回复反馈。
- 考试管理:管理和发布科目列表、试题库、错题记录、试卷列表等考试信息,对用户的心理问卷进行评分,为用户提供心理问卷服务。
(三)普通用户模块:
- 注册登录:游客可以通过注册成为系统用户,使用账号密码登录系统,进行个性化操作和数据保存。
- 首页:显示最新的通知公告、心理资讯、心理咨询等内容,提供便捷的信息浏览和获取。
- 心理问卷:进行心理问卷测试,帮助用户了解自身心理健康状况。
- 通知公告:显示所有管理发布的通知公告,及时知悉系统通州
- 心理资讯:提供心理健康相关的文章和新闻,帮助用户了解心理健康知识。
- 咨询师:提供心理咨询师信息,并可以对某篇咨询师信息进行点赞、收藏和评论,帮助用户获取和了解咨询师相关信息,并可以预约咨询师和向咨询师留言。
- 心理知识:查看心理知识文章,并可以对某篇心理知识信息进行点赞、收藏和评论,提升用户心理知识和素质水平
- 我的账户:管理和修改包括个人信息和修改密码等个人资料
- 个人中心:提供个人首页、预约信息、留言信息、收藏等个性化功能,可以对个人信息进行查看和修改,并可查阅预约信息、留言信息、收藏等信息。
以上功能将有助于构建一个完善的心理健康问答系统,为用户提供全方位的心理健康服务和支持。
1. 非功能需求分析
非功能性分析旨在评估系统的非功能需求和性能要求。通过对性能、可靠性、安全性、可用性和扩展性等方面进行评估,确保平台能够满足用户和系统运行的要求。具体如下:
表2.1 心理健康问答系统非功能需求表
| 非功能性要求 | 说明 |
|---|---|
| 性能 | 评估响应时间、并发用户数、吞吐量等指标,以确保平台稳定高效地运行。 |
| 可靠性 | 评估系统的稳定性、容错能力和数据完整性,保障系统在故障情况下正常运行。 |
| 安全性 | 评估用户身份认证、数据加密和访问控制等,保护用户信息和交易的安全。 |
| 可用性 | 评估系统的稳定性、故障处理能力和用户界面友好性,提供良好的用户体验。 |
| 扩展性 | 评估系统的可扩展性和灵活性,以便根据需求进行功能扩展和升级。 |
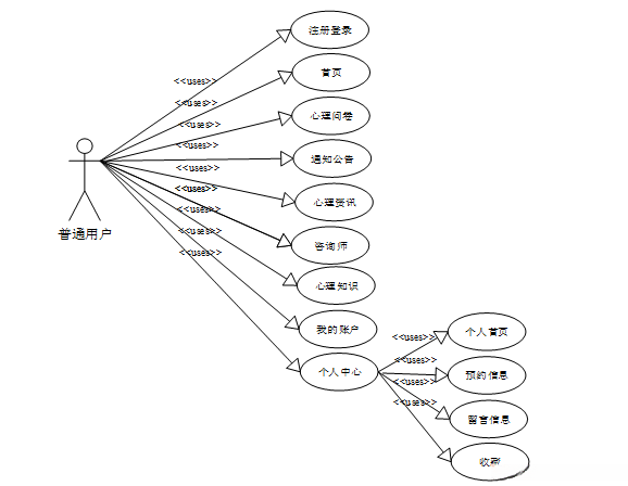
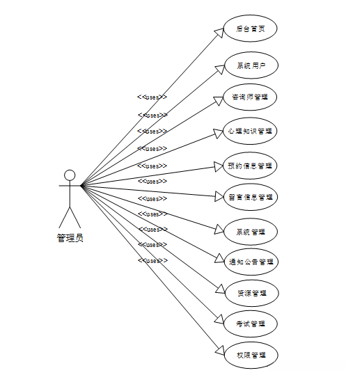
1. 系统用例分析
普通用户用例图如下所示。

图2-2普通用户用例图
管理员用例图如下所示。

图2-3 管理员用例图
咨询师用户用例图如下所示。

图2-4咨询师用户用例图
1. 系统流程和逻辑
系统业务流程图,具体如下所示:
(1)所有用户(管理员、普通用户、咨询师用户)需经过登录才可以使用系统各项功能,登录数据流程如下图所示。

图2-5登录流程图
(2)用户(咨询师用户)需经过注册才能成为系统用户拥有系统账号,注册数据流程如下图所示。

图2-5注册信息流程图
(3)系统中的所有用户(管理员、普通用户、咨询师用户)都可以实现增加数据功能,添加数据流程如下图所示。

图2-6添加信息流程图
系统设计
1. 系统架构设计
在系统架构设计中,我们将确定系统的整体结构和组件之间的关系。这包括选择适当的架构风格,划分系统的层次结构,并定义各个模块的职责和交互方式。架构图如下图所示。

图3-1心理健康问答系统架构设计图
表现层(Presentation Layer):负责与用户进行交互,将系统的功能和数据以易于理解和操作的方式展示给用户。通常包括用户界面、页面设计和用户输入验证等。
业务逻辑层(Business Logic Layer):处理系统的核心业务逻辑,包括对用户请求的处理、业务规则的执行以及数据的处理和转换。它独立于表现层和数据层,实现了业务逻辑的封装和复用。
数据层(Data Layer):负责数据的存储、访问和管理,包括数据库和持久化机制。数据层提供了对数据的增删改查操作,并与业务逻辑层进行交互,使系统能够有效地存储和检索数据。
这三个层次相互独立,通过明确的接口和协议进行通信,实现了系统的模块化和可扩展性。表现层负责将用户的请求传递给业务逻辑层,业务逻辑层处理请求并返回结果,最后数据层负责与数据库交互并提供数据支持。这种分层架构有助于实现系统的可维护性、灵活性和可测试性。
1. 系统功能结构
通过整体功能模块设计,我们将根据需求分析的结果,将系统的功能划分为不同的模块。每个模块负责实现特定的功能,并与其他模块进行协作。我们将详细定义每个模块的输入、输出、处理逻辑和相互依赖关系。具体的功能模块图如图3.2所示。
系统功能结构图如下图所示。

图4-2系统功能结构图
1. 数据库设计
概念模型
数据库概念结构设计主要涉及数据库的实体和实体之间的关系。通过实体-关系模型或者其他适当的模型,我们将定义系统中涉及的各个实体以及它们之间的联系。下面是主要的数据库表的E-R实体关系图。

图4-4系统总体ER图
1.
逻辑模型
数据库逻辑结构设计则是在概念结构的基础上,进行具体的数据库表设计。我们将定义每个表的结构、字段和约束,并建立表与表之间的关系。心理健康问答系统所需要的部分数据结构表如下表所示。
表appointment_information (预约信息)
| 编号 | 名称 | 数据类型 | 长度 | 小数位 | 允许空值 | 主键 | 默认值 | 说明 |
|---|---|---|---|---|---|---|---|---|
| 1 | appointment_information_id | int | 10 | 0 | N | Y | 预约信息ID | |
| 2 | regular_users | int | 10 | 0 | Y | N | 0 | 普通用户 |
| 3 | user_name | varchar | 64 | 0 | Y | N | 用户姓名 | |
| 4 | consultant_users | int | 10 | 0 | Y | N | 0 | 咨询师用户 |
| 5 | consultants_name | varchar | 64 | 0 | Y | N | 咨询师姓名 | |
| 6 | number_of_reservations | int | 10 | 0 | Y | N | 0 | 预约人数 |
| 7 | appointment_time | datetime | 19 | 0 | Y | N | 预约时间 | |
| 8 | appointment_content | text | 65535 | 0 | Y | N | 预约内容 | |
| 9 | examine_state | varchar | 16 | 0 | N | N | 未审核 | 审核状态 |
| 10 | examine_reply | varchar | 16 | 0 | Y | N | 审核回复 | |
| 11 | create_time | datetime | 19 | 0 | N | N | CURRENT_TIMESTAMP | 创建时间 |
| 12 | update_time | timestamp | 19 | 0 | N | N | CURRENT_TIMESTAMP | 更新时间 |
表exam_question_database (试题库)
| 编号 | 名称 | 数据类型 | 长度 | 小数位 | 允许空值 | 主键 | 默认值 | 说明 |
|---|---|---|---|---|---|---|---|---|
| 1 | exam_question_id | mediumint | 8 | 0 | N | Y | ||
| 2 | subject_name | varchar | 255 | 0 | Y | N | 科目名称 | |
| 3 | type | varchar | 20 | 0 | Y | N | 类型 | |
| 4 | title | varchar | 255 | 0 | Y | N | 题目 | |
| 5 | question_item | varchar | 500 | 0 | Y | N | 选项 | |
| 6 | answer | varchar | 500 | 0 | Y | N | 参考答案 | |
| 7 | score | double | 9 | 2 | Y | N | 总分 | |
| 8 | create_time | timestamp | 19 | 0 | N | N | CURRENT_TIMESTAMP | 创建时间: |
| 9 | update_time | timestamp | 19 | 0 | N | N | CURRENT_TIMESTAMP | 更新时间: |
表message_information (留言信息)
| 编号 | 名称 | 数据类型 | 长度 | 小数位 | 允许空值 | 主键 | 默认值 | 说明 |
|---|---|---|---|---|---|---|---|---|
| 1 | message_information_id | int | 10 | 0 | N | Y | 留言信息ID | |
| 2 | regular_users | int | 10 | 0 | Y | N | 0 | 普通用户 |
| 3 | user_name | varchar | 64 | 0 | Y | N | 用户姓名 | |
| 4 | consultant_users | int | 10 | 0 | Y | N | 0 | 咨询师用户 |
| 5 | consultants_name | varchar | 64 | 0 | Y | N | 咨询师姓名 | |
| 6 | message_content | text | 65535 | 0 | Y | N | 留言内容 | |
| 7 | reply_content | text | 65535 | 0 | Y | N | 回复内容 | |
| 8 | create_time | datetime | 19 | 0 | N | N | CURRENT_TIMESTAMP | 创建时间 |
| 9 | update_time | timestamp | 19 | 0 | N | N | CURRENT_TIMESTAMP | 更新时间 |
表psychological_knowledge (心理知识)
| 编号 | 名称 | 数据类型 | 长度 | 小数位 | 允许空值 | 主键 | 默认值 | 说明 |
|---|---|---|---|---|---|---|---|---|
| 1 | psychological_knowledge_id | int | 10 | 0 | N | Y | 心理知识ID | |
| 2 | consultant_users | int | 10 | 0 | Y | N | 0 | 咨询师用户 |
| 3 | consultants_name | varchar | 64 | 0 | Y | N | 咨询师姓名 | |
| 4 | article_name | varchar | 64 | 0 | Y | N | 文章名称 | |
| 5 | article_cover | varchar | 255 | 0 | Y | N | 文章封面 | |
| 6 | release_date | date | 10 | 0 | Y | N | 发布日期 | |
| 7 | article_content | text | 65535 | 0 | Y | N | 文章内容 | |
| 8 | hits | int | 10 | 0 | N | N | 0 | 点击数 |
| 9 | praise_len | int | 10 | 0 | N | N | 0 | 点赞数 |
| 10 | examine_state | varchar | 16 | 0 | N | N | 未审核 | 审核状态 |
| 11 | create_time | datetime | 19 | 0 | N | N | CURRENT_TIMESTAMP | 创建时间 |
| 12 | update_time | timestamp | 19 | 0 | N | N | CURRENT_TIMESTAMP | 更新时间 |
表subject_exam_question (试题)
| 编号 | 名称 | 数据类型 | 长度 | 小数位 | 允许空值 | 主键 | 默认值 | 说明 |
|---|---|---|---|---|---|---|---|---|
| 1 | exam_question_id | mediumint | 8 | 0 | N | Y | ||
| 2 | subject_name | varchar | 255 | 0 | Y | N | 科目名称 | |
| 3 | type | varchar | 20 | 0 | Y | N | 类型 | |
| 4 | title | varchar | 255 | 0 | Y | N | 题目 | |
| 5 | question_item | varchar | 500 | 0 | Y | N | 选项 | |
| 6 | answer | varchar | 500 | 0 | Y | N | 参考答案 | |
| 7 | score | double | 9 | 2 | Y | N | 总分 | |
| 8 | question_order | int | 10 | 0 | Y | N | 排序 | |
| 9 | exam_id | mediumint | 7 | 0 | Y | N | 所属试卷 | |
| 10 | create_time | timestamp | 19 | 0 | N | N | CURRENT_TIMESTAMP | 创建时间: |
| 11 | update_time | timestamp | 19 | 0 | N | N | CURRENT_TIMESTAMP | 更新时间: |
表subject_user_answer (用户答题)
| 编号 | 名称 | 数据类型 | 长度 | 小数位 | 允许空值 | 主键 | 默认值 | 说明 |
|---|---|---|---|---|---|---|---|---|
| 1 | user_answer_id | mediumint | 8 | 0 | N | Y | ||
| 2 | user_id | mediumint | 7 | 0 | N | N | 用户ID:[0,8388607]用户获取其他与用户相关的数据 | |
| 3 | exam_id | mediumint | 7 | 0 | N | N | 0 | 考试id |
| 4 | score | double | 9 | 2 | Y | N | 0.00 | 分数 |
| 5 | answers | text | 65535 | 0 | Y | N | 答案 | |
| 6 | score_detail | text | 65535 | 0 | Y | N | 评分详情 | |
| 7 | objective_score | double | 9 | 2 | Y | N | 0.00 | 客观题得分 |
| 8 | subjective_score | double | 9 | 2 | Y | N | 0.00 | 主观题得分 |
| 9 | score_state | tinyint | 4 | 0 | Y | N | 0 | 评分状态 |
| 10 | nickname | varchar | 255 | 0 | Y | N | 提交人 | |
| 11 | create_time | timestamp | 19 | 0 | N | N | CURRENT_TIMESTAMP | 创建时间: |
| 12 | update_time | timestamp | 19 | 0 | N | N | CURRENT_TIMESTAMP | 更新时间: |
表user_answer_wrong (用户答题)
| 编号 | 名称 | 数据类型 | 长度 | 小数位 | 允许空值 | 主键 | 默认值 | 说明 |
|---|---|---|---|---|---|---|---|---|
| 1 | user_answer_id | mediumint | 8 | 0 | N | Y | ||
| 2 | subject_name | varchar | 255 | 0 | Y | N | 科目名称 | |
| 3 | question_item | varchar | 255 | 0 | Y | N | 选项 | |
| 4 | title | varchar | 255 | 0 | Y | N | 题目 | |
| 5 | type | varchar | 255 | 0 | Y | N | 题目类型 | |
| 6 | exam_id | mediumint | 7 | 0 | N | N | 0 | 考试id |
| 7 | score | double | 9 | 2 | Y | N | 0.00 | 分数 |
| 8 | answers | text | 65535 | 0 | Y | N | 用户提交的答案 | |
| 9 | answer | text | 65535 | 0 | Y | N | 参考答案 | |
| 10 | score_detail | text | 65535 | 0 | Y | N | 评分详情 | |
| 11 | objective_score | double | 9 | 2 | Y | N | 0.00 | 客观题得分 |
| 12 | subjective_score | double | 9 | 2 | Y | N | 0.00 | 主观题得分 |
| 13 | score_state | tinyint | 4 | 0 | Y | N | 0 | 评分状态 |
| 14 | nickname | varchar | 255 | 0 | Y | N | 提交人 | |
| 15 | user_id | int | 10 | 0 | N | N | 提交人ID | |
| 16 | create_time | timestamp | 19 | 0 | N | N | CURRENT_TIMESTAMP | 创建时间: |
| 17 | update_time | timestamp | 19 | 0 | N | N | CURRENT_TIMESTAMP | 更新时间: |
系统实现
1. 普通用户模块的实现
前台首页界面
系统首页的布局设计包括顶部导航栏、中间轮播图和底部信息区域。顶部导航栏提供系统功能模块链接,方便用户导航;中间轮播图展示重要信息和活动通知,吸引用户关注;底部信息区域包括系统公告和心理知识,为用户提供最新公告和咨询师信息。整体设计简洁清晰,用户可以快速浏览和获取所需信息。其主界面展示如下图所示。

图4-1 前台首页界面图
1.
用户注册界面
用户注册界面用于新用户进行账号注册,用户需要填写必要的个人信息并选择合适的用户名和密码。注册界面应该进行邮箱和格式检查,确保用户提供有效的信息。界面如下图所示。其用用户注册界面展示如下图所示。

图4-2 注册界面图
注册关键代码如下:

1.
用户登录界面
用户注册界面用于新用户进行账号注册,用户需要填写必要的个人信息并选择合适的用户名和密码。注册界面应该进行邮箱和格式检查,确保用户提供有效的信息。界面如下图所示。用户登录界面如下图所示。

图4-3 用户登录界面图
登录代码如下:

1.
心理问卷界面
用户可以进行心理问卷测试,帮助用户了解自身心理健康状况。界面如下图所示。

图4-4 心理问卷界面图
1.
咨询师界面
提供心理咨询师信息,并可以对某篇咨询师信息进行点赞、收藏和评论,帮助用户获取和了解咨询师相关信息,并可以预约咨询师和向咨询师留言。界面如下图所示。

图4-5 咨询师详情界面图
1.
个人中心界面
提供心理咨询师信息,并可以对某篇咨询师信息进行点赞、收藏和评论,帮助用户获取和了解咨询师相关信息,并可以预约咨询师和向咨询师留言。界面如下图所示。

图4-6个人中心界面图
1. 咨询师用户模块的实现
咨询师管理管理界面
咨询师用户可以管理心理咨询师的信息,便于用户了解咨询师信息,进行预约。界面如下图所示。

图4-7 咨询师管理面图
1.
心理知识管理界面
咨询师用户可以查阅和发布心理知识文章,方便用户及时了解相关知识。界面下图所示。

图4-8 心理知识管理添加界面图
1.
预约信息管理界面
咨询师用户可查阅和处理用户提交的预约信息,审核用户的预约信息,保证用户及时预约咨询师成功。。界面下图所示。

图4-9 预约信息管理详情界面图
1.
留言信息管理界面
咨询师用户可以查阅和处理信息用户提交的留言信息,回复用户的留言信息,保证用户及时得到咨询师的回复反馈。界面下图所示。

图4-10 留言信息管理详情界面图
1.
考试管理
咨询师用户可以管理和发布科目列表、试题库、错题记录、试卷列表等考试信息,对用户的心理问卷进行评分,为用户提供心理问卷服务。界面下图所示。

图4-11 考试管理界面图
1. 管理员功能模块的实现
后台首页界面
展示预约信息试卷平均分、考试成绩等统计信息数据分析图表,方便管理直观的了用户心理预约和问卷分数、成绩信息。界面如下图所示。

图4-12 后台首页界面图
1.
系统用户界面
管理员可以对普通用户、咨询师用户和管理员等系统用户进行管理,包括增改删查等操作,审核咨询师的注册信息,确保系统用户信息的安全和完整。界面如下图所示。

图4-13 系统用户界面图
用户管理关键代码如下:

1.
咨询师管理界面
管理员可以对系统中所有的用户角色进行管控,包含了管理员、普通用户、咨询师用户这三种角色,如果需要添加新的用户,点击页面中的“添加”按钮根据提示输入上用户信息,点击“提交”以后在对应的用户界面就可以查看到了,可以点击用户后面的“删除”按钮直接删除某一用户。系统用户管理界面如下图所示。

图4-14 咨询师管理界面图
咨询师管理关键代码如下:

1.
心理知识管理界面
点击“心理咨询”按钮将展示用户添加的心理咨询内容。若用户希望添加新的心理咨询,可点击“添加”按钮,根据提示输入相关内容,随后点击“提交”。添加成功后,新的心理咨询内容将显示在心理咨询界面上。用户还可以对心理咨询进行更新维护,以确保信息的准确性和时效性。此外,用户可以直接删除特定的心理咨询内容,以便进行管理和维护。系统还允许用户管理评论信息,促进用户之间的交流和互动。界面如下图所示。

图4-15 心理知识管理界面图
1.
资源管理界面
发布心理问答方面新闻、文章等资讯资源,对心理资讯进行分类,方便用户获取相关心理资讯信息,了解最新心理领域的情况。界面如下图所示。

图4-16 资源管理界面图
1.
权限管理界面
管理和修改用户组的添加、修改、删除、查询等权限,保证系统的安全。界面如下图所示。

图4-17 权限管理界面图
- 系统测试
1. 测试目的
测试的目的在于评估系统的功能、性能、安全性和用户体验,以确认系统是否符合预期的要求和标准。通过测试,可以发现潜在的问题和缺陷,提高系统的质量和稳定性。测试还有助于验证系统的可靠性和正确性,确保系统在实际运行中能够正常工作并满足用户的需求。最终目的是确保系统能够顺利上线并为用户提供良好的使用体验。
1. 系统测试用例
系统测试用例涵盖了多个功能方面,系统测试包括:用户登录功能测试、心理问卷查看功能测试、咨询师信息功能测试、咨询师搜索、密码修改功能测试,如表5-1、5-2、5-3、5-4、5-5所示,这些测试用例旨在验证系统各个功能模块的正确性和稳定性,确保系统在实际运行中能够顺利执行各项操作并满足用户需求。通过系统测试,可以发现潜在的问题并及时进行修复,提高系统的质量和用户体验。
用户登录功能测试:
表6-1 用户登录功能测试表
| 测试用例编号 | 测试描述 | 预期结果 | 测试结果 | 备注 |
|---|---|---|---|---|
| TC001 | 输入正确的用户名和密码登录系统 | 登录成功 | 登录成功 | 无 |
| TC002 | 输入错误的用户名登录系统 | 显示用户名错误提示 | 显示用户名错误提示 | 无 |
| TC003 | 输入正确的用户名和错误的密码登录系统 | 显示密码错误提示 | 显示密码错误提示 | 无 |
| TC004 | 留空用户名和密码登录系统 | 显示用户名和密码不能为空提示 | 显示用户名和密码不能为空提示 | 无 |
| TC005 | 输入特殊字符的用户名和密码登录系统 | 显示输入无效字符提示 | 显示输入无效字符提示 | 无 |
心理问卷查看功能测试:
表6-2 心理问卷查看功能测试表
| 测试项目 | 测试内容 | 预期结果 | 实际结果 | 是否通过 |
|---|---|---|---|---|
| 查看心理问卷 | 点击心理问卷按钮,查看心理问卷内容 | 应该显示心理问卷的题目、选项和描述 | 实际显示了心理问卷的题目、选项和描述 | 是 |
| 添加心理问卷 | 点击添加按钮,输入心理问卷内容并提交 | 应该成功添加新的心理问卷 | 成功添加了新的心理问卷 | 是 |
| 更新心理问卷 | 点击更新按钮,修改心理问卷内容并提交 | 应该成功更新心理问卷 | 成功更新了心理问卷 | 是 |
| 删除心理问卷 | 点击删除按钮,确认删除心理问卷 | 应该成功删除心理问卷 | 成功删除了心理问卷 | 是 |
| 管理评论信息 | 查看心理问卷评论,进行评论管理操作 | 应该能够查看评论并进行管理操作 | 成功查看评论并进行管理操作 | 是 |
管理员咨询师发布测试:
表6-3 管理员咨询师发布测试表
| 测试项目 | 测试内容 | 预期结果 | 实际结果 | 是否通过 |
|---|---|---|---|---|
| 发布咨询师信息 | 输入咨询师信息并发布 | 应成功发布咨询师信息 | 咨询师信息成功发布 | 是 |
| 更新咨询师信息 | 修改咨询师信息并更新 | 应成功更新咨询师信息 | 咨询师信息成功更新 | 是 |
| 删除咨询师信息 | 删除特定咨询师信息 | 应成功删除咨询师信息 | 咨询师信息成功删除 | 是 |
| 查看咨询师列表 | 查看系统中的咨询师列表 | 应显示所有咨询师的信息 | 成功显示所有咨询师的信息 | 是 |
| 管理评论信息 | 查看咨询师相关评论,进行评论管理操作 | 应能够查看评论并进行管理操作 | 成功查看评论并进行管理操作 | 是 |
咨询师搜索功能测试:
表6-4咨询师搜索功能测试表
| 测试项目 | 测试内容 | 预期结果 | 实际结果 | 是否通过 |
|---|---|---|---|---|
| 输入关键词搜索 | 在搜索框中输入关键词进行搜索 | 应显示与关键词相关的咨询师列表 | 成功显示了与关键词相关的咨询师列表 | 是 |
| 高级搜索选项 | 使用高级搜索选项进行搜索 | 应能够根据选择的条件显示相应的咨询师列表 | 成功根据选择的条件显示了相应的咨询师列表 | 是 |
| 搜索结果排序 | 对搜索结果进行排序 | 应能够按照相关性、评分等条件对搜索结果进行排序 | 成功按照相关性、评分等条件对搜索结果进行了排序 | 是 |
| 搜索结果数量 | 检查搜索结果的数量 | 应能够显示符合搜索条件的咨询师数量 | 成功显示了符合搜索条件的咨询师数量 | 是 |
| 搜索结果链接 | 点击搜索结果链接 | 应能够跳转到相应的咨询师详情页面 | 成功跳转到了相应的咨询师详情页面 | 是 |
密码修改功能测试:
表6-5 密码修改功能测试表
| 测试项目 | 测试内容 | 预期结果 | 实际结果 | 是否通过 |
|---|---|---|---|---|
| 输入旧密码和新密码 | 在密码修改页面输入旧密码和新密码 | 应成功提交密码修改请求 | 成功提交了密码修改请求 | 是 |
| 密码格式验证 | 输入不符合格式要求的密码进行修改 | 应提示密码格式错误 | 成功提示了密码格式错误 | 是 |
| 密码一致性验证 | 确认新密码和确认密码不一致进行修改 | 应提示密码不一致 | 成功提示了密码不一致 | 是 |
| 修改成功验证 | 修改密码后尝试使用新密码登录 | 应能够成功登录系统 | 成功使用新密码登录系统 | 是 |
| 可靠性验证 | 多次修改密码,验证修改功能的稳定性 | 应能够稳定可靠地进行密码修改 | 成功稳定可靠地进行了多次密码修改 | 是 |
1. 系统测试结果
经过对心理健康问答系统的测试,我们已经完成了用户登录功能、心理问卷查看、咨询师信息、咨询师搜索以及密码修改等模块的检测。这些测试确保了系统的正常运行和数据库信息的正确性,同时为后续的推广运营提供了强有力的技木支持。
- 总结与展望
在本研究中,我们成功地设计并实现了一个心理健康问答系统,该系统包括用户登录功能、心理问卷查看功能、咨询师信息功能、咨询师搜索功能、密码修改功能等多个模块。经过系统测试,我们验证了这些功能的稳定性和可靠性,确保了系统的正常运行和数据库信息的正确性。通过本次研究,我们对心理健康领域的信息化建设有了更深入的了解,也为相关领域的技术支持提供了有力的实践基础。
在未来的道路上,我们将不断努力,不断创新,为心理健康领域的发展贡献我们的力量。让我们携手并进,共同创造一个更加美好的明天!愿我们的努力能够为每一个寻求心理健康的人带来希望与温暖。前路漫漫,让我们怀揣梦想,勇往直前,创造更加美好的未来!
参考文献
[1]沈贵鹏.新时代高校心理健康教育的行动取向[J].思想理论教育,2024,(04):95-99.DOI:10.16075/j.cnki.cn31-1220/g4.2024.04.014.
[2]Opie E J ,Vuong A ,Welsh T E , et al.Outcomes of Best-Practice Guided Digital Mental Health Interventions for Youth and Young Adults with Emerging Symptoms: Part I. A Systematic Review of Socioemotional Outcomes and Recommendations.[J].Clinical child and family psychology review,2024,
[3]孙铁强,刘俊,于洪健,等.基于SpringBoot框架的在线监测和专家系统的研究[J].自动化应用,2024,65(04):15-16+19.DOI:10.19769/j.zdhy.2024.04.006.
[4]李论,唐瑞明,邹俊平,等.“互联网+”背景下高职院校在线心理咨询管理系统的设计与实现[J].科技与创新,2024,(01):81-83.DOI:10.15913/j.cnki.kjycx.2024.01.023.
[5]刘月,杨伟樱,李晔.基于大数据的高职学生心理健康监测系统[J].中国新通信,2023,25(24):113-115+15.
[6]何畅,谯炜骅,马跃.在校大学生在线心理咨询系统设计[J].现代信息科技,2023,7(21):36-39+43.DOI:10.19850/j.cnki.2096-4706.2023.21.009.
[7]杨志俊,侯江华.基于SpringBoot的智慧养老系统设计[J].无线互联科技,2023,20(17):87-89.
[8]李文杰.基于SpringBoot与Vue框架的公益性教育咨询平台系统研发[D].山东大学,2023.DOI:10.27272/d.cnki.gshdu.2023.006190.
[9]温正垚.面向心理咨询的智能对话系统研究[D].福建农林大学,2023.DOI:10.27018/d.cnki.gfjnu.2023.000359.
[10]吴伟红.学校系统合作式心理咨询实践研究[J].江苏教育,2022,(88):7-10.
[11]李论.高校大学生心理咨询系统研究综述[J].电脑知识与技术,2021,17(28):271-272+275.DOI:10.14004/j.cnki.ckt.2021.3077.
[12]龙林,魏丹丹,杨月月,等.Java健康服务平台的设计与实现[J].福建电脑,2021,37(09):93-95.DOI:10.16707/j.cnki.fjpc.2021.09.025.
[13]张彤,姜攀.基于行为特征识别的大学生心理测试微信小程序设计与实现[J].电脑编程技巧与维护,2021,(08):50-54.DOI:10.16184/j.cnki.comprg.2021.08.019.
[14]邱彩云.在线心理健康评测数据分析系统的设计与实现[D].北京邮电大学,2021.DOI:10.26969/d.cnki.gbydu.2021.000867.
[15]李子璐.心理健康问答系统的设计与实现[D].北京邮电大学,2021.DOI:10.26969/d.cnki.gbydu.2021.002616.
[16]黄奔.基于可信度匹配的心理咨询预约系统的设计与实现[D].北京邮电大学,2021.DOI:10.26969/d.cnki.gbydu.2021.000977.
[17]Cheng F .Talent Recruitment Management System for Small and Micro Enterprises Based on Springboot Framework[J].Advances in Educational Technology and Psychology,2021,5(2):
[18]Chen G ,Xu J .Design and implementation of efficient Learning platform based on SpringBoot Framework[J].Journal of Electronics and Information Science,2020,6(1):
[19]孙媛媛.基于B/S架构的高职心理健康教育与咨询管理系统设计[J].自动化技术与应用,2020,39(10):179-181+185.
[20]赵泽桐.高校大学生心理健康信息系统管理研究[J].智库时代,2019,(50):82-83.
致 谢
首先,我要感谢我的论文指导老师。在论文完成的整个过程中,指导老师始终给予我无微不至的关爱与指导。在论文写作的过程中,导师那耐心细致的指导,以及提出的具有建设性的意见,都给予了我极大的帮助,让我受益匪浅。导师严谨的治学态度、敬业精神以及高水平的教学能力,都给我树立了追求卓越的典范,这对我以后的人生道路和学业成就都产生了极大的积极影响。
此外,我还要感谢我班的同学们,他们既是我的同窗好友,又是我的良师益友。正是由于你们的支持和关怀,使得我在大学期间的学习和生活都变得异常充实。感谢那些在大学期间给予我帮助的所有老师和同学们,是你们给予了我在学业道路上的前进动力。
当然,我也不能忘记我的父母,是他们用无私的爱抚养我成人。你们的养育之恩我将永生难忘,将来我一定会用我的成绩回报你们。在成长的道路上,我会不断努力,不负众望,用实际行动来回报你们对我的期望。
总之,在这篇论文中,我要感谢所有给予我帮助的人,包括指导老师、同学们、家人和朋友们。是你们的支持与关爱,让我在学术和个人生活中取得了优异的成绩。我会珍惜这份感恩之情,将这份力量用于学习和未来的生活中,不断追求卓越,成为一个更加优秀的人。
请关注点赞+私信博主,免费领取项目源码
