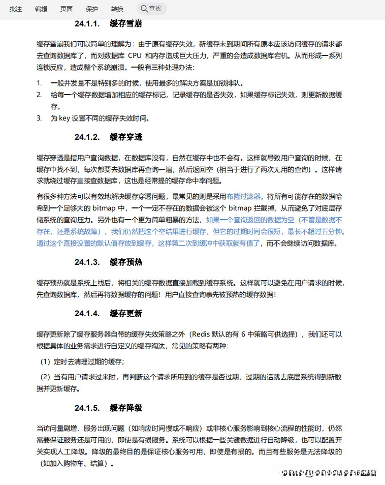
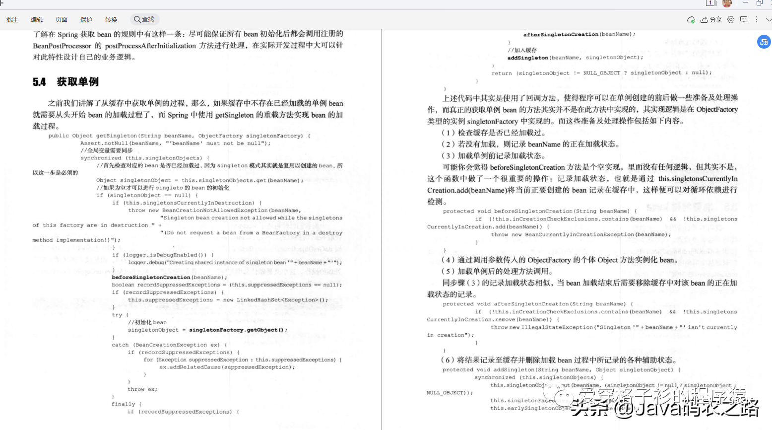
2023秋招,Java岗最全面试攻略,吃透这份Java面试手册Offer拿到手软
最近收到了不少用户的反馈信息,在讨论Java技术面试时发现情况确实有些变化。具体来说,在技术面部分考察得更加细致深入,并且涉及的知识点也更为基础化和全面化。

作为一名程序员 技术面试通常是不可回避的一个环节 技术面试官通常会通过特定的方式评估候选人的技术能力和基础知识 通常情况下 如果参与过相关面试经历 你肯定会有这样的问题出现
项目框架,Spring、Mybatis 等框架实现原理是否熟悉?
消息中间件相关的技术有哪些?例如负载均衡、RPC 框架等技术是否有接触过?MySQL 分库分表的实现情况如何?
分布式架构设计,Redis 分布式锁是否有涉及?
......(此处省略 1W 字)
通常情况下,在面试中遇到的问题往往与个人积累的知识储备有所差异。
即便进行了反思与总结。
在面对新的面试机会时仍感到迷茫不知所措。
如果出现这种情况,则表明你的技术储备尚有不足之处
为了帮助大家解决这个问题, 我特意从阿里的一位资深技术专家那里收集了一份Java架构速成笔记, 包括23个核心技术栈, 内容详实且图文并举, 相信该笔记一定能为大家提供帮助

本篇Java架构速成笔记涵盖内容如下:
专题一:打牢根基,在深入探究各类技术问题时应对各类复杂面试问题(掌握多线程与高并发技术 + 深入了解Java Memory Model + 掌握JVM调优技巧 + 系统原理剖析课程 + 网络原理解读课程 + 通过案例解析23种设计模式 + 熟练掌握设计原则)
专题二:洞悉分布,明察并行,一路架构冲云霄(消息中间件+分布式)
专题三:高薪必问, 不可回避, 值得直面挑战(全面深入地从Redis源码全面解析Netty框架)
专题四:最新趋势中掌握核心技术(RPC构建分布式- Spring Boot - Spring Cloud - Docker - Kubernetes)
本次课程深入探讨分布式存储技术及其在大数据环境中的应用。通过高效率的数据读取与写入策略,系统能够实现快速的数据访问效率,并显著提升整体运行效率。(MySQL数据库优化方案+FastDFS+OpenResty)
专题六:团队协作,项目管理,测试开发一体化(maven+git+Jenkins+FindBugs)
专题七:深入探究"庖丁解牛"之道——循序渐进掌握Java前后端技术(JDK, Spring, MyBatis, Dubbo, Spring MVC, Netty)
专题一:扎牢基础,深入底层,面试我可造火箭
1.多线程与高并发

2.深入JMM

3.JVM调优案例式实战化指导

4.经常被问操作系统原理剖析

5.从底向上网络原理解读

6.案例式深入解析23种设计模式

7.设计原则水到渠成

专题二:洞悉分布,明察并行,一路架构冲云霄
1.消息中间件

2.分布式

专题三:高薪必问,无处可避,不如迎头直接上
1.深入透彻完整解析Redis

2.源码层面无死角解析Netty

专题四:未来主流,必知必会,服务微化量绝招
1.RPC构建分布式

2.Spring Boot

3.Spring Cloud

4.Docker

5.k8s

专题五:分布存储,高效写读,优化性能带你飞
1.Mysql优化

2.FastDFS

3.OpenResty

专题六:团队协作,项目管理,测试开发一体化
1.maven

2.git

3.Jenkins

4.FindBugs

专题七:庖丁解牛,手写源码,一步一步成大牛
1.JDK源码解析

2.Spring源码解析

3.MyBatis源码解析

4.Dubbo源码解析

5.Spring MVC源码解

6.Netty源码解析

总结
无论是技术经理还是架构师,在工作中都不存在绝对的对与错之分,并且最适合自己的工作路线才是最重要的选择。在小公司中,并未普遍设立架构师这一职位,在大型企业中,则获取 architect 一职并非易事。然而无论如何,在职业发展的道路上持续学习新技术、提升个人能力都是非常必要的。不论是在哪一家公司中,“扎实的技术水平才能在职场中立足”。
文中资料已完成分类并存放在云端存储平台中,请您扫描下方二维码获取完整版PDF文档!

