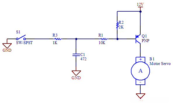
项目二:热水循环泵系统(2)
散热马达的工作原理是通过PNP管控制其转速。当PNP导通时,Vce=0.3V,此时马达上方的c点电压为11.7V;当PNP未导通时,马达停止转动。电路设计中采用分压原理控制三极管导通状态:开关闭合时三极管导通(b点电压为10V),开关断开时三极管截止;同时可与上拉电阻R2或下拉电阻结合使用以增强稳定性。
此外,为了防止机械抖动,在温度开关管中加入RC延迟电路以优化性能。然而,在实际应用中建议采用更简单的单NPN管电路而非复杂优化方案以提高可靠性。
散热马达工作方法二
采用PNP管使散热马达转起来

一旦PNP被导通,则马达上方的c点电位达到11.7伏特。
当PNP未被导通时,则马达无法供电。
当开关闭合时,则依据分压电路的工作原理可知三极管在b点的电压为10伏特。
与e点存在约0.7伏特的电位差这一前提条件下可知该三极管处于饱和状态。
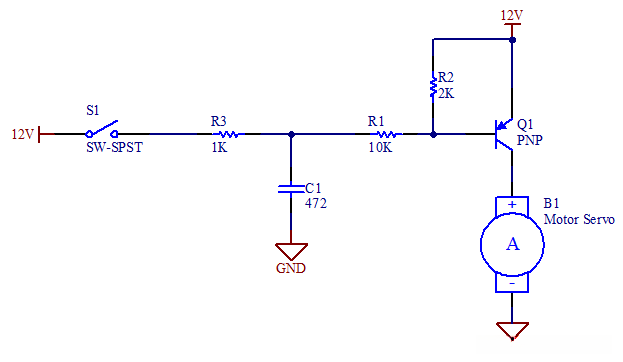
如果上拉电阻R2接地的话则无论开关是断开还是闭合状态都会导致该三极管处于饱和状态(具体来说NPN型三极管接地端而PNP型则连接到上拉电阻)。
1、温度开关管是机械的,所以要加一个RC延迟电路

电容与三极管形成了一个回路,在开关闭合与否的情况下都能持续为电容提供12伏特电压进行充电。这表明无论开关状态如何变化,在接到12伏特电源后马达都会启动一次。
设计电路一定要考虑鲁棒性
2、对该电路进行优化(开关闭合流过电流,开关断开没有电流)
由上图可知,电流是反着流的,所以我们要想办法,把12V电压放到左边来

若采用此设计方案,则不论开关闭合状态如何,三极管都无法导通;为了解决这一问题,则需引入一只NPN型晶体管。
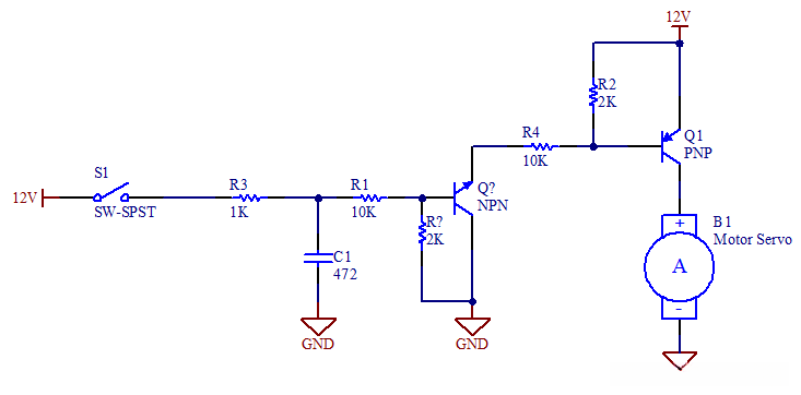
3、引入一个NPN管

NPN管在C级导通时的工作电压为0.3\text{V}(伏特),而PNP管在B级工作状态时的输出电压则达到12\text{V}(伏特)。为了实现有效的电路连接,在将这两种晶体管直接相连之前必须插入一个电阻以分压降阻。

当前阶段,该电路已取得设计方案上的进展。然而,在复杂度上较仅使用单个NPN管的电路而言有所提升。因此,可参考文中第1部分的方法进行优化
