整理重点 | 《PMBOK指南》(2):附上电子档~
PMP重要知识点总结汇总
本模块分享内容:项目成本 & 风险 & 采购 & 质量 &资源 & 相关方管理
| 项目成本管理
知识点:
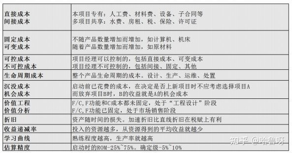
1、成本术语:

2、三点估算(PERT):
平均估算值=(最可能持续时间*4+最乐观+最悲观)/6
标准差=(最乐观-最悲观)/6
68.26%、95.46%、99.73%
3、估算成本的工具:质量成本

4、挣值管理(Earned Value Management,EVM)
EV(Earned Value): 实现值即指在规定时间内应当完成的工作所对应的预算金额。
AC(ActualCost): 实际支出即指在规定时间内已完成工作所消耗的实际资金数额。
PV(PlannedValue): 预计成本即指在规定时间段内应当完成的工作所需的标准预算金额。
BAC: 项目最终成本预估即指整个项目从开始到结束所需要耗费的总预算是多少。
5、EVM 术语:


| 项目质量管理
知识点:
1、数据表现—流程图:
流程图也被称作过程图,在直观地展示信息转换关系方面具有重要应用。
2、质量工具图比较:
识别问题时可采用的方法包括控制图以及趋势图等。
分析原因时常用的方法有因果关系分析法和流程分析法。
当需要深入分析原因时, 帕累托分析法, 散点数据可视化方法, 直方数据分布观察法以及检查表或计数记录单是常用的工具。
需要收集需求主要通过亲和板来进行。
3、QP、QA、QC 区别:

| 项目资源管理
知识点:
1、团队成员的角色与职责:
1)层级结构(OBS):与 WBS 交叉确认部门的全部项目指责,项目组织结构图;

矩阵结构(RAM):在项目团队中的关系旨在明确成员职责与预期目标
3)文字描述形式:角色、职责和职权等
2、PBS、WBS、OBS 三维关系
1)PBS(Project Breakdown Structure)是基于最终交付成果的一种层级结构分解方法。
2)WBS(Work Breakdown Structure)是以最终目标为导向的标准工作流程划分方法。
3)OBS(Organization Breakdown Structure)是基于最终目标的人力资源配置安排方法。

3、责任分配矩阵(RACI):
1)含义:
由谁担任R=Responsible
经由谁审核A=Accountable
向谁咨询C=Consulted
由Who通知I=Informed
2)场景:
职责范围模糊;
未能按时完成任务;
信息传递存在障碍;
在组织或人员变动时,请确保核心职责不受影响;
在承担特别项目的过程中,请避免干扰正常工作安排。
3)注意:在一个项目单元中,负责人 A 有且仅能有一个
4、团队章程(核心价值观):为团队创建团队价值观、共识和工作指南文件
5、资源日历:确定个体资源的可用性

6、资源分解结构(RBS)
类别:人机料法环
类型:技能等级适用
7、获取资源的工具与技术
前期分配任务由合同承诺人、特定人员以及项目章程的制定者共同承担。
在谈判过程中, 内部协调由部门负责人负责, 而外部则通过采购渠道进行.
决策涵盖招募新成员, 临时借用以及长期租用的情况.
针对远程办公的挑战以及资金短缺的问题.
8、塔克曼理论-团队发展 5 阶段
- 认知过程涉及初步理解与质疑阶段。
- 持续动荡期间缺乏协作与接纳导致内部冲突发生。
- 建立合作关系后逐步构建信任关系。
- 进入稳定期后各成员间相互依赖并提供支持。
- 结散
9、建设项目团队的原则
1)时差影响(国际、全球)
2)文化差异
3)PM 责任:建设高校团队
4)协作
5)沟通
6)PM 目标—绩效
10、项目经理 5 种权利风格
1)专家:以身作则;
2)参考:潜示,特殊背景;
3)奖励
4)正式:章程、权利;
5)惩罚
11、冲突管理的原则
1)首先处理:分歧被视为负面影响因素,在当前阶段尚未对绩效造成影响,并由团队成员自行处理;
2)冲突升级:在当前阶段对绩效造成了负面影响因素,并促使达成令人满意的解决方案;
3)今天早上遇到:采用了直接而合作的方式,在私下里处理冲突;
4)突破坏境:通过正式程序来强制解决。
12、冲突管理:
13、变更请求:如果团队人员离开,先更新相关方登记册,再澄清,识别风险
14、解决问题的原则

| 项目风险管理
知识点:
1、风险分解结构(RBS):
RBS具有两个方面的意义:其一是基于资源分解的框架(Resource),其二是基于风险评估的模型(Risk)。
1)技术风险
2)管理风险
3)商业风险
4)外部风险
核方证单:作为组织过程资产的重要组成部分之一。
它通过整合类似项目的经验和历史数据以及现有知识来构建。
3、SWOT 分析
优势(Strength)
威胁(Threaten)
劣势(Weakness)
机遇(Opportunity)
4、风险登记册:
1)以识别风险清单
2)潜在应对措施清单
3)潜在风险责任人
模擬:在模擬中,常使用蒙特卡洛技術來生成S曲線。6.5 在制定進度計劃時,则應用模擬技術。
- 敏感性分析亦称...;其主要作用在于识别项目中最具影响力的潜在风险。
7、EMV + 决策树
EMV:expected monetary value;通过计算各条路径的expected monetary value(EMV),即可规划出最佳路径;将各项可能的结果与其发生的概率相乘,并对这些乘积进行汇总求和,则可得到整体的EVM值。
8、积极风险应对策略

9、消极风险应对策略
公司内部采用更优的 resource 替换成原来的 resource 是一种更为审慎的选择策略;将采购范围转移到外部供应商是一种更为灵活的应对方式;能够转移的风险通常是与 resource 相关的,在采购过程中会产生额外的成本,在这种情况下进一步加大了公司的总成本负担,并且可以选择将这部分责任外包给第三方来分担风险。

10、应急的相关术语

11、项目团队派工单
一旦制定应对方案,则需对与风险应对计划相关的各项措施进行必要配置;这相当于建立应急联系方式列表。
12、控制风险的工具

| 项目采购管理
知识点:
1、采购计划三要素
1)采购管理计划:经审核通过的卖方经由供应商选择其供应的标准;
2)采办计划书(SOW)是用于详细说明拟采办产品的规格和服务要求的重要文件;
3)采办文件则明确了各项采办需求及其处理程序。
2、合同类型
1)总价合同:明确界定项目的范围,在变更次数上较少,并且总价包含所有费用;
2)成本合同:项目的范围较为模糊,在涉及工作内容和目标尚未完全明确、可能出现变化的情况下适用成本补偿合同;
3)工料合同:缺乏明确的目标设定、计价依据固定但不详细,并且工时数与材料使用量均未预先确定;
3、合同类型对比
4、招投标的工具及流程
专家意见显著:
宣传手段能够显著:
投标者会晤期间达成一致的理解:
建议书审核标准需经管理层批准:
投标者谈判可作为独立的过程进行:
复杂的采购合同谈判
5、绩效管理:

6、索赔管理:谈判时解决所有索赔和争议的首选方法;
1)谈判
2)替代争议方法,第三方调解仲裁
3)法院起诉
7、结束的采购
发给卖方一份合同已全面履行的正式书面通知;
按照技术规范提供所有可交付成果;
在完成合同收尾工作后进行行政收尾流程。
| 项目相关方管理
知识点:
1、相关方分矩阵


2、核查表:又叫检查表,计数表,收集属性数据,解决问题。
焦点小组&访谈:特点:慢,焦点小组是一对多,访谈时多对多。
抽样统计&控制图:
该过程的时间演变特征通过控制图得以反映;给定的规格上限和下限以及操作界限通常位于均值±3个标准差的位置
失控判断:当数据点超出控制界限时,在均值的一侧连续记录7个样本点(连续七次),呈现出持续上升或下降的趋势。在处理大数据量时,通常采用抽样统计的方法进行质量检验工作。对于变量型数据而言(即测量质量特性值的数据),我们采用的是变量抽样的方法;而对于属性型数据(即衡量产品是否达到规定要求的数据),则采用属性抽样的方法。
3、调查问卷:

书面化,受众多,地域广,快速收集,未必认真
- 质量成本:
一致性的费用:在项目实施期间用于防止问题出现;
非一致性的费用:在项目实施期间及结束后用于应对问题发生。
- 成本效益分析:
有助于正在项目出现偏差时确定最节约成本的纠正措施。
