空转工具推荐 | 10款空间转录组去卷积工具的综合比较
在年初做盘点季的时候小编已经为大家总结了👉 空转去卷积常用工具合辑,这些工具的性能如何?做分析的时候要怎么选择?近日,《 Briefings in Bioinformatics 》发表了综述文章,回顾了ST去卷积的最新方法,并综合评估了10种方法的性能。

为ST数据的细胞类型去卷积开发的计算方法

近年来,提出了多种ST去卷积方法。ST数据的现有去卷积方法大致可分为三类:概率方法、基于非负矩阵分解(NMF)和非负最小二乘(NNLS)的方法以及其他方法:1)概率方法,包括Adroit、cell2location、DestVI、RCTD、STdeconvolve和stereoscope,其中明确或参数化指定数据分布,并使用基于似然的方法进行推理。2)基于非负矩阵分解和神经网络分解的方法,包括spatialDWLS和SPOTlight。3)其他方法包括DSTG和Tangram,使用一些专门设计的方法架构或损失函数来估计细胞类型比例。

*** 除了AdRoit其他方法都是专门针对ST数据设计的。**
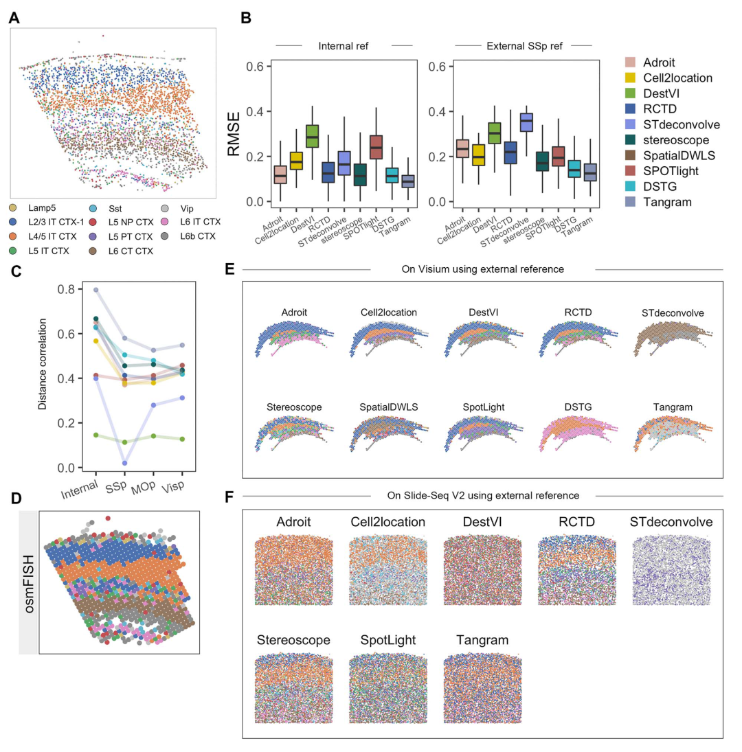
ST去卷积方法性能的综合测试
研究人员使用了三种组织的ST数据来评估上述10种方法的性能。对于性能量化其使用了三个指标:均方根误差(RMSE)、跨细胞类型的距离相关性以及每种细胞类型与真实值的差异。均方根误差越小,距离相关性越高,与真实值的差异越小,都表明性能越好。

小鼠嗅球 (MOB) 数据:综合内部和外部参考所观察到的模式,结果表明RCTD、cell2location和stereoscope是对参考scRNA-seq和目标ST数据之间的批次效应最稳健的 。

人类心脏的发育数据:当使用内部参考(即ISS单细胞)对ISS数据构建的伪点进行去卷积时,Adroit、RCTD、stereoscope、DSTG和Tangram显示出优越的性能,与在MOB数据中的观察结果相似,但这里的基因数量要少得多;当使用外部参考时,只有RCTD和stereoscope能够捕捉细胞类型的预期空间分布。总体来说,除了DestVI和Tangram未能捕捉到某些层的主要细胞类型外,其他方法的表现都比较好。其中,stereoscope、cell2location和RCTD与ISS细胞组成的一致性较高。

小鼠初级体感皮层区域数据:大多数方法尤其是Tangram和DSTG,在使用完全匹配的内部引用时都能获得优异的性能。通过内部参考,Adroit、cell2location、RCTD和stereoscope仍然提供了令人满意的细胞类型比例估计,尽管可用的基因数量有限。当使用外部参考时,无论基因数量和平台如何,RCTD和stereoscope都优于其他方法。当有足够数量的基因时,Cell2location在ST和Visium数据上表现相当好。
附:测试数据来源和参考

综上,**RCTD和stereoscope在不同组织中表现出较高的稳定性和准确性。**STdeconvolve作为唯一的无参考方法,具有识别组织结构和细胞混合物的能力,但必须仔细处理细胞类型映射。本篇综述的科研团队全面评估了各种场景,包括不同的组织、不同的技术和数据分辨率、不同数量的单细胞和斑点,以及用于分析的不同数量和类型的基因。根据其结果,建议研究人员首先确定一些最符合自己数据的评估场景,并在这些场景下选择性能最佳的方法。参考值的选择,最好是从仔细匹配的组织和生物样本中选择,对于ST数据的去卷积也是必不可少的。不匹配的scRNA-seq参照物或有不准确注释的细胞的参照物会严重影响去卷积性能。此外,在本综述范围之外,对噪声和高维ST数据进行去噪和降维可以实现更有效的信息提取。研究团队还预计,细胞型去卷积将进一步受益于有效去噪和降低ST数据维数的方法的发展和进步。
建议对测试细节感兴趣的小伙伴参考文献原文~也可以访问如下链接了解详情
👉 https://github.com/JiawenChenn/St-review
参考文献
Chen J, Liu W, Luo T, et al. A comprehensive comparison on cell-type composition inference for spatial transcriptomics data. Brief Bioinform. 2022 Jun 27:bbac245.
图片均来源于参考文献,如有侵权请联系删除。
