构建生物医学知识图谱from zero to hero (1): 简介
生物医学知识图谱是一种特殊的数据库系统,它整合了生物医学领域的概念、术语、关系以及身份识别系统等关键要素,成为生物医学信息学领域发挥着关键作用的知识存储平台,为科学研究和技术进步提供了坚实的基础支撑
在生物医学知识图谱领域中,
节点通常代表生物医学相关实体,
而边则代表这些实体之间的关联。
这些关联可以是由一个到另一个的方向的,
例如一种药物可用于治疗一种疾病,
或者两种药物之间可能存在相似的作用机制。
此外,
两个基因也可能会相互作用,
形成复杂的调控网络。
构建生物医学知识图谱通常依赖于手动维护的数据库。这些数据库存储了以往建立的知识内容,并将其整合到知识图谱中。随着算法的进步以及开源理念的推广普及趋势下,在这一领域内越来越多的研究团队开始转向采用基于算法的知识提取方法。具体而言,在这一过程中研究者们主要通过自动化或半自动化手段从海量生物医学文献中提取信息,并逐步构建起完整的知识体系。
生物医学知识图谱的应用极为广泛,在多个领域中发挥着重要作用。具体而言,在药物研发领域中, 知识图谱能够帮助识别与特定疾病相关的基因, 并在此基础上筛选出潜在的药物靶点; 在疾病诊断方面, 则能够通过分析患者的症状数据来推断可能的病症; 而在治疗方案制定方面, 则可以通过综合考量患者的病情特征. 药物疗效. 以及潜在副作用等因素来设计个性化的治疗方案.
然而目前生物医学知识图谱的发展仍面临诸多挑战。首先由于生物医学领域间的复杂性和多样性构建全面准确的知识图谱需要耗费巨大的时间和人力资源成本其次随着生物医学领域持续发展态势不断扩展为动态更新与维护机制以确保其实时性和准确性最后如何实现将生物医学知识图谱与其他领域知识图谱整合以推动跨领域知识推理与应用这一问题亟待深入研究
综上所述,在技术持续进步的前提下,“生物医学知识网络系统”可被视为现代生命科学研究的核心支撑架构之一。该系统通过构建多维度的知识存储与检索体系,在科研活动与技术创新中发挥着不可替代的作用基础。基于当前科学研究的深入发展态势以及新兴技术的应用前景观察,“生物医学知识网络系统”的价值将进一步提升并展现出更为关键的应用潜力。
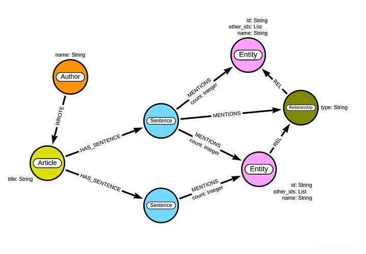
最终,构建出的知识图谱样式如下:

