基于微信小程序的健康管理系统
主要内容:涉及免费功能设计、开题方案、任务书设计、中期检查汇报PPT制作、核心功能模块开发与实现、代码开发与测试、学位论文撰写与学术辅导、学术论文降重处理、长期答辩及考前辅导辅导课程安排、腾讯会议在线指导与答辩支持服务以及模拟答辩预演与反馈指导等各项教学科研工作。
🍅文末获取源码联系 🍅
源码名称:基于微信小程序+SpringBoot的健康管理系统
项目类型:微信小程序
用户类型:双角色,用户、管理员
主要技术:Java、Vue、ElemenUI、微信小程序、SpringBoot、Uniapp
运行环境:win10/win7、JDK1.8及以上
运行工具:IDEA/Eclipse
数 据 库:MySQL5.5及以上版本
是否前后分离:是
Node.js版本:14以上
是否基于Maven环境:是
数据库表数量:16 张表
是否有代码注释:有注释
是否有毕业论文:有
是否有PPT:有
携带服务:远程调试服务和指导服务(远程调试、问题答疑和指导)
适用场景:Java毕业设计学习参考。
项目简介:依托微信小程序搭建的健康管理系统是一体化的智能健康服务系统。该系统不仅依托微信小程序实现了便捷的平台交互设计,并且将功能划分为多个核心部分以满足多样化的用户需求。具体而言,在前端部分(即用户端),所有注册或登录后的用户均会开始进行个人健康管理活动;核心功能部分包括首页展示界面、个性化报告中心以及健康管理档案库等区域;而后台部分则由管理员通过登录界面实现对系统的日常维护和管理活动。后台的主要职责涵盖健康科普内容的整理与更新工作以及各类数据信息的统计与分析支持工作等日常维护中的基本操作包括
项目内容

项目骨架

数据库

注册

登录

首页

我的报告

我的订单

新增报告管理

我的个人信息

科普文章

管理员登录

健康科普管理

报告管理

轮播图管理

在线留言

订单管理

用户管理

权限菜单管理

角色管理

健康指数管理

以下是部分论文截图
摘要

绪论

目录

系统结构功能图

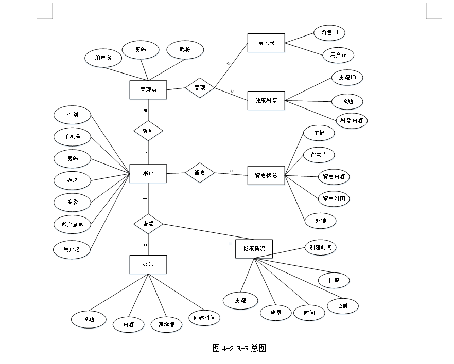
E-R图

系统分析

系统设计

系统实现

系统测试

