计算机网络知识点汇总
小端:低字节在低地址。
大端:高字节在低地址。
我们知道网络上的数据流是字节流,对于一个多字节数值,在进行网络传输的时候,先传递哪个字节?也就是说,当接收端收到第一个字节的时候,它是将这个字节作为高位还是低位来处理呢?
网络字节序(大端):收到的第一个字节被当作高位看待,这就要求发送端发送的第一个字节是高位。而在发送端发送数据时,发送的第一个字节是该数字在内存中起始地址(低地址)对应的字节。可见多字节数值在发送前,在内存中数值应该以大端法存放。
cookie和session的区别:
1.cookie存于客户端,session存于服务器端。
2.服务器鉴别session需要至少从客户端传来一个session_id,session_id通常存于cookie中,或是url(很少用url,主要涉及安全性和SEO的影响)所以在工程上session离了cookie基本没法用,但是cookie可以单独使用,不过cookies是明文存储,安全性很低,只使用cookie的话盗取了cookie基本就获取了用户所有权限。



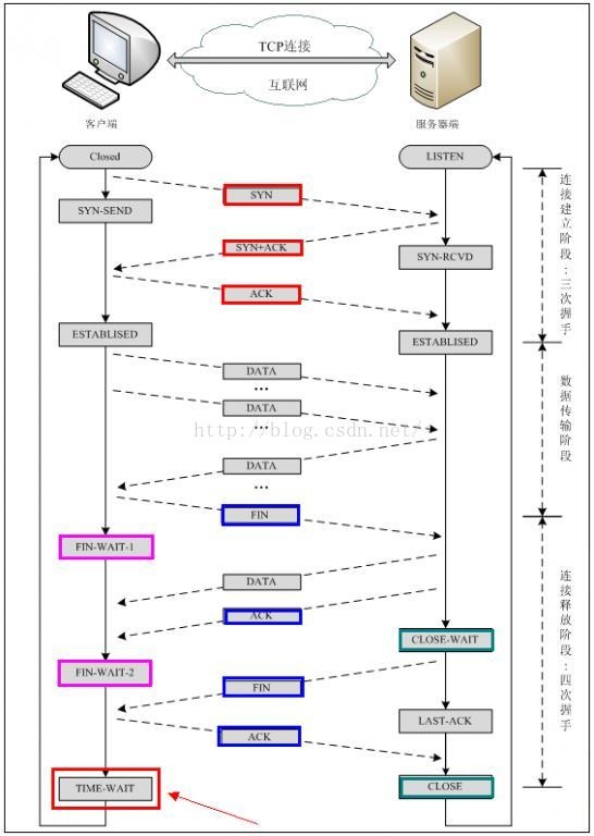
TCP四次挥手:并不是因为FIN和ACK一定要分开发,才导致四次挥手。而是因为TCP是全双工的,收到FIN时只表示发送FIN的一方没有数据要发送了,而接受方还是可以发送的,因此通常FIN和ACK不是一起发。
a.当主机A确认发送完数据且知道B已经接受完了,想要关闭发送数据口(当然确认信号还是可以发),就会发FIN给主机B。
b.主机B收到A发送的FIN,表示收到了,就会发送ACK回复。
c.但这是B可能还在发送数据,没有想要关闭数据口的意思,所以FIN与ACK不是同时发送的,而是等到B数据发送完了,才会发送FIN给主机A。
d.A收到B发来的FIN,知道B的数据也发送完了,回复ACK, A等待2MSL以后,没有收到B传来的任何消息,知道B已经收到自己的ACK了,A就关闭链接,B也关闭链接了。
HTTP非持续连接和持续连接:动态请求多的时候用非持续连接~
长连接多用于操作频繁,点对点的通讯,且连接数不能太多的情况。(数据库的连接一般都用长连接)
短连接多用于并发量大,但是每个用户又不需频繁操作的情况。(web网站的http服务一般都用短连接)
负载均衡一般由第四层或第七层实现。四层负载均衡设备:是通过报文中的目标地址和端口,再加上负载均衡设备设置的服务器选择方式,决定最终选择的内部服务器与请求客户端建立TCP连接,然后发送Client请求的数据。七层负载均衡设备:也称内容交换,也就是主要通过报文中的真正有意义的应用层内容,再加上负载均衡设备设置的服务器选择方式,决定最终选择的服务器。
HTTPS在传输数据之前需要客户端(浏览器)与服务端(网站)之间进行一次握手,在握手过程中将确立双方加密传输数据的密码信息。TLS/SSL协议不仅仅是一套加密传输的协议,更是一件经过艺术家精心设计的艺术品,TLS/SSL中使用了非对称加密,对称加密以及HASH算法。握手过程的简单描述如下:
1.浏览器将自己支持的一套加密规则发送给网站。
2.网站从中选出一组加密算法与HASH算法,并将自己的身份信息以证书的形式发回给浏览器。证书里面包含了网站地址,加密公钥,以及证书的颁发机构等信息。
3.获得网站证书之后浏览器要做以下工作:
a) 验证证书的合法性(颁发证书的机构是否合法,证书中包含的网站地址是否与正在访问的地址一致等),如果证书受信任,则浏览器栏里面会显示一个小锁头,否则会给出证书不受信的提示。
b) 如果证书受信任,或者是用户接受了不受信的证书,浏览器会生成一串随机数的密码,并用证书中提供的公钥加密。
c) 使用约定好的HASH计算握手消息,并使用生成的随机数对消息进行加密,最后将之前生成的所有信息发送给网站。
4.网站接收浏览器发来的数据之后要做以下的操作:
a) 使用自己的私钥将信息解密取出密码,使用密码解密浏览器发来的握手消息,并验证HASH是否与浏览器发来的一致。
b) 使用密码加密一段握手消息,发送给浏览器。
5.浏览器解密并计算握手消息的HASH,如果与服务端发来的HASH一致,此时握手过程结束,之后所有的通信数据将由之前浏览器生成的随机密码并利用对称加密算法进行加密。
这里浏览器与网站互相发送加密的握手消息并验证,目的是为了保证双方都获得了一致的密码,并且可以正常的加密解密数据,为后续真正数据的传输做一次测试。另外,HTTPS一般使用的加密与HASH算法如下:
非对称加密算法:RSA,DSA/DSS
对称加密算法:AES,RC4,3DES
HASH算法:MD5,SHA1,SHA256
其中非对称加密算法用于在握手过程中加密生成的密码,对称加密算法用于对真正传输的数据进行加密,而HASH算法用于验证数据的完整性。由于浏览器生成的密码是整个数据加密的关键,因此在传输的时候使用了非对称加密算法对其加密。非对称加密算法会生成公钥和私钥,公钥只能用于加密数据,因此可以随意传输,而网站的私钥用于对数据进行解密,所以网站都会非常小心的保管自己的私钥,防止泄漏。
TLS握手过程中如果有任何错误,都会使加密连接断开,从而阻止了隐私信息的传输。正是由于HTTPS非常的安全,攻击者无法从中找到下手的地方,于是更多的是采用了假证书的手法来欺骗客户端,从而获取明文的信息,但是这些手段都可以被识别出来
