采用 LT3652 的 MPPT 太阳能充电控制器

采用 LT3652 的 MPPT 太阳能充电控制器电路
大多数依赖太阳能发电的系统都配备了一个与其直接相关的储能电池。该储能电池必须通过太阳能电源进行充电,并将储存的能量用于驱动各种负载。锂电池的充电方式多种多样,在实际应用中通常采用 MPPT 或最大功率点跟踪(MPPT) 控制器来优化能量转化效率以提高能量利用率。但要实现这一目标,在实际应用中通常采用 MPPT 或最大功率点跟踪(MPPT) 控制器来优化能量转化效率以提高能量利用率。
在太阳能充电器领域中广泛应用的是MPPT这一算法。通过检测装置获取信息,并对这两组数据进行分析进而完成对比分析,在各种环境下无论是晴朗的天空还是阴天都会有相应的调整措施都采用这一技术参数作为基准依据当太阳辐射减弱导致发电效率降低时相应的充放电参数随之调整优化以确保系统的稳定运行
在此情况下,在阳光条件不佳时(即光照不足的情况下),该类设备仍能根据现有太阳能电池板提供的电能持续向电池组补充能量;而普通的太阳能充电器通常不会出现这种情况(即它们一般不具备动态功率补偿功能)。每个太阳能电池板都标注有其最大输出电流和短路电流的额定值参数。一旦无法提供适当的当前输出,则会导致系统电压急剧下降;当负载电流超过其短路电流的额定值时,则使系统的电压降为零。因此,在这种情况下(即光照不足的情况下),充放电过程将完全停止;然而,在这种情况下(即光照条件不佳的情况下),动态功率补偿技术(MPPT)仍能有效调节电源输入至被充设备上的电流量
MPPT 的转换效率在 90-95%之间。然而,在此项目中我们关注的是其应用特性及其输出性能随环境条件变化的情况。具体而言,在此项目中我们计划搭建一套适用于锂电池的太阳能 MPPT 充电系统,并对其输出性能进行评估。
MPPT 充电控制器 - 设计考虑
我们在这个项目中设计的 MPPT Charge 控制器电路 将具有以下规格。
该系统将支持 2P2S 电池(6.4-8.4V)的充电操作。
该系统具备高达 600 毫安的快速充电电流输出能力。
该设备配备了一个通过适配器实现的安全可靠的额外充电功能。
构建 MPPT 控制器所需的组件
LT3652 驱动器芯片
三只 1N5819 型二极管
十公升容量油罐
双个 10uF 容量电容器
绿色指示灯 LED
橙色指示灯 LED
双个千欧电阻(220k)
双个千欧电阻(330k)
双个千欧电阻(200k)
双个六十八微亨利电感器
一个一百微法电容器
双个一百微法电容器
七个点四伏电池组
双个一千欧姆电阻器
梯形插头式插座
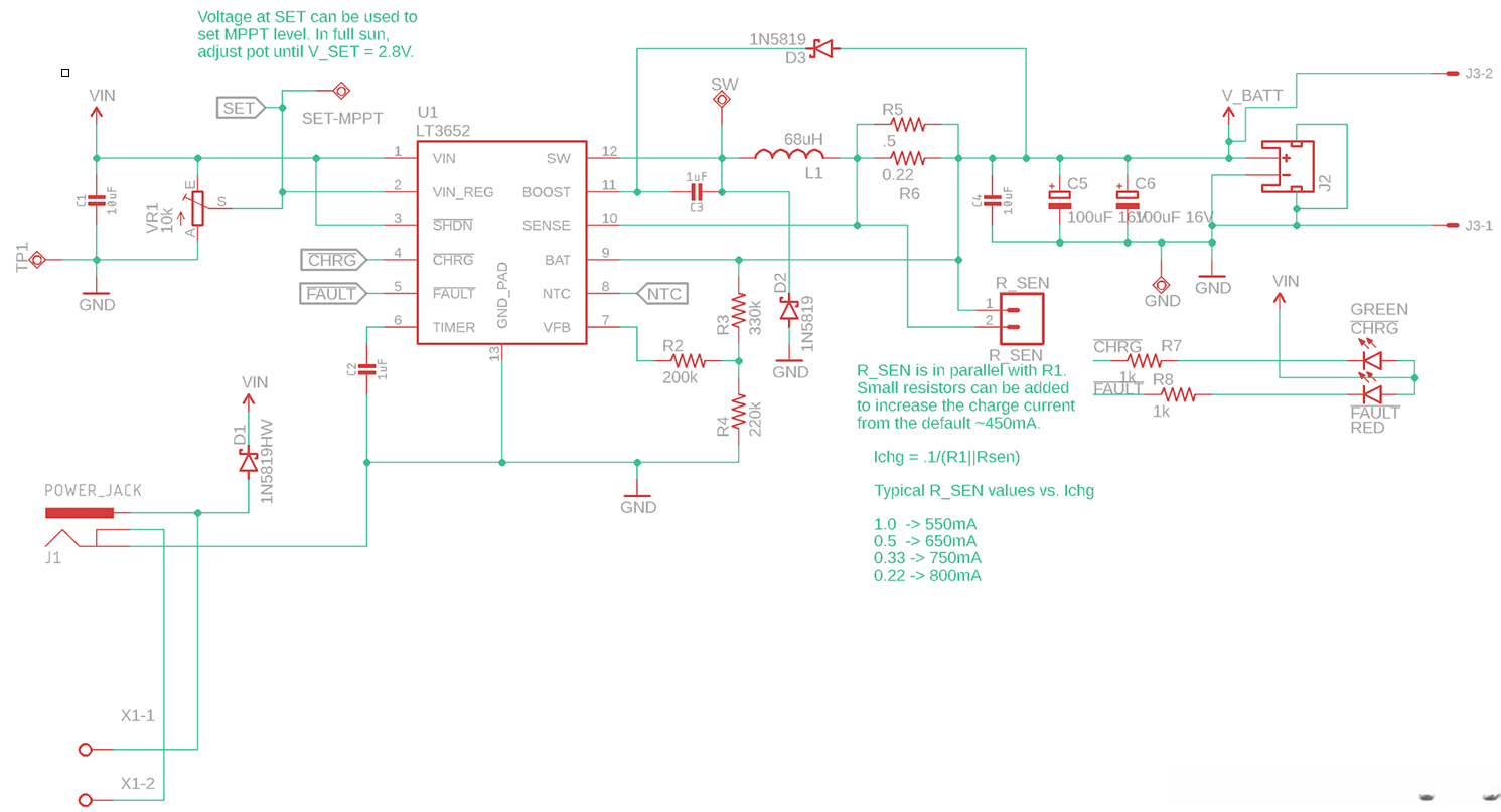
MPPT 太阳能充电器电路图
完整的 solar energy charge controller circuit 可从下图获取。通过点击该电路可获得整页视图来提高可见性。

该电路采用了LT3652 芯片作为核心元器件。这是一款功能齐全的单片降压电池充电器 ,其支持4.95V至32V的输入电压范围,并可实现恒流/恒压的工作特性。此方案中提到的最大输入电压范围同样适用于太阳能电源及适配器设备。LT3652 芯片具备通过电流检测电阻器实现参数设置的能力,在此配置下可输出最大2A的工作电流。
在输出端配置中,充电器采用了3.3\text{V}的浮動電圧反饋參數。由于任何需要的最高达14.4\text{V}的锂电池浮动電圧都能通过?
LT3652需要配置MPPT电路;具体来说,在配置MPPT电路时可使用电阻分压器来设定工作点。当LT3652系统采用太阳能电池板供电时, 通过输入调节环路将电池板维持在其最大输出功率点, 调节位置的设置主要由MPPT电路中的电阻分压器决定
涉及原理图的所有内容。VR1被用来设定MPPT点。R2、R3和R4被用来设定2S电池的充电电压(8.4V)。可以用以下公式表示 -
<span style="color:#121212"><span style="background-color:#ffffff"><span style="color:#333333"><span style="background-color:#f5f5f5">RFB1 = (VBAT(FLT) • 2.5 • 105)/3.3 and RFB2 = (RFB1 • (2.5 • 105))/(RFB1 - (2.5 • 105))</span></span></span></span>
电容器 C2 用于设置充电定时器。可以使用以下公式设置计时器 -
<span style="color:#121212"><span style="background-color:#ffffff"><span style="color:#333333"><span style="background-color:#f5f5f5"> tEOC = CTIMER • 4.4 • 106 (In Hours)</span></span></span></span>
由 D3 和 C3 构成的是升压二极管与升压电容器。该电路驱动内部开关并促进开关晶体管的饱和。其工作电压范围限定在 0V 至 8.5V 内。
R5 和 R6 是并联的电流检测电阻器 。充电电流可以使用以下公式计算 -
<span style="color:#121212"><span style="background-color:#ffffff"><span style="color:#333333"><span style="background-color:#f5f5f5">RSENSE = 0.1/ ICHG(MAX)</span></span></span></span>
在原理图中配置了两种电流检测电阻器——分别选用阻值为 0.5 欧姆和 0.22 欧姆的元件,并联后等效总阻值为 0.15 欧姆。按照所述公式计算得出,在这种情况下电路能够提供约 0.66 安培的充电电流。其中 C4、C5 和 C6 被指定用于输出滤波作用。
通过 DC 桶形插孔的特定连接方式,当适配器插孔插入适配器插座时,太阳能电池板将失去连接。D1 旨在防止太阳能电池板或适配器在无充电情况下遭受反向电流的影响。
太阳能充电控制器 PCB 设计
针对之前探讨的内容,在此基础上我们进行了相应的设计工作,并具体针对该电路开发了一款具有高性能特性的MPPT型充管理器控制器芯片。

该设计包含了必要数量的 GND 铜平面和适当尺寸的连接过孔。然而,在这种情况下 LT3652 必须具备足够的 PCB 散热器。这表明在 GND 铜平面上设置了过孔以形成焊接区域。
订购 PCB
目前我们已掌握了原理图的基本工作原理。接下来我们将专注于开发我们的 MPPT 太阳能充电器原型设计 的 PCB 电路板。该电路设计的 PCB 排版文件可通过提供的链接直接获取。
目前我们的设计已完成准备阶段,并已具备生成Gerber文件的能力。该 NOW 是时候生成Gerber文件以生产它们了。通过PCBGOGO平台完成PCB设计非常便捷,请按照以下步骤操作 -
步骤1: 访问 www.pcbgogo.com网站。如果您是首次访问此网站的话,请先注册账号并登录系统。然后切换至PCB原型设置界面,在此界面中填写PCB的尺寸参数、层数以及所需数量。例如,默认情况下该PCB的尺寸设定为80厘米乘以80厘米。接下来,请按照以下步骤进行参数配置。

步骤2: 点击 立即报价 按钮。您将被引导至一个页面,在此期间可以设置一些可选参数(如材料类型和轨道宽度等)。然而,在大多数情况下,默认设置足够使用。我们在此唯一关注的是成本与时间因素。请注意,制作时间为2至3个工作日,并且每块PCB的成本仅需5美元。最后,请根据您的需求选择 fastest shipping option。

步骤3: 最终一步涉及上传Gerber文件后进行付款操作。为了确保整个支付流程顺畅,PCBGOGO系统会在您决定进行付款操作前对Gerber文件的有效性进行核实,从而保障您的PCB设计不仅适合制造工艺而且能如期送达
组装 PCB
在购买电路板之后,在快递中被包装得很工整地送到了我的手中。如同以往一样, PCB 的质量无可挑剔。如您所述, 我收到的 PCB 如下所示。请看顶层和底层都如同预期般。

该电路板上的通孔与焊盘均满足规范要求。完成该电路的工作功能仅需约15分钟的组装时间。如图所示的PCB实现了上述功能。

测试我们的 MPPT 太阳能充电器
在实验中选用具有额定参数为18V/56A的太阳能电池板,在测试电路的过程中,请参见下文中的详细规格图。

2P2S 电池 (8.4V 4000mAH) 用于充电。整个电路在适度的阳光条件下进行测试——

将所有相关组件串联起来之后,在光照充足的时候配置最大功率点追踪电路,并调节电压调节器的工作状态,直至被指示灯首次点亮时。
