2021第十二届蓝桥杯国赛Python组
发布时间
阅读量:
阅读量
A带宽

考常识的,Mbps是兆比特每秒,MB是兆字节,1字节等于8比特,除以8就好
答案:25
print(200//8)
# 25
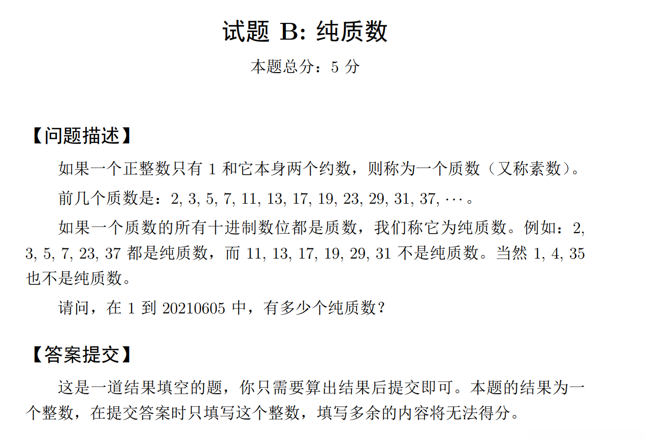
B纯质数

模拟即可,注意细节,自己是质数并且每个数位上也是质数
答案:1903
from math import *
def isPrime(n):
for i in range(2, int(sqrt(n))+1):
if n % i == 0:
return False
return True
def check(n):
num = [2, 3, 5, 7]
n = str(n)
for i in n:
if int(i) not in num:
return False
return True
n = 20210605
cnt = 0
for i in range(2, n+1):
if check(i) and isPrime(i):
cnt += 1
print(cnt)
# 1903
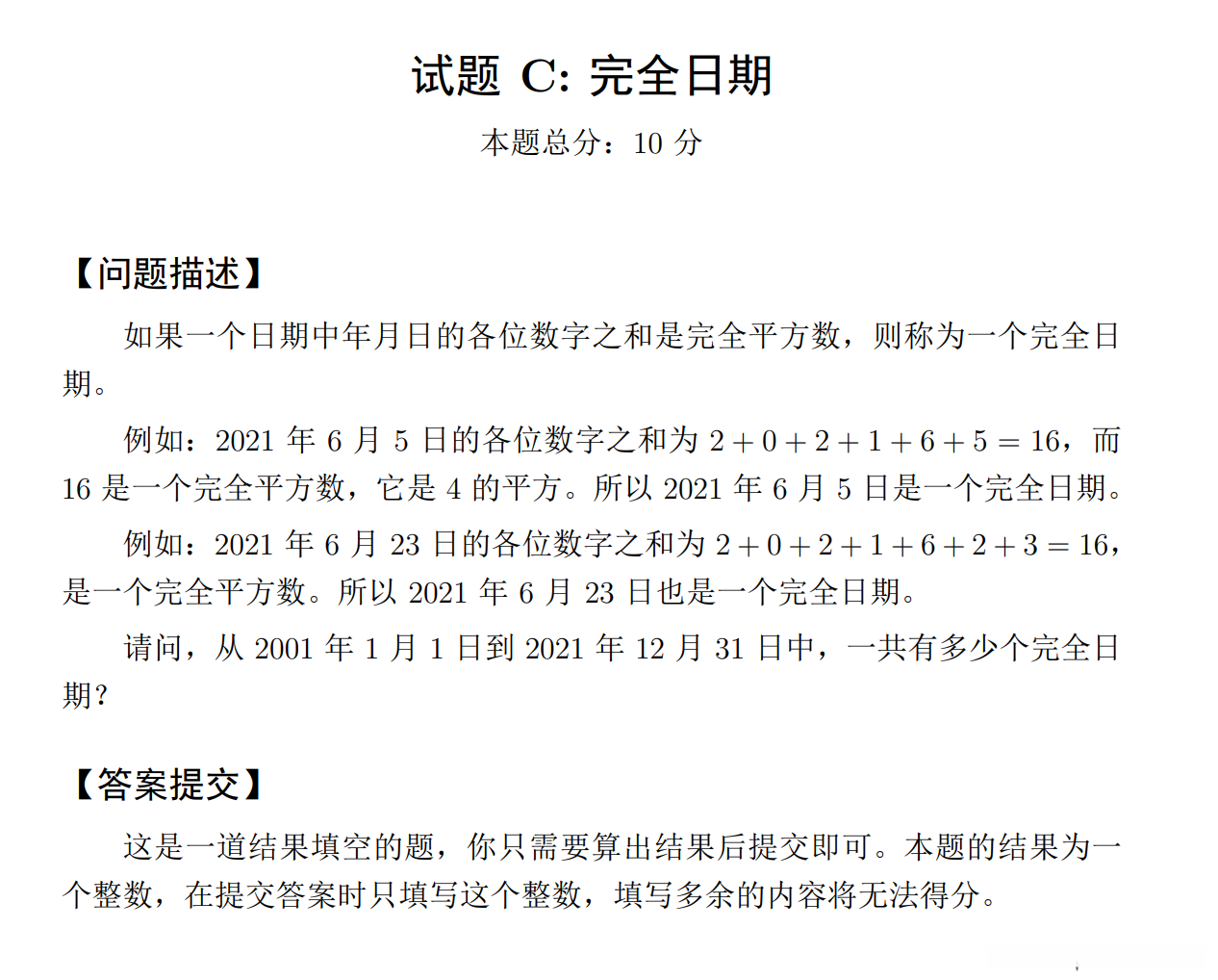
C完全日期

模拟即可,注意闰年
答案:977
from calendar import month
from math import *
def isPowed(n):
tmp = int(sqrt(n))
if tmp**2 == n:
return True
return False
def check(year, mon, day):
date = str(year)+str(mon)+str(day)
s = sum([int(i) for i in date])
return isPowed(s)
months = [0, 31, 28, 31, 30, 31, 30, 31, 31, 30, 31, 30, 31]
cnt = 0
for year in range(2001, 2022):
for mon in range(1, 13):
if year % 4 == 0 and year % 100 != 0 or year % 400 == 0:
months[2] = 29
else:
months[2] = 28
for day in range(1, months[mon]+1):
if check(year, mon, day):
cnt += 1
print(cnt)
# 977
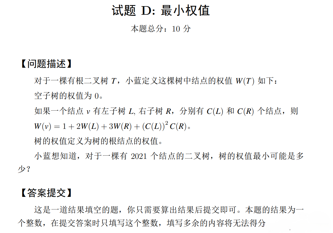
D最小权值

简单动规,用一个w数组表示有i个节点的二叉树的最小权值,转移时枚举左子树节点数,取最小的权值填进去即可
答案:2653631372
w = [0]*2022 # w[i]表示有i个节点的二叉树的最小权值
w[0] = 0
w[1] = 1
for i in range(2, 2022):
minn = float('inf')
# 枚举左子树节点个数,则右子树节点数为i-1-j
for j in range(i):
minn = min(minn, 1+2*w[j]+3*w[i-1-j]+pow(j, 2)*(i-1-j))
w[i] = minn
print(w[2021])
# 2653631372
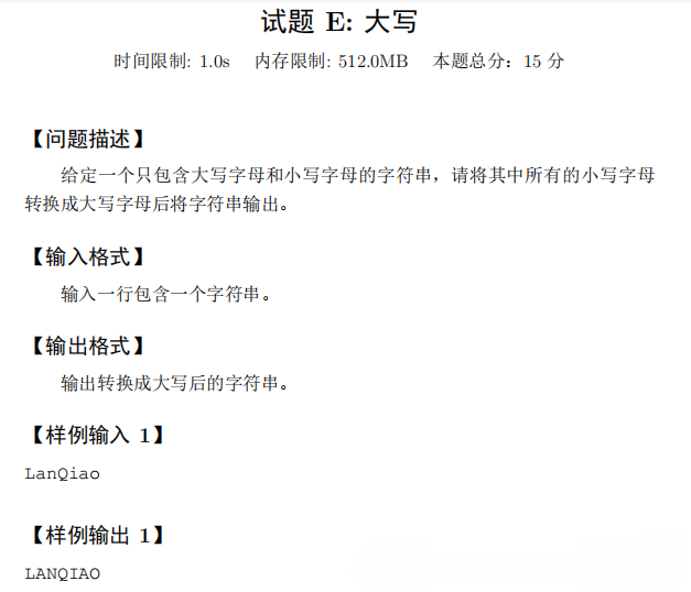
E大写

没啥好说的
print(input().upper())
F123

第一反应前缀和,一看数据规模前缀和也顶不住。看规律就知道要用等差数列。
将整个数列分段:第一段为1;第二段为1,2;第n段为1到n
根据数的位置序号,可以确定该数在第几段,段内是第几个(即该数是多少),也就是下面的locate函数的作用。
如果l和r在同一段内,一个等差数列就和即可;如果不在同一段,先把l所在段剩下的数(l-n)加进去,还有r所在段前面的数(1-r)加进去,剩下中间的都是整段整段的和,等差数列求出一整段循环加上去。代码如下:
def locate(x):
i = 1
while i*(i+1)//2 < x:
i += 1
return i, x-i*(i-1)//2
t = int(input())
for _ in range(t):
l, r = map(int, input().split())
posL, numL = locate(l)
posR, numR = locate(r)
if posL == posR:
print((numL+numR)*(numR-numL+1)//2)
else:
s = (numL+posL)*(posL-numL+1)//2
s += (1+numR)*numR//2
for i in range(posL+1, posR):
s += (1+i)*i//2
print(s)
G冰山

只会模拟,也不知道能过多少
n, m, k = map(int, input().split())
v = list(map(int, input().split()))
mod = 998244353
for _ in range(m):
x, y = map(int, input().split())
a = []
i = 0
while i < len(v):
v[i] += x
if v[i] <= 0:
del v[i]
i -= 1
if v[i] > k:
a += [1]*(v[i]-k)
v[i] = k
i += 1
v += a+[y]
print(sum(v) % mod)
H和与乘积

长度为n 的数列总共有n(n-1)/2个不同的区间,如果每个区间内部再遍历的话时间复杂度太高,所以采用前缀和前缀积预处理,即使这样也仍然只能过一部分。
n = int(input())
a = list(map(int, input().split()))
adder = [0] # 前缀和
multi = [1] # 前缀积
for i in range(len(a)):
adder.append(adder[i]+a[i])
multi.append(multi[i]*a[i])
cnt = 0
for l in range(1, len(a)+1):
for r in range(l, len(a)+1):
if multi[r]//multi[l-1] == adder[r]-adder[l-1]:
cnt += 1
print(cnt)
I二进制问题

暴力应该只能过30%
n, k = map(int, input().split())
cnt = 0
for i in range(1, n+1):
s = bin(i)[2:]
if s.count('1') == k:
cnt += 1
print(cnt)
J翻转括号序列

利用栈的思想,遇到一个左括号入栈一次,遇到一个右括号出栈一次。不过要注意,如果栈空了,但序列还没遍历完,那么后面可能还有合法的括号对,递归一下继续求。
以下代码不保证正确性:
from queue import *
def change(s, l, r):
for i in range(l-1, r):
if s[i] == '(':
s[i] = ')'
else:
s[i] = '('
def getLen(s, l):
global n
stack = LifoQueue()
if s[l] == ')':
return 0
stack.put(s[l])
while not stack.empty() and l < n-1:
l += 1
if s[l] == ')':
stack.get() # 出栈
else:
stack.put(s[l]) # 入栈
if not stack.empty():
return 0
elif l < n-1:
return max(l, getLen(s, l+1))
else:
return l
n, m = map(int, input().split())
s = list(input())
for _ in range(m):
c = input().split()
if c[0] == '1':
change(s, int(c[1]), int(c[2]))
else:
res = getLen(s, int(c[1])-1)
if res > 0:
print(res+1)
else:
print(0)
全部评论 (0)
还没有任何评论哟~
