计算机毕业设计Springboot社区空巢老人互助养老APP 基于Spring Boot的社区独居老人互助养老平台开发 Spring Boot驱动的社区空巢老人互助养老服务系统
计算机毕业设计Springboot社区空巢老人互助养老APPd27n1420
(配套有源码 程序 mysql数据库 论文)本套源码可以先看具体功能演示视频领取,文末有联xi 可分享
在当今社会,随着人口老龄化的加剧和家庭结构的小型化,空巢老人的数量不断增加。社区作为社会的基本单元,承担着重要的养老责任。为了更好地服务空巢老人,提高他们的生活质量,开发一款基于Spring Boot的社区空巢老人互助养老APP显得尤为重要。该系统旨在通过技术手段,整合社区资源,搭建一个便捷、高效的互助养老服务平台,让老人的生活更加安全、舒适和充实。
系统功能
用户注册与登录 :支持老人及其家属、志愿者、社区工作人员等角色的注册与登录。
个人信息管理 :用户可以完善和更新自己的基本信息,包括健康状况、紧急联系人等。
互助需求发布 :空巢老人可以发布生活照料、医疗护理、精神慰藉等需求。
互助资源匹配 :系统根据需求自动匹配合适的志愿者或服务人员,并推送相关信息。
社区活动组织 :社区工作人员可以通过平台发布活动信息,老人可以报名参加。
紧急求助功能 :老人在遇到紧急情况时,可以通过APP一键求助,系统会及时通知家属和社区工作人员。
健康监测记录 :老人可以记录自己的健康数据,如血压、血糖等,家属和医护人员可以远程查看。
服务评价与反馈 :用户可以对互助服务进行评价,提出建议,促进服务质量提升。
消息通知系统 :实时推送互助需求匹配结果、活动通知、紧急求助等信息。
通过以上功能,该系统能够有效整合社区资源,促进空巢老人与社区成员之间的互动,提升老人的生活质量,同时也为志愿者和社区工作人员提供了一个高效的服务管理平台。
注:完成的毕业设计程序以下面的的环境软件、功能图和界面为准。
系统所需要的环境软件:idea、eclipse+mysql5.7、8.0+Navicat+JDK1.8+tomcat7.0
3.3系统用例分析
本系统分为管理员和志愿者两大模块,管理员的权利是最大的,可以对系统所有功能进行管理;其次是志愿者;用例分别如下所示:

图3-1 管理员用例图

图3-2 志愿者用例图
3.4系统流程分析
本系统登录流程图,如图3-3所示。
本系统添加信息流程图,如图3-4所示。

图3-3 登录流程图

图3-4 添加信息流程图
第四章 系统设计
4.1系统功能及工作原理设计
设计这个管理系统能使用户实现不需出门就可以在电脑前进行个人信息修改,对系统功能进行有效管理。
本系统由管理员和志愿者两大模块组成。通过数据交互与数据传输实现本系统的所有功能。
管理员登录进入系统直接管理系统首页、个人中心、志愿者管理、活动分类管理、活动信息管理、活动报名管理、资讯类型管理、资讯信息管理、信息收集管理、在线反馈管理、积分商品管理、积分兑换管理、系统管理等信息。本网站模块设计的独立性强,用户体验良好、后期维护修改管理十分方便。
志愿者模块的主要设计是:在登陆成功后,本系统实现对个人中心、修改密码、活动报名、信息收集、在线反馈、积分兑换、我的地址、我的收藏等功能进行详细操作;
本系统是以网络业务模式为基础的,适合于互联网的应用。只要能连接到互联网,就可以不受到时间和地点的限制,随便来使用本社区空巢老人互助养老APP。社区空巢老人互助养老APP工作原理图,如图4-1所示。

图4-1 系统工作原理图
4.2程序结构图
本系统登录结构图,如图4-2所示。

图4-2 登录结构图
系统分成两个角色,根据每个角色的权限分析得出两大模块,包括管理员模块和志愿者模块;管理员模块主要针对整个系统的管理进行设计,提高了管理的效率和标准。系统的总体模块功能设计如下图所示:。

图4-3 系统总体功能结构图
4.3数据库的设计
所有的网站设计都离不开数据库,数据库是所有项目实现如数据采集、数据传输等功能的基石。只有合理的数据库设计才能满足商业化的要求,主键外键数据库的连接方式尤为重要,尽量避免多对多的复杂性,字段命名合理标准,且易于理解,字段应根据业务设置,不允许操作字段而对系统有额外的占用内存。
4.3.1数据库实体及属性
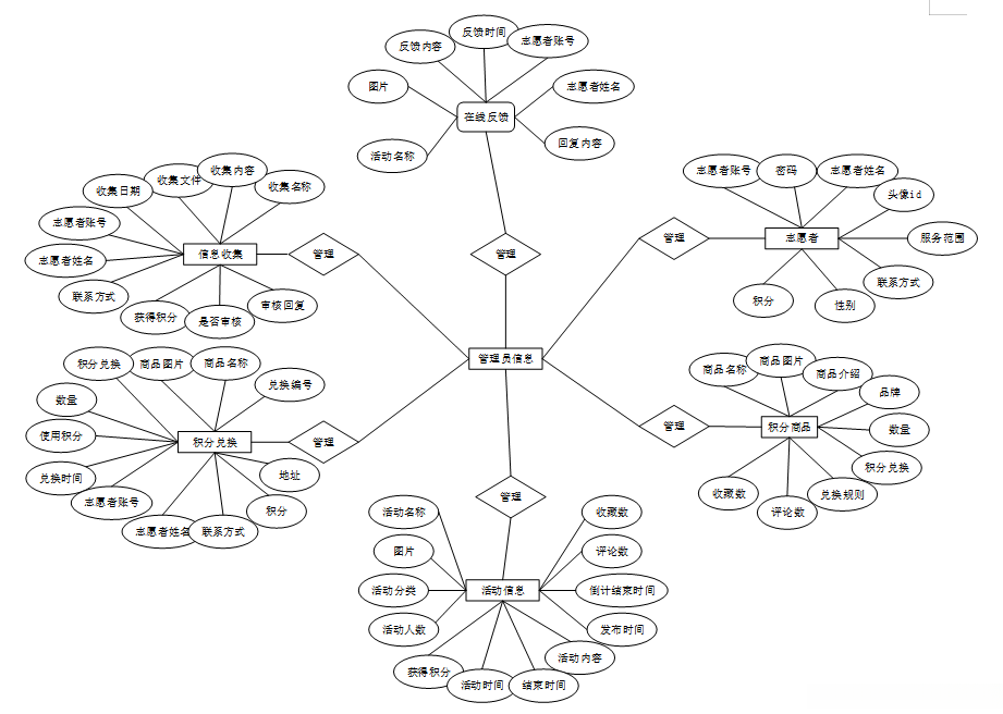
本社区空巢老人互助养老app的E-R图描述了在系统中各个实体之间的联系,将“在线反馈、信息收集、积分商品、积分兑换、活动信息、志愿者”等作为实体,它们的局部E-R图,如图4-4所示:

图4-4局部E-R图
5.1 App端前台功能的实现
5.1.1登录界面的实现
首先双击打开App,连上网络之后会显示出本系统的登录界面,这是进入App的第初始页面“登录”,能成功进入到该登录界面则代表App的开启是成功的,接下来就可以操作本系统所带有的其他所有的功能。登录界面如图5-1所示。

图5-1 登录界面
5.1.2注册界面的实现
第一次使用本app的使用者,首先是要进行注册,点击“注册”,然后就会进入到注册的页面里面,将志愿者信息录入注册表,确认信息正确后,系统才会进入登录界面,志愿者登录成功后可使用本app所提供的所有功能。注册界面如图5-2所示。

图5-2 注册界面
5.1.3系统首页功能的实现
系统首页是志愿者注册登录后进入的第一个界面,志愿者可通过app端首页的最下面的那一行导航栏进入到相应的网页进行操作;系统首页界面如图5-3所示。

图5-3 app首页界面图
活动信息:在活动信息界面可以查看到活动名称、发布时间、倒计时、活动分类、活动人数、活动时间、结束时间、活动内容、评论数、收藏数详细信息,并根据需要进行评论或收藏操作。活动信息详情如图5-4所示。

图5-4活动信息详情界面图
5.1.4志愿者功能
志愿者登录成功后,点击“我的”进入志愿者功能页面,在志愿者功能页面可以对我的服务、活动报名、信息收集、在线反馈、我的收藏等进行详细操作。志愿者功能界面如图5-5所示。

图5-5志愿者功能界面图
5.2 PC端前台功能的实现
5.2.1系统首页功能的实现
当人们打开系统的网址后,首先看到的就是首页界面。在这里,人们能够看到社区空巢老人互助养老APP的导航条,通过导航条导航进入各功能展示页面进行操作。系统首页界面如图5-6所示:

图5-6 系统首页界面
活动信息:在活动信息界面可以查看到活动名称、倒计时、活动人数、活动时间、活动内容、活动分类、获得积分、结束时间、发布时间等详细信息,并根据需要进行评论或收藏操作。活动信息详情如图5-7所示。

图5-7活动信息详细页面
5.2.2个人中心
个人中心:在个人中心页面通过填写个人详细信息进行信息更新;在个人中心页面可以对个人中心、修改密码、活动报名、信息收集、在线反馈、积分兑换、我的地址、我的收藏进行详细操作;如图5-8所示:

图5-8个人中心界面
5.3 系统管理员的实现
系统管理员登录,通过填写用户名和密码等信息进行登录操作,如图5-9所示。

图5-9管理员登录界面图
管理员登录进入app可以对系统首页、个人中心、志愿者管理、活动分类管理、活动信息管理、活动报名管理、资讯类型管理、资讯信息管理、信息收集管理、在线反馈管理、积分商品管理、积分兑换管理、系统管理等功能进行详细操作,如图5-10所示。

图5-10管理员功能界面图
志愿者管理;在志愿者管理页面输入志愿者账号、志愿者姓名进行查询、创建或删减志愿者列表,并根据需要对志愿者详细信息进行查看、修改或删除操作;如图5-11所示。

图5-11志愿者管理界面图
活动分类管理;在活动分类管理页面输入活动分类进行查询、创建或删减活动分类列表,并根据需要对活动分类详细信息进行查看、修改或删除操作;如图5-12所示。

图5-12活动分类管理界面图
活动信息管理;在活动信息管理页面输入活动名称和选择活动分类进行查询、创建或删减活动信息列表,并根据需要对活动信息详细信息进行查看、修改、查看评论或删除操作;如图5-13所示。

图5-13活动信息管理界面图
活动报名管理;在活动报名管理页面输入活动名称和选择是否通过进行查询、删减或审核活动报名列表,并根据需要对活动报名详细信息进行查看或删除操作;如图5-14所示。

图5-14活动报名管理界面图
资讯类型管理;在资讯类型管理页面输入资讯类型进行查询、创建或删减资讯类型列表,并根据需要对资讯类型详细信息进行查看、修改或删除操作;如图5-15所示。

图5-15资讯类型管理界面图
源码无偿分享,文未领取
