2022年双碳背景下汽车行业发展洞察
易观分析: 汽车行业的显著特征包括产业链条长、覆盖面广以及单位产品碳排放量增长较快的特点;同时其单位产品碳强度较高,在全球低碳经济发展中占据重要地位。为实现整个行业的碳达峰与碳中和目标,《报告》着重阐述了双碳政策对汽车产业及其上下游产业的影响机制;深入探讨了双arbon政策对产业链上下游各环节的作用效应;分析典型企业绿色化转型的方向与路径;并基于此洞悉企业在推进低碳化发展方面的具体举措与战略选择;最终研判出未来汽车产业双arbon发展的趋势走向。
汽车行业是实现中国双碳目标的关键领域,在推动交通运输体系节能减排方面具有特殊重要性。双碳战略不仅提供了转型发展的机遇以及面临的规划管控难题。首先提出一系列政策引导行业进行能源结构调整;其次新型科技手段提升了能源使用效率助力行业实现节能减排目标;再次中国动力电池产业高速发展为其低碳转型提供了有力支撑;最后随着氢燃料技术的不断进步汽车行业的绿色发展方向将更加清晰
提升能源使用效率、采取污染防治措施以及推广清洁能源是汽车企业实现双碳目标的主要策略之一;整个汽车产业链需要上下游协同努力才能推动低碳化转型进程。就产业链各环节而言:
- 上游领域主要从三个方面推进绿色发展:
- 首先通过数字化技术改造优化生产流程以实现节能减排;
- 其次通过建立完善的污染防治体系以避免生态破坏导致的碳排放问题;
- 最后引入新能源技术取代传统能源以保障电网运行质量。
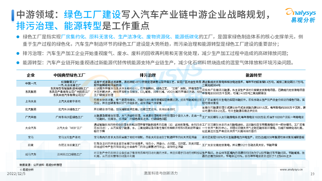
- 中游环节则聚焦绿色发展理念的践行方向:
- 一方面推动智能制造和自动化技术的应用以提高资源利用效率;
- 另一方面加快绿色工厂建设步伐以实现节能减排和降污减排目标。
- 下游环节则致力于低碳发展路径的具体实施:
- 首先是构建车路云协同的智能交通系统以全面提升交通运输效能;
- 其次执行日益严格的机动车排放标准直至与发达国家水平持平;
- 再次持续提升新能源汽车市场渗透率推动绿色出行理念深入人心;
- 最后完善充电与加氢基础设施网络切实保障能源补给领域的绿色转型进程
汽车产业链的低碳发展离不开各环节企业的协同努力。全应科技与永清环保在上游领域积极践行低碳环保理念。全应科技借助AI技术与大数据手段优化生产管理流程从而实现降碳目标;永清环保通过土壤污染治理有效降低资源开发过程中的环境影响。吉利集团与广汽集团作为中游领域的代表性企业持续深化绿色发展战略。吉利集团深入探索多元化绿色发展道路切实贯彻低碳发展理念;广汽集团聚焦六大战略领域全面推进绿色转型路径。在下游环节智加科技与能链两类企业分别代表了不同的发展方向策略。智加科技运用数字化技术提升交通运输效率从而实现物流领域的节能目标;能链通过智能化升级方案满足能源服务方与需求方的绿色需求推动可持续发展进程。
未来一段时间内,在现有技术发展基础之上推进低碳环保理念的应用;随着技术进步的推动以及智能化战略的持续推进;通过数字化与智能化手段的应用与融合;进一步提高产业链整体效率水平;通过系统性的优化与管理措施;逐步解决产业链上下游污染排放问题;相关技术标准与产业实践正在不断取得突破性进展;清洁能源与电力系统的应用范围不断扩大;最终目标是构建一个覆盖全过程、高效率且环境友好的产业生态
接下来展示全部报告内容:
▼
共计34页PPT
阅读时间:15分钟


































声明须知:易观分析在本文中引用的第三方数据和其他信息均来源于公开渠道,易观分析不对此承担任何责任。任何情况下,本文仅作为参考,不作为任何依据。 本文著作权归发布者所有,未经易观分析授权,严禁转载、引用或以任何方式使用易观分析发布的任何内容。经授权后的任何媒体、网站或者个人使用时应原文引用并注明来源,且分析观点以易观分析官方发布的内容为准,不得进行任何形式的删减、增添、拼接、演绎、歪曲等。因不当使用而引发的争议,易观分析不承担因此产生的任何责任,并保留向相关责任主体进行责任追究的权利。
