[附源码]SSM计算机毕业设计体检中心健康管理系统JAVA
项目运行
环境配置:
Jdk1.8 + Tomcat7.0 + Mysql + HBuilderX**(Webstorm也行)+ Eclispe(IntelliJ IDEA,Eclispe,MyEclispe,Sts都支持)。**
项目技术:
SSM + mybatis + Maven + Vue****等等组成,B/S模式 + Maven管理等等。
环境需要
**1.**运行环境:最好是java jdk 1.8,我们在这个平台上运行的。其他版本理论上也可以。
2.IDE****环境:IDEA,Eclipse,Myeclipse都可以。推荐IDEA;
3.tomcat****环境:Tomcat 7.x,8.x,9.x版本均可
**4.**硬件环境:windows 7/8/10 1G内存以上;或者 Mac OS;
**5.**是否Maven项目: 否;查看源码目录中是否包含pom.xml;若包含,则为maven项目,否则为非maven项目
**6.**数据库:MySql 5.7/8.0等版本均可;
毕设帮助,指导,本源码分享,调试部署**(见文末)**
本课题要求实现一套体检中心健康管理系统,系统主要包括管理员模块和用户模块、医生模块等功能模块。
(1)管理员用例图如下所示:

图3-1管理员用例图
(2)医生用例图如下所示:

图3-2医生用例图
(3)用户用例图如下所示:

图3-3用户用例图
3.3系统流程分析
3.3.1操作流程
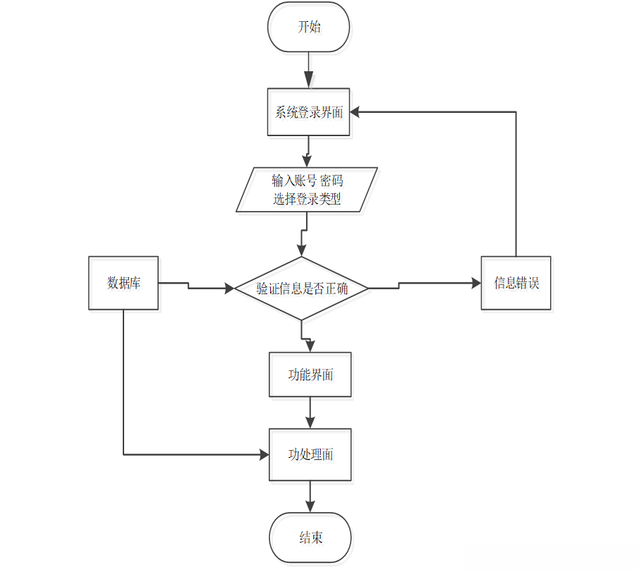
系统登录流程图,如图所示:

图3-4登录流程图
3.3.2添加信息流程
添加信息流程图,如图所示:

图3-5添加信息流程图
3.3.3删除信息流程
删除信息流程图,如图所示:

图3-6删除信息流程图
系统开发使用B/S结构开发。其主要功能结构如下图所示。

图4-1 系统总体功能结构图
4.2数据库设计
数据库设计是指为系统提供最优化的数据库模式,使得应用程序能够有效的存储数据,满足用户的各类需求。
4.2.1 数据库概念结构设计
概念结构设计是根据用户需求形成的。用最常的E-R方法描述数据模型进行数据库的概念设计,首先设计局部的E-R模式,最后各局部ER模式综合成一个全局模式。然后再把概念模式转换成逻辑模式。将概念设计从设计过程中独立开来,设计复杂程度降低,不受特定DBMS的限制。
1.所有实体和属性的定义如下所示。
管理员信息属性图如下图4-2所示。

图4-2 管理员信息实体属性图
用户信息实体属性图,如图4-3所示:

图4-3用户信息实体属性图
医生信息实体属性图,如图4-4所示:

图4-4医生信息实体属性图
体检预约信息实体属性图,如图4-5所示:

图4-5体检预约信息实体属性图
5.1前台首页功能模块
用户在系统前台首页可以查看首页、医生信息、通知公告、留言反馈、个人中心、后台管理等内容,如图5-1所示。

图5-1前台首页功能界面图
用户注册,在注册页面填写账号、密码、姓名、年龄、手机等详细信息进行注册,如图5-2所示。

图5-2用户注册界面图
用户登录,用户在登录页面通过填写账号、密码信息完成登录,如图5-3所示。

图5-3用户登录界面图
医生信息,用户进入到医生信息页面查看医生账号、医生姓名、年龄、性别、联系电话、照片、学历、医龄、教育背景、工作经历、获奖证书、毕业学校、个人特长、点击次数,如有需要进行体检预约或在线咨询操作,如图5-4所示。

图5-4医生信息界面图
通知公告,用户进入到通知公告页面查看标题、简介、发布时间、封面、点击次数,如有需要可点我收藏操作,如图5-5所示。

图5-5通知公告界面图
个人中心,用户在个人中心页面可以查看我的收藏,可对个人信息进行编辑账号、密码姓名、年龄、性别、手机、照片,以及用户对个人信息更新操作,退出登录,如图5-6所示。

图5-6个人中心界面图
留言反馈,用户进入到留言反馈页面填写留言内容、图片进行提交,如图5-7所示。

图5-7留言反馈界面图
5.2管理员功能模块
登录,管理员通过登录页面输入用户名,密码,选择角色等信息即可进行系统登录,如图5-8所示。

图5-8管理员登录界面图
管理员登录进入体检中心健康管理系统可以查看个人中心、用户管理、医生管理、医生信息管理、体检预约管理、体检信息管理、在线咨询管理、通知公告管理、留言反馈、系统管理等内容进行详细操作,如图5-9所示。

图5-9管理员功能界面图
用户管理,在用户管理页面可以查看账号、姓名、年龄、性别、手机、照片等信息,并可根据需要对用户管理进行查看、修改或删除等操作,如图5-10所示。

图5-10用户管理界面图
医生管理,在医生管理页面可以查看医生账号、医生姓名、年龄、职称、性别、医龄、联系电话、照片等信息,并可根据需要对医生管理进行查看、修改或删除等操作,如图5-11所示。

图5-11医生管理界面图
医生信息管理,在医生信息管理页面可以查看医生账号、医生姓名、年龄、性别、联系电话、照片、学历、医龄、教育背景、工作经历、获奖证书、毕业学校、个人特长等信息,并可根据需要对医生信息管理进行查看或删除等操作,如图5-12所示。

图5-12医生信息管理界面图
