直流电机双闭环调速系统仿真模型转速电流双闭环调速系统
基于直流电机的双闭环调速系统仿真模型





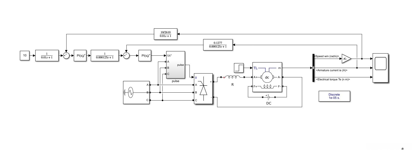
直流电机双闭环调速系统仿真模型
本文利用Matlab Simulink软件构建了一个直流电机双闭环调速系统的仿真模型。该模型采用了内外环均采用PI调节器的设计方案,并由多个模块构成:包括直流电机模块、三相电源模块、同步6脉冲触发器模块、双闭环调节模块、负载模块以及示波器模块等。通过调整模型参数并分析仿真波形数据,验证了该模型具有良好的可靠性和准确性。此外,在附录中提供了13页的技术说明文档,默认包含了PI参数计算方法、仿真波形分析步骤以及系统原理详述等内容。
1. 引言
直流电机在工业自动化领域中具有广泛的应用,控制系统的设计与调试是直流电机应用的重要环节。为了实现精确的调速控制,本文基于Matlab Simulink软件建立了直流电机双闭环调速系统的仿真模型,以满足对直流电机调速系统的控制与分析需求。
2.1 直流电机模块
属于一类具有特定特性的直流电动机,其核心组成部分包括电枢组件、永磁体单元以及机械部件三者整合在一起形成。通过仿真技术开发了一个完整的直流电机模块系统,在理论分析的基础上实现了对该模块的动态特性及其载荷 torque 特性的精确模拟与预测。
2.2 三相电源
在运行过程中直流电机需由外部提供三相交流供电系统;本文在建模过程中引入了三相电源模块,旨在还原电机的真实运行条件。
2.3 采用六拍触发模块进行同步控制
2.4 双闭环控制
在实际工作条件下,本研究中加入了加载模块和示波器装置.加载模块主要模仿电机的工作负荷特性及其运行状态,而示波器装置则用于实时显示仿真过程中的电压和电流变化情况.
3. 参数调试与仿真波形分析
在对整个仿真模型系统进行参数调试的过程中,在线完成了必要的配置与校准工作后,在线运行并捕获了完整的系统运行数据。通过对其分析处理,在线生成了精确的仿真波形数据,并在此基础上完成了相应的验证工作。
4. 附赠说明文档
本文共赠送了一份13页的说明资料, 其中详细介绍了PI参数的具体计算方法、仿真波形分析以及系统运行原理等内容, 通过深入阅读本资料, 则能深入了解调速系统的整体设计思路及仿真结果.
5. 结论
本文利用Matlab Simulink软件构建了直流电机双闭环调速系统的仿真模型,并通过参数调试和仿真波形分析的结果表明, 该模型具有良好的可行性和准确性. 该系统不仅能在不同版本软件中运行, 而且还具有高度可定制性. 旨在为直流电机调速系统的控制与分析提供一定的参考价值
