制造执行系统(MES)系统
制造执行系统(MES)系统
用户需求说明书
| 文档号 | |
|---|---|
| 更新日期 | |
| 版本 | 1.2 |
参考文档
| # | Document 文档 | Ver. 版本 | Released 发布日期 | Company 公司 |
|---|---|---|---|---|
| 1 | ||||
| 2 | ||||
| 3 | ||||
| 4 |
术语TERMINOLOGY
| Terminology 术语 | Description 描述 |
|---|---|
| ERP | Enterprise Resource Planning 企业资源计划系统 |
| MES | Manufacturing Execution System 制造执行系统 |
| SIT | SIMATIC IT 西门子MES品牌名 |
| UOM | Unit Of Measure 单位 |
| BOM | Bill of Material 物料清单 |
| PPR | Product Production Rule 产品生产规则 |
| PS | Process Segment 流程片段 |
| PDefM | Product Definition Management 产品定义管理 |
| PLM | Product Lifecycle Management 产品生命周期管理 |
| POM | Production Order Management 生产工单管理 |
| MM | Material Management 物料管理 |
| Work Order 工单 | A working process for one order in production line 工单,MES工单与ERP工单一一对应 |
| Work Operation / Entry 工序 | A working step in production line 工序、工艺点,在工位上执行的工作内容,多个工序线性组合成工艺路线 |
| 工位 | 工序的执行地点,一条产线有多个工位组成 |
| 工艺路线 | 又称为工艺路径,由工序组成,现实的工艺路线则非常细致,MES仅关心关键工序,MES的工艺路线由MES管控的工序组成,ERP的工艺路线通常是为财务成本统计而设立的,一般很简短 |
| ESOP | Electronic Standard Operation Procedure 电子标准作业程序指导 |
| FPY/FTY | First Pass Yield / First Time Yield 首次通过率,直通率 |
| PDA | 数据采集终端 |
| SN | Serial Number 序列号、制造编号、制造编码,一个产品一个SN,一个唯一管控的关键件也对应一个SN |
| PN | Part Number 物料编码、物料号、料号 |
| 关键件 | 关键物料,需要有唯一条码或批次条码作为追溯码,需要工人在操作中扫描 |
| OEE | 综合设备效率,OEE = 时间稼动率 X性能稼动率 X合格率 |
| 时间稼动率 | 时间稼动率反映了设备的时间利用情况 |
| 性能稼动率 | 性能稼动率反映了设备的性能发挥情况 |
| 合格率 | 合格率反映了设备的有效工作情况 |
| 不良现象 | 操作员或检验员在操作中发现了不良,初步判断得到不良现象 |
| 不良原因 | 经过维修检查,确定了不良的原因 |
| 维修动作 | 经过维修,所用的维修动作 |
| 不良责任归属 | 经过维修检查,确定了不良的责任归属部门 |
| 工单发料清单 | 工单生产时所需的物料明细 |
| 供应商 | 外购原材料或成品的提供商 |
| 条码编码规则 | 制造编码(SN)或原材料条码的编码规则 |
| 原材料仓 | 原材料的存储仓库 |
| 线边仓 | 原材料根据工单发料清单配送至线体后存储仓库 |
1、文档说明
本文档将着重说明在厦门建霖MES项目中用户需求信息,对在该项目范围内的需求进行细化与明确。
本次项目的整体目标为:
- 作业可视化
- 以工位看板的方式,实现车间现场作业的可视化,包括工艺加工过程、图纸与文档、工序、作业安排
- 实现车间管理与计划调度的可视化,包括车间的作业可视化与工号产品的生产进度可视化
- 资源条码化
- 实现物料、工位、区域与设备、人员等生产资源条码化管理
- 数据结构化
- 产品制造过程数据,包括设备、人力资源、检验表、试验报告等有关文档数据结构化、电子化、标准化
- 记录电子化
- 车间现场记录电子化、实时化,记录文档的数据化
- 过程可追溯化
- 实现产品的制造过程追溯,并可提供质量分析报表
- 设备集成网络化
- 对数字化设备、检验试验装置进行集成,收集、实时显示运行状态,实现集中控制与远程预警,实现结构化的数据进行分析能力
- 系统集成体系化
- 构建开放、集成的系统,构建与PLM、ERP相互集成的系统框架
- 决策分析智能化
- 构建智能化、图形化的制造数据分析平台,达到对制造过程计划、生产、质量、物料、人员、设备、工艺等各KPI指标进行系统化分析的能力
2、工厂布局与产品
(待填写)
2.1、产品描述
本次项目涉及到建霖灌口一厂、建霖灌口产品描述有:
| No. | 产品名称 |
|---|---|
| 1 | 龙头 |
| 2 | 花洒 |
| 3 | 莲蓬头 |
| 4 | 组装组件 |
| 5 | 汽车家电 |
| 6 | |
| 7 | |
| 8 |
表1:产品描述
2.2、产线&工作站描述
本次项目涉及到建霖灌口一厂、建霖灌口五厂产线及工作站有:
| No. | 产线&工作站 | 描述 | 产线类型 | 备注 |
|---|---|---|---|---|
| 1 | 注塑工作站1 | 注塑 | 一厂 | |
| 2 | 注塑工作站2 | 注塑 | 一厂 | |
| 3 | B/E线抛光 | B/E线抛光 | 抛光 | 一厂 |
| 4 | 电镀B线 | 电镀B线 | 电镀 | 一厂 |
| 5 | 电镀C线 | 电镀C线 | 电镀 | 一厂 |
| 6 | 电镀E线 | 电镀E线 | 电镀 | 一厂 |
| 7 | 拉丝 | 拉丝 | PVD | 一厂 |
| 8 | 移印 | 移印 | 浴室产品线 | 五厂 |
| 9 | 热板焊接 | 热板焊接 | 浴室产品线 | 五厂 |
| 10 | ||||
| 11 | ||||
| 12 | ||||
| 13 | ||||
| 14 | ||||
| 15 |
表2:生产线列表
2.3、工艺路径流程
本次项目涉及到建霖灌口一厂、建霖灌口五厂工厂工艺流程有:
2.3.1、注塑工艺流程

该工艺流程特点:完工点记录工单完工数量。
2.3.2、抛光工艺流程

该工艺流程特点:完工点记录工单完工数量。
2.3.3、电镀工艺流程

该工艺流程特点:
- 全检点记录不良现象
- 下挂点记录下挂数量
- 完工点记录工单完工数量
2.3.4、拉丝工艺流程

该工艺流程特点:完工点记录工单完工数量。
2.3.5、套络工艺流程

该工艺流程特点:
- 全检点记录不良现象
- 下挂点记录下挂数量
- 完工点记录工单完工数量
2.3.6、PVD/喷漆工艺流程
该工艺流程特点:
- 全检点记录不良现象
- 下挂点记录下挂数量
- 完工点记录工单完工数量
2.3.7、装配工艺流程

该工艺流程特点:
- 功能检点记录不良现象
- 完工点记录工单完工数量
- 检验(FQC)点进行FQC质检
- 完工(入库) 点进行入库记录
3、项目范围
| 编号 | 需求分类 | 功能需求 | 功能描述 |
|---|---|---|---|
| 100 | 系统管理 | 用户及组织架构权限的维护 | |
| 101 | 用户 | 用户维护 | 用户信息维护 |
| 102 | 权限 | 权限设置 | 用户权限的分配 |
| 103 | 菜单 | 菜单维护 | 用户可定义及维护系统菜单 |
| 104 | 组织结构 | 组织结构维护 | 企业的组织架构维护(包括公司、工厂、工作中心) |
| 200 | 基础数据维护 | MES系统与ERP系统的基础数据集成(包括物料、关键件BOM、工位、工单) | |
| 201 | 物料 | 物料信息下载 | 维护物料的基本资料信息,主要基础数据信息主要维护在ERP系统,MES的物料信息主要从ERP下载。MES不能创建、删除和修改,但可以修改MES的客制化参数。 |
| 202 | 工单 | 工单信息下载 | 将ERP工单信息下载到MES,MES不能创建、删除和修改工单。 |
| 203 | 工厂日历 | 工厂日历 | 定义工厂生产时段、班次、作息时间、班制。 |
| 204 | 生产计划 | 生产计划 | 将ERP最新版次的生产计划以工单形式同步到MES系统 |
| 205 | 产品BOM | 关键件BOM下载 | 物料的关键件BOM会从ERP系统中下载到MES系统 |
| 关键件BOM修改 | 工艺人员可在MES修改工单发料清单信息。 | ||
| 206 | 工艺路径 | 工序维护 | 维护各产品在各线体生产的工序信息,包括工序上的各类工艺参数 |
| 工位关联维护 | 工序、工位(采集点)关联 | ||
| 工艺流程定义 | 定义工艺流程(产品途程) | ||
| 207 | 生产布局 | 车间维护 | 维护生产工厂的车间。 |
| 线体维护 | 维护各线体信息。 | ||
| 采集点(工位)定义 | 维护工位(采集点)信息 | ||
| 208 | 关键部品维护 | 关键部品维护 | 将ERP关键部品信息同步到MES,MES不能创建、删除和修改,但可以修改MES的客户化参数。 |
| 209 | 不良(异常)代码 | 不良(异常)代码维护 | 根据品保和生技对现场和不良问题的定义,制定代码规则 |
| 210 | 产品工时 | 产品工时维护 | 标准工序及标准工时形成数据库,并支持将标准工时导入MES系统,可后台维护。 |
| 211 | 条码规则 | 条码规则定义 | 定义产成品、原材料的条码规则。 |
| 300 | 生产计划 | ||
| 301 | 生产计划执行 | 生产计划执行 | ① 实现工单从ERP系统抓取,通过工单进行组织生产,调取生产产品BOM,关联物料信息,通过扫描,记录生产产品的各类信息,实时监控工单完成情况。 |
| ② 快速反映生产现场的紧急情况。 | |||
| 400 | 文档管理 | ||
| 401 | ESOP | 作业指导书及其他现场作业文件维护 |
- 场作业文件(作业指导书、品质管理工程表等)录入系统管理,支持作业指导书等文件现场电子化显示;
||
||
- 建立作业指导书库,工艺人员可不定时更新添加作业指导书,并关联相应机型
| 501 | 生产过程数据 | 生产基础数据采集 | ①实时产量、生产实时进度采集,累计生产产量与计划对比并实时反馈计划执行情况; |
| ②在制品信息; | |||
| ③生产未关闭工单、不良信息、直通率等信息; | |||
| ④人员在岗情况 | |||
| 502 | 停产数据 | 停产数据采集 | ①停产数据涵盖:缺料、技术问题、设备停机、不良品、短暂停等原因; |
| ②停产时间给出停产时间,可人工维护停产准确数据 | |||
| 503 | 检验信息 | 检验数据采集 | 不良信息手动扫描枪扫描录入 |
| 504 | 条形码 | 条形码管理 | 可根据工单、日计划及公司编码规则自动生成条码,下发产线、原材料库 |
| 505 | 在制品WIP | 在制品WIP | 可显示各工序在制品数量 |
| 506 | 产量统计 | 产量统计管理 | 针对部件以及产品可以统计对应的日/周产量信息 |
| 600 | 质量管理 |
| 601 | 直通率管理 | 直通率信息分析 | ① 结合生产量和不良信息计算直通率:
统计时间间隔可以选择每日、每月、每年;
统计范围可以分为班组、产线、产品,可选择具体的不良分类;
根据选择计算出直通率和直通率趋势图。 |
| ② 对于不良数量,根据选择计算规定格式的不良分布、排列图等。 |
|---|
- 直通率达成、不良分布和基础数据可导出Excel报表。
| ② 生成线体不良率图表、不良指标报表 | |||
| ③ 生产不良问题排列图,可按条件查询 | |||
| ④ 对于不良数量,根据选择计算规定格式的不良分布 | |||
- 抽检不良率达成、不良分布和基础数据可导出Excel报表
| ② 生成现场不良分析报表,可按线体、产品、时间查询 | |||
| ③ 根据选择计算规定格式的不良数量分布、排列图、柏拉图等。 | |||
| ④ 不良分布和基础数据可导出Excel报表。 | |||
| 700 | 维修管理 | ||
| 701 | 维修站管理 | 维修站管理 | 产线中被判定成不良的情况时,会扫入不良代码,并进入维修待修状态,修理结束后,提供输入修理结果不良原因、维修现象等,修理结果分为修理完成与报废处理两种 |
| 702 | 维修报废 | 维修报废 | 维修后如果产生报废,需要形成报废台账 |
| 800 | 物料管理 | ||
| 801 | 入库管理 | 入库管理 | ① 对供方的合格物料入库接收、入库确认; |
| ② 对车间退料入库(退料入库、合格退料入库等)的接收、确认; | |||
| ③ 关键物料的条码管理,便于追溯; | |||
| 802 | 出库管理 | 出库管理 | ① 按生产计划产生物料需求,以指导仓库或供应商的出库等业务; |
| ② 非生产计划、临时增补料的需求,根据实际的业务形态类型,以指导仓库的出库等业务; | |||
| 803 | PDA管理 | PDA管理 | 入库、出库信息查阅、 出库确认、物料配送、物料交接等可通过PDA操作,提高其数据采集的实时性 |
| 804 | 物料加载 | 物料加载 | 扫描物料Lot ID(批次号),验证物料正确性,当物料出现与bom不一致状况时,及时报警,提醒物料用错 |
| 900 | 模具管理 | ||
| 901 | 模具档案 | 模具档案 | 建立模具台账,厂内设备统一编号,建立模具基础信息档案库,对模具进行编号,分门别类管理模具档案 |
| 902 | 模具出入库 | 模具出入库 | 模具台账,厂内模具统一编号,模具的入库、领用、使用系统化管理 |
| 903 | 模具保养维护 | 模具保养维护 | 对模具设定保养计划,维护活动实时跟踪,对维护任务的记录,分析和评估 |
| 1000 | 设备管理 | ||
| 1001 | 设备档案 | 设备档案 | 建立设备台账,厂内设备统一编号,建立设备基础信息档案库,对设备进行编号,分门别类管理设备档案 |
| 1002 | 设备维护 | 设备维护 | 根据维护计划进行设备日常维护,记录设备的维护记录 |
| 1003 | 设备OEE | 设备OEE | 从SCADA系统中采集设备的良率、运行时间、产量等信息,系统计算出设备OEE |
| 1004 | 备品备件管理 | 备品备件管理 | 备品备件编码并别类,维护备品备件库存库位信息,进行备品备件出入库账务记录 |
| 1005 | 设备巡检 | 设备巡检 | 自定义设备巡检项目,登记设备巡检记录,录入巡检结果,如有异常记录异常描述 |
| 1006 | 设备维修 | 设备维修 | 当设备经过维修后,记录设备的维修台帐信息,包括更换什么部件、维修方法、设备故障原因等 |
| 1100 | 系统集成 | ||
| 1101 | ERP集成 | ERP集成 | 与ERP系统集成,接收生产计划(生产工单)、物料、物料BOM、工作中心等基础数据信息,反馈生产完工确认信息 |
| 1200 | 报表与看板 | ||
| 1201 | 报表 | 报表 | 提供计划、制造、质量、工艺、物料、设备相关报表,报表数量不超过20张 |
| 1202 | 看板 | 看板 | 提供各产线的计划产量、实际产量、计划达成率与差异、直通率看板 |
表3:功能列表
4、详细需求描述
4.1、用户角色
- MES用户角色划分如下:
| 用户角色 | 描述 |
|---|---|
| 系统管理员 | 维护MES系统的基础数据、用户及权限信息,缺陷代码等。 |
| 计划员 | 负责ERP工单导入,工单创建或修改 |
| 工艺设计员 | 负责工艺路径的定义,工序定义,关键物料的定义 |
| 生产主管 | 在制品查看,生产相关操作权限 |
| 生产班长 | 员工资料,产线生产信息查看 |
| 质量主管 | 质量缺陷查看,质量相关操作权限 |
| 生产操作员 | 负责常规生产岗位扫描,组装、维修岗位 |
| 质量操作员 | 负责SQC、IQC、PQC、FQC、OQC岗位 |
| 标签打印员 | 负责原厂没有原材料标签的标签打印 |
| 生产配料员 | 负责生产配料,将物料从仓库下架,配料至物料车或某物料容器 |
| 生产物料配送员 | 负责将配料完毕的物料车送至产线 |
表4:MES用户角色列表
4.2、ERP数据同步
4.2.1、物料主数据与工单数据的同步
目前ERP中维护了物料主数据、仓库数据、其他单据数据,包括:
- 主数据:物料、库别、机台、客户主数据、供应商主数据、成本中心数据
- 工单发料关键BOM、工单发料清单(按定额)
- 仓库数据,如原材料仓、线边仓、备件仓、成品仓等
4.3、生产计划管理
- 业务流程(ASIS)

图1:生产计划下达流程(现状)
4.3.1、计划下达
业务流程(AS IS )
- 销售业务部门根据客户订单,录入到ERP系统;
- 客户工单一般提前3-4周提供;工单类型可分为【正常】、【返工】、【拆解】、【试产】、【试模】这5大类型;各类型的工单通过编码来识别,流程一样;销售部门需在ERP系统中指定发货日期;
- ERP系统根据发货日期和设定的前置期,自动计算生产完工日期;
- 计划部门根据实际的生产情况,在ERP系统调整生产完工日期;
- ERP系统根据生产完工日期、生产节拍、自动生成生产开工日期;
- ERP工单根据BOM架构,自动拆分到工作中心,前工作中心工单的完工日期就是后工作中心工单的开工日期,此工单的开工、完工日期比较粗略,只是用来计算物料采购需求和生产报工,不是作为实际生产和配送的依据。
- 计划员根据实际生产情况,每日14:00前,通过EXCEL编制下一日的生产计划并下达计划到车间及仓库,作为生产和物料配送的依据,但前后工作中心由不同的人员编制,导致半成品的库存无法掌控,影响生产执行。
流程单据(AS IS)

图2:ERP粗计划

图3:EXCEL日计划
业务流程(To Be)

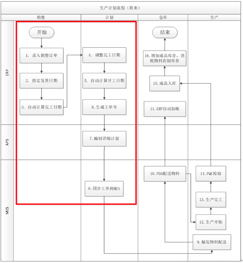
图4:生产计划下达流程(将来)
业务说明(To Be)
目前的计划下达流程操作中,工单计划只是作为采购和完工的依据,并没有真正的能指导生产和配送,而人工编制的EXCEL计划,前后计划由不同的人员编制,导致前后计划脱节,更不能在系统中分析计划的执行情况和生产进度,信息流断层。
通过优化流程,引入APS高级计划排程系统,可以很好的解决生产计划和实际生产的一致性,取消了EXCEL手工操作,节约了人员工时,提高了效率,实现了前后关联的工单透明化,再通过和MES、ERP等系统的对接,实现了完整的信息流,可以实时的监控计划的实际完工情况,为将来的数字化工厂建设提供数据支持。以下为优化后的流程说明:
- 销售业务部门根据客户订单,录入到ERP系统;
- 客户工单一般提前3-4周提供;工单类型可分为【正常】、【返工】、【拆解】、【试产】、【试模】这5大类型;各类型的工单通过编码来识别,流程一样;销售部门需在ERP系统中指定发货日期;
- ERP系统根据发货日期和设定的前置期,自动计算生产完工日期;
- 计划部门根据实际的生产情况,在ERP系统调整生产完工日期;
- ERP系统根据生产完工日期、生产节拍、自动生成生产开工日期;
- ERP工单根据BOM架构,自动拆分到工作中心,前工作中心工单的完工日期就是后工作中心工单的开工日期。
- ERP中的工单同步到APS系统,由APS系统来分析现状的生产情况和未来的计划安排,详情查看APS业务流程。
- 通过MES系统和APS系统的对接,APS计划自动下达到MES系统。
4.3.2、计划执行
业务流程(AS IS )

图5:生产计划执行流程(现状)
- 计划部门根据EXCEL编制的日计划,打印配送单,同时扣减ERP库存;
- 仓库人员收到打印出来的配送单后,进行物料配送;
- 生产部门根据计划部门下发的EXCEL日计划和实际配送的物料,进行生产,进入生产流程;
- 每日现场账务人员根据生产日报表,在ERP中录入生产完工信息,主要包括成品/半成品料号、数量、机台、工单号、模具等;ERP根据录入的信息,自动生成产量、工时、模具寿命、不良率等统计数据;
- FQC根据生产完工数量,进行抽检,若合格,进行入库;若不合格,返工,继续进入生产流程;
- 仓库保管员根据FQC检验合格的成品/半成品,在ERP进行入库操作,同时ERP自动扣减物料的在制量。
流程单据(AS IS)

图6:电镀厂日计划
图7:电镀厂负荷表

图8:注塑日计划

图9:注塑负荷表
业务流程(To Be)

图10:生产计划执行流程(将来)
业务说明(To Be)
目前的计划执行流程操作中,先进行扣帐再发料,库存数据不时同步,生产报工是先通过纸质的生产日报表,再录入ERP系统,增加了重复的工作,无法准确的监控生产的实时数据,生产数据不透明,无法快速准确的了解到实际的生产情况。
通过优化流程,用PDA进行配送并同步过账,提高了仓库数据的实时准确,由车间根据生产任务触发配送任务,减少了原材料的在制库存数,在生产现场安装生产终端和看板,可根据完工数据,扫码实时报工,减少了账务录入人员的工作,而且还提高了数据的的及时性,为管理人员提供了精确的数据参考,实现了SOP的电子化,可在看板上随时查看生产数据,实现了生产数据的透明化。以下为优化后的流程说明:
- 生产车间人员,根据APS同步到MES的计划,可以在现场看到每日的生产任务,再根据配送的时间,触发配送任务。
- 当车间人员触发配送任务后,仓库人员可以在看板和PDA上收到信息,进入物料配送流程;
- 配送完成后,通过SAP接口,SAP自动扣减仓库库存;
- 生产部门根据工单和配送物料,开始生产,进入生产流程;
- 生产完工后,由车间人员扫描产品条码,根据实际的完成情况,在生产终端上进行完工操作,同时数据同步到SAP和看板,可实时查看生产情况;
- FQC根据生产完工数量,在MES系统中进行抽检,进入检验流程,若合格,进行入库;若不合格,返工,继续进入生产流程;
- 仓库保管员根据FQC检验合格的成品/半成品,在PDA上进行入库操作;
- PDA入库数据同步到ERP系统,ERP系统自动扣减物料的在制量,增加成品/半成品数量。
4.3.3、计划结案
业务流程(AS IS )
- 当完工数量大于等于工单数量时,ERP系统会默认可以结案,此时需要计划员手工点击结案;
- 若完工数量小于工单数量时,计划员需要人为的判断,是否可以结案。
- 当工单结案后,生产还可以在ERP进行报工,但仓库不能发料、入库操作。
业务说明(To Be)
计划结案还是按现有流程,在ERP系统中操作,但需要ERP把结案的工单状态传到APS和MES系统,APS和MES系统根据工单的状态,过滤掉结案工单,不进行运算排产和配送。
- 当完工数量大于等于工单数量时,ERP系统会默认可以结案,此时需要计划员手工点击结案;
- 若完工数量小于工单数量时,计划员需要人为的判断,是否可以结案。
- 当工单结案后,生产还可以在ERP进行报工,但仓库不能发料、入库操作。
- ERP把工单状态传到APS和MES,APS不进行排产及释放该工单占用的资源,MES不进行配送。
计划变更
业务流程(AS IS )
- 大部分工单变更都在计划下发前;
- 在计划下发后的变更,若物料变更,现场多发的物料进行退料操作,修改发料清单,保管员继续发正确的物料。
- 若生产日期变更,现场退多余料,修改EXCEL生产计划。
流程单据(AS IS)

图11:ERP粗计划

图12:EXCEL日计划
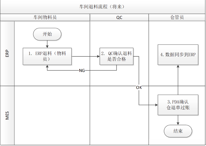
业务流程(To Be)

图13:车间退料流程(将来)
业务说明(To Be)
目前计划变更退料由仓管员退料确认,再由账务人员做帐,优化后流程为由仓管员直接退料并数据同步到SAP,减少了账务人员的工作量。
- 当计划变更在工单下发前,在APS中调整工单,工单同步到MES,生产和配送按同步的更新的工单执行;
- 在工单下发到生产后进行的计划变更产生的物料变更,由车间人员在ERP上申请物料退料操作;再由检验人员确认所退的物料是否是合格的物料;
- 当所退物料为不合格的物料时,信息流退回到车间,走报废流程;当所退物料为合格物料时,同步到仓库人员的PDA上,仓库人员进行退料;
- 计划员修改发料清单,保管员继续发正常配送流程进行物料配送。
- 车间按更新过的工单生产。
4.4、生产工艺管理
各个产线的生产工艺路径各不相同,同一产品系列的工艺路径也有区分;在MES中只管理关键的工序,所以各个产品系列分别预定义出几条代表性的工艺路径。
生产工艺路径需在工单创建前预先定义出来,工单信息中包含了唯一产品物料编码信息,产品物料编码仅关联一条标准工艺路径。
工序必须要扫描一个唯一的序列号关联操作的对象,如果没有则无法在MES中管控,MES中只管控关键的工序,并不是所有的工序。
4.4.1、工艺路径变更处理
生产工艺路径需在工单创建前预先定义出来,工单信息中包含了唯一产品物料编码信息,产品物料编码仅关联一条标准工艺路径,但再实际的生产过程中,存在个别工单的工艺路径和标准工艺路径有差别,MES支持对某个工单做临时的工艺路径变更处理。
4.4.2、工序类型
过站完工点 :只记录过站过完工信息
完全检查点: 完全QC点,可登记缺陷
抽样检查点 :可选工序,可登记缺陷
测试点 :记录测试数据,可与设备集成
维修点 :针对不良做维修,系统默认维修完返回到原工序,可人工指定返回前工序
报工点: 记录工单报工点,可记录工单报工数量、消耗、工时信息
4.4.3、工艺路径维护
生产工艺路径需在MES预先定义出来,工艺路径可新增、修改,工单信息包含唯一的产品物料编码信息,产品物料编码仅关联一条标准工艺路径。返修产品的工艺路径由工艺在MES系统手动指定。
4.4.44、标准工时和标准节拍维护
- 标准工时:根据产品定义标准工时,支持Excel导入以及更新标准节拍:根据线体、产品定义标准节拍,以完工下线点做为节拍采集点
获取完整版文档请添加关注并私信沟通!
