PMP第七章:项目成本管理(2)&项目管理核心知识点

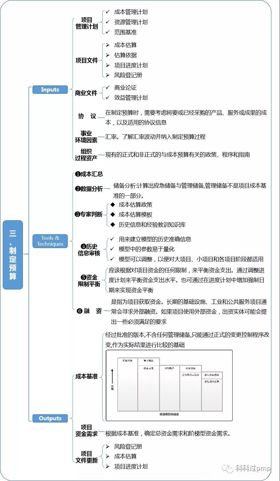
三、制定预算
Inputs
1.项目管理计划:
成本管理计划
资源管理计划
范围基准
2.项目文件:
成本估算
估算依据
项目进度计划
风险登记册
3.商业文件:
商业论证
效益管理计划
4.协议:
当编制预算时,必须计算即将或已采购的产品、服务或成果的成本,并参考相关的协议文件。
5.事业环境因素:
汇率。了解汇率波动并纳入制定预算过程
6.组织过程资产:
现有的正式和非正式的与成本预算有关的政策、程序和指南。
Tools & Techniques
1.成本汇总:
以往类似项目
来自行业、学科和应用领域的信息
成本估算和预算
管理
2.数据分析:
储备分析:评估应急储备和管理储备的数量,确定管理储备不在项目成本基准体系中
3.专家判断:
成本估算政策
成本估算模板
历史信息和经验教训知识库
4.历史信息审核:
用来建立模型的历史准确信息
模型中的参数易于量化
模型可以调整,以便对大项目、小项目和各项目阶段都适用
5.资金限制平衡:
应当依据项目资金的任何限制条件,在资源分配上作出适当调整。为了确保资源使用效率,在制定财务规划时应优先考虑时间因素。此外可以通过在进度计划中加入强制性截止日期的方式来进行资源调配管理。
6.融资:
该计划旨在筹集资金以支持项目的实施。长时间的基础设施、工业及公共服务设施通常倾向于寻求外部资金来源。若项目采用外部资金,则相关出资方可能会要求其满足某些必要条件。
Outputs
1.成本基准:
经审核版本,不包含任何管理储备,仅可依既定程序更改,可作为实际变更结果的基础

2.项目资金需求:
根据成本基准,确定总资金需求和阶梯资金需求。
3.项目文件更新:
风险登记册
成本估算
项目进度计划
< 每天一小时,两月过PMP>整理
科科过提供技术支持
四、控制成本
Inputs
1.项目管理计划:
成本管理计划
成本基准
绩效测量基准
2.项目文件:
经验教训记录表。在项目初期积累的经验可以在后续阶段中被利用以便优化成本管理
3.项目资金需求:
包括预计支出和预计债务。
4.工作绩效数据:
包含关于项目状态的数据,例如哪些成本已批准、发生、支付和开具发票。
5.组织过程资产:
现有正式和非正式的与成本控制相关的政策、程序和指南
成本控制工具
可用的监督和报告方法
Tools & Techniques
1.专家判断:
偏差分析
挣值分析
预测
财务分析
2.类比估算:
基于类似项目的案例,预测相关参数和指标。粗略估计所需时间较少,但精度不高。
3.数据分析:
备选方案分析


偏差分析
趋势分析
储备分析
4.完工尚需绩效指数:

5.项目管理信息系统(PMIS):
项目管理信息系统主要应用于监测PV、EV以及AC这三个关键的EVM指标,并生成趋势分析图表以估算项目的完成范围或预期结果。
6.项目进展预测:
50-100规则:开工算50%,结束算100%
20-100规则:开工算20%,结束算100%
0-100规则,开工算0%,结束算100%
Outputs
1.工作绩效信息:
记录WBS组成部分的CV、SV、CPI、SPI、TCPI和VAC值,传达相关方。
2.成本预测:
记录EAC
传达给相关方
3.变更请求:
可能会就成本绩效基准或项目管理计划的其他组成部分提出变更请求。
4.项目管理计划更新:
成本管理计划
成本基准
绩效测量基准
5.项目文件更新:
假设日志
估算依据
成本估算
经验教训登记册
风险登记册
< 每天一小时,两月过PMP>整理。科科过提供技术支持
项目成本管理核心知识点图片版:



