转录组助力HIV-1病毒感染机制研究新成果
派森诺与中国人民解放军陆军军医大学及复旦大学已达成战略合作关系,并于最近在《Cellular & Molecular Immunology》期刊上发布了关于HIV-1 Vif蛋白通过靶向STING机制抑制抗病毒免疫反应的研究进展
研究背景
cGAS-STING-TBK1-IRF3信号刺激HIV-1感染并促进先天免疫导致I型干扰素IFN的产生。在HIV-1复制过程中必要存在的复制相关蛋白病毒内含子释放病毒颗粒所需的非结构域蛋白Vif能够减少宿主限制因子APOBEC3G的作用。然而其作用机制尚待探索。
研究内容
Vif抑制抗病毒先天免疫反应
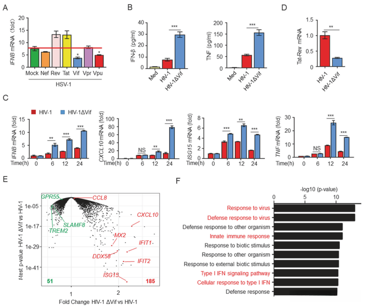
Vif(病毒感染性因子)过表达明显降低HSV -1(单纯疱疹病毒 1)诱导的IFNB mRNA水平(图1A)。HIV-1感染通过激活抗病毒信号通路来诱导I型干扰素、趋化因子、ISGs、促炎因子(如IFN-β、CXCL10、ISG15和肿瘤坏死因子(TNF))的产生。研究表明,在Vif缺失的MDMs中出现显著升高(图1B)。因此,在HIV-1ΔVif-infected MDMs中观察到IFNB、CXCL10、ISG15和TNF mRNA水平升高,在HIV-1ΔVif-infected Jurkat细胞中同样显示出IFNB、IFNG、IL2和CD69 mRNA水平高于感染HIV-1株细胞的情况(图1C)。此外,在HIV-1ΔVif-infected细胞中以Tat-Rev mRNA为代表的病毒复制水平明显低于感染HIV-1株的情况(图1D)。这些发现进一步证实了HIV-1 Vif抑制细胞因子生成机制。

图1 Vif抑制抗病毒免疫反应
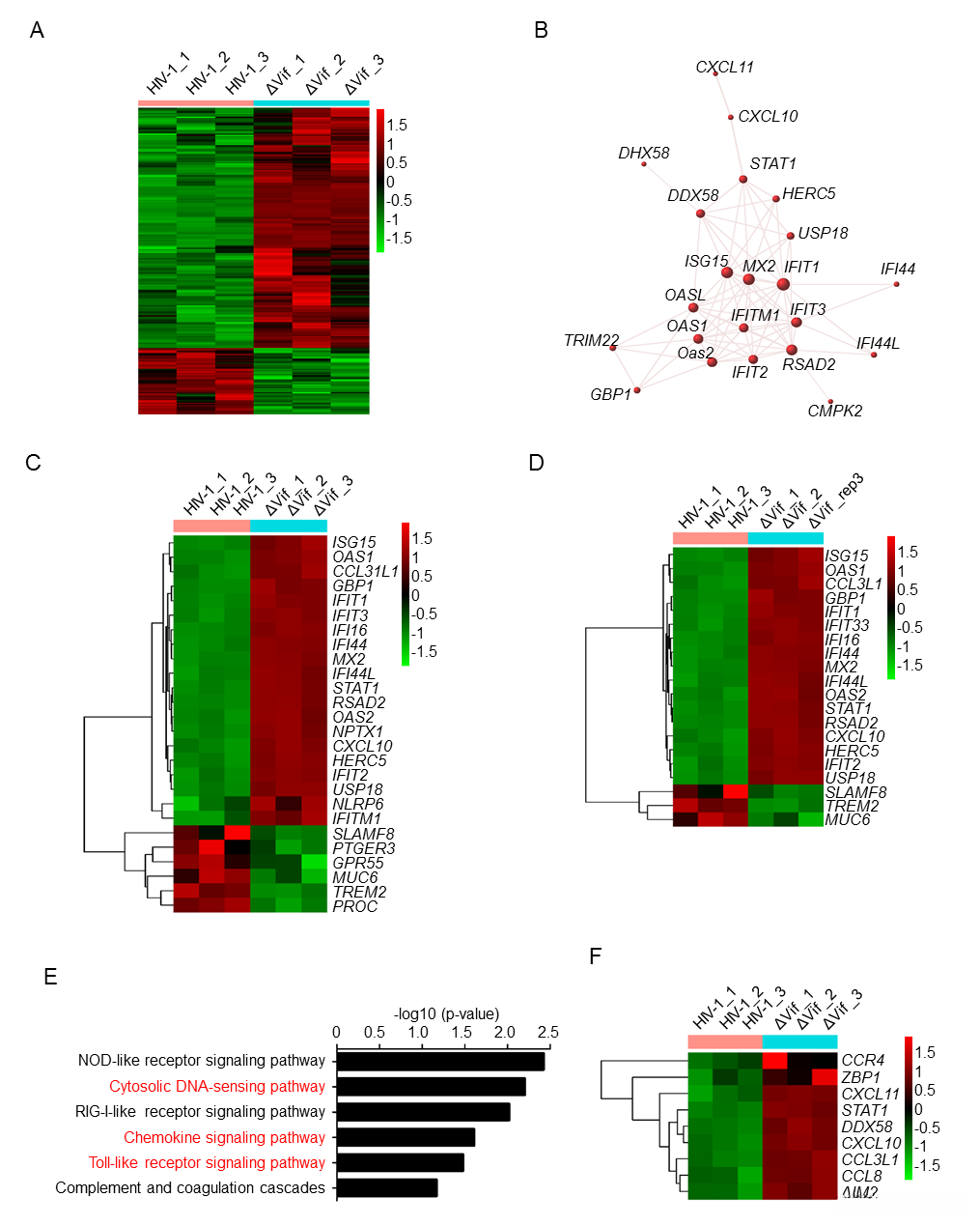
为了深入研究Vif的调控机制及其在宿主全面抗病毒免疫中的作用,在感染HIV-1或被感染的带有突变体VIF(即HIV-1ΔVif)的人类MDMs中进行了RNA测序分析
通过功能分类对上调基因进行分析表明其在正向调节宿主对病毒感染的防御反应方面起着重要作用(图2C)。通过GO富集分析发现,在与I型IFN信号通路相关的多个基因表达上存在显著上调(图1F和图2D)。此外,在KEGG通路分析结果表明,差异基因在抗病毒免疫信号通路上表现出显著富集趋势(图2E、F)。基于Vif在宿主抗病毒转录调控机制中所发挥的关键作用这一观点认为Vif对于HIV-1感染至关重要,并与先前的研究结果保持一致。

图2 Vif调控宿主抗病毒转录过程
Vif与SHP-1相互作用抑制细胞因子的产生
采用免疫共沉淀法、细胞提纯技术以及免疫荧光共聚焦显微镜检测等多种方法进行实验研究发现:Vif蛋白通过与ITIM蛋白相互作用与SHP-1蛋白形成复合体关系,并且能够促进SHP-1蛋白的激活过程。基于基因敲除实验的结果显示:Vif蛋白对细胞因子产生抑制作用的主要机制是通过介导SHP-1蛋白的功能发挥
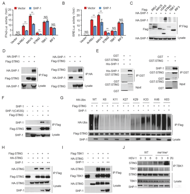
SHP-1与STING相互作用抑制k63连接的STING泛素化
荧光素酶实验显示SHP-1能够抑制N-RIG-I-、MAVS-以及sting诱导的IFN-β和ISRE激活过程;然而对TBK1及IRF3所引起的激活通路则无影响作用表现于SHP-1调控TBK1-IRF3通路(图3A、B)。基于Co-IP筛选结果表明SHP-1与STING蛋白相互作用得以证实(图3C),此现象在正向和反向Co-IP实验中均得到验证(图3D)。GST拉下实验结果表明STING蛋白能够直接识别并结合腹膜巨噬细胞中的His-SHP-1以及内源性SHP-1分子(图3E)。然而,在磷酸酶缺陷模型中发现突变体形式的SHP-1无法与STING发生相互作用反应(图3F)。进一步研究表明STING蛋白的关键氨基酸区间包括其第1至第137位残基以及SHP1中的第243至595位残基区域构成了二者相互作用的核心条件(图3G)。此外在HEK293T细胞系中过表达形式的SHP_ ¹ 能够有效抑制STING蛋白的泛素化水平尤其是k63修饰状态但对该类蛋白质其他类型的修饰并无影响效果呈现剂量依赖性特征同时该抑制效应也适用于其突变体形式SP Haw(C453S)未能维持抑制活性特性(图3H、I)。相反当小鼠腹腔巨噬细胞中缺乏野生型SHP_ ¹_时相应的STING蛋白在该条件下展现出更强效地与TBK_ ¹_结合的能力特征这现象可在腹腔巨噬细胞群标记为mev/mev的状态下得以观察到(图3J)。

图3 SHP-1与STING相互作用,抑制STING的激活
随着研究的深入展开与持续探索,本研究系统得出了三项关键结论:首先,SHP-1通过去磷酸化Tyr162位点,成功阻断了k63连接作用下的STING Lys337位点泛素化过程,从而显著抑制了SHP-1对STING激活的作用;其次,ITIM对Vif的磷酸化修饰对于维持Vif与SHP-1之间的相互作用关系以及实现细胞因子的有效抑制具有不可替代的作用;最后,FRK则是介导Vif在HIV-1感染过程中调控细胞因子产生的重要激酶。
研究结论
在本研究中发现,在HIV-1感染过程中宿主细胞中的酪氨酸激酶FRK被激活并诱导磷酸化Vif蛋白中的关键亚基ITIM区域。这种磷酸化作用增强了Vif与宿主酪氨酸磷酸酶SHP-1之间的相互作用,并最终导致I型干扰素(IL-1β)的产生被抑制。从分子机制的角度来看这一过程涉及SHP-1蛋白通过其与Vif的相互作用被募集到STING受体上,并通过去磷酸化STING表面位点 Tyr 162 来实现对k63连接位点上泛素化的阻断作用。此外研究表明FRK抑制剂D-65495能够通过抑制Vif蛋白的磷酸化活性来直接阻断病毒对宿主免疫系统的逃逸能力从而有效对抗病毒侵袭这些发现揭示了一种新的抗病毒免疫机制即HIV-1通过调控含有ITIM结构蛋白的方式实现对宿主细胞后转录修饰过程的调控以维持自身免受破坏
