81、基于STM32单片机智能台灯 PWM调光坐姿矫正 灯光控制定时台灯设计
毕设帮助、开题指导、技术解答(有偿)见文末。
目录
摘要
一、硬件方案
二、设计功能
三、实物图
四、原理图
五、PCB图
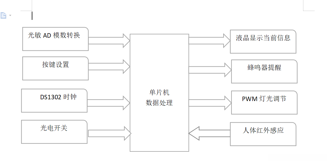
六、硬件框图
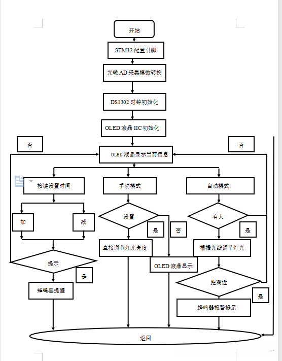
七、流程图
八、程序源码
九、资料包括
摘要
随着社会在不断进步,高科技含量决定着产品发展的新趋势和前景,智能化技术在电子产品领域的应用意义深远.电子产品的快速发展,家用台灯也越来越智能化,目前已经应用于实际中的有智能洗衣机,智能空调,智能电磁炉等,而所用的智能化家用台灯都用一个共同的特点,都是利用单片机作为中央控制单元.结合了单片机的智能家用台灯和普通家用台灯相比,使用更方便,安全可靠性也更高,效率更高,最重要的是它们为能源节约提供巨大的帮助. 智能台灯以专门感应人体红外信号的红外传感器为基础,这意味着仅当有人的时候,红外传感器才输出一个信号,经放大处理后达到单片机的输入门限电压,单片机开始运行,台灯自动点亮.当人离开的时候,单片机控制台灯自动关闭,以达到节约用电的目的.此外,通过功能按键可以设置台灯的工作模式分为自动和手动,在此之前如果检测到人坐姿不正确可以通过红外光电进行检查,台灯上的蜂鸣器将会响起,提醒使用者应该注意坐姿,这个功能可以帮助保护使用者的视力.
关键词:单片机;智能台灯;红外传感器;人体感应
一、硬件方案
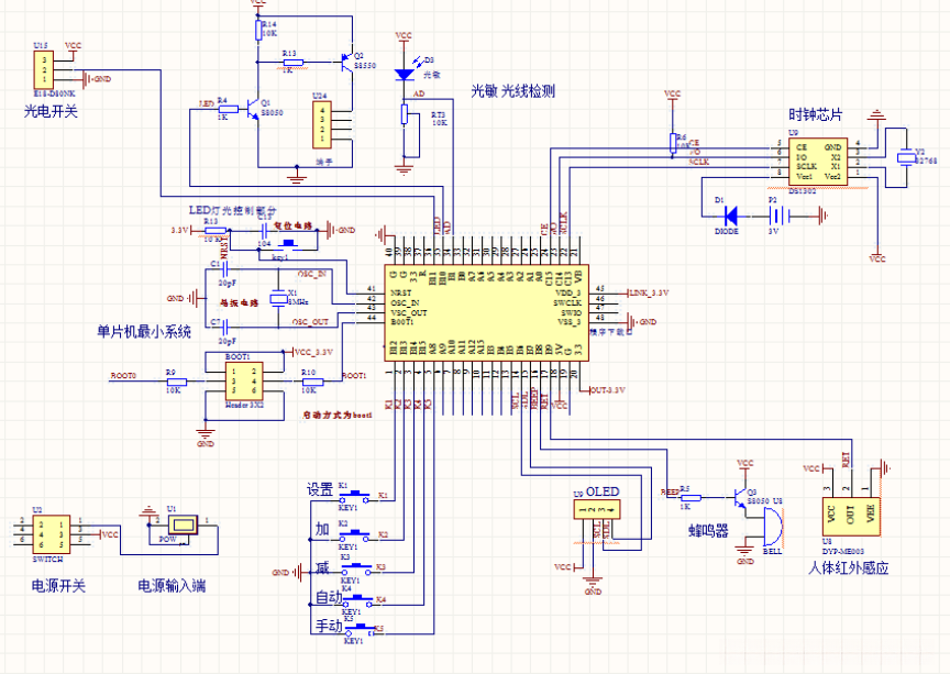
本系统集成STM32单片机与OLED液晶显示模块相结合的人工智能监控系统架构。该系统由以下核心组件构成:首先包含光敏电阻作为环境检测元件;其次配置光电开关作为状态监测装置;然后通过按键设置完成报警功能;最后整合人体红外传感器模块用于环境状态监控,并接入DS1302主控芯片以实现精确的时间管理
二、设计功能
具备以下各项技术:光调节装置、人体感应功能、坐姿校准装置、蜂鸣提醒装置、自动/手动模式切换功能以及定时提醒装置。
1、STM32F103C8T6单片机进行数据处理。
2、OLED液晶显示当前时间、亮度等级、自动/手动模式、定时闹钟提醒。
3、DS1302时钟芯片,并且时钟具有掉电行走功能。
4、光敏采集当前光线强度,人体红外检测是否有人。
5、红外光电开关用于检测是否存在遮挡。该装置会表明坐姿存在不当状态,并通过蜂鸣器发出警报声提醒用户。显示屏幕则会提示用户注意坐姿。
6、通过按键进入设置当前时间,还可以通过按键时钟加减。
7、通过可以按键切换自动/手动模式;自动模式下:必须检测到有人,光线暗。
通过按键配置长时间在座位上发出提示音,并在到达预定时间时蜂鸣器发出提示音,在达到预定时长后停止震动。
在自动模式下,在不同光照条件下采用PWM调节方案;在手动模式下,通过按键实现对亮度的增减调节,并且亮度设置共有三档。
三、实物图

四、原理图

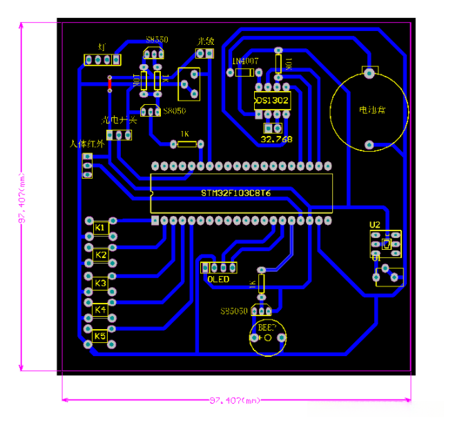
五、PCB图

六、硬件框图

七、流程图

八、程序源码

九、资料包括

希望您能提供完整的资料信息,请通过下方卡片获取资源压缩包,并请帮助我查询百度网盘下载链接及提取密码或验证码
