【UML】用例图Use Case diagram
前言
总结完UML概述,就该说道UML中的九种图了,这九种图中,最先要说的,就是用例图,它是最为关键的视图,影响着其他视图的实现。
接下来,介绍一下用例图的内容。

什么是用例图
定义
用例图是指由参与者(Actor)、用例(Use Case)以及它们之间的关系构成的用于描述系统功能的静态视图。用例图(User Case)是被称为参与者的外部用户所能观察到的系统功能的模型图,呈现了一些参与者和一些用例,以及它们之间的关系,主要用于对系统、子系统或类的功能行为进行建模。
那么什么是用例模型呢?用例模型是用于需求分析阶段,开发者和用户,描述了待开发系统的功能模型。不需要考虑功能实现,只需要考虑需要什么功能。驱动了需求分析之后各个阶段的开发。由若干个用例图描述。
组成
参与者(Actor)
参与者不是特指人,是指系统以外的,在使用系统或与系统交互中所扮演的角色。
用例(Use Case)
对包括变量在内的一组动作序列的描述,系统执行这些动作,并产生传递特定参与者的价值的可观察结果。这是UML对用例的正式定义。
系统边界
系统边界是用来表示正在建模系统的边界。边界内表示系统的组成部分,边界外表示系统外部。
箭头
箭头用来表示参与者和系统通过相互发送信号或消息进行交互的关联关系。箭头尾部用来表示启动交互的一方,箭头头部用来表示被启动的一方,其中用例总是要由参与者来启动。
用例图基本元素
1、用例:功能的描述。
2、角色:(小人)人员的角色,用来指明用例和哪个角色相关。①可以激活系统交互信息,触发起事件。②可以对系统进行输入。③被动接受信息。
3、关系:(依赖,泛化,关联)。
用例图作用
(1)获取需求;
(2)指导测试;
(3)在整个过程中的其它工作流起到指导作用。
用例图中的关系
角色之间
由于角色实质上也是类,所以它拥有与类相同的关系描述,即角色之间存在泛化关系,泛化关系的含义是把某些角色的共同行为提取出来表示为通用的行为。
用例之间
包含:基本用例的行为包含了另一个用例的行为。
泛化:一般与特殊的关系。
扩展:基本含义和泛化关系类似,但在扩展关系中,对于扩展用例有更多的规则限制,基本用例必须声明扩展点,而扩展用例只能在扩展点上增加新的行为和含义。与包含关系一样,扩展关系也是依赖关系的版型。在扩展关系中,箭头的方向是从扩展用例到基本用例,这与包含关系是不同的。
关联:最一般,表明用例和角色之间有关联。
依赖:使用关系。
寻找元素的原则
寻找角色原则
1、有哪些直接使用系统的人。
2、系统会涉及到哪些维护人员。
3、系统要使用哪些外设,如打印机传真机。
4、和该系统相连的其他系统。
5、角色不只是人,可以是事,可以是物。
寻找执行者的原则
1、谁使用系统的这些功能。
2、谁需要系统支持日常工作。
3、谁来维护系统。
4、系统需要操作哪些硬件。
5、系统需要和哪些系统进行交互。
6、哪些人或事物是对系统产生的结果感兴趣。
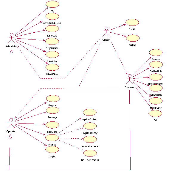
机房收费系统用例图
如图是我画的机房收费系统的用例图1.0,欢迎大家提出改正建议。

总结
UML画图是软件人员必修的课程,如何画好这九张图是至关重要的,它影响了软件开发的整个时期,而用例图又是相对关键的一张图,所以,我们要认真学习UML,画出完美的UML图。
