项目二:热水循环泵系统(3)
项目二:热水循环泵系统马达1电路设计
设计要求:导通慢、关断快
按理来说,这样便可以实现马达的正反转功能,再加上一个定时器便可以给两个槽钢循环注水功能
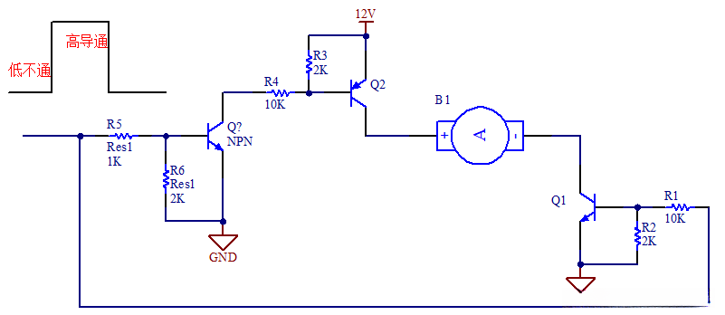
1、其中S3、S4可以用NPN三极管来控制
这里可以看出,当R1右端接一个高电压,Q1通;接一个低电压,Q1不通

2、S1、S2可以用PNP三极管来控制
这里可以看出,当R4左端接一个高电压,Q2不通;接一个低电压,Q2通

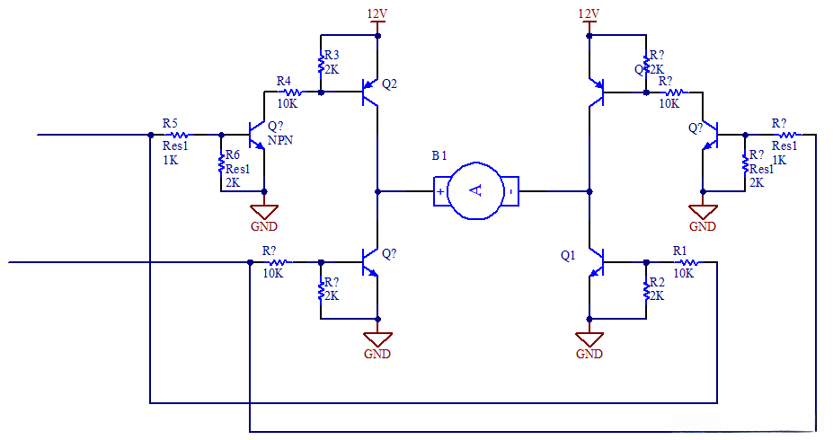
3、如果S1和S4想要建立起关系来,同时开或同时关,可以先把他们连起来
其中S1、S2为了和S3、S4的逻辑一样,高导通、低不通,则需要借助一个NPN管来将原有的逻辑反一下

4、整体电路

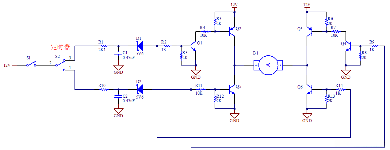
5、问题
1、NPN三极管导通速度比PNP管快 ,会存在4个管子同时闭合的状态(称为串洪 ),导致管子被烧毁。所以NPN管需要等待一会再让它导通,等待时间叫做死区 。这里可以用RC延时电路来让NPN等待。这里可以采用500us的延时
2、电容C刚开始充电时,有一定的电压,就会有微弱的电流流过三极管,还是会有串洪现象出现。这里可以采用稳压管放在电容和三极管间。直到电容充电电压达到稳压管的电压值,电流才会流向三极管
5.1 R1、C1的取值
这里的时间t是电容充电电压达到5V6所需要的时间
所以当R1取3K3的时候,C1取0.33uF
R1取2K1的时候,C1取0.47uF
但当R1取5K6的时候,C1取0.22uF的时候,该路电流只有1点几毫安,后面会流过S1、S4两路,三极管就无法导通。
5.2 R2取值以及S4后面的那个电阻取值
这里取1K,刚好可以满足流过三极管上的电流为1mA左右
5.3 加入定时器

如图所示,当定时器从1打向3 的时候,Q1和Q5开通确实慢了下来。但因为有C2的存在,Q4和Q5关断也会变慢,所以要设计一个电路让三极管的关断时间短一些。可以参照马达2电路设计,然而把那里的设计照搬到这里会显得电路冗沉,可以做一下电路上的改造
当定时器打到3脚的时候,电流一路下流,迅速的将三极管导通,给下面的电容放电。一路向右流给上面的电容充电,电容还没充到5V6的时候,下面电容的电就放完了。
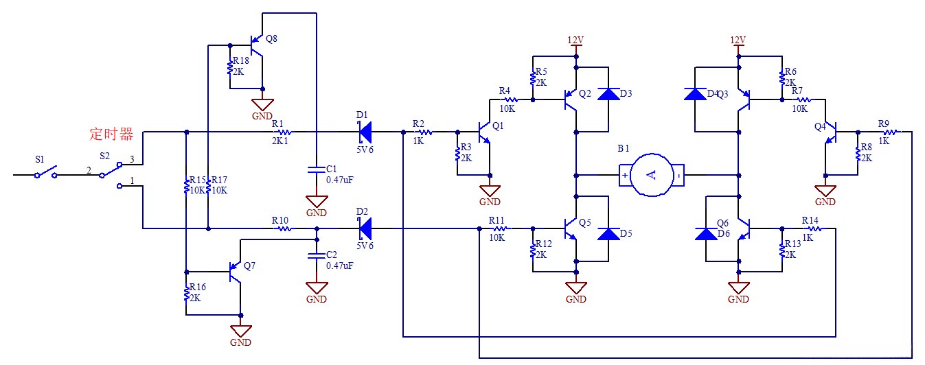
5.4 因为马达内部由电感构成,防止电感的自感把三极管给烧坏,所以要加入4个二极管来保护三极管,最后完整的电路图如下图所示

小知识点:
1、NPN管可采用MMBT3904封装
2、PNP管可采用MMBT3906封装




当定时器打到3脚的时候,电流一路下流,迅速的将三极管导通,给下面的电容放电。一路向右流给上面的电容充电,电容还没充到5V6的时候,下面电容的电就放完了。