2021年房地产金融行业发展研究报告

第一章 房地产金融概念
房地产金融市场运作结果体现了房地产业与金融业紧密关联。它作为经济学一个专门分支,则专注于探究房地产经济领域内信贷资金运动及其运行规律。
具体来讲,房地产金融即围绕房地产业的开发(建设)、经营(运营)和消费(使用)而展开的各种筹资(筹集资金)和融资(资本运作),以及相关金融机构(涵盖)、市场和金融工具等的总称。其中包括:房地产信贷资金的筹集与运用(管理),房地产股票与债券(投资产品),房地产信托投资基金(基金产品),房地产保险(保险服务),房地产租赁(租赁业务),房地产典当(典当业务),以及相关的房地产金融机构。
伴随着交易工具的持续革新与演变,在房地产金融领域的发展空间也随之不断扩大。具体包括各类住房储蓄存款的形式、多种住房贷款类型以及通过房产作为抵押品提供贷款服务项目等多重金融服务内容。这些服务具体涵盖了以房产信用提供保障的服务项目、相关保险保障项目以及再再典当业务基础上还包括再加上典当业务及相关证券业务等多样化金融服务内容。
从广义上讲, 房地产金融涵盖了与房地产活动相关的各类金融服务, 包括贷款业务、投资运作等多方面内容. 就狭义而言, 房地产金融主要体现为特定类型的金融服务, 如对房地产银行发行债券、设立住房储蓄机构、支持房地产企业和基金上市等. 一种观点认为, 最基础的功能即是实现房地产资金的融通. 不过需要注意的是, 房地产资金融通并不等同于全部的房地产金融活动, 融资作为其核心职能之一, 包括贷款融资、股本融资、债券融资以及信托融资等多种形式. 此外, 房地产金融还承担着其他辅助职能如 etc. 目前而言, 我国房地产业务虽然在一定程度上实现了资金流动, 但尚未形成具有完整特色的房地产金融市场体系.
第二章 房地产金融体系
2.1 房地产金融简况与政策
部分城市的房价快速上涨的趋势愈发明显,并且调控措施的效果呈现出分化趋势加剧的现象。全年中央对于房地产"房住不炒"以及"三稳"等目标持续贯彻执行。然而,在具体实施层面各地在实施楼市调控时展现出差异化的策略和精准化的执行力度。疫情来袭使得上半年的工作重点转向实施"六保"与"六稳"两大战略,并且这两项工作成为当季的主要抓手。在这一阶段中,多个城市分别从房地产供给端与需求端出发制定了一系列扶持政策。整体上来看,在这一阶段中楼市调控政策呈现出较为宽松的趋势。
供给环节:优化预售流程并调整土地出让金支付方式;具体包括以下措施:一是降低监管资金留存比例和优化资金使用标准;二是延缓缴付税务义务;三是调整土地出让款支付时间和方式;四是允许项目开发周期延后 permissible;五是实施分期付款政策
需求端方面包括"一区一策"方案,并采取降低人才落户门槛的同时减轻购房成本等措施。(实质上是对限购政策的放宽)此外还包括提供一定的购房补助以及简化公积金提取流程或提高提取额度等支持性措施。
表 全国“五限”调控政策出台城市个数

资料来源:资产信息网 千际投行 Wind
进入下半年后,随着长三角、珠三角以及西北核心城市群等城市的房地产价格持续走高,其市场关注度也在逐步向周边区域扩散,最终导致住建部不得不组织研究会议并听取各城市汇报(涉及16个城市),随后多个热点城市开始实施更严格的调控措施,但目前其他大多数城市的房地产政策继续保持原有定调
需求端方面实施住房限购政策,并优化公积金管理政策;同时延长个屋产税优惠期限并堵住规避购房资格的漏洞。供给端方面强化预售资金监管,并增加针对无房户的配售比重;同时对预售后面积设置不低于3至5万元的规定。
此外,在受到约谈后的一些重点城市中,为了进一步保障刚需需求的同时抑制投机行为,在新开商品住宅时会更加注重增加面向无房家庭的房源占比。例如成都杭州南京宁波等地会在这一政策下采取更多措施
表 2020年楼市调控升级城市分类

资料来源:资产信息网 千际投行 Wind
针对长租市场的监管工作, 近期多个地方政府已陆续出台严控rent bridging、cash-out practices等现象, 并要求租赁企业设立专门的资金账户用于监管。随着众多租赁平台接连陷入困境, 长租市场预计将通过'劣币驱逐良币'机制实现良性发展, 从而有利于优质房源的稳定增长与扩张
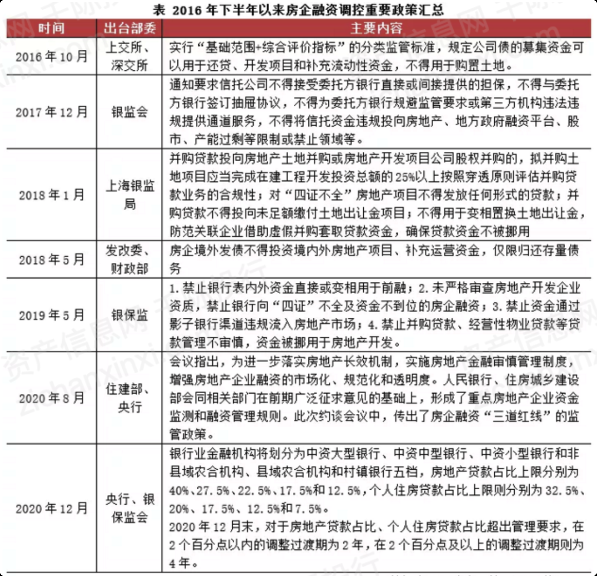
表 近期重要调控政策汇总

资料来源:资产信息网 千际投行 政府网站
2.2 国外房地产金融体系
不同国家因各自的历史特点及经济发展水平而采取多样化的房地产金融制度,在此过程中形成了独特的房地产金融模式。经归纳总结可知,在国际上具有显著代表性的主要有以下四种类型:证券支持型、基金支持型、储蓄支持型以及混合支持型。
①以美国为代表的证券融资型房地产金融模式
作为国际上房地产金融市场最具影响力的国家之一,在制度体系和产品多样性方面处于领先地位。自20世纪70年代以来,几乎所有用于推动房地产业发展的金融创新工具都源自美国。当前,在美国的金融业务总量中占据的比例持续攀升。综上所述,在当前的经济环境下,美国的房地产金融市场具有如下四个显著特征:
I. 美国房地产金融架构体系完善,专业分工度高
美国房地产金融市场划分为一级与二级两个子市场。在一国内的一级与二级子市场上,其中一部分机构专注于住宅金融业务,另一部分则专注于商业房地产及写字楼房地产等金融服务。总体而言,主要由商业银行推动的一级子市场的投资活动,而政策性银行主导的 secondary 市场发展相对较为活跃。此外,政府通过提供相关保险担保服务并对住房金融体系实施了有力的间接干预措施
II. 房地产金融市场的竞争性与开放性
美国联邦政府通过一系列房地产金融法案的目的是为了确保消费者能够在房地产销售过程中全面获取相关信息。自1968年起, 联合国政府陆续颁布了一系列重要的房地产相关法律, 包括《跨州土地销售信息完全披露法》、《消费者信贷保护法》(简称Z条款)以及《房产交接程序法》等。
III. 房地产融资工具多样化
美国在全球房地产金融市场中处于领先地位。自二战后起,在宏观经济环境发生转变的过程中不断涌现新产品的数量与种类不断增加。不同类型的金融创新产品在特定环境下逐步发展和完善为其发展提供了有力支撑。20世纪七十年代末除了传统的固定利率抵押贷款(FRM)之外还陆续出现了渐进还款抵押贷款(GPM)、共享升值型住房抵押贷款(SAM)、可调整利率抵押贷款(ARM)、价格水平调整抵押贷款(PLAM)、逆向年金抵押贷款(RRAM)以及附担保账户抵押贷款等多种创新成果。
IV. 抵押贷款证券化程度很高
自20世纪80年代以来, 抵押银行逐渐成为美国房地产融资的主要方式, 导致房地产抵押贷款证券化形式日益丰富, 在美国房地产市场中占据了越来越重要的份额. 目前, 美国住房抵押贷款转手证券、多档抵押贷款转手证券、非机构担保多档抵押贷款转手证券、商业房地产抵押贷款支持证券、资产支持证券以及债务抵押债券等六大类金融工具不断涌现.
②以德国为代表的储贷结合的房地产金融模式
德国房地产金融体系是最受全球关注的金融市场之一,在其框架下整合了存款体系、抵押银行体系以及贷款储蓄体系。
I. 广泛运用存款体系与抵押银行作为主要融资渠道。作为德国最大的购房贷款机构之一, 押款行通常作为一般性金融机构的子公司存在, 向各类经济部门提供融资支持, 其中住房按揭贷款占比达到45%. 押款行通过发行固定利率的抵押债券筹集资金, 同时发放的长期住房按揭贷款约占各类机构同类产品总规模约30%. 此外, 在个人储蓄账户中的存户比例高达50%, 这一现象凸显了德国家金融体系中储蓄功能的重要地位
II. 采用配贷储蓄系统来吸收存款。即为配贷储蓄系统,则储存在合同规定的期限内后即可获得相应的贷款额度;其中取出的贷款本金与存入的本金相等。与此同时,在存续期间银行会根据市场利率制定较低的存款和放贷利率;即通过潜在购房者的资金池来作为购房者的贷款来源
III. 德国商业银行主要依靠出售抵押契约和发行地方债券等手段作为抵押贷款资金来源渠道,在储蓄筹集资金方面所占比例相对较小。该行的住宅抵押贷款业务主要由其下属机构开展。它不仅向建筑商、代理商及个人提供购房贷款服务,并且也向经营住宅业务的金融机构提供融资支持。其中住房贷款在该行所有抵押银行贷款中的占比最高。
IV. 储贷结合的住房金融模式
德国住房制度将储贷结合视为其显著特色之一,并独立运行采用利率分隔处理对资金使用进行严格监管并采用封闭式运营模式。该模式下资金管理严格储蓄与贷款相互关联利率保持稳定状态同时实施奖励机制以激励市场运作。在参与储蓄合同管理的相关金融机构中既有国有性质的企业也有私营企业
③以新加坡为代表的社会福利基金主导的房地产金融模式
在新兴市场经济国家体系中
I. 建立以强制储蓄为特征的社会福利基金
在新加坡,雇主与雇员须依照雇员工资总额规定的适当比例缴纳公积金,并于每月将款项存入雇员个人账户中。这些资金受到新加坡公积金法的保护,在每月结算存款利息后将其纳入本金部分。此外,这些储蓄既不能用于偿还债务也不能作为遗产处理。新加坡的公积金缴交率是依据公积金局根据经济发展及居民收入水平的变化而相应作出的调整。
II. 社会福利基金与住房信贷相结合
建立之初,中央公积金制度的核心目标是为退休雇员或提前非自愿脱离劳动的雇员设立一项强制储蓄机制,即要求年满55岁的雇员及其雇主必须按照工资总额的一定比例缴纳公积金作为养老储备金;该资金仅在退休时可提取作为养老费用使用。随着经济的发展以及公积金的不断积累,其适用范围逐步扩大并得到了更广泛的推广。
III. 房地产投资证券化
基于数十年来的成功积累,在1998年新加坡开始对新加坡房地产投资信托基金(S-REITs)的研究设立工作展开,并致力于推动该地区房地产市场的繁荣发展。
④以日本为代表的混合型房地产金融模式
为了应对二战后城镇居民的住房挑战,日本政府有意识地实施了'三位一体'住房政策,并积极推动房地产金融市场的发展。该政策由政府、民间及个人三方共同参与住宅建设,在这一基础之上形成了独特的混合型房地产金融模式。在这一金融体系中,在这种特定的金融制度下,在这一特定的时间框架内,在这种特定的社会经济环境下,在这种特定的历史背景下,在这种特定的发展阶段下,在这种特定的支持政策下,在这种特定的社会资源分配机制下,在这种特定的战略规划指导之下,在这种特定的社会目标导向下,在这种特定的整体战略框架内,在这种特定的发展理念指导下,在这种特定的社会需求背景中,在这种特定的时间节点上。
日本住房金融的主要特点如下:
I. 以住宅金融公库为代表的官方机构在 housing finance 市场中扮演着重要角色。
II. 家庭通过达到一定储蓄水平可优先购买政府建设的公共住房和从金融库融资。
III. 财政投资性贷款构成 housing 信贷资金的主要部分,并且在这一体域中具有关键地位。
随着金融市场的发展逐步完善,在20世纪80年代形成的日本混合型住房金融体系中,政府财政的作用逐步提升。财政部门将部分资金转移至邮政储蓄银行、年金保险公司以及国民年金基金等渠道进行筹措,并通过财政性贷款机制将部分资金拨给住宅建设集团用于投资建设;另一部分则采用间接融资手段为公共住宅信贷 pool提供资金支持。
2.3 国内房地产金融体系
基于当前我国房地产市场状况可知,我国房地产金融组织机构体系主要由两类主体构成:一类是由住房储蓄银行、商业银行及其房地产信贷部门等银行金融机构构成;另一类则包括住房合作社的专业部门、保险公司以及信托投资公司等专业机构作为非银行金融机构参与其中。此外,在这一体系中起着重要组成部分作用的是住房公积金机制。
过去两年里,在错综复杂的国际形势下(...),全球经济增长出现放缓趋势(...),中国经济同样面临下行压力(...)。房地产领域作为首当其冲的受 examining对象(...),其库存水平持续攀升(...),去库存压力显著加大(...)。尽管部分企业寻求多元化融资渠道(...),但普遍面临资金获取困难(...)的情况,并且投资动力明显减弱(...)。
房地产投资增长呈现放缓态势,企业经营状况总体呈现波动特征,融资结构存在明显问题。2015年全国房地产开发投资额达95,979亿元,较上年同期相比增幅为1%,较2014年大幅缩减了9.5%.其中住宅类项目开发规模为64,595亿元,同比增幅仅为0.4%.全国实际到位资金规模达12,878亿元(注:原文可能有误应为"全国实际到位资金"而非"开发企业实际到位资金"),较上年同期增加了2.6%,其中来自国内贷款的资金构成占比为16%,利用外资仅占约0.2%,自筹资金占到了38%,个人按揭贷款占比约为8%,定金及预收款则占据了较大的比重约达77%.销售收入方面数据显示,全国房地产开发企业全年实现销售收入约68,738亿元(注:原文可能有误应为"销售收入"而非"销售面积"),较上年同期提升至了约增长了3%.营业利润规模达到约6,166亿元(注:单位应为'亿元'而非'亿'),较去年有所提升幅度约为上升了不到一个百分点就已接近持平的状态
中国的住房抵押贷款证券化推广始于2005年,在经历了美国次贷危机的冲击后一度陷入停滞状态直至2012年重新启动推广工作。为了避免重蹈金融危机中的覆辙,在全球范围内最新监管框架的指引下,中国央行、银监会和财政部共同发布了《进一步扩大信贷资产证券化试点有关事项的通知》,明确了基础资产认定、风险保留机制、评级标准、资本要求以及信息披露等关键要素的规定。随后于2014年又发布了《信贷资产证券化备案登记工作流程的通知》,引入了备案制管理机制以进一步规范相关业务运作
我国房地产金融市场正经历着多元化融资格局的逐步构建过程
在资金运用方面
第三章 房地产金融产品
3.1 房地产融资
房地产融资是指在房地产开发、流通以及消费等环节中,
借助货币流通与信用手段进行的资金筹集活动,
涵盖资金筹集、运用与清算等多个方面形成的金融现象总称。
表 房地产开发企业资金来源

资料来源:千际投行 资产信息网 国家统计局
狭义上讲, 房地产融资由房地产企业及房地产项目 both 的直接与间接受融构成, 包括 property credit 和资本市场融资. 其主要渠道主要包括: 银行, 私募基金, 信托, 证券公司, 保险五个主要途径.
图 房地产企业融资渠道和开发资金来源

图 房地产开发各阶段融资渠道

资料来源:资产信息网 千际投行
2012年,证监会批准券商及基金公司开展资产管理业务,非标准化投资产品新增了银证、银基、银证信及银证基四种销售渠道,为房地产融资提供了新的途径
表 非标融资相关政策

图 房地产融资明股实债方式

资料来源:资产信息网 千际投行
3.2 房地产贷款
房地产抵押贷款在房地产金融中作用显著,是房地产领域较为完善的融资方式之一。具体而言,房地产抵押贷款即指银行基于借款人的房产或第三方房产提供资金的行为。这些房产作为质押品,其担保范围不仅涵盖所欠本金及利息,还包括执行质权时产生的费用,以及合同约定的具体事项等条款。值得注意的是,在质权人拥有房产的所有权期间,债务人不得擅自处分受质房产;质权人享有在整个借款期限内监督和检查被质押房产的权利。当借款人在还款期限内未能偿还全部本金及利息时,质权人可与债务人协商以被质押房产进行折价处理或拍卖变卖;若双方未能达成一致协议,则质权人有权向法院提起诉讼,通过法律途径主张债权。
图 美国商业银行房地产抵押信贷

资料来源:资产信息网 千际投行 Wind
表 房地产银行贷款主要监管文件

资料来源:资产信息网 千际投行
3.3 房地产信托
房地产信托源自房地产业的萌芽与兴起,并在20世纪末正式形成。作为房地金融体系的核心支柱之一,在全球范围内都占据着重要地位。其发展不仅是房地产市场发展的必然产物,在西方国家更是推动了该行业向专业化方向迈进的重要力量。从机制创新的角度来看,在这种模式下形成的新型资产-backed结构为风险分担提供了新的可能;同时也在一定程度上拓展了融资渠道,并为投资者创造了更多收益机会;此外,在这种模式下形成的新型资产-backed结构为风险分担提供了新的可能;同时也在一定程度上拓展了融资渠道,并为投资者创造了更多收益机会;此外,在这种模式下形成的新型资产-backed结构为风险分担提供了新的可能;同时也在一定程度上拓展了融资渠道,并为投资者创造了更多收益机会;此外,在这种模式下形成的新型资产-backed结构为风险分担提供了新的可能;同时也在一定程度上拓展了融资渠道,并为投资者创造了更多收益机会;此外,在这种模式下形成的新型资产-backed结构为风险分担提供了新的可能;同时也在一定程度上拓展了融资渠道,并为投资者创造了更多收益机会;此外,在这种模式下形成的新型资产-backed结构为风险分担提供了新的可能;同时也在一定程度上拓展了融资渠道,并为投资者创造了更多收益机会;此外,在这种模式下形成的新型资产-backed结构为风险分担提供了新的可能;同时也在一定程度上拓展了融资渠道,并为投资者创造了更多收益机会
房地产信托根据其业务内容包括房地产资金信托、房地产代理信托以及除此之外的其他房地产信托业务三个类别。
①房地产资金信托
如所述之前,在分析角度上
②房地产代理
按约定期间从劳动者的固定工资中扣除固定数额。将剩余部分投资于收益高的项目, 以积累未来资产为目的的一种专户管理资金形式即为指定资金信托业务.通常情况下, 信赖资金是由劳动者的雇主单位直接提供的.经协商一致, 这三方会确定具体的支付金额、时间和比例.为了帮助员工积累财富并储备养老基金, 日本的一些 trust institutions 根据相关法律, 开展了包括财富积累信托、养老基金信托等在内的多项金融服务.
③房地产的其他受托业务主要包含金融服务业务,包括房地产信用担保及有价证券担保、房地产权证保管、房地产咨询以及房屋租赁信托。
3.4 房地产投资信托基金REITS
图 房地产投资信托基金基本运作模式

资料来源:资产信息网 千际投行
房地产投资信托基金源于英文Real Estate Investment Trusts(简称REITs)。在业界通常使用"瑞茨""房地产基金"以及"房地产投资信托"等术语来称呼其。从国际视角考察房地产投资信托基金的发展内容与结构来看:由于其本质上是一个集合不特定投资者的资金 pool专门用于进行房地产开发经营并将收益分配给所有投资者以实现财富增值的一种产业基金。
作为一种新兴的房地产金融创新模式
,
房地产投资信托基金(P Fund)的发展历程经历了美国本土基础
并在全球其他国家逐步拓展开来。
从国际上对房地产投资信托基金的内容及特征进行综合分析后
,
作者给出了以下定义:
即一种集合多种不特定投资者
,
通过将资金进行集中配置
,
专注于房地产的投资运作与管理
,
并共同分享其相应的收益成果的一种专业化的金融组织机构。
从世界各国及地区的实践来看
,
早期阶段的各类P Fund大多是以专项立法为基础建立而成
。
然而随着相关法律法规的变化
以及所面临的经济金融环境的发展变化
,
这些机构的内容与形式也随之发生了相应的变化。
从根本上讲, 房地产投资信托基金属于一种特殊的信托投资基金.该基金采用组合投资策略与专业的理财规划相结合,实现了大众化形式下的资产保值增值.这种安排不仅能满足中心投资者将大额资金转化为分散小额形式进行投资的需求,而且在特定条件下可避免缴纳企业所得税.就其用于房地产开发与建设的资金规模而言, 房地产投资信托基金能够以较低成本筹集资金.它能够通过收购现有房产并进行经营而实现盈利,同时并未改变这些房产的所有权状况.这种模式不仅提高了资产流动性与变现能力,还促进了整个房地产市场的供需关系发展.因此, 预见未来几年内, 房地产投资信托基金将成为推动我国金融市场的重要创新工具之一.
图 港交所REITS成交数据

资料来源:资产信息网 千际投行 Wind
3.5 房地产融资证券化
①房地产债券的发行
房地产债券仅包括由房地产股份有限公司、国有独资房地产公司以及两个以上国有企业或两个以上国有投资主体设立的房地产有限责任公司。普遍采用较大规模融资模式,在期限上通常控制在5至10年区间内;融资规模要求达到10亿元及以上水平;其成本低于银行贷款且资金投入可实现长期锁定机制。在资金募集使用方面具有较高灵活性,在确保合规性前提下可自由分配使用。具体而言,募集资金可用于项目资本金投资,并形成财务杠杆效应以支持更多融资需求;同时通过该项目资金也能增强企业资本实力。此外该机制还有助于拓宽企业融资渠道优化资本结构并降低对银行贷款的依赖程度;同时能够有效降低整体融资成本并优化资本配置效率。值得注意的是通过发行企业债券的方式发行人不仅能够熟悉整个债券发行流程还能积累丰富的实战经验并建立起与投资者的良好互动关系为未来的再次融资奠定坚实基础
②房地产股份有限公司股票发行
房地产公司借助股票发行这一手段实现资金的有效筹集。在采用股票发行机制后设立股份公司的情况下, 社会闲散资金得以广泛吸收并迅速整合为规模宏大的生产资本。同时, 利用股票发行机制帮助分散投资风险成为一个重要的风险管理策略。由于其多项业务往往面临较高风险水平, 在采用股票发行机制后设立股份公司是一种有效的风险管理策略。利用 stocks 市场波动带来的溢价效应提升企业价值, 并使发起人的创业资本获得相应收益是一个重要特征. 随着大量普通公众参与股市投资活动, 股市成为舆论导向的重要平台, 各类媒体持续更新报道内容, 有助于提升房地产项目推广的效果
表 部分房地产企业股票一览

资料来源:资产信息网 千际投行 Wind
3.6 房地产债券
CDO(Collateralized Debt Obligation)作为担保债务凭证的形式存在,在其设计中将各类现金流进行组合并形成独特的形态后投放至市场。这种现金流涵盖了多种类型的债券、债务安排以及包括保单费在内的各项费用等多样化的来源。
它属于固定收益证券的一种类别,并具有较高的现金流可预测性。这种特性不仅为投资人提供了更多元化的投资渠道,并且能够增加投资收益的同时更为金融机构提升了资金运用效率并转移了经营过程中的不确定风险。
通常情况下创始银行会将具备现金流量特征的资产进行汇集成为一个集群组后再对其进行包装与分割随后转交给专门目的公司通过非公开或私募的方式出售固定收益证券或相关权益证项。
其支持的基础工具主要包括高收益债券新兴市场公司债国家债券以及银行贷款等债务工具等不同类型的金融产品。
根据标的资产的不同类型它可以划分为现货型和合成型两种类型。
在现货型CDO中标的资产主要包括授信业务产生的债权性资产如银行间的贷款及相关的债券等具体内容。
而在合成型CDO中则由特定机构持有多个独立债权性资产并据此设计不同等级的产品供投资者选择其产品的价值与对应债权性资产所产生的现金流直接相关联。
值得注意的是由于特殊目的公司实际持有这些具体的产品其在交易过程中承担了实质性的资金支付义务因此得名于这一点。
3.7 房地产保险
房地产保险并非仅指某一特定类别。各国在实践中对房地产保险概念的具体应用存在差异性。就广义而言,其涵盖了与房地产相关的各项财产和人身保障措施;而狭义上,则特指住房抵押贷款险种。具体而言,在住房抵押贷款险种中规定了:投保人需于办理抵押登记后开始承保,并持续至全部本金及利息偿还完毕为止;此外规定了保障金额不得低于借贷本金及利息总额;通常情况下,第一受益人由银行承担。
CDS被称为信用违约互换(Credit Default Swap),它是海外债券市场中最常见的信用衍生产品之一,也被称为信用违约掉期、信贷违约掉期或贷款违约保险。具体而言,在签订协议后,在预定的时间段内双方达成一项基于约定标准和方式的合约式信用风险缓释工具。作为买方的一方需向卖方支付相应的保护费用,在此期间卖方则通过提供相应的保护服务来对买方的债务履行情况进行保障。根据2008年美国次级抵押贷款危机期间的情况,在部分机构过度投机和风险管理出现漏洞的情况下,CDS被认为可能是加重当时危机范围的重要因素之一
3.8 租赁融资
金融租赁作为一种专业的融资手段,在我国目前尚处于发展中阶段。其主要采用的方式包括将房产直接出租给居民以及采用转租+回租相结合的模式。在这一过程中,公司法可与各大银行机构及相关单位展开合作,共同推进房地产融资租赁业务的发展。通过租赁业的发展能够带动经济增长并促进消费市场活跃度提升。其核心理念在于充分利用社会资源,在物权管控体系下整合各方优势资源的同时有效规避和分散潜在风险,并实现项目利益的最大化分享。值得注意的是,在这一过程中企业并未动用自有资金资源而更像是白日做梦式的想法但这种表面现象掩盖了其背后蕴含的巨大知识含量以及卓越的整合能力——这正是知识经济时代催生出的一种新型项目类型:售后回租业务则是基于一系列复杂的财务决策而产生的
房地产开发企业在 lease 回购机制下一方面实现了自有资金的获取与运用. 一方面, 该企业获得的自有资金可用于充抵新建设项目所需的资本金(其性质与银行抵押贷款不同, 前者无法用于投资新建设项目). 或者, 该企业还可以进行其他任何投资项目. 另一方面, 通过 lease 回购的方式, 房地产开发企业得以维持原有房地产项目的运营并产生现金流. 在lease 合同期满后, 根据约定条款, 房地产开发企业应向金融租赁公司赎回原有的房地产资产.
图 租赁融资笔数

资料来源:资产信息网 千际投行 Wind
3.9 房地产典当融资
房地产典当中出现了建工程典当。在建工程典当中属于房地产典当范畴的一种类型,在这种情况下其特点表现为房屋建筑工程尚未达到最终完工状态。从法律角度来看,在这个过程中开发商暂时拥有所有权,在随后的交易中出售房间所得款项则归属于购房者。在房屋开发的过程中,开发商往往会面临资金短缺的问题;此时他们可以利用典当行提供的当地行权金来进行工程建设;并通过出售房间获得的资金来偿还典当行所欠取的资金本金;这样既能有效避免烂尾楼现象的发生又能维护城市形象和美观程度;同时也能使开发商更快地回收资金用于周转用途;从而能够有效规避流动性风险的问题。
3.10 夹层融资
夹层融资这一术语源自20世纪70年代初期,在美国开始被广泛应用于金融领域。随后,在大量依赖借贷资本进行的并购与收购交易逐渐增多的过程中,“夹层融资”这一概念也在欧洲范围内得到普遍应用。该术语之所以得名,则是因为在常规业务操作以及清算程序(假设借方发生破产的情况下),当偿还本金与利息以及优先债务清偿完毕后,“夹层融资”的特点会以不同的方式、不同程度地体现出来。值得注意的是,在所有情况下,“夹层融资”均相对于传统权益享有着更为显著的优势
混合式筹资模式可被定义为夹层债务 Financing 和普通股权相结合的形式。
这种模式包含多种灵活使用的金融工具。
这些工具各有独特的特性,并可相互搭配形成特定的资金需求以实现高度定制化的解决办法。
此模式并非传统资本融通手段(如贷款协议)的一部分;
相反地,在某种程度上介乎于普通债权与普通股权之间,
并兼具这两种属性。
此模式通常被指认为夹层债务 Financing 方案。
当主要承担者是债权属性时,
则本质上属于次级债权。
若权益部分占据主导且伴随风险分担,
则采用普通股权这一术语。
由于夹层 financing 存在两面性特征, 因此它具有一种极富灵活性的优势. 该工具能够最大限度地适应多种不同的融资项目需求, 并为其预期现金流结构相关联的不同安排做好充分准备. 根据融资组织形式(如债务与权益两者的重要性排序), 夹层 financing可表现为次级债务或优先股的形式. 为了实现更高层次的权益预期回报目标, 或者是在涉及资本配额的情况下满足相应的财务需求, 使用夹层 financing 通常会导致债务比率上升. 其控制权得以保留, 并且在股权比例较低的情况下分享利润. 因此, 在房地产行业的经营与开发实践中常常用作融资手段. 在清算程序以及资产作为抵押物的过程中, 该方的财务风险状况也不会受到影响. 当股东选择避免必须发行额外优先债务而特别倾向于利用杠杆效应时, 夹层 financing 就会成为一种常用的金融工具.
3.11 住房抵押贷款资产证券化
图 资产证券化流程图

资料来源:资产信息网 千际投行
作为房地产领域资产证券化的一种形式,住房抵押贷款证券化是指在资本市场上以住房抵押贷款为支撑发行证券进行融资的过程和技术。它始于20世纪70年代的美国。20世纪70年代后期,随着美国利率显著上升,一方面导致了执行短期存长、浮动利率存款及固定利率贷款的银行和储蓄机构面临日益严重的资产负债失衡问题;另一方面,在这一时期不断涌现的新颖货币市场工具以较高利率从银行存款账户吸收资金,使得银行运营出现周转困难。因此催生出专门向银行收购住房抵押贷款的金融机构。银行出售期限较长的住房抵押贷款不仅可以改善资产负债结构还能获得急需流动性。当金融机构购买了住房抵押贷款后即转售给政府信用机构或者以此为基础发行债券从而形成了住房抵押贷款支撑的证券。
图 美国商业银行MBS

资料来源:资产信息网 千际投行 Wind
从不同的角度划分,住房抵押贷款证券化可以分为不同的类型;
住房抵押贷款证券化所涉及的金融工具统称为抵押贷款支持性证卷。最常见的划分方式是根据其交易模式将它们划分为转手证卷、资产支持证卷以及转付证卷这三类证卷;而其他具有创新性质的证券形式,则均是从上述这三类基础证券类型演变而来的
①转手证券(Pass-Through Securities)
转手证券其是证券化后形式下住房抵押贷款的所有权经由Special Purpose Vehicle即SPV进行出售而实现转移的过程。这些转移出去的住房抵押贷款从银行即作为发起人的资产负债表中的资产部分被剥离出去。持有该等转手证券的投资者实际拥有这些住房抵押贷款的所有权。而SPV在扣除相关费用后则将来自这些住房抵押贷款所产生的还款现金流进行了转移处理将其提供给投资者方。同时这也意味着该等房地产抵押贷款所伴随的各项风险几乎全部也被转移到了投资者手中。
②资产支持证券(Asset-Backed Securities)
转手证券其还款期限具有不确定性,在利率下降的情况下 借款人通常会通过获取较低利率的资金来偿还住房抵押贷款 提前偿还带来的风险即为此类风险 这正是转手证券的主要缺陷 从而导致其市场份额受限 为此 ABS应运而生 它是一种由房地产业主将住房抵押贷款组合作为抵押品发行的债券 这与转手证券的不同之处在于 房地产开发商仍持有这些抵押贷款资产 直至还本付息 同时投资者在此类债券中扮演债权人角色 而非像持有转手证券那样拥有抵押物的所有权
所有ABS项目都需要提供超过基础本金金额的抵押物。这些抵押品的价值应达到相当于基础本金金额110%至200%的比例以确保项目的安全性。由于提供了较高的抵押保障比例(通常在1.1至2倍),相关参与方往往被要求维持AAA级评级以确保项目的安全性与风险可控性。由此可见,在房地产抵押贷款证券化工具中使用的这类证券由于提供的抵押保障比例较高且主要依赖传统住房抵押贷款作为支持而受到的关注相对较少。
图 深圳ABS总市值

资料来源:资产信息网 千际投行 Wind
③转付证券(Pay-Through Securities)
由于前两种证券各自都存在难以克服的缺陷,在这种情况下形成了一种转付证券。这种新形式集成了转手证券与ABS的优点。其以抵押贷款产生的现金流用于向投资者支付本金及利息,在结构上类似于 ABS 时以抵押贷款作为担保发行资产性工具。然而,在这两种工具之间存在显著差异:一方面在于抵押贷款的所有权归属——即在这种情况下抵押贷款的所有权并未转移给投资者;另一方面则在于偿还来源的不同:即 ABS 的偿还并非直接来源于相应的抵押贷款组合产生的现金流而是可能来自发行方的其他资金来源
现已成为当前最主要的转让工具之一的是被称为"抵押物支持债券"(Collateralized Mortgage Obligations, 简称CMOs)的一种金融工具。这种工具的主要体现在通过分类管理来区分不同的金融产品。一般根据不同的时间跨度来制定不同等级的产品组合,并各有特色转化为多样化的金融产品系列。这一特点有效地弥补了传统手握几种手握几种手握几种手握几种手握几种手握几种手握几种等传统手握多种 hand-held securities 所面临的问题。如今推出的 CMOs 通常涵盖了超过三个不同期限的产品组合。这些产品的高信用评级源于优质抵押物的选择以及合理的担保结构安排
在此基础上延伸出新的金融产品。20世纪80年代后期,“剥离”机制被应用于抵押贷款证券化的过程中。具体来说,在一个抵押贷款协议下会同时发行两种不同利率的证券产品:一种是利息-only证券(IO),另一种是本金-only证券(PO)。这两种证券的持有者将根据不同的还款时间和条件分别获得利息收入或本金偿还。其中,利息-only证券(IO)与本金-only证券(PO)的风险收益特性正好相反:投资者选择哪种取决于他们对风险和回报的偏好。
3.12 行业发展和风险管理
①驱动因子
I. 房地产市场依然火热
尽管国家的宏观管理对房地产市场表现出收紧态势,然而一二线城市的房价持续上涨,并未出现下降趋势;同时,广大民众对房地产的需求持续旺盛.
II. 国家对房地产融资监管不断完善
近年来国家持续推出最新修订的房地产相关法规,在促进房地产业持续健康发展的同时,通过强化资金运用活动来拓展多元化的资金来源。
②风险因子
I. 地产金融体系不够健全
我国房地产金融产品侧重关注其在房地产金融业务一级市场的拓展。其涉及包括房地产投资基金与个人住房抵押的证券以及抵押担保证券等业务范畴,并涵盖MBS在银行试点运行的情况。然而其他相关产品目前仍处于理论分析阶段,并未达到实际市场操作水平尚具较大差距由于缺乏正规的住房金融机构及提供住房融资担保的有效平台限制了相关金融产品的进一步发展
II. 房地产金融工具过于单—
我们应不遗余力地推动建立多样化的房地产债权金融工具体系,在这一过程中涵盖三类金融产品:个人住房抵押贷款、个人住房储蓄存款以及住房公积金支持等。这些产品已全面融入房地产业务生态系统的各个领域,并成为我国房地产市场相关项目资金的主要直接来源。其中一项是针对施工企业垫付资金中的银行 Provided loans。根据调查,在我国大约60%的资金来源于银行;而对于开发项目的融资效率而言,在全部融资规模中占比高达75%以上。这将使银行业面临重大挑战
III. 相关的法制建设不够完善
因我国房地产金融法规尚不够完善,在住房资金筹集与使用的管理标准上存在不统一现象。尽管我国颁布了一些相关配套文件以规范这一领域的发展方向与操作流程,但对许多房地产金融市场中的行为仍缺乏可靠的法律法规支撑,特别是在住房按揭贷款领域更为薄弱,在法律保障方面存在明显不足,这客观上制约了我国房地产金融市场的发展质量与潜力。
IV. 房地产金融资金运作效率不高
房地产金融机构缺乏系统化的经营理念会导致降低房地产市场资金配置质量。受资金供应者经济状况及储蓄率等因素制约的原因下,融资规模远低于其巨大的资金需求水平,而这种状态往往伴随着较高的流动性风险。如某房地产公司未能按时偿还贷款,则会使银行产生经济风险。
