PyTorch框架——基于WebUI:Gradio深度学习ShuffleNetv2神经网络蔬菜图像识别分类系统
第一步:准备数据
蔬菜数据集,英文为Vegetable。
train 目录下有15000 张图片。
共十五种植物的幼苗图片集,分别为classes = ['Bean', 'Bitter_Gourd', 'Bottle_Gourd', 'Brinjal', 'Broccoli', 'Cabbage', 'Capsicum', 'Carrot', 'Cauliflower', 'Cucumber', 'Papaya', 'Potato', 'Pumpkin', 'Radish', 'Tomato' ]
具体信息如下:

第二步:搭建模型
ShuffleNet_V2是由旷视科技的Ma, Ningning等人在《ShuffleNet V2: Practical Guidelines for Efficient CNN Architecture Design【ECCV-2018】》【论文地址】一文中提出的改进模型,论文中提出了高效网络架构设计的两大原则:第一,使用直接指标(如速度)而非间接指标(如FLOPs);第二,提出了四条与跨平台的设计指南,并在该指南指导下设计了ShuffleNet_V2
ShuffleNetV2的一些关键特点:
优化的分组卷积 :ShuffleNetV2使用了一种称为“channel split”的技术,将输入通道分成两半,分别进行不同的处理,然后合并结果以获得更好的性能1。
自适应分组卷积 :ShuffleNetV2根据输入数据动态调整分组数量,以实现更高的效率1。
多尺度特征融合 :引入了多尺度特征融合模块,以更好地捕捉不同尺度的特征1。
通道剪枝 :应用通道剪枝策略来进一步减少计算复杂度,同时保持准确性1。
内存访问成本最小化 :ShuffleNetV2试图最小化内存访问成本(MAC),通过精细调整组的数量和结构,找到了计算效率和模型性能之间的最佳平衡点2。
直接面向实际运行速度的优化 :在设计过程中,除了理论上的计算量(FLOPs)外,还直接考虑了模型在实际硬件上的运行速度,包括CPU和GPU的特定性能特征2。
均衡通道宽度 :保持每层网络的通道数相对均衡可以减少内存访问的开销,并且对模型性能影响不大2。

第三步:训练代码
1)损失函数为:交叉熵损失函数
2)ShuffleNet_V2代码:
from functools import partial
from typing import Any, Callable, List, Optional
import torch
import torch.nn as nn
from torch import Tensor
from ..transforms._presets import ImageClassification
from ..utils import _log_api_usage_once
from ._api import register_model, Weights, WeightsEnum
from ._meta import _IMAGENET_CATEGORIES
from ._utils import _ovewrite_named_param, handle_legacy_interface
__all__ = [
"ShuffleNetV2",
"ShuffleNet_V2_X0_5_Weights",
"ShuffleNet_V2_X1_0_Weights",
"ShuffleNet_V2_X1_5_Weights",
"ShuffleNet_V2_X2_0_Weights",
"shufflenet_v2_x0_5",
"shufflenet_v2_x1_0",
"shufflenet_v2_x1_5",
"shufflenet_v2_x2_0",
]
def channel_shuffle(x: Tensor, groups: int) -> Tensor:
batchsize, num_channels, height, width = x.size()
channels_per_group = num_channels // groups
# reshape
x = x.view(batchsize, groups, channels_per_group, height, width)
x = torch.transpose(x, 1, 2).contiguous()
# flatten
x = x.view(batchsize, num_channels, height, width)
return x
class InvertedResidual(nn.Module):
def __init__(self, inp: int, oup: int, stride: int) -> None:
super().__init__()
if not (1 <= stride <= 3):
raise ValueError("illegal stride value")
self.stride = stride
branch_features = oup // 2
if (self.stride == 1) and (inp != branch_features << 1):
raise ValueError(
f"Invalid combination of stride {stride}, inp {inp} and oup {oup} values. If stride == 1 then inp should be equal to oup // 2 << 1."
)
if self.stride > 1:
self.branch1 = nn.Sequential(
self.depthwise_conv(inp, inp, kernel_size=3, stride=self.stride, padding=1),
nn.BatchNorm2d(inp),
nn.Conv2d(inp, branch_features, kernel_size=1, stride=1, padding=0, bias=False),
nn.BatchNorm2d(branch_features),
nn.ReLU(inplace=True),
)
else:
self.branch1 = nn.Sequential()
self.branch2 = nn.Sequential(
nn.Conv2d(
inp if (self.stride > 1) else branch_features,
branch_features,
kernel_size=1,
stride=1,
padding=0,
bias=False,
),
nn.BatchNorm2d(branch_features),
nn.ReLU(inplace=True),
self.depthwise_conv(branch_features, branch_features, kernel_size=3, stride=self.stride, padding=1),
nn.BatchNorm2d(branch_features),
nn.Conv2d(branch_features, branch_features, kernel_size=1, stride=1, padding=0, bias=False),
nn.BatchNorm2d(branch_features),
nn.ReLU(inplace=True),
)
@staticmethod
def depthwise_conv(
i: int, o: int, kernel_size: int, stride: int = 1, padding: int = 0, bias: bool = False
) -> nn.Conv2d:
return nn.Conv2d(i, o, kernel_size, stride, padding, bias=bias, groups=i)
def forward(self, x: Tensor) -> Tensor:
if self.stride == 1:
x1, x2 = x.chunk(2, dim=1)
out = torch.cat((x1, self.branch2(x2)), dim=1)
else:
out = torch.cat((self.branch1(x), self.branch2(x)), dim=1)
out = channel_shuffle(out, 2)
return out
class ShuffleNetV2(nn.Module):
def __init__(
self,
stages_repeats: List[int],
stages_out_channels: List[int],
num_classes: int = 1000,
inverted_residual: Callable[..., nn.Module] = InvertedResidual,
) -> None:
super().__init__()
_log_api_usage_once(self)
if len(stages_repeats) != 3:
raise ValueError("expected stages_repeats as list of 3 positive ints")
if len(stages_out_channels) != 5:
raise ValueError("expected stages_out_channels as list of 5 positive ints")
self._stage_out_channels = stages_out_channels
input_channels = 3
output_channels = self._stage_out_channels[0]
self.conv1 = nn.Sequential(
nn.Conv2d(input_channels, output_channels, 3, 2, 1, bias=False),
nn.BatchNorm2d(output_channels),
nn.ReLU(inplace=True),
)
input_channels = output_channels
self.maxpool = nn.MaxPool2d(kernel_size=3, stride=2, padding=1)
# Static annotations for mypy
self.stage2: nn.Sequential
self.stage3: nn.Sequential
self.stage4: nn.Sequential
stage_names = [f"stage{i}" for i in [2, 3, 4]]
for name, repeats, output_channels in zip(stage_names, stages_repeats, self._stage_out_channels[1:]):
seq = [inverted_residual(input_channels, output_channels, 2)]
for i in range(repeats - 1):
seq.append(inverted_residual(output_channels, output_channels, 1))
setattr(self, name, nn.Sequential(*seq))
input_channels = output_channels
output_channels = self._stage_out_channels[-1]
self.conv5 = nn.Sequential(
nn.Conv2d(input_channels, output_channels, 1, 1, 0, bias=False),
nn.BatchNorm2d(output_channels),
nn.ReLU(inplace=True),
)
self.fc = nn.Linear(output_channels, num_classes)
def _forward_impl(self, x: Tensor) -> Tensor:
# See note [TorchScript super()]
x = self.conv1(x)
x = self.maxpool(x)
x = self.stage2(x)
x = self.stage3(x)
x = self.stage4(x)
x = self.conv5(x)
x = x.mean([2, 3]) # globalpool
x = self.fc(x)
return x
def forward(self, x: Tensor) -> Tensor:
return self._forward_impl(x)
def _shufflenetv2(
weights: Optional[WeightsEnum],
progress: bool,
*args: Any,
**kwargs: Any,
) -> ShuffleNetV2:
if weights is not None:
_ovewrite_named_param(kwargs, "num_classes", len(weights.meta["categories"]))
model = ShuffleNetV2(*args, **kwargs)
if weights is not None:
model.load_state_dict(weights.get_state_dict(progress=progress, check_hash=True))
return model
_COMMON_META = {
"min_size": (1, 1),
"categories": _IMAGENET_CATEGORIES,
"recipe": "https://github.com/ericsun99/Shufflenet-v2-Pytorch",
}
class ShuffleNet_V2_X0_5_Weights(WeightsEnum):
IMAGENET1K_V1 = Weights(
# Weights ported from https://github.com/ericsun99/Shufflenet-v2-Pytorch
url="https://download.pytorch.org/models/shufflenetv2_x0.5-f707e7126e.pth",
transforms=partial(ImageClassification, crop_size=224),
meta={
**_COMMON_META,
"num_params": 1366792,
"_metrics": {
"ImageNet-1K": {
"acc@1": 60.552,
"acc@5": 81.746,
}
},
"_ops": 0.04,
"_file_size": 5.282,
"_docs": """These weights were trained from scratch to reproduce closely the results of the paper.""",
},
)
DEFAULT = IMAGENET1K_V1
class ShuffleNet_V2_X1_0_Weights(WeightsEnum):
IMAGENET1K_V1 = Weights(
# Weights ported from https://github.com/ericsun99/Shufflenet-v2-Pytorch
url="https://download.pytorch.org/models/shufflenetv2_x1-5666bf0f80.pth",
transforms=partial(ImageClassification, crop_size=224),
meta={
**_COMMON_META,
"num_params": 2278604,
"_metrics": {
"ImageNet-1K": {
"acc@1": 69.362,
"acc@5": 88.316,
}
},
"_ops": 0.145,
"_file_size": 8.791,
"_docs": """These weights were trained from scratch to reproduce closely the results of the paper.""",
},
)
DEFAULT = IMAGENET1K_V1
class ShuffleNet_V2_X1_5_Weights(WeightsEnum):
IMAGENET1K_V1 = Weights(
url="https://download.pytorch.org/models/shufflenetv2_x1_5-3c479a10.pth",
transforms=partial(ImageClassification, crop_size=224, resize_size=232),
meta={
**_COMMON_META,
"recipe": "https://github.com/pytorch/vision/pull/5906",
"num_params": 3503624,
"_metrics": {
"ImageNet-1K": {
"acc@1": 72.996,
"acc@5": 91.086,
}
},
"_ops": 0.296,
"_file_size": 13.557,
"_docs": """
These weights were trained from scratch by using TorchVision's `new training recipe
<https://pytorch.org/blog/how-to-train-state-of-the-art-models-using-torchvision-latest-primitives/>`_.
""",
},
)
DEFAULT = IMAGENET1K_V1
class ShuffleNet_V2_X2_0_Weights(WeightsEnum):
IMAGENET1K_V1 = Weights(
url="https://download.pytorch.org/models/shufflenetv2_x2_0-8be3c8ee.pth",
transforms=partial(ImageClassification, crop_size=224, resize_size=232),
meta={
**_COMMON_META,
"recipe": "https://github.com/pytorch/vision/pull/5906",
"num_params": 7393996,
"_metrics": {
"ImageNet-1K": {
"acc@1": 76.230,
"acc@5": 93.006,
}
},
"_ops": 0.583,
"_file_size": 28.433,
"_docs": """
These weights were trained from scratch by using TorchVision's `new training recipe
<https://pytorch.org/blog/how-to-train-state-of-the-art-models-using-torchvision-latest-primitives/>`_.
""",
},
)
DEFAULT = IMAGENET1K_V1
@register_model()
@handle_legacy_interface(weights=("pretrained", ShuffleNet_V2_X0_5_Weights.IMAGENET1K_V1))
def shufflenet_v2_x0_5(
*, weights: Optional[ShuffleNet_V2_X0_5_Weights] = None, progress: bool = True, **kwargs: Any
) -> ShuffleNetV2:
"""
Constructs a ShuffleNetV2 architecture with 0.5x output channels, as described in
`ShuffleNet V2: Practical Guidelines for Efficient CNN Architecture Design
<https://arxiv.org/abs/1807.11164>`__.
297. Args:
weights (:class:`~torchvision.models.ShuffleNet_V2_X0_5_Weights`, optional): The
pretrained weights to use. See
:class:`~torchvision.models.ShuffleNet_V2_X0_5_Weights` below for
more details, and possible values. By default, no pre-trained
weights are used.
progress (bool, optional): If True, displays a progress bar of the
download to stderr. Default is True.
**kwargs: parameters passed to the ``torchvision.models.shufflenetv2.ShuffleNetV2``
base class. Please refer to the `source code
<https://github.com/pytorch/vision/blob/main/torchvision/models/shufflenetv2.py>`_
for more details about this class.
310. .. autoclass:: torchvision.models.ShuffleNet_V2_X0_5_Weights
:members:
"""
weights = ShuffleNet_V2_X0_5_Weights.verify(weights)
return _shufflenetv2(weights, progress, [4, 8, 4], [24, 48, 96, 192, 1024], **kwargs)
@register_model()
@handle_legacy_interface(weights=("pretrained", ShuffleNet_V2_X1_0_Weights.IMAGENET1K_V1))
def shufflenet_v2_x1_0(
*, weights: Optional[ShuffleNet_V2_X1_0_Weights] = None, progress: bool = True, **kwargs: Any
) -> ShuffleNetV2:
"""
Constructs a ShuffleNetV2 architecture with 1.0x output channels, as described in
`ShuffleNet V2: Practical Guidelines for Efficient CNN Architecture Design
<https://arxiv.org/abs/1807.11164>`__.
328. Args:
weights (:class:`~torchvision.models.ShuffleNet_V2_X1_0_Weights`, optional): The
pretrained weights to use. See
:class:`~torchvision.models.ShuffleNet_V2_X1_0_Weights` below for
more details, and possible values. By default, no pre-trained
weights are used.
progress (bool, optional): If True, displays a progress bar of the
download to stderr. Default is True.
**kwargs: parameters passed to the ``torchvision.models.shufflenetv2.ShuffleNetV2``
base class. Please refer to the `source code
<https://github.com/pytorch/vision/blob/main/torchvision/models/shufflenetv2.py>`_
for more details about this class.
341. .. autoclass:: torchvision.models.ShuffleNet_V2_X1_0_Weights
:members:
"""
weights = ShuffleNet_V2_X1_0_Weights.verify(weights)
return _shufflenetv2(weights, progress, [4, 8, 4], [24, 116, 232, 464, 1024], **kwargs)
@register_model()
@handle_legacy_interface(weights=("pretrained", ShuffleNet_V2_X1_5_Weights.IMAGENET1K_V1))
def shufflenet_v2_x1_5(
*, weights: Optional[ShuffleNet_V2_X1_5_Weights] = None, progress: bool = True, **kwargs: Any
) -> ShuffleNetV2:
"""
Constructs a ShuffleNetV2 architecture with 1.5x output channels, as described in
`ShuffleNet V2: Practical Guidelines for Efficient CNN Architecture Design
<https://arxiv.org/abs/1807.11164>`__.
359. Args:
weights (:class:`~torchvision.models.ShuffleNet_V2_X1_5_Weights`, optional): The
pretrained weights to use. See
:class:`~torchvision.models.ShuffleNet_V2_X1_5_Weights` below for
more details, and possible values. By default, no pre-trained
weights are used.
progress (bool, optional): If True, displays a progress bar of the
download to stderr. Default is True.
**kwargs: parameters passed to the ``torchvision.models.shufflenetv2.ShuffleNetV2``
base class. Please refer to the `source code
<https://github.com/pytorch/vision/blob/main/torchvision/models/shufflenetv2.py>`_
for more details about this class.
372. .. autoclass:: torchvision.models.ShuffleNet_V2_X1_5_Weights
:members:
"""
weights = ShuffleNet_V2_X1_5_Weights.verify(weights)
return _shufflenetv2(weights, progress, [4, 8, 4], [24, 176, 352, 704, 1024], **kwargs)
@register_model()
@handle_legacy_interface(weights=("pretrained", ShuffleNet_V2_X2_0_Weights.IMAGENET1K_V1))
def shufflenet_v2_x2_0(
*, weights: Optional[ShuffleNet_V2_X2_0_Weights] = None, progress: bool = True, **kwargs: Any
) -> ShuffleNetV2:
"""
Constructs a ShuffleNetV2 architecture with 2.0x output channels, as described in
`ShuffleNet V2: Practical Guidelines for Efficient CNN Architecture Design
<https://arxiv.org/abs/1807.11164>`__.
390. Args:
weights (:class:`~torchvision.models.ShuffleNet_V2_X2_0_Weights`, optional): The
pretrained weights to use. See
:class:`~torchvision.models.ShuffleNet_V2_X2_0_Weights` below for
more details, and possible values. By default, no pre-trained
weights are used.
progress (bool, optional): If True, displays a progress bar of the
download to stderr. Default is True.
**kwargs: parameters passed to the ``torchvision.models.shufflenetv2.ShuffleNetV2``
base class. Please refer to the `source code
<https://github.com/pytorch/vision/blob/main/torchvision/models/shufflenetv2.py>`_
for more details about this class.
403. .. autoclass:: torchvision.models.ShuffleNet_V2_X2_0_Weights
:members:
"""
weights = ShuffleNet_V2_X2_0_Weights.verify(weights)
return _shufflenetv2(weights, progress, [4, 8, 4], [24, 244, 488, 976, 2048], **kwargs)
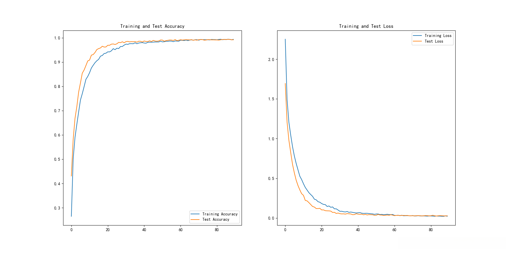
第四步:统计训练过程中验证集准确率和loss变化

第五步:搭建WebUI:Gradio的界面


第六步:整个工程的内容
有训练代码和训练好的模型以及训练过程,提供数据,提供GUI界面代码

项目完整文件下载请见演示与介绍视频的简介处给出 :➷➷➷
PyTorch框架——基于WebUI:Gradio深度学习ShuffleNetv2神经网络蔬菜图像识别分类系统_哔哩哔哩_bilibili

