2022年全球办公椅行业市场现状及发展前景分析 市场有望继续增长
**办公椅企业的主要参与者:永艺股份(603600)、恒林股份(603661)以及震旦集团等国际知名企业和国内领先品牌如赫曼米勒、美时家具、新冠美及欧林家具等
本文核心数据: 全球办公椅市场规模、全球办公椅市场分布等
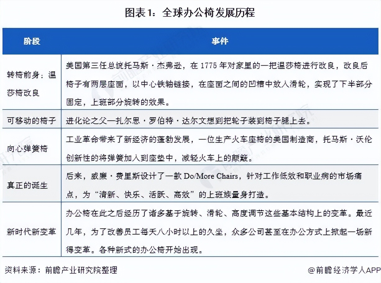
全球办公椅几经变革
办公椅是指在日常工作中为提高效率而配备的各种椅子。其发展历史可追溯至18世纪初托马斯·杰弗逊改良自温莎椅时期;真正意义上的诞生则发生在20世纪初期威廉·费里斯首次推出Do/More Chairs这一系列创新设计。经过几十年的发展历程办公椅在造型 ergonomics 和功能性上经历了多项改进

中国是办公椅主要供给端
近年来, 全球 Office 椅市场稳步发展. 我国历经多年发展, 在此领域已形成庞大的产业规模, 并已成为全球 Office 椅供应主干道之一. 疫情促使家用 Office 催生出新的应用场景与需求. 同时在, 中国印度和巴西等新兴市场的需求也非常旺盛. 这些因素共同推动了全球 Office 椅行业实现全方位发展

全球办公椅市场规模不断增长
在 Office 全球化扩张中 office 椅子市场展现出强劲势头 office 椅子市场的全球化扩张速度加快 office 市场规模持续扩大 根据 CSIL 数据显示 2019 年全球 office 椅子市场规模约为 251 亿美元 居家办公催生新的应用场景及新兴市场的渗透率提升 显著地推动了 office 椅子 市场规模持续增长 预测指出:预计未来一年( )全球 office 椅子 市场规模将达到约 亿美元

美中欧是主要消费地区
根据全球办公椅市场的各地份额占比数据可以看出,在全球办公椅消费总量中美国占据主要地位。具体而言其一占全球办公椅消费总量的17.83%紧随其后的是中国其二在中国的办公椅消费市场中占到了14.39%排在其三的是欧洲市场占有率为12.50%

全球办公椅市场有望继续增长
随着新兴经济体如中国、印度与巴西等的崛起带来了显著的办公椅需求增量,并且在办公室环境得到优化以及公众健康意识不断强化的情况下,在功能性和舒适性方面具有优势的产品逐渐受到关注与重视;中高端座椅产品的市场需求稳步提升;预计全球办公椅市场未来将继续保持增长趋势,并在2026年之前实现规模突破达到329亿美元

以上数据参考前瞻产业研究院《中国办公椅行业市场前瞻与投资战略规划分析报告》的同时, the institute offers a comprehensive range of additional services including sector-specific big data solutions, sector research services, supply chain strategy consulting services, industry map analysis services, sector development planning services, parkour development planning services, urban logistics consulting and development strategies, industrial park development strategies, investment support for industrial parks, IPO募投可研服务, business and technical writing for IPOs, and work底稿 consulting for IPO preparation.
