基于springboot+vue火车订票管理系统
基于springboot+vue火车订票管理系统
摘 要
本文论文旨在阐述如何应用Java语言构建一个火车订票管理系统。该系统将严格遵循软件开发布骤开展各个阶段工作,并基于B/S架构运用面向对象程序设计思想完成项目开发。本文引言部分将阐述该系统所处的时代背景及其开发目的。在后续各章中,我们将依照既定的软件开发布骤全面分析并详细设计每个功能模块。
火车订票系统的主要使用者分为系统管理员和普通用户群体,在功能实现方面包含以下内容:对于系统管理员而言,
其职责范围包括首页浏览、个人中心管理、用户信息配置、车型数据库查询、车次信息检索、订单记录查看以及订单状态变更操作;而对于普通用户来说,
其主要操作集中在首页浏览、个人中心查询、订单记录查看以及状态变更管理上。
在后台管理系统中,
该平台整合了多方面的功能优势,
不仅支持基础的信息查询与展示,
还具备订单管理、咨询客服等功能。
由于其模块设计较为完善,
使得整个系统的数据处理流程得以高效执行。
本系统的应用将具备该火车订票管理系统信息化管理的功能,并能为管理员提供更为便捷高效的事务处理能力,并有助于提升管理人员的工作效能。
关键词:火车订票管理系统 JAVA语言;MYSQL数据库;Spring Boot框架
目 录
摘 要 I
1 绪论 1
1.1研究背景 1
1.2研究现状 1
1.3研究内容 2
2 系统关键技术 3
2.1 Spring Boot框架 3
2.2 JAVA技术 3
2.3 MYSQL数据库 4
2.4 B/S结构 4
3 系统分析 5
3.1 可行性分析 5
3.1.1 技术可行性 5
3.1.2经济可行性 5
3.1.3操作可行性 5
3.2 系统性能分析 5
3.3 系统功能分析 6
3.4系统流程分析 7
3.4.1登录流程 7
3.4.2注册流程 8
3.4.3添加信息流程 8
3.4.4删除信息流程 9
4 系统设计 10
4.1系统概要设计 10
4.2系统结构设计 10
4.3系统顺序图设计 11
4.3.1登录模块顺序图 11
4.3.2添加信息模块顺序图 11
4.4数据库设计 12
4.4.1数据库E-R图设计 12
4.4.2数据库表设计 13
第5章 系统详细设计 17
5.1前台首页功能模块 17
5.2管理员功能模块 18
5.3用户功能模块 21
6 系统测试 24
6.1 测试定义 24
6.2 测试目的 24
6.3测试方案 25
(1)模块测试 25
(2)集成测试: 25
(3)验收测试: 25
6.4系统分析 27
7 结论 28
参考文献 29
谢辞 30
1 绪论
1.1研究背景
随着网络技术的不断发展进步,火车订票管理系统凭借网络技术的支持展现出显著的速度提升。首先需要深入分析用户的真实需求,在此基础上设计相应的功能模块包括首页、个人中心、用户管理、车型信息管理、车次信息管理、购票订单管理、改签订单管理、退票订单管理以及系统管理等核心模块。通过充分挖掘现有网络资源的优势对系统进行全面优化设计,在保障用户体验的基础上实现操作流程的简化与服务流程的优化。本系统的主要目标是为用户提供便捷高效的服务体验,在家中即可完成各项操作流程。与此同时随着电子商务环境的不断深化网上火车订票管理系统已经获得了越来越广泛的用户关注与认可。
互联网的发展已经解决了以往难以处理的一系列问题,并极大地提升了我们的工作效率。目前,在各个行业领域中广泛部署了网络信息管理系统,在这种背景下,越来越多不同类型的用户开始接触和使用信息管理系统,并在电商行业得到了广泛应用,并且逐步渗透到其他相关领域。通过对当前网络环境发展的深入分析与总结经验教训的基础上,在考虑行业发展现状与技术进步的前提下开发火车订票管理系统将能够有效优化现有系统运行模式。传统的线下火车订票管理系统由于其局限性无法满足日益增长的需求:一方面随着用户数量的持续增长传统的线下模式已经远远无法满足日益增长的需求;另一方面许多国有企业也在积极拓展线上服务来提升竞争力因此开发一套适应性强、功能完善的在线火车订票管理系统具有重要的现实意义:既能保障信息安全又能在提升用户体验的同时实现高效运营的目标
1.2研究现状
国外信息技术的进步速度是我们国家的许多倍。1946年,在美国诞生的第一台电子计算机开启了现代信息技术的新纪元。国外信息技术迅速发展,在短短几十年间取得了翻天覆地的变化。随着技术的进步与需求的增长,越来越多的高性能、功能丰富的计算机应用软件不断涌现出来。如今软件行业已深入渗透到社会各个领域,在全球范围内广泛分布
在国内信息技术发展起步较晚,在后期逐渐不断改进和完善的过程中才推动我国信息技术发展进入新阶段。目前基于大量研究与实践经验的发展水平已经基本上能够实现独立开发系统应用的能力,在各个行业中逐步将传统记录模式替代为现代计算机操作方式。软件行业正是当前非常热门的领域
社会主义进入新时代后, 经济实力显著增强。与此同时, 我们的日常生活节奏愈发紧张, 对便捷服务的需求持续攀升, 特别是对快速响应和高效便捷的互联网服务要求日益提高, 因此, 网上火车订票管理系统的开发不仅为用户提供更为便捷的服务, 同时也推动了相关处理系统的规模不断扩大, 最终能够在实际应用中运行稳定。此次开发项目的主要目标是实现一个操作简便、功能全面的车次安排平台, 基于Java技术和MySQL数据库构建, 针对现有线上车次安排系统存在的问题进行优化和完善, 打造一个既能满足人们日常所需又能提升工作效率的信息化解决方案。从整体来看, 这项系统设计旨在实现信息管理系统的全面整合与优化
1.3研究内容
该火车订票管理系统的开发和设计基于用户的具体情况进行了深入的需求分析,并完成了全面规划工作。经过测试验证后使系统的功能体系更加完善;在撰写论文之前特意去图书馆借阅了Spring Boot等编程书籍,并对开发中的火车票预订管理系统进行了深入研究;随后浏览了许多已有的成功案例并参考了这些方案的设计思路;最终详细列出了所有功能模块及其对应实现方案;接着进行了需求分析与可行性评估;完成了各个功能模块的程序开发与调试;最终完成了整个系统的功能验证工作;实现了系统的正常运行
这次编写的论文包含了6个部分的内容,具体内容如下:
文章重点从课题背景及研究现状进行了系统性的论述以阐述开发此系统的重要性。
第二部分相关技术:系统开发用到的各种技术都大致做出了简介。
本节系统评估:从系统可实施性及各功能需求展开深入研究与全面考察,并审查其开发潜力。
第四部分的系统架构规划包括功能模块规划与数据库架构规划两大部分;每一部分都配有详细的表格图解资料
第五部分系统实现:进行系统主要功能模块的界面展示。
系统测试阶段的任务是检查系统各个功能是否都能正常运作,并确认其能否满足用户的实际需求
2 系统关键技术
2.1 Spring Boot框架
Pivotal公司推出了一款新型框架Spring Boot旨在优化设置过程以提高开发效率通过其强大的功能特性使其成为快速开发现代Web应用的理想选择
特点如下:
- 可无需任何配置即可独立运行一个Spring应用程序;
- 集成Tomcat服务器无需部署WAR文件即可运行;
- 简化Maven配置流程以提升开发效率;
- 自动化配置可显著减少手动操作;
- 提供生产环境关键功能如监控指标健康检查与外部配置整合;
- 安装过程极为简便无需复杂配置需求;
基本步骤包括:
- 作为库集合Spring Boot可被任何项目构建系统使用其提供了一个命令行界面供简单运行与测试应用;
- 用户可通过手动从Spring存储库下载并安装已发布版本包括预装的CLI工具;
- 更加便捷的方式是使用Groovy环境管理器GVM负责Boot版本的管理与部署;
- 在macOS上推荐使用Homebrew包管理器来安装Boot及其CLI工具:首先切换到pivotal存储库后执行安装命令即可完成初步配置。
2.2 JAVA技术
在软件开发领域中,JAVA语言以其广泛的应用而成为主流编程语言。作为一种基于过程的编程范式的语言,
JAVA提供了更加强大且便于维护的代码结构。
它具备良好的可扩展性和易于维护的特点,并能够有效地进行问题分析与解决方案的设计。
在各种主流的操作系统环境下运行良好,并完美地避免了代码显示异常的情况。
此外,在面对各种复杂需求时表现出了卓越的效果,
并能够在多平台上稳定运行而不出现乱码现象。
注
2.3 MYSQL数据库
构建网站时需要搭配相应的数据库系统,并确保其内部存在层级分明的数据架构以实现存储与处理各种信息的能力。早期阶段这些系统主要用于存储与处理基础的数据记录,在社会的进步与发展下逐渐演变为高效的数据处理平台。最初阶段这些系统主要用于存储与处理基础的数据记录;而如今则发展成为能够存储海量数据的强大平台。在这一演变过程中经历了多次技术上的革新与优化过程
在开发过程中使用的火车订票管理系统 采用了 MYSQL 数据库作为其核心数据存储引擎。该数据库运行速度较快且安全性较高,在实际应用中展现出良好的性能表现,并无对平台运行环境做过多限制的要求。因此 MYSQL 被广泛应用于该系统的开发过程中。作为一个开源且支持多线程关系型数据库系统 MySQL 提供了高度的灵活性与兼容性 使得即使在功能上可能不如商业版本强大 仍能帮助开发者快速掌握基础操作方法 这使得在数据库体系中一共构建了十个左右的数据表 每个表都对应着特定的数据关系 从而形成了完整的数据库架构 离不开数据间相互连接才能实现功能稳定运行 显示出数据库与其所支撑的应用程序之间密不可分的联系
2.4 B/S结构
B/S架构(基于浏览器与服务器交互的模式)已成为当前网络化应用的标准结构。这种架构允许将系统的核心功能集中于服务器端处理,从而显著简化了用户的操作流程。具体而言,在客户端只需要安装主流浏览器如360、谷歌浏览器及QQ等即可完成基本操作。这些软件通常运行在本地环境中,并通过简单的配置即可实现与远程服务资源之间的高效交互。对于开发者而言,在采用B/S架构时无需额外依赖客户端软件即可完成功能模块的设计与实现工作。这种架构结合了Web技术的基础框架以及ActiveX技术等多种先进开发手段,在提升系统性能的同时也降低了开发成本。目前这一架构模式已经成为程序开发领域的主流选择,在这种架构模式下开发的应用程序具有良好的可扩展性特点:一方面无需额外配置即可支持多终端设备的操作环境;另一方面即使出现故障问题也可以完全由服务器进行定位并快速修复。因此相对于传统的本地应用开发方式而言,在采用B/S架构时能够更专注于业务逻辑的设计工作而无需过分关注底层的技术实现细节

图2-1 B/S模式三层结构图
3 系统分析
3.1 可行性分析
为了确保系统的可行性,在项目初期阶段就需要开展可行性分析。这种做法的主要目的是通过最小的成本实现最大的效益。当该程序最终满足用户需求后,则会带来诸多积极效果。接下来我们将从技术层面、操作流程以及经济效益等多个方面评估该系统的可行性和经济价值。
3.1.1 技术可行性
本火车订票管理系统基于Spring Boot框架、Java语言以及MySQL数据库实现开发设计。在学习过程中已经掌握了多种编程相关知识,在学习过程中已经掌握了多种编程相关知识。在学习过程中已经掌握了多种编程相关知识。在学习过程中已经掌握了多种编程相关知识。在学习过程中已经掌握了多种编程相关知识。在学习过程中已经掌握了多种编程相关知识。在学习过程中已经掌握了多种编程相关知识。
3.1.2经济可行性
我在设计该系统的过程中主要出于降低成本的目的,在这一阶段对系统的具体结构进行了规划与设计。在设计过程中所使用的工具和技术支持均属免费,并因此无需任何费用即可完成该系统的开发。所有所需资源均为免费获取,并且只要有网络设备即可方便地下载安装。这样不仅降低了使用门槛还无需支付任何费用因此从经济角度来看该项目完全可行
3.1.3操作可行性
作为一名学生,在程序开发方面还处于学习阶段,在界面设计方面不会过于复杂,并注重简洁美观的操作体验。为了避免用户使用时感到卡顿或不便,在进入操作界面后会显示相关提示信息,并引导用户快速找到所需功能模块。由于无需额外培训即可上手使用。
基于上述几个部分的可行性分析结果表明,在技术实现方面不存在重大困难的情况下, 本次开发出的火车订票管理系统值得进一步研发
3.2 系统性能分析
为了提升用户体验,在设计系统响应效率时,请确保页面响应耗时不超过3秒钟,并且最高可处理10,000名用户同时在线。
(2)界面简洁清晰:系统界面要求简单明了,容易操作,符合用户操作习惯。
储存容量大:由于火车订票管理系统中存在大量信息需要存储,并且该系统必须具备足够的存储能力,并且必须依靠强大的数据库系统来支撑以确保所有信息都能得到安全可靠的存储保障。
易学性方面:该系统仅需易于操作即可完成日常使用,并且其操作过程较为简便。
开发中的火车订票管理系统 必须保证运行稳定,在运行过程中不应出现操作界面不清晰以及显示文字模糊不清等问题。
3.3 系统功能分析
本火车订票管理系统主要包含两个大功能模块,分别是用户功能模块和管理员功能模块
管理员模块:系统中的主要用户是管理员,在登录时/登录后可通过管理员功能对后台系统进行管理。其核心功能包括:首页、个人中心、用户管理、车型信息管理、车次信息管理、购票订单管理、改签订单管理以及退票订单管理等功能;并附有《管理员用例图》如图3-1所示

图3-1 管理员用例图
访客:首页、个人中心、购票功能的订单处理、改签功能的订单调整、退票功能的订单处理等功能,请参考图3-2详细了解。

图3-2 用户用例图
(3)前端主页包含首页、时刻信息、火车信息、个人信息中心及后台管理等功能,并如图所示

图3-3 前台首页用例图
3.4系统流程分析
3.4.1登录流程
该模块主要支持不同角色的用户完成权限认证流程。其中,用户登录流程图如图3-4所示。

图3-4 登录流程图
3.4.2注册流程
无账号的用户能够进入注册界面完成注册操作,请参考图3-5所示的用户注册流程图

图3-5 注册流程图
3.4.3添加信息流程
当用户进行信息添加操作时

图3-6 添加信息流程图
3.4.4删除信息流程
系统允许用户选择需要 deletion 的信息进行 deletion 操作。
在执行 deletion 前, 系统会 prompt 用户确认是否要 deletion 该条记录。
确认后, 该条记录会被 success 从数据库中移除。
delete 流程图如 图3-7 所示。

图3-7 删除信息流程图
4 系统设计
4.1系统概要设计
本系统采用B/S架构(Browser/Server架构)以及基于Web服务模式相结合的方式构建。该系统特别适用于网络环境下的操作,在线用户无需额外设备即可完成各项功能的使用。当用户能够接入网络时,在任意时段、任意地点均可方便使用该系统。

图4-1 系统工作原理图
4.2系统结构设计
该系统由若干功能模块集成构成,在具体实施过程中需要对所有功能模块逐一列出其具体配置方案,并对每个功能模块分别进行详细设计工作。通过这种分步推进的方式能够有效确保每个功能单元均配备相应的配置参数设置,并最终实现系统的完整性和可靠性。
本火车订票管理系统结构图如图4-2所示。

图4-2 系统功能结构图
4.3系统顺序图设计
4.3.1登录模块顺序图
登录模块主要实现了不同角色的用户权限认证流程(如图4-3所示)。

图4-3 登录顺序图
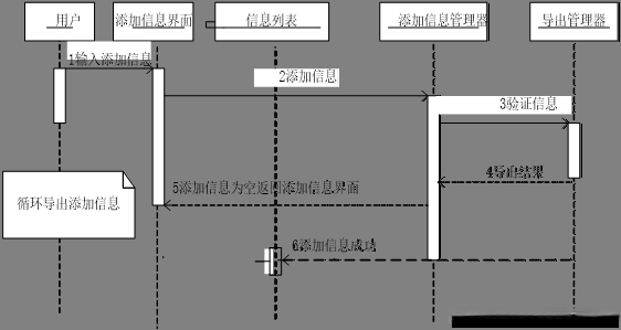
4.3.2添加信息模块顺序图
管理员及用户在登录后即可执行添加信息操作;其中相关流程图如附图4-4所示

图4-4 添加信息顺序图
4.4数据库设计
构建一个优质数据库对于程序开发质量具有决定性影响。同时,在实际应用中,请依据具体需求选择合适的数据库架构模式[12]。另外还需要考虑各表之间的关联性,并对系统中涉及的数据表进行详细规划。在实际进行数据库设计的过程中,请根据具体情况采取针对性的设计方案[12]。
4.4.1数据库E-R图设计
本系统采用MySQL数据库作为核心数据存储平台运行效率高该系统作为一个信息管理系统的核心功能需要处理的信息量较大为此就必须进行细致的设计和合理规划数据库结构以确保信息管理的有序进行设计一个合理的数据库架构首先要明确各个实体之间的关联性建立清晰的数据关系模型从而实现有效的信息管理系统的E-R图如下图所示:
1、用户信息实体图如图4-5所示:

图4-5 用户信息实体图
2、车次信息管理实体图如图4-6所示:

图4-6 车次信息管理实体图
3、车型信息管理实体图如图4-7所示:

图4-7 车型信息管理实体图
4.4.2数据库表设计
将数据库概念设计的E-R图转换成关系数据库。在关系数据库中,数据关系体现在各个数据表上,这体现在各个字段上。
checixinxi表:
| 序号 | 字段名称 | 字段类型 | 大小 | 允许为空 | 最大长度 | 备注 |
|---|---|---|---|---|---|---|
| 1 | id | Int | 4 | 10 | ||
| 2 | addtime | 150 | 255 | |||
| 3 | checimingcheng | 150 | 255 | |||
| 4 | huochemingcheng | DateTime | 8 | 255 | ||
| 5 | chepai | 150 | 255 | |||
| 6 | tupian | DateTime | 8 | 255 | ||
| 7 | qidianzhan | 150 | 255 | |||
| 8 | zhongdianzhan | DateTime | 8 | 255 | ||
| 9 | tujing | 150 | 255 | |||
| 10 | riqi | DateTime | 8 | 255 | ||
| 11 | chufashijian | 150 | 255 | |||
| 12 | shizhang | DateTime | 8 | 255 | ||
| 13 | zuoweileixing | 150 | 255 | |||
| 14 | jiage | DateTime | 8 | 255 | ||
| 15 | piaoshu | 150 | 255 |
chexingxinxi表:
| 序号 | 字段名称 | 字段类型 | 大小 | 允许为空 | 最大长度 | 备注 |
|---|---|---|---|---|---|---|
| 1 | id | Int | 4 | 10 | ||
| 2 | addtime | 150 | 255 | |||
| 3 | huochebianhao | 150 | 255 | |||
| 4 | huochemingcheng | DateTime | 8 | 255 | ||
| 5 | shisu | 150 | 255 | |||
| 6 | zuoweishu | DateTime | 8 | 255 | ||
| 7 | chepai | 150 | 255 |
gaiqiandingdan表:
| 序号 | 字段名称 | 字段类型 | 大小 | 允许为空 | 最大长度 | 备注 |
|---|---|---|---|---|---|---|
| 1 | id | Int | 4 | 10 | ||
| 2 | addtime | 150 | 255 | |||
| 3 | dingdanbianhao | 150 | 255 | |||
| 4 | checimingcheng | 150 | 255 | |||
| 5 | chepai | DateTime | 8 | 255 | ||
| 6 | qidianzhan | shangpinleixing | DateTime | 8 | 255 | |
| 7 | zhongdianzhan | 255 | ||||
| 8 | zongjiage | DateTime | 255 | |||
| 9 | gaiqianriqi | DateTime | 255 | |||
| 10 | yonghuming | DateTime | 255 | |||
| 11 | xingming | DateTime | 255 | |||
| 12 | shouji | DateTime | 255 |
goupiaodingdan表:
| 序号 | 字段名称 | 字段类型 | 大小 | 允许为空 | 最大长度 | 备注 |
|---|---|---|---|---|---|---|
| 1 | id | Int | 4 | 10 | ||
| 2 | addtime | 150 | 255 | |||
| 3 | dingdanbianhao | 150 | 255 | |||
| 4 | checimingcheng | 150 | 255 | |||
| 5 | chepai | DateTime | 8 | 255 | ||
| 6 | qidianzhan | DateTime | 255 | |||
| 7 | zhongdianzhan | 255 | ||||
| 8 | chufashijian | shangpinleixing | DateTime | 8 | 255 | |
| 9 | zuoweileixing | shangpinleixing | DateTime | 8 | 255 | |
| 10 | jiage | shangpinleixing | DateTime | 8 | 255 | |
| 11 | piaoshu | shangpinleixing | DateTime | 8 | 255 | |
| 12 | zongjiage | shangpinleixing | DateTime | 8 | 255 | |
| 13 | zongjiage | shangpinleixing | DateTime | 8 | 255 | |
| 14 | goumairiqi | shangpinleixing | DateTime | 8 | 255 | |
| 15 | yonghuming | shangpinleixing | DateTime | 8 | 255 | |
| 16 | xingming | shangpinleixing | DateTime | 8 | 255 | |
| 17 | shouji | shangpinleixing | DateTime | 8 | 255 | |
| 18 | shenfenzheng | shangpinleixing | DateTime | 8 | 255 |
第5章 系统详细设计
5.1前台首页功能模块
火车票在线预订系统 在首页界面可浏览基础信息 查看列车动态 了解用户资料 及时更新订单记录 等等 如图5-1所示

图5-1前台首页功能界面图
用户登录和注册流程中,在注册页面中填写用户名字段、密码字段、姓名字段、性别字段以及头像字段等信息以完成注册操作,并参考图5-2完成操作步骤


图5-2登录、用户注册界面图
请在车次信息页面录入所需的信息:包括但不限于列车名称标识码(简称列车号)、列车车型(如普通列车或特快列车)、出发站代码和到达站代码等关键参数,并根据需要补充附加服务项目或优惠条件等详细内容。具体操作流程可参考附图5-3中的相关说明部分进行详细指导

图5-3车次信息界面图
5.2管理员功能模块
管理员登录,通过填写注册时输入的用户名、密码、角色进行登录,如图5-4所示。

图5-4管理员登录界面图
管理员登录后进入火车订票管理系统可以在其界面中浏览首页页面以及多个功能模块的信息。具体来说,在线用户可以通过登录入口访问系统主界面,并根据需求选择查看个人中心界面、用户管理模块内容以及各类资源管理信息等详细资料。
在个人信息页面中,可通过设置相关参数完成对用户名等内容的增删修改功能,如图5-5所示.该系统还支持用户自定义配置诸如用户名和密码等信息,并执行增删改查等基本操作,如图5-6所示.

图5-5个人信息界面图

图5-6用户管理界面图
车型信息管理,在车型信息管理页面上详细记录火车编号、火车名称、实速、座位数及车牌等关键数据,并按照需求对已有车型信息进行增删等操作

图5-7车型信息管理界面图
在车次信息管理模块中,在该页面中可录入车次相关数据与信息配置项等基础参数设置项,并根据需求对现有参数设置项进行增删改查等具体操作流程项

图5-8车次信息管理界面图
购票订单管理模块中,在购票订单管理页面上可浏览各项信息包括但不限于:订单编号、车次名称、车牌号码、出发地点、到达地点、发车时间、座位类型、票价总计及票数等详细内容;同时为满足个性化需求可对现有记录进行调整或删除操作;如图5-9所示

图5-9购票订单管理界面图
在页面中提供改签订单管理功能,在该功能下用户能够浏览完整的订票信息包括但不限于订单编号车次名称车牌号码以及相关的运输路线信息始发站与到达站的详细地址总费用支付时间等基础数据。此外系统还支持根据实际需求对现有的资源进行相应的增删操作如图5-10所示。

图5-10改签订单管理界面图
该页面是专门用于管理轮播图像的功能界面;管理员可以在该页面对首页轮播图进行管理操作。通过新增功能可以在轮 broadcast 图中添加新的图片内容;管理员还可以对已上传的图片内容进行编辑修改。如图5-11所示

图5-11轮播图管理界面图
5.3用户功能模块
旅客在登录后可进入火车订票管理系统查看其可用功能模块
在个人中心页面上通过输入初始密码、新设置的密码以及确认新密码等信息,在线即可完成账户的配置与调整。并可根据需求对个人中心进行相应设置和调整。如图5-12所示。

图5-12个人中心界面图
个人信息,在个人资料页面中可浏览用户名、口令、姓名、性别、头像等基本信息,并根据个人需求对已有信息进行增删改查等详细操作,请参见图5-13

图5-13个人信息界面图
对订单进行更改,在管理页面中的某个功能区里,用户可以通过输入所需的信息来查看并删除相关记录。具体来说,请在以下字段中提供必要的信息:订单编号(必填),车次名称(必填),车牌号(必填),起点站名称(必填),终点站名称(必填),总金额(必填),变更日期(可选),用户名/账户名(必填),联系人姓名(可选),联系电话号码/手机号码(可选)。系统将根据您提供的信息生成新的 orders 订单条目,并将旧 ones 标记为已处理的状态,并提交至后台以便审批流程。请确保所有字段均为正确无误后提交,并注意审核状态的变化情况。完成所有设置后即可生效

图5-14改签订单管理界面图
6 系统测试
当一个系统经过精心设计并完成之后, 就会进入测试阶段, 测试的主要目的是为了检验已完成的网站是否能够稳定可靠地运行. 通过这一阶段的工作, 我们将最大限度地发现并解决存在的问题, 以便在后续投入运营时最大限度减少可能出现的问题.
6.1 测试定义
系统测试的主要目的是为了验证系统的正常运行状态以及各功能模块的实际操作能力。在分析过程中需要确定程序代码中是否存在潜在的错误。
此外,在软件开发过程中占据重要地位的是测试程序。
即使系统的功能完成得非常出色,在后续进行程序测试时依然可能会意外地发现一些未被察觉的错误信息。
测试不仅是系统开发的起点,并且在整个系统的全生命周期中都扮演着关键角色。除了传统的编码方式之外,在评估系统质量时还应紧密关联于软件设计阶段及需求分析环节。值得注意的是,在某些情况下(如设计摘要阶段或细节规划不当),系统错误也可能源于设计摘要阶段或细节规划不当的情况;此外,在实际应用中往往发现最初的问题往往是由一个小小的疏忽导致(例如按钮逻辑上的误操作),而这种问题往往在后续开发中会逐渐暴露出来(例如按钮后方的位错往往是最常见的错误)。因此,在项目初期就应启动系统的测试工作,在发现问题并及时纠正的基础上才能确保系统的稳定运行。为了提高测试效率,在执行测试任务时应当从用户体验的角度出发制定相应的策略;目前最为常用的方法是黑盒测试技术。总体而言,在测试过程中应当达到以下几点目标:首先确保用户界面与用户需求高度一致;其次优化界面规范性及美观性;最后在保证使用体验的前提下避免过度追求独特的功能布局。
6.2 测试目的
测试的主要目标是系统地评估系统的稳定性以及其可操作性。
火车订票管理系统开发设计完成后, 系统运行前需对其进行系统性全面测试, 该过程的主要目的是为了及时发现问题并定位问题点, 并采取有效措施予以修复, 确保系统的正常稳定运行. 在执行系统测试时, 必须极度专注且细致, 切记不可马虎. 测试过程中必须避免粗心大意, 不能有任何疏漏. 在操作过程中切勿慌乱, 必须严格按照预先制定的标准化操作流程执行每一步骤, 同时要将每个环节的结果详细记录下来. 我们建议在执行自动化程度较高的自动化的测试任务时发挥优势, 这样不仅可以显著提高工作效率还能保证检测结果的准确性. 如果采用人工操作方式则会事倍功半, 因为主观因素可能导致效率低下甚至失误频发. 自动化的机器监控则能持续稳定地工作直至任务完成. 在整个观察过程中必须始终保持高度警觉性时刻关注数据变化情况. 发现任何异常现象立即采取相应纠正措施. 最后建议将本次完整的检测报告保存以便后续工作使用作为重要参考依据. 本系统采用了最常用也是效果最为显著的黑箱测试方法完成了对管理系统的最终验证.
6.3测试方案
把控好测试计划是制定测试方案的核心部分。所有技术难点都应被纳入到这个测试计划中。同时必须确保能够建立与目标的一致性,从而得以检测出主要存在的错误以及潜在的漏洞。只有通过白盒测验或黑盒测验才能彻底解决这些问题。
构造测试可被视为白盒测试的一种替代名称。了解与分析程序的结构及其功能或效能,则能帮助我们获得预期结果的同时发现是否每一行程序都能正常运行。
性能测试可被视作黑盒测试的一种别称。它关注的是程序的行为模式,在不深入了解系统内部机制的情况下通过观察其进程来判断程序运行状态。重点考察程序是否能够像预期目标那样发展完善,并最终实现所需的功能与所需的数据存储。最终将全面评估该程序是否能够满足预期的技术标准与实际需求。
(1)模块测试
单元测试相当于模块测试的一种形式,在技术上意为对各个功能模块单独进行功能验证工作;这个过程的主要目的是为了发现设计阶段中可能存在的小规模程序运行偏差,并通过有效纠正这些问题来提升整体代码质量;如果我们的模块化测试工作完成得非常有效,则说明我们在实际开发过程中遵循了合理的开发规范并保证了代码质量
(2)集成测试:
集成测试不仅是对系统进行全面的功能验证,并且还包括对其各个子系统的性能进行详细评估。该测试主要关注系统打包过程中的关键指标。其显著优势体现在以下几个方面:每个优势点都具有明显的提升效果。
软件耗费较少。
可以提前发现端口的错误。
更好的地位系统中错误的位置。
从下往上实施针对偏下层结构的方法, 中间则采用折中处理的方式.
(3)验收测试:
终于到了末端阶段的工作。 旨在向用户提供一个直观展示我们系统功能是否达到预期效果的机会。 我采用的是性能测试(即黑盒测试)来对系统进行评估。
其结果是分别是:
有一定的差异在用户的需求。
再者就是结果与之差不了多少。
到了最后了,我们发现的问题都是与用户的需求存在一定的关联。
1、登录测试
测试点:登录
测试的目标:输入账号密码以及验证码后系统会自动进行验证是否正确。
所用的环境:Windows10和IE浏览器。
输入信息:用户名、密码。
步骤:
(1)首先我们打来浏览器,进入该系统的登录界面。
在登录页面的登录环节之后能够执行用户名和密码的验证,并对具体的输入操作情况进行记录(如表6.1所示)。
表6.1 登录测试
| 情况 | 用户名输入 | 密码输入 | 期望结果 |
|---|---|---|---|
| (1) | 15546219225 | 1244566 | 提示“用户名或者密码错误,或账号未经审核” |
| (2) | aaaaa | 123456 | 提示“用户名或密码错误,或者账号未经审核” |
| (3) | 15546219225 | hangguowei | 登陆成功 |
2、购票订单测试:
表6.2 购票订单测试用例表
| 用例编号 | UC-TEST-003 | 测试名称 | 购票订单 |
|---|---|---|---|
| 前提条件 | 购票订单 | ||
| 步骤 | 操作描述 | 数据 | 期望结果 |
| 1 | 点击购票订单查看详情按钮 | 无 | 跳转到购票订单详情 |
| 2 | 点击添加按钮 | 无 | 跳转到添加页面 |
| 3 | 选中添加后按钮 | 无 | 跳转到购票订单页面 |
| 测试说明 | 用户未登录时到步骤3跳转到登录页面 | ||
| 测试结果 | 成功 | 测试人 |
6.4系统分析
本火车订票管理系统的设计标准基本上都能得到实现,
该系统具备全面的功能配置,
友好的人机交互界面,
能够正确识别并处理各种异常情况,
同时能够精确分类并报告异常类型。
然而在实际运行中发现存在一些功能缺陷,
因此我计划在未来加强自身的学习与技术能力提升,
以减少代码与数据冗余的问题。
通过分析上文所述的测试结果,在其技术、操作和经济等方面而言 本火车订票管理系统 均具备可行性和实用性 经过测试后发现 该系统具有简便的操作流程 所有功能均已实现 因此此系统能够很好地满足用户的需求
总体说来,软件通过测试。
7 结论
本文探讨了火车订票管理系统的设计与实现,并对一的研究背景、研究现状和研究内容进行了初步阐述。随后通过对系统的深入分析,并进一步阐述了本系统所要解决的核心问题。
介绍Java语言及MySQL数据库的基本知识后,并从硬件设施和软件架构两个方面论证了火车订票系统的设计可行性与实现价值。本文研究总结与成果如下:基于Java/MySQL平台构建了火车订票管理系统,并通过实践积累发现学习新技能时最inportant的是实践经验的重要性, 只有通过不断动手实践才能迅速掌握相关技能;在系统开发过程中, 经验是最宝贵的财富, 缺乏足够经验可能导致诸多未周全之处;为了吸引更多用户, 系统界面必须美观、具有特色且友好, 同时功能也必须全面完善
在学习Java之前,在编程方面缺乏基本知识储备的情况下
在开发这个火车订票管理系统的过程中,我不仅获得了更多的知识储备,在这次项目中也让我更加清楚自己在哪些方面还有待改进。通过这次实践经历,我认识到自身的不足之处并下定决心通过不断学习来弥补这些缺陷。在未来的学习中我会更加努力地掌握相关技能以便能够开发出更多这样的实用系统软件,在本次项目中我的编程能力得到了显著提升这不仅增强了我的技术储备也为我今后进行系统的开发奠定了坚实的基础

