中国净水器行业发展现状及趋势分析,市场空间广阔「图」

一、净水器概述
净水器别称净水机、水质净化器,在按照对水使用需求进行深度过滤和净化处理的基础上起到水处理的作用。通常所说的净水器多指家庭使用的小型净化装置,在这一领域内它扮演着重要的角色。然而在行业发展方面存在一定的局限性:一方面由于行业标准缺失以及消费者饮用水安全意识尚未完全形成等原因;另一方面其市场总体规模相较于其他厨卫电器类别的产品而言较小;因此在普及程度上与发达国家之间仍存在显著差异
基于中国家用净水器的发展过程及技术趋势的分析表明,在过去几十年里该产品在国内经历了多个发展阶段
中国净水器行业发展历程

编辑切换为居中
添加图片注释,不超过 140 字(可选)
资料来源:公开资料整理
从整体来看, 净水器行业的产业链主要包括上游、中游及下游三个组成部分。其中, 上游企业主要为生产净水器所需的各类零部件及原材料提供支持。具体来说, 主要的零部件种类包括电子元件、橡胶材料以及PP滤芯等多种类型。在制造环节, 净水器主要可分为传统过滤技术型、过滤精度更高型以及智能化设计型三大类。最后, 净水器的销售网络覆盖广泛, 主要通过大型商超、品牌专卖店以及电商平台等多种渠道送达终端消费者。
中国净水器行业产业链

编辑切换为居中
添加图片注释,不超过 140 字(可选)
资料来源:公开资料整理
二、净水器行业发展现状
近年来伴随消费升级趋势的显现我国净水器销售规模持续攀升据数据显示在2020年我国净水器市场销售额达到约239亿元同比下降了约达8.77个百分点而在经历了短暂的低迷后于2021年前九个月再次实现同比有所上升
2016-2021年9月中国净水器市场零售额变化情况

编辑
添加图片注释,不超过 140 字(可选)
资料来源:公开资料整理
就目前情况来看,在渠道分布上
2016-2021年9月中国净水器分渠道销售额占比情况

编辑
添加图片注释,不超过 140 字(可选)
资料来源:公开资料整理
随着伴随着消费升级进程
2016-2021年9月中国净水器销售量变化情况

编辑
添加图片注释,不超过 140 字(可选)
资料来源:公开资料整理
相关文档:华经产业研究院由《2022-2027年中国净水器行业市场运行现状分析及投资策略参考报告》发布。
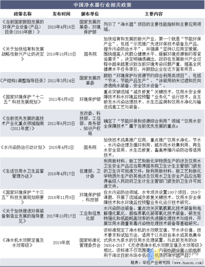
三、净水器行业相关政策
2015年11月,《国务院关于积极发挥新消费引领作用、加快培育形成新供给新动力的指导意见》正式发布,《反渗透净水机水效限定值及水效等级》被纳入绿色消费名单。这是我国政府首次明确提出将净水器纳入绿色消费范畴,并以官方公告的形式明确该政策。与此同时,《水效领跑者行动实施方案》于2016年4月发布,《反渗透净水机水效限定值及水效等级》于同年6月获得批准通过。这两项政策的相继出台为具备核心技术并能生产高效净水设备的企业带来了巨大机遇,并在一定程度上促进了行业的规范发展。
中国净水器行业相关政策

编辑切换为居中
添加图片注释,不超过 140 字(可选)
资料来源:公开资料整理
四、净水器行业发展趋势
1、行业将进入快速发展期,未来几年将出现爆发式增长
在经历了一个快速增长阶段之后,在经历了两年时间之后
目前我国中央水处理整机仍处在市场发展的起步阶段,在净水器市场中正经历着用户快速普及的过程。随着中国大陆居民生活水平的持续提高以及对健康饮水意识的不断增强,在未来几年内这一行业预计将呈现出显著的增长态势。
2、区域化市场特点将更加显著
由于中国各地区水质存在显著差异性,在制定产品策略时生产商应当充分考虑各地区的水质特性,并科学地开发出适应不同地区的专用产品而非沿用当前市场普遍采用的一体化处理工艺
此外,在客户需求下提供长时期服务不仅有助于保障产品的品质与品牌形象。据专家预测未来区域内市场特点将会更加显著不同地区的产品差异性会更强更多地区的品牌形象将会迅速发展
3、产品解决方案将引导未来竞争的方向
为了确保水处理系统的正常运转, 内部的主要过滤吸附装置应当定期进行系统性维护与更换。随着设备运行时间延长, 其净水效能逐渐减弱, 这种状况一定程度上损害了用户的实际使用体验。尽管活性炭以及过滤膜等组件均设计有固定的工作寿命, 但长期使用的状态下其净水效能确实会有所降低, 因此在日常运营过程中应当注重对该类设备的管理与 upkeep. 当前市场对于产品定期维护的需求关注程度相对较低, 这种状况一定程度上影响了用户体验.
华经情报网隶属于"华经产业研究院"。该机构专注于提供大中华区产业经济情报及研究服务。目前主要提供的产品与服务包括传统行业及新兴领域研究、如商业计划书、可行性研究报告、市场调研分析等。其业务范围涵盖文化体育产业、物流旅游服务以及健康养老等多个领域,并深入拓展智慧城市建设相关议题,在智慧生活与制造技术等方面也取得显著成果。
