网络安全技术发展方向与趋势研究_网络安全前沿技术
摘要
本文对未来至2035年期间的网络安全技术进行了展望。综合运用包括愿景分析在内的多种分析方法对相关问题展开研究。通过对密码技术、数据安全以及内容安全等7个子领域共归纳整理出60项关键的技术。通过德尔菲法进行两次调查后确定了10个优先的技术方向。针对全球网络安全技术和未来发展趋势与我国经济社会发展的需求提出了加快推动我国网络安全技术和应用发展的建议
1. 引言
国家安全离不开网络安全。支撑维护国家网络安全的技术保障体系依靠的是强大的网络安全技术作为基础支撑。为此我们有必要为保障经济社会持续健康发展构筑坚实的防护体系以抵御网络威胁威胁来自网络攻击以及数据泄露等潜在风险。党的十九届五中全会提出了统筹发展与安全的战略方针特别强调要加强网络空间安全建设全面提高网络基础设施安全性韧性与容错能力以应对复杂多变的安全挑战推动我国网络信息技术创新与应用取得新的更大成就。技术预见作为一种重要的战略规划工具在全球科技创新政策制定中发挥着不可替代的作用通过分析预测网络安全领域的发展趋势走向能够精准把握未来的技术发展方向从而制定更有针对性的战略方向以推动相关领域的健康发展提供科学依据和技术支持确保国家信息安全不受威胁。

近年来,在国家安全中占据核心地位的各国纷纷将其视为战略重点,并加大相关方面的资源投入与技术力量。网络安全的作用体现在保障国家安全、推动产业升级以及促进经济社会发展等方面愈发显著
从维护国家安全的角度来看,在当前环境下网络空间确实正在成为大国竞争博弈的新战场。极限施压行为、技术脱钩行为以及技术民族主义行为等因素对信息技术产业链和供应链的影响日益显著。未来随着5G、物联网等关键技术的全面落地和普及,在万物感知、万物互联的新时代背景下要求网络安全防御技术能力具备更高的综合性与及时性。网络安全技术则成为维护国家安全的关键技术支持手段。
从支持产业数字化转型的角度来看,在推进产业升级的需求推动下,网络互联已实现跨行业跨领域互联与海量数据的汇集,并且网络威胁能够直接触及生产一线。对于防范工业信息安全风险而言,则是产业升级的重要保障。需要从前瞻性的角度加强网络安全技术研发,并不断提升网络安全防护能力
以维护社会稳定为目标,在城市建设和政务服务领域推动信息化手段加速推进的过程中,“城市治理与公共服务”的普及率持续提升其整合水平以及技术支撑程度不断强化
从保障人民利益的角度来看,在信息高度实时共享的背景下个人信息保护需求日益增长,在线用户个人信息泄露与非法利用的风险持续攀升,“网络谣言”、“假新闻”、“信息造假”等网络违法犯罪现象不断涌现与此同时基于用户行为的个性化推荐系统深度伪造等技术的应用门槛显著降低严重损害了人民群众的切身利益目前相关部门对于网络犯罪违法活动的威慑力有待加强亟需进一步完善以技术手段为主导的治理措施
鉴于当前经济社会数字化转型的需求以及可能引发的网络安全风险挑战对其发展态势的研究不仅具有重要的战略意义而且在现实层面同样具有重要意义。本文聚焦于对2035年期间网络安全技术的发展趋势进行深入研究主要采用了包括愿景分析在内的综合研究方法结合需求调研与文献计量等手段系统性地归纳并总结了7个主要领域共涉及60项关键技术方向通过两轮德尔菲法问卷调查的方式进行了深入的数据收集与反馈分析在此基础上筛选出关键的安全技术发展方向并提出了一些建设性的意见以促进相关领域的技术进步
2. 国内外网络安全相关技术预见研究进展
近年来以来,在数据安全、隐私保护以及网络治理等方面的安全问题愈发引起了广泛关注。各国纷纷开展信息技术领域的相关技术预测研究活动也均将其作为未来发展的重点研究方向之一。
国外相关技术预见研究将网络安全技术作为重点研发方向。2019年11月1日,《第十一届科技预测综合报告》发布指出,在信息通信技术和服务业等五大重点领域中,健康医疗等其他四大领域被列为重点关注方向之一,其中材料科学、工业生产等领域具有重要战略意义,城市基础设施和交通系统也被视为关键领域.英国于2017年发布《技术创新未来:2017版报告》,该报告聚焦于电池技术和面向未来的量子安全技术,并提出算法与机器学习、机器人自动化等四项前沿科技作为未来发展的主要趋势.其中,面向互联网的量子安全技术被特别强调为未来研发的重点方向.该报告指出,光子学有望通过量子效应提升数字网络的安全防护能力.美国陆军于2016年4月发布《2016-2045年新兴科技趋势预测报告》,网络安全技术被列入该年度值得关注的技术之一,并明确指出身份认证技术和动态网络适应性增强措施是当前网络安全领域的核心技术发展方向
我国信息技术领域的相关研究主要聚焦于网络安全的关键技术发展,《中国工程科技2035发展战略》明确指出了信息与电子领域中具有全局性及长期发展潜力的战略方向和优先发展领域。网络空间安全技术被视为其中的重要研究分支,并包含以下核心技术:采用主动式探究方式深入解析大规模网络攻击的本质规律;建立动态身份认证体系实现网络节点身份的有效管理;基于深度学习模型构建智能化分析平台;开展新型密码算法设计探索;构建新型防护体系应对复杂环境挑战等。在《全球工程前沿报告》中,“网络安全中的身份认证与访问控制”被列为涉及网络安全技术的工程开发前沿之一;在机械与运载工程领域将“车联网信息安全与隐私保护”列为工程研究热点焦点;在信息与电子工程领域则将其纳入Top10开发重点范围之中。
3. 网络安全技术预见方法及过程
基于对国内外网络安全技术研究的系统性总结与借鉴,在经济社会发展对网络安全技术需求分析的基础上
(1)文献分析
基于中国计算机学会推荐的网络与信息安全领域高水平会议论文集(A类、B类及C类论文),本研究通过Scopus数据库进行了全文检索与下载,在2015至2019年间共检索到9073篇高质量学术论文。这些核心数据要素包括论文标题、摘要及关键词字段内容作为本研究的基础研究热点及前沿分析依据。本研究综合采用了无监督聚类算法、复杂网络分析方法以及突变词检测技术来进行深入的数据挖掘与解析过程。具体而言,在Python编程环境中运用NLTK自然语言处理库完成了原始文本数据的标准化预处理步骤;随后采用TF-IDF权重模型对文本内容进行了系统性向量化处理;接着基于改进型K均值聚类算法(K-means++)对数据样本进行了分组聚类处理;最终通过层次化分析框架完成了各类别簇间特征比较并形成网络安全领域的初步研究热点分布特征
(2)德尔菲调查
依据网络安全技术关键清单
德尔菲调查专家方面,在校学者约占46%,研究机构专家约占36%,其余部分则由政府部门与企业专家组成。从反馈情况来看,在所有填写的技术领域中,“熟悉”的比例达34%,“一般”的比例为52%,“不熟悉”的比例则为14%左右。综合来看,专家回函具有较强的针对性特征,在统计分析结果上也具备较高的参考价值
4. 技术预见结果分析
此次技术展望将针对来自相关政府部门、高校、科研院所以及企业的专家进行两次问卷调查。随后对技术清单中的各项技术指标进行了系统分析与综合评估。最终得出了该领域技术研发进展与实施进程的具体数据以及当前面临的主要挑战与制约条件等关键信息。
(1)关键技术清单遴选
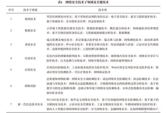
该技术网络安全清单的制定采用分阶段分层次的研究方法,并遵循"网络安全领域—子领域—技术项"的分类体系进行聚焦与收敛性研究,在专家讨论会上经过凝练后提出了7个子领域的划分方案(见表1)。在制定过程中既基于我国经济社会数字化转型对网络安全的实际需求进行了考量,又结合了国际前沿动态来识别与关注网络安全领域中潜在颠覆性及具有重大应用价值的技术方向,并参考了调查专家的意见对子领域划分进行了优化调整。

(2)技术预计实现时间
在实验室实现方面,约91.9%的技术预计将在未来5年内(直至2030年)内完成转化与优化工作,并将通过标准化流程进行推广与应用;与此同时,在社会推广情况而言,则有8.1%的技术预计将在未来5年内(直至2035年)内进一步完善其功能体系,并逐步向公众开放
(3)技术发展制约因素
在技术研发的关键制约要素中,科学原理突破、高层次人才培养以及专业团队构建构成了影响网络安全技术发展的关键性障碍;其中,产学研协作机制与相关学科领域的持续性发展共同构成了对网络安全技术进步的重要推动力量.在实际应用推广与普及过程中,公众需求响应以及国内示范项目的成功推广对于提升网络安全技术的社会认知度和实际运用水平具有显著促进作用

图4 实验室技术研发的制约因素
(4)技术的领先国家和地区
从全球视角来看,在网络安全技术的研发与研究方面,美国始终占据绝对领先的水平。就我国而言,在该调查涉及的46项关键技术中约4.8%领域已达到国际领先地位(包括互联网舆情管理技术、拟态防御技术及量子加密技术等),另有约91.9%的技术领域接近国际前沿水平,在剩下的约3.3%技术领域仍存在一定的差距与不足。

5. 技术发展趋势及影响
在专家们的深入研讨后,综合评估了各技术项目的实验室可行性和应用推广可行性,并结合各技术领域间具有内在联系的特点,在网络安全领域中具有重要发展的10个关键核心技术。

一种用于追踪和识别网络攻击源头的技术体系被称为"网络攻击追踪溯源技术"。该技术通过研究被跟踪对象的行为模式特征以及其可能采取的各项操作活动,深入剖析潜在威胁行为的时间节点、触发条件以及可能导致的危害结果,同时对整个攻击路径进行了系统性追溯,并构建了完整的 attack 路径图谱,从而达到预防潜在网络安全威胁的目的。未来随着社会对网络安全事件应对能力需求的提高以及相关法律法规日益完善,基于该技术体系的安全事件响应机制将能够更加精准地识别并应对各类网络安全威胁,从而提升整体网络安全防护水平。
网络安全领域的人工智能应用前景广阔。在网络安全领域的多个关键领域中具备显著的应用潜力。通过与专家团队协作后,该平台的网络攻击检测效率达到了85%,准确率提升了约3倍(精确值为2.92倍)。基于机器学习的人工智能系统能够识别出不符合常规模式的行为模式,并通过分析追踪可疑活动。这一技术突破将为企业在远程办公和协同工作环境中提供更加安全可靠的防护机制
该领域涉及的数据驱动安全评估体系。其核心包含以下几个方面:数据采集阶段负责从散乱的网络流量中提取关键特征数据;预处理环节则通过清洗和转换数据来提升质量;存储与管理模块建立高效的数据仓库;分析挖掘部分运用机器学习算法识别异常模式;最后的可视化呈现帮助决策者直观理解结果。随着人工智能的发展,在未来的 threat intelligence 系统中将实现智能化升级:整合实时更新的 threat 库与 behavior log 信息;借助深度学习模型自动识别潜在风险;构建动态更新的知识图谱用于实时监控。
云环境下的数据存储安全技术。数据中心承载着所有业务实现过程中数据的存储、计算和处理,云安全已经成为数据安全防护的主战场。但随着混合云、私有云的发展,云边界、云上资产及应用,虚拟化放大了传统信息系统环境下安全域的规模,增加了网络安全防护难度和强度。目前有潜力的技术包括零信任策略、联邦学习、隐私计算等方向,在数据安全合规愈发严格的情况下,新的技术方向能够为各方协同应用提供保障,释放数据价值,为网络用户提供更多创新应用。
信息内容的理解与判断技术成为当前网络安全领域的重要研究方向。传统的人工文本过滤手段已无法满足现代安全需求,在这种背景下大数据技术和机器学习算法能够实现对海量网络安全数据的自动化分析与快速舆情监测。本系统通过系统性地采集、清洗并记录各类网络安全相关数据持续监控各类网络安全数据流的状态变化及时识别潜在威胁并采取相应的防护措施从而为保障信息安全提供可靠的技术支撑同时推动高质量网络安全内容的发展
网络安全主动防御体系。该种方式是应对网络系统中未知威胁与入侵攻击的新途径,在动态发展的网络安全体系架构中可根据全局网络安全状态、实战化安全运营要求等要素建立主动防御机制,并对既有威胁、潜在风险进行针对性防控。数据挖掘分析环节中,在溯源定位、策略动态下发以及事件自动化响应处置等方面具有重要价值
网络虚拟身份管理系统是一种先进的技术和方法论体系。通过权威机构对个人、组织、服务以及设备等实体进行认证赋予其对应的数字标识码,在线空间中的各方主体因此能够互信互鉴地开展业务活动,并且其中需要整合运用多种核心技术手段来保障这一过程的安全性和可靠性。预计未来将有能力开发出应对十亿级用户规模的高效管理方案,并将在全国范围内推行这一系统架构设计,并与各类应用场景形成有机融合。同时,在电子商务服务领域以及公共行政服务系统中实施该系统设计后,在线用户的行为数据不会被随意追踪或整合汇总存储起来,在这种环境下公民个人的身份信息安全得到有效保障。
车联网已然成为智慧交通的重要应用场景。车联网技术带来的网络安全问题备受关注。随着自动驾驶技术的进步导致软件代码数量急剧增加,在这其中相当一部分软件缺陷可被视为可利用的漏洞。这些漏洞可能会影响整个系统的完整性。为了实现有效的安全防护需结合具体的业务场景采取多样化的防护手段协同工作以确保未来针对不同应用场景的网络安全水平能够得到保障
可信计算作为一种新兴技术
工业控制系统中的安全防护体系是一种重要的技术手段。其网络安全防护机制与互联网存在显著差异,在很多工业设备的设计阶段就未充分考虑网络安全性问题。由于工业生产的稳定性和连续性要求较高,在特定工控设备的软件或硬件升级过程中往往面临较大难度。随着工业互联网的广泛应用,未来的主要技术发展重点包括:通过构建攻击知识库来提升威胁情报处理能力;以态势感知技术主要服务于运维管理层面;并借助多层重叠的安全防护架构来加强整体安全能力。
6. 网络安全关键技术发展建议
今年10月,在中国共产党的坚强领导下,“十四五”期间的发展规划已经由党的十九届五中全会全面规划。这些任务目标不仅对网络安全领域提出了更高水平的要求,在信息化建设方面也面临着新的挑战与机遇。针对全球网络安全技术发展的新趋势以及我国经济社会快速发展的需求导向,在这一关键时刻推动网络安全技术发展必须坚持"四个面向"原则:即面向全球化布局、面向新时代需求、面向创新发展理念以及面向国家主权安全;同时要贯彻落实总体国家安全观,在加强基础研究的同时还要做好前瞻性布局;最终的目标是让我国网络安全技术和应用能够尽快达到世界先进水平。
(1)网络安全技术发展方面
推动各领域关键技术联合攻关进程 促进网络空间安全领域高水平科研人员与产业工程师协作融合
(2)保障技术发展的政策方面
增强国家网络空间战略领导能力
给大家的福利
零基础入门
对于从未接触过网络安全课程的学生来说,在这里我们为您精心准备了一份详细的学习规划方案。可以说这套方案是目前最为科学系统的课程体系,请同学们按照这个大的方向安心学习就不会有问题。

同时每个成长路线对应的板块都有配套的视频提供:

因篇幅有限,仅展示部分资料
我们建议您如需获取一套完整的《网络安全入门与进阶学习资源包》,可通过扫描下方二维码免费获取(遇到扫二维码出现问题时,请直接在评论区留言询问帮助)~

网络安全面试题

绿盟护网行动

还有大家最喜欢的黑客技术

网络安全源码合集+工具包


全部资料总计282GB ,想要获取一套完整《网络安全入门与黑客进阶学习》课程的朋友们,请扫描下方二维码。(遇到扫码困难时)请通过下方链接直接获取课程资源。(如有扫码问题,请及时联系管理员处理;其他情况下建议直接扫码获取课程资源)。

