SpringBoot个人饮食健康管理系统-计算机毕设 附源码 43115
SpringBoot个人饮食健康管理系统
****
摘 要
随着中国经济快速提升发展步伐,消费者的智能化水平也在持续增强,这使得各种智能手机及其相关软件逐渐受到了广泛关注与支持,其中微信小程序中的个人饮食健康管理系统尤其受到消费者的热烈追捧,这一创新产品不仅显著提升了消费者的日常用膳体验,而且更为重要的是构建了一个便捷高效的数据信息管理网络平台,让每一位用户都能轻松掌握自己的饮食健康状况
微信小程序的个人饮食健康管理系统旨在为用户提供一个简单、高效、便捷的体验体验模式
在深入研究后发现该系统具备诸多优势后
关键词: 个人饮食健康管理;SpringBoot;MySQL
SpringBoot Personal Dietary Health Management System
Abstract
Thanks to the rapid development of China's economy along with continuous enhancements in consumer intelligence, numerous smartphones alongside related software have garnered increased attention as well as support. Among these systems, WeChat's mini program personal food and health management system has been highly favored by consumers. Its interface has significantly enhanced consumers' quality-of-life experiences. Simultaneously, this system has additionally established a fast yet efficient data information management network platform that facilitates consumers in easily accessing their own food as well as health information.
The personal food and health management system of WeChat mini program is designed to offer users an intuitive, efficient, and user-friendly experience. It not only enables users to clearly view necessary information but also demands a well-designed interface for seamless integration of functions and pages. Therefore, we need to thoroughly investigate information content and leverage technological solutions to enhance our personal dietary health management system.
Through in-depth research on the personal food and health management system of WeChat mini programs, we conducted an in-depth investigation into its structure and function. By borrowing existing mature technologies, we utilized them to develop the core functionality of the personal dietary health management system for WeChat mini programs based on source code as a template. After implementing these changes, we successfully proposed a comprehensive solution for managing a personal dietary health management system based on WeChat mini programs and engaged in detailed discussions to refine it further.
Key words****:**** Personal dietary health management; SpringBoot; MySQL
目录
摘 要
Abstract
第1章 绪 论
1.1选题背景
1.2研究现状
1.3研究内容
第二章 开发工具及关键技术介绍
2.1微信开发者工具
2.2小程序框架以及目录结构介绍
2.3 Java技术
2.4 Springboot框架
第三章 系统分析
3.1功能需求分析
3.2可行性分析
3.2.1技术可行性
3.2.2经济可行性
3.2.3操作可行性
3.3性能分析
3.4系统用例分析
3.5系统操作流程
3.5.1用户登录流程
3.5.2信息添加流程
3.5.3信息删除流程
3.6系统开发流程
第四章 系统设计
4.1系统功能结构
4.2数据库设计
4.3.1实体ER图
4.3.2数据表
5.1用户前台功能模块(前端)
5.1.1用户首页模块
5.1.2用户注册模块
5.1.3用户登录模块
5.1.4个人资料模块
5.1.5评论模块
5.1.6在线商城模块
5.1.7健康资讯模块
5.1.8我的界面模块
5.2管理员功能模块(后端)
5.2.1系统用户模块
5.2.2系统管理模块
5.2.3资源管理模块
5.2.4 在线商城界面
5.2.5 分类列表界面
5.2.6订单列表界面
5.2.7订单配送界面
第六章 系统的测试
6.1 测试目的
6.2 测试方案设计
6.2.1 测试策略
6.2.2 测试分析
结 论
参考文献
致 谢
第1章 绪 论
1.1选题背景
伴随科技的迅速发展
随着技术的进步,智能手机已逐渐成为一项极具吸引力的技术工具,它让无论何时何地,都可以快速访问、工作、接收信息,从而实现从桌面到电脑端的无缝连接.此外,微信已被广泛认为是多种社区交流工具之一,它的便捷性与高效性深得用户的青睐.近年来,微信的影响半径不断扩大,这正是得益于智能手机技术的快速发展所带来的一系列创新成果.
微信通过小程序广告可以让公众号更加快捷地被关注,这一举措象征着小程序与公众号之间建立了彻底的联系.本文所讨论的内容是微信小程序的个人饮食健康管理系统,该系统涵盖了程序 数据库以及计算机技术等多个方面.通过深入研究各个领域内的知识与应用实践 我们能够显著提升系统人员的工作效率.
1.2研究现状
在当今时代的发展背景下
本文致力于研究微信小程序个人饮食健康管理系统的运行机制。通过深入研究现有状况并融合了最新的计算机技术,我们成功开发出一套完整且高效的微信小程序个人饮食健康管理系统。该系统其核心优势在于利用先进的计算机技术实现功能,并且易于使用且高效。同时提供了一个管理界面,方便管理和查看所有用户信息。
在科技领域的发展速度日益加快的前提下
1.3研究内容
开发和实施微信小程序的个人饮食健康管理系统,需要完成以下任务:
首先是对选题进行明确;然后是针对所要研究的系统;经过背景和相关问题的全面分析。
(2)当ACK系统完成之后, 我们将遵循系统的开发要求, 决定采用SpringBoot技术来构建一个微信小程序个人饮食健康管理系统, 并着重于建立和开发其中的数据库结构, 以便确保该系统的功能能够得到有效的实现. 此外, 在选择了相关技术后, 我们将对其进行详细的技术分析, 以便确认系统的可行性和安全性.
(3)在微信小程序个人饮食健康管理系统中需要明确技术方案的基础随后进行在线验证以明确用户角色的身份并据此划分相应的功能模块。系统设计将主要把目标人群划分为管理员和其他各类用户提供者各司其职并根据他们的不同身份分配不同的职责范围同时赋予各自承担的任务空间使他们能够方便地获取所需的信息并且能够依据自身权限范围内的权限范围内的权限范围内的权限范围内的权限范围内的权限范围内的权限范围内的权限范围内执行相应操作进而实现整个系统的高效运转
(4)经过精心设计的系统功能模块已完成ACK工作流程, 现将进入程序与界面开发阶段. 为确保程序功能完整性, 我们将采取多样化的测试手段, 并由不同用户分别编写并提交相关内容. 定期检查并记录程序中的潜在缺陷, 一旦发现异常情况, 将迅速采取网络技术支持应对. 直至系统达到稳定运行状态, 即可上传至正式使用平台.
- 开发工具及关键技术介绍
2.1微信开发者工具
一款专为小程序开发设计的应用程序持续优化了操作界面,并提供了一种便捷的操作模式,在使用过程中,开发者可以通过扫描特定二维码进入平台,并通过该平台快速且准确地完成小程序的开发与调试。
根据用户的需求,我们将采用不同的屏幕大小来制作小程序。
在完成了视图布局后,在线编辑功能可被激活以便对当前视图界面进行调整
控制台:方便调试打印输出信息。
通过将代码上传至腾讯服务器,并在审核环节记录版本号和备注信息的过程来实现代码的安全性与准确性
通过访问资源文件信息,我们可以迅速地重新配置相关项目的文件目录位置,并且方便完成断点设置。
应用远程调试技术, 无论是在移动端设备还是 desktop 设备上, 都能够使得开发过程更加便捷
本地数据存储:显示的是本地存储的数据。
通过使用子父层级结构,我们可以更容易地进行视图调试。
微信的代码体积应控制在2MB以下;因此,在开发过程中应当确保核实所有合法的小程序域名,并对小程序后台服务器设置相应的域名。
微信开发者工具已经成为开发过程中一个不可或缺的重要组成部分,并且目前正不断改进中,并且也在不断完善中。
2.2小程序框架以及目录结构介绍
这款微信小程序的设计主要致力于为用户提供一个高效的工具,在线创建具有独特特色的微信小程序应用。该系统采用了一套科学合理的架构体系,在保证用户体验的同时实现了多维度的功能整合与优化。其核心创新在于建立了一个高效的数据绑定机制,在确保数据准确性和一致性的基础上实现了对整个系统运行的支持与控制。该系统不仅具备动态监控能力(实时跟踪用户的各项数据信息),还能够根据实际需求灵活调整界面布局,并提供智能优化服务以提升整体使用体验
2.3Java技术****
Java语言功能:
面向对象的软件开发方法开创了一种变革性的技术路线。该方法通过将复杂程序结构转化为可操作的对象来实现功能。这一技术显著地简化了流程管理,并显著提高了系统的安全性。其出现使得程序员能够更轻松地完成任务并更有效地管理程序运行。从而更有效地满足了用户的需求。
Java的一个显著特点是其强大的跨平台能力,在这种情况下编程变得更加高效。通过采用Java语言,您能够方便地接入多个不同的操作系统环境,并且无需担心在编译过程中可能出现的问题。
C++的一个显著缺点是未能充分利用可重复使用的资源,在这种情况下其对资源需求量出现了显著提升。然而幸运的是其垃圾回收机制能够有效应对这一挑战从而减少了资源的使用量进而大幅节约了内存空间。在编程中许多专家倾向于将某个内存地址配置为堆栈位置以便在该地址被访问时自动释放以避免潜在的安全漏洞和性能问题。然而对于新手或刚入行的开发者往往忽视了这一关键步骤导致程序运行时可能出现性能下降甚至崩溃的情况必须谨慎处理以确保系统的稳定运行。
2.4Springboot框架****
自SpringBoot框架诞生以来,在软件开发领域已经取得了显著地位,并且凭借其独特的设计理念赢得了广泛赞誉。它不仅支持复杂的框架架构,并且还能处理多种复杂的操作与事务管理需求。相比于传统的EJB(Enterprise Spring Boot Beans)架构体系来说,Spring Boot凭借其轻量化的特性与易用性成为了现代企业级应用开发中的首选框架之一。该系统通过引入面向切面编程的思想,在功能实现上实现了全面突破,并且在安全性与扩展性方面也达到了更高的水平。为了满足企业级应用对高性能需求的特殊要求,在功能实现层面进行了大量创新性设计与优化工作,并通过引入事务处理机制来提升整体系统的稳定性与可靠性。基于这一设计理念所构建的应用开发体系,在性能优化、功能扩展以及用户体验等方面都展现出了显著的优势,并且已经被成功应用于多个大型企业的核心业务系统中
第三章 系统分析
3.1功能需求分析
在进行开发研究之前,则有必要对系统的需求进行细致分析,并同时需要进行全面的市场调研以明确用户的功能需求目标从而更好地确定整个系统的开发方向在此基础上还需就系统的性能、业务流程以及数据等方面展开深入分析以确保微信小程序个人饮食健康管理系统的界面简洁明了且易于理解并能实现功能更加完善的目标
在对发达系统可接受性展开深入探讨后, 我们可以明确它们应满足的各项要求. 为了使系统的开发顺利进行, 我们需对其进行全面评估. 没有充分的信心将会导致我们无法开发出一个功能卓越的系统, 这样就会造成项目失败. 通过对其个人饮食健康管理系统进行详细分析, 我们可以检验该系统的有效性并确保其满足既定需求
系统设计旨在满足用户的日常操作需求以及管理层的战略规划需求,主要关注明确提供必要的功能模块、完成各类管理职责,并延伸出一系列相关配套服务。
基于微信小程序个人饮食健康管理系统的功能特点和核心需求,在设计过程中必须保证实现以下各项功能。
通过借助微信小程序这一工具辅助手段,在提升个人饮食健康管理系统的数据处理能力的同时,并能更优地实现对信息的管理和应用目标。进而达到改善饮食健康管理效果的目的
(2)饮食方法变得更加多样化,健康管理更加标准化。
(3)它提供了一个免费的渠道,以确保数据的实时有效沟通。
3.2可行性分析
3.2.1技术可行性
通过应用SpringBoot技术来研发这款功能丰富且使用便捷的微信小程序个人饮食健康管理系统的同时构建了一个安全可靠且功能完善的后端数据库以确保该系统的稳定性和可靠性
基于SpringBoot技术和MySQL数据库
这些特点为其有效管理和优化奠定了可靠基础
3.2.2经济可行性
这款桌面微信小程序提供了一个完全免费的个人饮食健康管理系统管理功能。无论您选择何种软件平台,在这个小程序中您只需短暂的时间即可完成操作流程。此外,在使用过程中您还可以参与市场调研并获取额外资源。除此之外,请注意与您的小伙伴一起完成更为复杂且富有挑战性的项目研究与开发工作不仅具有较高的经济效益而且几乎无需投入任何资金成本就可以实现目标
目前SpringBoot技术已相当成熟,并且在开发微信小程序的个人饮食健康管理系统方面完全没有经济压力。
3.2.3操作可行性
微信小程序的个人饮食健康管理系统开发完成后其可操作性明显增强管理者即可方便地使用并能便捷地处理各类数据记录而普通用户同样可通过界面菜单快速浏览功能模块充分满足用户的日常需求同时大大简化了课程信息的管理流程无需专业技术人员即可完成所有功能模块的日常维护与管理该系统在易用性方面表现尤为突出现在只需点击界面上方的功能图标就能立即登录系统从而使得用户体验更加友好
3.3性能分析
随着信息技术的快速发展,在这一领域中性能分析管理已经逐步实现了由人工干预向智能化管理的转变,并借助众多智能化系统构建了自动化集成体系。这一变革显著提升了运行效率,并降低了人力投入强度的同时增强了系统的稳定性和可靠性。以适应当前社会发展的需求这一目标而言这一改进措施确实起到了积极的作用同时它还显著缩短了他的维护周期并大幅提升了整体维护效能。借助现代计算机技术和互联网技术我们成功开发了一款弹性 WhatsApp 小程序最大限度地降低了运营成本极大地方便了用户体验.
基于微信小程序构建个人饮食健康管理系统的开发过程, 我们成功开发出一个独立的功能系统, 应用了当前最前沿的数据库技术, 旨在满足用户需求, 实现用户角色与功能模块的最佳整合, 从而实现了管理流程更加高效与精准. 这种体系结构在体系架构上与传统管理模式存在显著差异, 因此不仅能够节省资源, 还能显著提升业务处理速度. 此款产品具备快速响应机制以及强大的操作能力
3.4系统用例分析
在本次研究中, 我们将对该系统进行深入分析, 包括项目的整体架构以及功能模块的设计. 我们将深入探讨学习平台的特性, 并制定其数据库设计方案. 基于MySQL的数据库方案能够有效支撑我们的系统, 同时我们也将采用更加人性化的功能模块设计, 以确保系统能够即时捕捉并反馈各类异常问题.
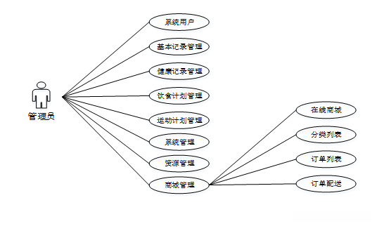
基于微信小程序构建的个人饮食健康管理软件不仅支持用户进行登录操作,并且提供健康资讯信息的查阅功能。该应用能够收集并整理各项数据信息内容,并通过提交这些数据来实现全面的数据共享与服务功能。此外,系统还提供了基础记录管理模块、健康记录管理模块以及饮食计划管理模块等,并对运动计划和订单配送相关信息实现了统一管理。根据系统功能需求建立的模块关系图如下图:

图3-1管理员功能模块图

图3-2用户功能模块图
3.5系统操作流程
3.5.1用户登录流程
首先,在登录界面中,请用户在登录窗口中输入自己的个人身份信息,并要求信息必须真实准确。若填写错误,则将触发错误提示并导致登录失败,则需重新输入正确的身份信息(如图3-1所示)。

图3-3登录操作流程图
3.5.2信息添加流程
微信小程序的个人饮食健康管理系统具备高效且精确的信息采集与处理能力,并能在操作过程中严格遵循指定的操作界面并参照相关指导文献进行数据获取与处理流程。当提供的数据未能满足预期要求时,则会触发第一步中的退出机制,并随后系统将执行第二步操作以核实数据的真实性和可靠性

图3-4 信息添加流程图
3.5.3信息删除流程
无论用户的角色如何,在进入异常的系统操作界面后,则可以选择不同的信息内容进行相应的操作。当用户试图删除系统中的数据时,则必须先确认该数据是否已被删除;如果没有,则应按照图3-3所示的步骤进行处理;以避免对系统的正常运行造成干扰。

图3-5 信息删除流程图
3.6系统开发流程****
构建个人饮食健康管理系统的过程涉及多个步骤:具体包括功能模块分析、实现相应功能模块的代码编写以及系统规划与操作流程。这些步骤构成了构建信息管理系统的核心内容,并将决定系统的功能实现情况以及设计完成后是否能够顺利部署。在整个开发过程中,默认情况下系统运行必须遵循严格的流程规范:每个阶段的任务都必须按照预定顺序依次完成,并且每一步骤完成后都需要通过相应的测试手段进行验证以保证各环节的工作质量达到预期标准:避免出现功能性漏洞或逻辑错误;从而确保整个系统的功能能够顺利实现及其设计目标得以达成
该系统通过个人饮食健康管理小程序的成功开发实例展示了这一方法的应用效果。采用该方法能够大为简化系统的架构设计,并且通过图3-4的数据图表进一步验证了其可行性。

图3-4开发系统流程图
第四章 系统设计
4.1系统功能结构****
个人饮食健康管理系统主要包含普通用户模块和后台管理员模块两大部分。这两个功能区在功能上相对独立,但它们共享相同的数据库资源。每个功能区的功能均基于先前完成的需求分析,并经过查阅相关资料后进行整合和构建。
综上所述,系统功能结构图如下图所示。

图4-1 系统功能结构图
4.2数据库设计
数据库系统是网络运行中不可或缺的一部分,在这一过程中进行优化对其性能提升具有重要意义。为了构建一个高效可靠的数据库系统,必须先明确各个组成部分的特点,并将其有机地结合在一起。
4.3.1实体ER图
数据库在软件开发过程中不可或缺的作用不仅在于确定系统的存储容量而且更关键的是构建出一套科学合理的数据模型。为了保证数据的安全性完整性以及系统的稳定性我们选择了MySQL作为我们的数据库管理系统
E-R图是一种高效的技术,在处理复杂系统时展现出显著的优势;它通过将复杂系统建模为关系模式与实体间的关联而提供清晰直观的表现形式,并且能够在一定程度上模拟系统的运行机制;这种技术不仅有助于我们更好地理解并掌握系统的运行机制以及其内在逻辑关系,并且还能够帮助我们在实际应用中实现对系统的有效管理与优化;MySQL数据库展现出卓越的安全性能,在数据存储与管理方面具有显著优势;它不仅能够有效防止数据丢失或损坏,并且还能够提供多种保护机制以确保数据安全;例如,在处理复杂系统时可以通过E-R图来辅助设计数据库模型以避免潜在的问题; MySQL数据库不仅能够有效防止数据丢失或损坏,并且还能够在一定程度上模拟系统的运行机制以辅助决策
个人饮食健康管理系统整体E-R图,如图4-2所示:

图4-2个人饮食健康管理系统实体属性图
4.3.2数据表
通过对其内在规律进行深入研究后
基于微信小程序的个人饮食健康管理功能特点,我们对数据库的概念模型进行了优化设计,并使其结构更加合理清晰。
表access_token (登陆访问时长)
| 编号 | 名称 | 数据类型 | 长度 | 小数位 | 允许空值 | 主键 | 默认值 | 说明 |
|---|---|---|---|---|---|---|---|---|
| 1 | token_id | int | 10 | 0 | N | Y | 临时访问牌ID | |
| 2 | token | varchar | 64 | 0 | Y | N | 临时访问牌 | |
| 3 | info | text | 65535 | 0 | Y | N | ||
| 4 | maxage | int | 10 | 0 | N | N | 2 | 最大寿命:默认2小时 |
| 5 | create_time | timestamp | 19 | 0 | N | N | CURRENT_TIMESTAMP | 创建时间: |
| 6 | update_time | timestamp | 19 | 0 | N | N | CURRENT_TIMESTAMP | 更新时间: |
| 7 | user_id | int | 10 | 0 | N | N | 0 | 用户编号: |
表address (收货地址:)
| 编号 | 名称 | 数据类型 | 长度 | 小数位 | 允许空值 | 主键 | 默认值 | 说明 |
|---|---|---|---|---|---|---|---|---|
| 1 | address_id | int | 10 | 0 | N | Y | 收货地址: | |
| 2 | name | varchar | 32 | 0 | Y | N | 姓名: | |
| 3 | phone | varchar | 13 | 0 | Y | N | 手机: | |
| 4 | postcode | varchar | 8 | 0 | Y | N | 邮编: | |
| 5 | address | varchar | 255 | 0 | N | N | 地址: | |
| 6 | user_id | mediumint | 8 | 0 | N | N | 用户ID:[0,8388607]用户获取其他与用户相关的数据 | |
| 7 | create_time | timestamp | 19 | 0 | N | N | CURRENT_TIMESTAMP | 创建时间: |
| 8 | update_time | timestamp | 19 | 0 | N | N | CURRENT_TIMESTAMP | 更新时间: |
| 9 | default | bit | 1 | 0 | N | N | 0 | 默认判断 |
表article (文章:用于内容管理系统的文章)
| 编号 | 名称 | 数据类型 | 长度 | 小数位 | 允许空值 | 主键 | 默认值 | 说明 |
|---|---|---|---|---|---|---|---|---|
| 1 | article_id | mediumint | 8 | 0 | N | Y | 文章id:[0,8388607] | |
| 2 | title | varchar | 125 | 0 | N | Y | 标题:[0,125]用于文章和html的title标签中 | |
| 3 | type | varchar | 64 | 0 | N | N | 0 | 文章分类:[0,1000]用来搜索指定类型的文章 |
| 4 | hits | int | 10 | 0 | N | N | 0 | 点击数:[0,1000000000]访问这篇文章的人次 |
| 5 | praise_len | int | 10 | 0 | N | N | 0 | 点赞数 |
| 6 | create_time | timestamp | 19 | 0 | N | N | CURRENT_TIMESTAMP | 创建时间: |
| 7 | update_time | timestamp | 19 | 0 | N | N | CURRENT_TIMESTAMP | 更新时间: |
| 8 | source | varchar | 255 | 0 | Y | N | 来源:[0,255]文章的出处 | |
| 9 | url | varchar | 255 | 0 | Y | N | 来源地址:[0,255]用于跳转到发布该文章的网站 | |
| 10 | tag | varchar | 255 | 0 | Y | N | 标签:[0,255]用于标注文章所属相关内容,多个标签用空格隔开 | |
| 11 | content | longtext | 2147483647 | 0 | Y | N | 正文:文章的主体内容 | |
| 12 | img | varchar | 255 | 0 | Y | N | 封面图 | |
| 13 | description | text | 65535 | 0 | Y | N | 文章描述 |
表article_type (文章分类)
| 编号 | 名称 | 数据类型 | 长度 | 小数位 | 允许空值 | 主键 | 默认值 | 说明 |
|---|---|---|---|---|---|---|---|---|
| 1 | type_id | smallint | 5 | 0 | N | Y | 分类ID:[0,10000] | |
| 2 | display | smallint | 5 | 0 | N | N | 100 | 显示顺序:[0,1000]决定分类显示的先后顺序 |
| 3 | name | varchar | 16 | 0 | N | N | 分类名称:[2,16] | |
| 4 | father_id | smallint | 5 | 0 | N | N | 0 | 上级分类ID:[0,32767] |
| 5 | description | varchar | 255 | 0 | Y | N | 描述:[0,255]描述该分类的作用 | |
| 6 | icon | text | 65535 | 0 | Y | N | 分类图标: | |
| 7 | url | varchar | 255 | 0 | Y | N | 外链地址:[0,255]如果该分类是跳转到其他网站的情况下,就在该URL上设置 | |
| 8 | create_time | timestamp | 19 | 0 | N | N | CURRENT_TIMESTAMP | 创建时间: |
| 9 | update_time | timestamp | 19 | 0 | N | N | CURRENT_TIMESTAMP | 更新时间: |
表auth (用户权限管理)
| 编号 | 名称 | 数据类型 | 长度 | 小数位 | 允许空值 | 主键 | 默认值 | 说明 |
|---|---|---|---|---|---|---|---|---|
| 1 | auth_id | int | 10 | 0 | N | Y | 授权ID: | |
| 2 | user_group | varchar | 64 | 0 | Y | N | 用户组: | |
| 3 | mod_name | varchar | 64 | 0 | Y | N | 模块名: | |
| 4 | table_name | varchar | 64 | 0 | Y | N | 表名: | |
| 5 | page_title | varchar | 255 | 0 | Y | N | 页面标题: | |
| 6 | path | varchar | 255 | 0 | Y | N | 路由路径: | |
| 7 | position | varchar | 32 | 0 | Y | N | 位置: | |
| 8 | mode | varchar | 32 | 0 | N | N | _blank | 跳转方式: |
| 9 | add | tinyint | 3 | 0 | N | N | 1 | 是否可增加: |
| 10 | del | tinyint | 3 | 0 | N | N | 1 | 是否可删除: |
| 11 | set | tinyint | 3 | 0 | N | N | 1 | 是否可修改: |
| 12 | get | tinyint | 3 | 0 | N | N | 1 | 是否可查看: |
| 13 | field_add | text | 65535 | 0 | Y | N | 添加字段: | |
| 14 | field_set | text | 65535 | 0 | Y | N | 修改字段: | |
| 15 | field_get | text | 65535 | 0 | Y | N | 查询字段: | |
| 16 | table_nav_name | varchar | 500 | 0 | Y | N | 跨表导航名称: | |
| 17 | table_nav | varchar | 500 | 0 | Y | N | 跨表导航: | |
| 18 | option | text | 65535 | 0 | Y | N | 配置: | |
| 19 | create_time | timestamp | 19 | 0 | N | N | CURRENT_TIMESTAMP | 创建时间: |
| 20 | update_time | timestamp | 19 | 0 | N | N | CURRENT_TIMESTAMP | 更新时间: |
表basic_records (基本记录)
| 编号 | 名称 | 数据类型 | 长度 | 小数位 | 允许空值 | 主键 | 默认值 | 说明 |
|---|---|---|---|---|---|---|---|---|
| 1 | basic_records_id | int | 10 | 0 | N | Y | 基本记录ID | |
| 2 | regular_users | int | 10 | 0 | Y | N | 0 | 普通用户 |
| 3 | user_name | varchar | 64 | 0 | Y | N | 用户姓名 | |
| 4 | user_gender | varchar | 64 | 0 | Y | N | 用户性别 | |
| 5 | personal_age | varchar | 64 | 0 | Y | N | 个人年纪 | |
| 6 | personal_height | varchar | 64 | 0 | Y | N | 个人身高 | |
| 7 | personal_weight | varchar | 64 | 0 | Y | N | 个人体重 | |
| 8 | past_medical_history | text | 65535 | 0 | Y | N | 过往病史 | |
| 9 | create_time | datetime | 19 | 0 | N | N | CURRENT_TIMESTAMP | 创建时间 |
| 10 | update_time | timestamp | 19 | 0 | N | N | CURRENT_TIMESTAMP | 更新时间 |
表cart (购物车)
| 编号 | 名称 | 数据类型 | 长度 | 小数位 | 允许空值 | 主键 | 默认值 | 说明 |
|---|---|---|---|---|---|---|---|---|
| 1 | cart_id | int | 10 | 0 | N | Y | 购物车ID: | |
| 2 | title | varchar | 64 | 0 | Y | N | 标题: | |
| 3 | img | varchar | 255 | 0 | N | N | 0 | 图片: |
| 4 | user_id | int | 10 | 0 | N | N | 0 | 用户ID: |
| 5 | create_time | timestamp | 19 | 0 | N | N | CURRENT_TIMESTAMP | 创建时间: |
| 6 | update_time | timestamp | 19 | 0 | N | N | CURRENT_TIMESTAMP | 更新时间: |
| 7 | state | int | 10 | 0 | N | N | 0 | 状态:使用中,已失效 |
| 8 | price | double | 9 | 2 | N | N | 0.00 | 单价: |
| 9 | price_ago | double | 9 | 2 | N | N | 0.00 | 原价: |
| 10 | price_count | double | 11 | 2 | N | N | 0.00 | 总价: |
| 11 | num | int | 10 | 0 | N | N | 1 | 数量: |
| 12 | goods_id | mediumint | 8 | 0 | N | N | 商品id:[0,8388607] | |
| 13 | type | varchar | 64 | 0 | N | N | 未分类 | 商品分类: |
| 14 | description | varchar | 255 | 0 | Y | N | 描述:[0,255]用于产品规格描述 |
表collect (收藏)
| 编号 | 名称 | 数据类型 | 长度 | 小数位 | 允许空值 | 主键 | 默认值 | 说明 |
|---|---|---|---|---|---|---|---|---|
| 1 | collect_id | int | 10 | 0 | N | Y | 收藏ID: | |
| 2 | user_id | int | 10 | 0 | N | N | 0 | 收藏人ID: |
| 3 | source_table | varchar | 255 | 0 | Y | N | 来源表: | |
| 4 | source_field | varchar | 255 | 0 | Y | N | 来源字段: | |
| 5 | source_id | int | 10 | 0 | N | N | 0 | 来源ID: |
| 6 | title | varchar | 255 | 0 | Y | N | 标题: | |
| 7 | img | varchar | 255 | 0 | Y | N | 封面: | |
| 8 | create_time | timestamp | 19 | 0 | N | N | CURRENT_TIMESTAMP | 创建时间: |
| 9 | update_time | timestamp | 19 | 0 | N | N | CURRENT_TIMESTAMP | 更新时间: |
表comment (评论)
| 编号 | 名称 | 数据类型 | 长度 | 小数位 | 允许空值 | 主键 | 默认值 | 说明 |
|---|---|---|---|---|---|---|---|---|
| 1 | comment_id | int | 10 | 0 | N | Y | 评论ID: | |
| 2 | user_id | int | 10 | 0 | N | N | 0 | 评论人ID: |
| 3 | reply_to_id | int | 10 | 0 | N | N | 0 | 回复评论ID:空为0 |
| 4 | content | longtext | 2147483647 | 0 | Y | N | 内容: | |
| 5 | nickname | varchar | 255 | 0 | Y | N | 昵称: | |
| 6 | avatar | varchar | 255 | 0 | Y | N | 头像地址:[0,255] | |
| 7 | create_time | timestamp | 19 | 0 | N | N | CURRENT_TIMESTAMP | 创建时间: |
| 8 | update_time | timestamp | 19 | 0 | N | N | CURRENT_TIMESTAMP | 更新时间: |
| 9 | source_table | varchar | 255 | 0 | Y | N | 来源表: | |
| 10 | source_field | varchar | 255 | 0 | Y | N | 来源字段: | |
| 11 | source_id | int | 10 | 0 | N | N | 0 | 来源ID: |
表dietary_plan (饮食计划)
| 编号 | 名称 | 数据类型 | 长度 | 小数位 | 允许空值 | 主键 | 默认值 | 说明 |
|---|---|---|---|---|---|---|---|---|
| 1 | dietary_plan_id | int | 10 | 0 | N | Y | 饮食计划ID | |
| 2 | regular_users | int | 10 | 0 | Y | N | 0 | 普通用户 |
| 3 | user_name | varchar | 64 | 0 | Y | N | 用户姓名 | |
| 4 | planned_date | date | 10 | 0 | Y | N | 计划日期 | |
| 5 | breakfast_food | varchar | 64 | 0 | Y | N | 早餐食物 | |
| 6 | noon_food | varchar | 64 | 0 | Y | N | 中午食物 | |
| 7 | dinner_food | varchar | 64 | 0 | Y | N | 晚餐食物 | |
| 8 | total_heat_absorption | varchar | 64 | 0 | Y | N | 总摄热量 | |
| 9 | adjusting_the_plan | text | 65535 | 0 | Y | N | 调整计划 | |
| 10 | create_time | datetime | 19 | 0 | N | N | CURRENT_TIMESTAMP | 创建时间 |
| 11 | update_time | timestamp | 19 | 0 | N | N | CURRENT_TIMESTAMP | 更新时间 |
表exercise_plan (运动计划)
| 编号 | 名称 | 数据类型 | 长度 | 小数位 | 允许空值 | 主键 | 默认值 | 说明 |
|---|---|---|---|---|---|---|---|---|
| 1 | exercise_plan_id | int | 10 | 0 | N | Y | 运动计划ID | |
| 2 | regular_users | int | 10 | 0 | Y | N | 0 | 普通用户 |
| 3 | user_name | varchar | 64 | 0 | Y | N | 用户姓名 | |
| 4 | planned_date | date | 10 | 0 | Y | N | 计划日期 | |
| 5 | plan_title | varchar | 64 | 0 | Y | N | 计划标题 | |
| 6 | plan_content | varchar | 64 | 0 | Y | N | 计划内容 | |
| 7 | create_time | datetime | 19 | 0 | N | N | CURRENT_TIMESTAMP | 创建时间 |
| 8 | update_time | timestamp | 19 | 0 | N | N | CURRENT_TIMESTAMP | 更新时间 |
表goods (商品信息)
| 编号 | 名称 | 数据类型 | 长度 | 小数位 | 允许空值 | 主键 | 默认值 | 说明 |
|---|---|---|---|---|---|---|---|---|
| 1 | goods_id | mediumint | 8 | 0 | N | Y | 产品id:[0,8388607] | |
| 2 | title | varchar | 125 | 0 | Y | N | 标题:[0,125]用于产品和html的 |
|
| 3 | img | text | 65535 | 0 | Y | N | 封面图:用于显示于产品列表页 | |
| 4 | description | varchar | 255 | 0 | Y | N | 描述:[0,255]用于产品规格描述 | |
| 5 | price_ago | double | 8 | 2 | N | N | 0.00 | 原价:[1] |
| 6 | price | double | 8 | 2 | N | N | 0.00 | 卖价:[1] |
| 7 | sales | int | 10 | 0 | N | N | 0 | 销量:[0,1000000000] |
| 8 | inventory | int | 10 | 0 | N | N | 0 | 商品库存 |
| 9 | type | varchar | 64 | 0 | N | N | 商品分类: | |
| 10 | hits | int | 10 | 0 | N | N | 0 | 点击量:[0,1000000000]访问这篇产品的人次 |
| 11 | content | longtext | 2147483647 | 0 | Y | N | 正文:产品的主体内容 | |
| 12 | img_1 | text | 65535 | 0 | Y | N | 主图1: | |
| 13 | img_2 | text | 65535 | 0 | Y | N | 主图2: | |
| 14 | img_3 | text | 65535 | 0 | Y | N | 主图3: | |
| 15 | img_4 | text | 65535 | 0 | Y | N | 主图4: | |
| 16 | img_5 | text | 65535 | 0 | Y | N | 主图5: | |
| 17 | create_time | timestamp | 19 | 0 | N | N | CURRENT_TIMESTAMP | 创建时间: |
| 18 | update_time | timestamp | 19 | 0 | N | N | CURRENT_TIMESTAMP | 更新时间: |
| 19 | customize_field | text | 65535 | 0 | Y | N | 自定义字段 | |
| 20 | source_table | varchar | 255 | 0 | Y | N | 来源表: | |
| 21 | source_field | varchar | 255 | 0 | Y | N | 来源字段: | |
| 22 | source_id | int | 10 | 0 | N | N | 0 | 来源ID: |
| 23 | user_id | int | 10 | 0 | Y | N | 0 | 添加人 |
表goods_type (商品类型)
| 编号 | 名称 | 数据类型 | 长度 | 小数位 | 允许空值 | 主键 | 默认值 | 说明 |
|---|---|---|---|---|---|---|---|---|
| 1 | type_id | int | 10 | 0 | N | Y | 商品分类ID: | |
| 2 | father_id | smallint | 5 | 0 | N | N | 0 | 上级分类ID:[0,32767] |
| 3 | name | varchar | 255 | 0 | Y | N | 商品名称: | |
| 4 | desc | varchar | 255 | 0 | Y | N | 描述: | |
| 5 | icon | varchar | 255 | 0 | Y | N | 图标: | |
| 6 | source_table | varchar | 255 | 0 | Y | N | 来源表: | |
| 7 | source_field | varchar | 255 | 0 | Y | N | 来源字段: | |
| 8 | create_time | timestamp | 19 | 0 | N | N | CURRENT_TIMESTAMP | 创建时间: |
| 9 | update_time | timestamp | 19 | 0 | N | N | CURRENT_TIMESTAMP | 更新时间: |
表health_records (健康记录)
| 编号 | 名称 | 数据类型 | 长度 | 小数位 | 允许空值 | 主键 | 默认值 | 说明 |
|---|---|---|---|---|---|---|---|---|
| 1 | health_records_id | int | 10 | 0 | N | Y | 健康记录ID | |
| 2 | regular_users | int | 10 | 0 | Y | N | 0 | 普通用户 |
| 3 | user_name | varchar | 64 | 0 | Y | N | 用户姓名 | |
| 4 | record_date | date | 10 | 0 | Y | N | 记录日期 | |
| 5 | weight_data | int | 10 | 0 | Y | N | 0 | 体重数据 |
| 6 | blood_pressure_data | int | 10 | 0 | Y | N | 0 | 血压数据 |
| 7 | heart_rate_data | int | 10 | 0 | Y | N | 0 | 心率数据 |
| 8 | body_fat_data | int | 10 | 0 | Y | N | 0 | 体脂数据 |
| 9 | analysis_remarks | text | 65535 | 0 | Y | N | 分析备注 | |
| 10 | create_time | datetime | 19 | 0 | N | N | CURRENT_TIMESTAMP | 创建时间 |
| 11 | update_time | timestamp | 19 | 0 | N | N | CURRENT_TIMESTAMP | 更新时间 |
表hits (用户点击)
| 编号 | 名称 | 数据类型 | 长度 | 小数位 | 允许空值 | 主键 | 默认值 | 说明 |
|---|---|---|---|---|---|---|---|---|
| 1 | hits_id | int | 10 | 0 | N | Y | 点赞ID: | |
| 2 | user_id | int | 10 | 0 | N | N | 0 | 点赞人: |
| 3 | create_time | timestamp | 19 | 0 | N | N | CURRENT_TIMESTAMP | 创建时间: |
| 4 | update_time | timestamp | 19 | 0 | N | N | CURRENT_TIMESTAMP | 更新时间: |
| 5 | source_table | varchar | 255 | 0 | Y | N | 来源表: | |
| 6 | source_field | varchar | 255 | 0 | Y | N | 来源字段: | |
| 7 | source_id | int | 10 | 0 | N | N | 0 | 来源ID: |
表logistics_delivery (物流配送)
| 编号 | 名称 | 数据类型 | 长度 | 小数位 | 允许空值 | 主键 | 默认值 | 说明 |
|---|---|---|---|---|---|---|---|---|
| 1 | logistics_delivery_id | int | 10 | 0 | N | Y | 物流配送ID | |
| 2 | order_number | varchar | 64 | 0 | Y | N | 订单号 | |
| 3 | product_name | varchar | 64 | 0 | Y | N | 商品名称 | |
| 4 | purchase_quantity | varchar | 64 | 0 | Y | N | 购买数量 | |
| 5 | total_transaction_amount | double | 11 | 2 | Y | N | 0.00 | 交易总额 |
| 6 | the_date_of_issuance | date | 10 | 0 | Y | N | 发货日期 | |
| 7 | delivery_number | varchar | 30 | 0 | Y | N | 配送订单 | |
| 8 | ordinary_users | int | 10 | 0 | Y | N | 0 | 普通用户 |
| 9 | shipping_address | varchar | 64 | 0 | Y | N | 收货地址 | |
| 10 | delivery_status | varchar | 64 | 0 | Y | N | 配送状态 | |
| 11 | signing_status | varchar | 64 | 0 | Y | N | 签收状态 | |
| 12 | recommend | int | 10 | 0 | N | N | 0 | 智能推荐 |
| 13 | contact_name | varchar | 255 | 0 | Y | N | 联系人名字 | |
| 14 | merchant_id | int | 10 | 0 | Y | N | 商家id | |
| 15 | create_time | datetime | 19 | 0 | N | N | CURRENT_TIMESTAMP | 创建时间 |
| 16 | update_time | timestamp | 19 | 0 | N | N | CURRENT_TIMESTAMP | 更新时间 |
表online_shopping_mall (在线商城)
| 编号 | 名称 | 数据类型 | 长度 | 小数位 | 允许空值 | 主键 | 默认值 | 说明 |
|---|---|---|---|---|---|---|---|---|
| 1 | online_shopping_mall_id | int | 10 | 0 | N | Y | 在线商城ID | |
| 2 | shelf_life | varchar | 64 | 0 | Y | N | 保质期限 | |
| 3 | hits | int | 10 | 0 | N | N | 0 | 点击数 |
| 4 | praise_len | int | 10 | 0 | N | N | 0 | 点赞数 |
| 5 | cart_title | varchar | 125 | 0 | Y | N | 标题:[0,125]用于产品html的标签中 | |
| 6 | cart_img | text | 65535 | 0 | Y | N | 封面图:用于显示于产品列表页 | |
| 7 | cart_description | varchar | 255 | 0 | Y | N | 描述:[0,255]用于产品规格描述 | |
| 8 | cart_price_ago | double | 8 | 2 | N | N | 0.00 | 原价:[1] |
| 9 | cart_price | double | 8 | 2 | N | N | 0.00 | 卖价:[1] |
| 10 | cart_inventory | int | 10 | 0 | N | N | 0 | 商品库存 |
| 11 | cart_type | varchar | 64 | 0 | N | N | 未分类 | 商品分类: |
| 12 | cart_content | longtext | 2147483647 | 0 | Y | N | 正文:产品的主体内容 | |
| 13 | cart_img_1 | text | 65535 | 0 | Y | N | 主图1: | |
| 14 | cart_img_2 | text | 65535 | 0 | Y | N | 主图2: | |
| 15 | cart_img_3 | text | 65535 | 0 | Y | N | 主图3: | |
| 16 | cart_img_4 | text | 65535 | 0 | Y | N | 主图4: | |
| 17 | cart_img_5 | text | 65535 | 0 | Y | N | 主图5: | |
| 18 | create_time | datetime | 19 | 0 | N | N | CURRENT_TIMESTAMP | 创建时间 |
| 19 | update_time | timestamp | 19 | 0 | N | N | CURRENT_TIMESTAMP | 更新时间 |
表order (订单)
| 编号 | 名称 | 数据类型 | 长度 | 小数位 | 允许空值 | 主键 | 默认值 | 说明 |
|---|---|---|---|---|---|---|---|---|
| 1 | order_id | int | 10 | 0 | N | Y | 订单ID: | |
| 2 | order_number | varchar | 64 | 0 | Y | N | 订单号: | |
| 3 | goods_id | mediumint | 8 | 0 | N | N | 商品id:[0,8388607] | |
| 4 | title | varchar | 32 | 0 | Y | N | 商品标题: | |
| 5 | img | varchar | 255 | 0 | Y | N | 商品图片: | |
| 6 | price | double | 10 | 2 | N | N | 0.00 | 价格: |
| 7 | price_ago | double | 10 | 2 | N | N | 0.00 | 原价: |
| 8 | num | int | 10 | 0 | N | N | 1 | 数量: |
| 9 | price_count | double | 8 | 2 | N | N | 0.00 | 总价: |
| 10 | norms | varchar | 255 | 0 | Y | N | 规格: | |
| 11 | type | varchar | 64 | 0 | N | N | 未分类 | 商品分类: |
| 12 | contact_name | varchar | 32 | 0 | Y | N | 联系人姓名: | |
| 13 | contact_email | varchar | 125 | 0 | Y | N | 联系人邮箱: | |
| 14 | contact_phone | varchar | 11 | 0 | Y | N | 联系人手机: | |
| 15 | contact_address | varchar | 255 | 0 | Y | N | 收件地址: | |
| 16 | postal_code | varchar | 9 | 0 | Y | N | 邮政编码: | |
| 17 | user_id | int | 10 | 0 | N | N | 0 | 买家ID: |
| 18 | merchant_id | mediumint | 8 | 0 | N | N | 0 | 商家ID: |
| 19 | create_time | timestamp | 19 | 0 | N | N | CURRENT_TIMESTAMP | 创建时间: |
| 20 | update_time | timestamp | 19 | 0 | N | N | CURRENT_TIMESTAMP | 更新时间: |
| 21 | description | varchar | 255 | 0 | Y | N | 描述:[0,255]用于产品规格描述 | |
| 22 | state | varchar | 16 | 0 | N | N | 待付款 | 订单状态:待付款,待发货,待签收,已签收,待退款,已退款,已拒绝,已完成 |
| 23 | remark | text | 65535 | 0 | Y | N | 订单备注 | |
| 24 | delivery_state | varchar | 16 | 0 | Y | N | 未配送 | 发货状态:未配送,已配送 |
表praise (点赞)
| 编号 | 名称 | 数据类型 | 长度 | 小数位 | 允许空值 | 主键 | 默认值 | 说明 |
|---|---|---|---|---|---|---|---|---|
| 1 | praise_id | int | 10 | 0 | N | Y | 点赞ID: | |
| 2 | user_id | int | 10 | 0 | N | N | 0 | 点赞人: |
| 3 | create_time | timestamp | 19 | 0 | N | N | CURRENT_TIMESTAMP | 创建时间: |
| 4 | update_time | timestamp | 19 | 0 | N | N | CURRENT_TIMESTAMP | 更新时间: |
| 5 | source_table | varchar | 255 | 0 | Y | N | 来源表: | |
| 6 | source_field | varchar | 255 | 0 | Y | N | 来源字段: | |
| 7 | source_id | int | 10 | 0 | N | N | 0 | 来源ID: |
| 8 | status | bit | 1 | 0 | N | N | 1 | 点赞状态:1为点赞,0已取消 |
表regular_users (普通用户)
| 编号 | 名称 | 数据类型 | 长度 | 小数位 | 允许空值 | 主键 | 默认值 | 说明 |
|---|---|---|---|---|---|---|---|---|
| 1 | regular_users_id | int | 10 | 0 | N | Y | 普通用户ID | |
| 2 | user_name | varchar | 64 | 0 | Y | N | 用户姓名 | |
| 3 | user_gender | varchar | 64 | 0 | Y | N | 用户性别 | |
| 4 | examine_state | varchar | 16 | 0 | N | N | 已通过 | 审核状态 |
| 5 | user_id | int | 10 | 0 | N | N | 0 | 用户ID |
| 6 | create_time | datetime | 19 | 0 | N | N | CURRENT_TIMESTAMP | 创建时间 |
| 7 | update_time | timestamp | 19 | 0 | N | N | CURRENT_TIMESTAMP | 更新时间 |
表sensitive_vocabulary (敏感词汇)
| 编号 | 名称 | 数据类型 | 长度 | 小数位 | 允许空值 | 主键 | 默认值 | 说明 |
|---|---|---|---|---|---|---|---|---|
| 1 | sensitive_vocabulary_id | int | 10 | 0 | N | Y | 敏感词汇ID | |
| 2 | sensitive_vocabulary | varchar | 64 | 0 | Y | N | 敏感词汇 | |
| 3 | create_time | datetime | 19 | 0 | N | N | CURRENT_TIMESTAMP | 创建时间 |
| 4 | update_time | timestamp | 19 | 0 | N | N | CURRENT_TIMESTAMP | 更新时间 |
表slides (轮播图)
| 编号 | 名称 | 数据类型 | 长度 | 小数位 | 允许空值 | 主键 | 默认值 | 说明 |
|---|---|---|---|---|---|---|---|---|
| 1 | slides_id | int | 10 | 0 | N | Y | 轮播图ID: | |
| 2 | title | varchar | 64 | 0 | Y | N | 标题: | |
| 3 | content | varchar | 255 | 0 | Y | N | 内容: | |
| 4 | url | varchar | 255 | 0 | Y | N | 链接: | |
| 5 | img | varchar | 255 | 0 | Y | N | 轮播图: | |
| 6 | hits | int | 10 | 0 | N | N | 0 | 点击量: |
| 7 | create_time | timestamp | 19 | 0 | N | N | CURRENT_TIMESTAMP | 创建时间: |
| 8 | update_time | timestamp | 19 | 0 | N | N | CURRENT_TIMESTAMP | 更新时间: |
表upload (文件上传)
| 编号 | 名称 | 数据类型 | 长度 | 小数位 | 允许空值 | 主键 | 默认值 | 说明 |
|---|---|---|---|---|---|---|---|---|
| 1 | upload_id | int | 10 | 0 | N | Y | 上传ID | |
| 2 | name | varchar | 64 | 0 | Y | N | 文件名 | |
| 3 | path | varchar | 255 | 0 | Y | N | 访问路径 | |
| 4 | file | varchar | 255 | 0 | Y | N | 文件路径 | |
| 5 | display | varchar | 255 | 0 | Y | N | 显示顺序 | |
| 6 | father_id | int | 10 | 0 | Y | N | 0 | 父级ID |
| 7 | dir | varchar | 255 | 0 | Y | N | 文件夹 | |
| 8 | type | varchar | 32 | 0 | Y | N | 文件类型 |
表user (用户账户:用于保存用户登录信息)
| 编号 | 名称 | 数据类型 | 长度 | 小数位 | 允许空值 | 主键 | 默认值 | 说明 | |||
|---|---|---|---|---|---|---|---|---|---|---|---|
| 1 | user_id | mediumint | 8 | 0 | N | Y | 用户ID:[0,8388607]用户获取其他与用户相关的数据 | ||||
| 2 | state | smallint | 5 | 0 | N | N | 1 | 账户状态:[0,10](1可用 | 2异常 | 3已冻结 | 4已注销) |
| 3 | user_group | varchar | 32 | 0 | Y | N | 所在用户组:[0,32767]决定用户身份和权限 | ||||
| 4 | login_time | timestamp | 19 | 0 | N | N | CURRENT_TIMESTAMP | 上次登录时间: | |||
| 5 | phone | varchar | 11 | 0 | Y | N | 手机号码:[0,11]用户的手机号码,用于找回密码时或登录时 | ||||
| 6 | phone_state | smallint | 5 | 0 | N | N | 0 | 手机认证:[0,1](0未认证 | 1审核中 | 2已认证) | |
| 7 | username | varchar | 16 | 0 | N | N | 用户名:[0,16]用户登录时所用的账户名称 | ||||
| 8 | nickname | varchar | 16 | 0 | Y | N | 昵称:[0,16] | ||||
| 9 | password | varchar | 64 | 0 | N | N | 密码:[0,32]用户登录所需的密码,由6-16位数字或英文组成 | ||||
| 10 | varchar | 64 | 0 | Y | N | 邮箱:[0,64]用户的邮箱,用于找回密码时或登录时 | |||||
| 11 | email_state | smallint | 5 | 0 | N | N | 0 | 邮箱认证:[0,1](0未认证 | 1审核中 | 2已认证) | |
| 12 | avatar | varchar | 255 | 0 | Y | N | 头像地址:[0,255] | ||||
| 13 | open_id | varchar | 255 | 0 | Y | N | 针对获取用户信息字段 | ||||
| 14 | create_time | timestamp | 19 | 0 | N | N | CURRENT_TIMESTAMP | 创建时间: |
表user_group (用户组:用于用户前端身份和鉴权)
| 编号 | 名称 | 数据类型 | 长度 | 小数位 | 允许空值 | 主键 | 默认值 | 说明 |
|---|---|---|---|---|---|---|---|---|
| 1 | group_id | mediumint | 8 | 0 | N | Y | 用户组ID:[0,8388607] | |
| 2 | display | smallint | 5 | 0 | N | N | 100 | 显示顺序:[0,1000] |
| 3 | name | varchar | 16 | 0 | N | N | 名称:[0,16] | |
| 4 | description | varchar | 255 | 0 | Y | N | 描述:[0,255]描述该用户组的特点或权限范围 | |
| 5 | source_table | varchar | 255 | 0 | Y | N | 来源表: | |
| 6 | source_field | varchar | 255 | 0 | Y | N | 来源字段: | |
| 7 | source_id | int | 10 | 0 | N | N | 0 | 来源ID: |
第五章 系统实现
5.1用户前台功能模块(前端)****
5.1.1用户首页模块
首页主要用于全面呈现各个模块的最新动态。浏览者能够清晰识别不同模块的最新更新内容。此外,系统首页每个部分都可以链接到相应的模块,从而快速定位感兴趣的内容。
首页主要用于全面呈现各个模块的最新动态。浏览者能够清晰识别不同模块的最新更新内容。此外,系统首页每个部分都可以链接到相应的模块,从而快速定位感兴趣的内容。
前端首页载入流程图如下所示。

图5-1 首页载入流程
前端首页如下图所示。

图5-2 首页界面
5.1.2用户注册模块
当用户点击右上角“注册”按钮时,在完成账号、密码、确认密码、昵称、邮箱以及手机号等信息的填写后再次点击“注册”按钮时,则会依次先对用户输入的信息进行检查;随后会核实用户的密码与其重复确认的一致性;最后会检查所提交的用户名与数据库中已存在的用户名是否存在冲突;只有所有验证环节均通过后才能完成注册流程
用户注册流程图如下所示。

图5-3 用户注册流程
用户注册界面展示图如下所示。

图5-4 用户注册界面
注册关键代码如下所示。
/**
-
注册
-
@param user
-
@return
*/
@PostMapping("register")
public Map<String, Object> signUp(@RequestBody User user) {
// 查询用户
Map<String, String> query = new HashMap<>();
Map<String,Object> map = JSON.parseObject(JSON.toJSONString(user));
query.put("username",user.getUsername());
List list = service.selectBaseList(service.select(query, new HashMap<>()));
if (list.size()>0){
return error(30000, "用户已存在");
}
map.put("password",service.encryption(String.valueOf(map.get("password"))));
service.insert(map);
return success(1);
}
5.1.3用户登录模块
通过输入用户名和密码,在线注册并选择相应的角色后,
单击'注册'按钮提交请求,
服务器将在数据库表中匹配对应的信息,
一旦提交成功,
所有用户都将自动进入各自的个人管理页面;
如果出现错误,
则会显示相应提示信息;
若忘记密码,
请重新返回注册页面继续操作。
用户登录流程图如下所示。

图5-5登录流程图
系统登录界面如下所示。

图5-6系统登录界面
登录的逻辑代码如下所示。
/**
-
登录
-
@param data
-
@param httpServletRequest
-
@return
*/
@PostMapping("login")
public Map<String, Object> 登录(@RequestBody Map<String, String> data, HttpServletRequest httpInputStream) {
log.info("[执行登录接口]");
String username = data.get("username");
String email = data.get("email");
String phone = data.get("phone");
String password = data.get("password");
List resultList = null;
Map<String, String> map = new HashMap<>();
if(username != null && "".equals(username) == false){
map.put("username", username);
resultList = service.select(map, new HashMap<>()).getResultList();
}
else if(email != null && "".equals(email) == false){
map.put("email", email);
resultList = service.select(map, new HashMap<>()).getResultList();
}
else if(phone != null && "".equals(phone) == false){
map.put("phone", phone);
resultList = service.select(map, new HashMap<>()).getResultList();
}else{
return error(30000, "账号或密码不能为空");
}
if (resultList == null || password == null) {
return error(30000, "账号或密码不能为空");
}
//判断是否有这个用户
if (resultList.size()<=0){
return error(30000,"用户不存在");
}
User byUsername = (User) resultList.get(0);
Map<String, String> groupMap = new HashMap<>();
groupMap.put("name",byUsername.getUserGroup());
创建一个名为groupList的列表变量,并通过调用select方法获取结果集列表并赋值给它
if (groupList.size()<1){
return error(30000,"用户组不存在");
}
UserGroup userGroup = (UserGroup) groupList.get(0);
//查询用户审核状态
if (!StringUtils.isEmpty(userGroup.getSourceTable())){
String sql = '获取examine_state字段'从" + userGroup.getSourceTable() + " WHERE user_id等于";
String res = String.valueOf(service.runCountSql(sql).getSingleResult());
if (res==null){
return error(30000,"用户不存在");
}
if (!res.equals("已通过")){
return error(30000,"该用户审核未通过");
}
}
//查询用户状态
if (byUsername.getState()!=1){
return error(30000,"用户非可用状态,不能登录");
}
String md5password = service.encryption(password);
if (byUsername.getPassword().equals(md5password)) {
// 存储Token到数据库
AccessToken accessToken = new AccessToken();
accessToken.setToken(UUID.randomUUID().toString().replaceAll("-", ""));
accessToken.setUser_id(byUsername.getUserId());
tokenService.save(accessToken);
// 返回用户信息
由用户名$byUsername进行编码生成的JSON字符串被成功解码到用户变量user中。
将$byUsername进行JSON编码后得到的字符串被成功解码到用户变量user中。
user.put("token", accessToken.getToken());
JSONObject ret = new JSONObject();
ret.put("obj",user);
return success(ret);
} else {
return error(30000, "账号或密码不正确");
}
}
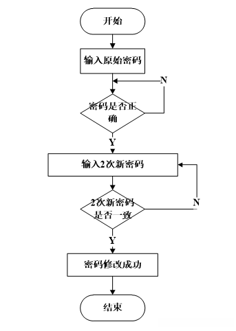
5.1.4个人资料模块
当您登录/发起注册请求时, 您就可以更新您的个人资料. 为了确保您的inputname值能够与所属实体类型的相关参数严格匹配, 您必须在提交前验证这一条件. 当您更新个人资料时, 您的账号密码不得包含任何错误信息. 为了保证账号密码具有唯一性, 才能安全可靠地继续使用.
密码修改流程图如下所示。

图5-7密码修改流程图
密码修改界面如下所示。

图5-8密码修改界面
5.1.5评论模块
用户具有发表评论的权利。在页面的session中,请提供用户的账号信息 userId 和发布留言的文字内容,并将这些信息传递至控制层 PinglunAction。调用 addPinglun 方法后,请通过 PinglunDAOImp 将处理结果提交至数据库的评论区。
评论发布流程图如下图所示。

图5-9评论发布流程图
评论发布操作界面如下图所示。

图5-10评论发布操作界面
5.1.6在线商城模块
游客仅能浏览商城内的商品信息,在线下单及评价功能受限;除非获得高级会员资格才可解锁更多服务权限
加入购物车流程图如图5-11所示。

图5-11加入购物车流程图
购买工作流程图如图5-12所示。

图5-12购买工作流程图
在线商城详情展示页面如图5-13所示。

图5-13在线商城详情展示界面图
5.1.7健康资讯模块
当用户单击个人饮食健康管理系统中导航栏上的"健康管理"按钮时, 系统会自动跳转到该"健康管理"列表页面.接着用户可以选择感兴趣的健康管理内容进行查看, 在详细页面上支持收藏、点赞以及评论等功能.如图5-14所示.

图5-14健康资讯详情界面
5.1.8我的界面模块
当用户点击'My'按钮时(或者:当用户单击'My'按钮时),系统将自动弹出一个子菜单窗口(或者:系统将自动生成一个子菜单窗口)。该子菜单提供多种功能选项供您管理:包括但不限于基本信息编辑、收货地址配置以及多方面的数据调整(或者:该子菜单包含多种功能选项供您完成信息管理和数据调整)。具体可操作的功能包括但不局限于个人信息填写、地址记录整理以及各类数据的灵活配置(或者:具体可操作的功能包括但不局限于个人信息填写、地址记录整理以及各类数据的灵活配置)。此外,在此界面中您还可以查看并管理统计图表等各项核心数据(或者:此外,在此界面中您还可以查看并管理统计图表等各项核心数据)。如需进一步了解各功能的具体操作流程,请参考附图5-15所示的设计布局示意图(或者:如需进一步了解各功能的具体操作流程,请参考附图5-15所示的设计布局示意图)。

图5-15我的界面
5.2管理员功能模块(后端)****
5.2.1系统用户模块
管理员通过yhzhgl平台访问用户的详细信息;随后利用SQL语句检索出全部用户的表数据;接着调用mysql_query($sql)方法以获取返回结果;在for循环过程中将这些数据整合到页面模板中;当新增用户时,则会将新增的用户数据整合到对应的SQL语句中进而完成数据库插入操作;系统用户的界面设计如图5-16所示。

图5-16系统用户界面
5.2.2系统管理模块
管理员通过进入“系统管理”菜单实现对系统的轮播展示功能配置,在线浏览查看整个系统的全部轮播展示信息内容条目。对于已存在的轮播内容条目,则管理员不仅可以修改现有内容条目还可以新增发布新的内容条目。
轮播图管理界面如图5-17所示。

图5-17 轮播图管理界面
5.2.3资源管理模块
管理员单击进入"资源管理"页面后会看到所有相关的健康资讯;系统能够根据输入的分类或关键词帮助检索相应的健康资讯;若有需要新增 healthy information 的需求时,请单击右侧的"新增 health information"按钮,在弹出窗口中填写相关信息;完成填写后按回车键或点击提交按钮即可完成新增操作;此外,在列表中还可以选择任意一条现有的 health information 进行删除;找到目标条目后选择其旁边的"删除标记"选项;最后,在列表下方找到对应的条目后单击右侧的"发布中心"链接即可开始更新工作
资源管理界面如图5-18所示。

图5-18资源管理界面
5.2.4 在线商城界面
管理员具备完成商品信息的增删改管以及点评管理等功能,在线商城管理界面如图5-19所示

图5-19在线商城管理界面图
5.2.5 分类列表界面
管理员拥有对商品的分类增删改查的功能,分类列表界面如下图5-20所示。

图5-20分类列表界面图
5.2.6订单列表界面
管理员具备对所有订单查看和删除的功能。能够完成物流配送任务。该页面展示了订单列表布局。

图5-21订单列表界面图
5.2.7订单配送界面
当管理员点击"订单配送"时, 可以查看订单的详细内容, 并对配送状态及签收状态进行修改, 此外还可以执行查询操作、重置操作及删除操作。如图5-22所示为订单配送界面

图5-22 订单配送界面图
第六章 系统的测试
6.1测试目的****
由于程序设计固有的潜在风险存在,在面对少量失误时也不会造成显著影响。然而,在面对少量失误时同样不会对整体运行造成显著影响。因此,在出现问题时必须进行严格的审查和细致排查,并及时发现问题并采取措施纠正以确保系统的良好运行状态——系统能够长期稳定地运行业务而不会中断或崩溃。通过本章内容的学习与探讨与实践操作相结合的方法论可以帮助我们更好地识别潜在的问题所在,并找到有效的解决方案这一工作虽繁重却具有重要意义
软件测试和开发过程有着紧密的关系,它们都需要遵循严谨的管理学原则,以保证软件的可靠性与可使用性.然而,随着技术的进步,国内的软件测试已经取得了显著的进步,其流程更加系统化和完善化,效率得到了进一步的提升.
为确保微信小程序个人饮食健康管理系统的有效运行, 我们将对其功能模块运行状态及性能指标进行系统性评估. 若发现相关问题, 将及时修正问题并恢复服务正常性, 以提升整体服务水平.
6.2 测试方案设计
6.2.1 测试策略
1、功能测试
作为新手用户,在没有深入学习这一新开发软件的基础知识的情况下
2、性能测试
性能评估是一种用于自动化的工具,其主要目标是全面衡量软件的整体效能,同时通过将不同类型的测验方案结合使用,可进一步提高分析结果的准确性与可靠性.其中,负载测验主要用于观察系统在外部负载下的运行状态,而压力测验则有助于识别系统在极端条件下的服务能力.
6.2.2 测试分析
除了通过编码及运行流程进行测试外,并非仅此一途;而应综合考虑软件设计原则以及历史需求分析等多方面的信息,并以实现系统整体效能的最大化目标为最终导向
软件测试应遵循以下原则:
为了增强软件的可靠性和稳定性,在项目实施初期就应当启动系统的测试工作。这不仅有助于缩短项目的总开发周期,并且也能有效避免因后期问题而产生的返工成本。通过及早发现问题并及时修复相关模块,在设计阶段就做好充分准备以应对可能出现的各种问题场景。
在进行软件测试时, 应当严谨地处理并精心保存所有相关计划 报告等 不论是提高测试效率 还是有助于保障系统未来的发展 都能体现出对该环节的高度重视
(3)在软件测试的全部过程中,应该特别关注聚类现象。
在软件测试中,在获得更加可靠评估的过程中(即通过与其他标准进行比较),最好不将其与其自身的系统进行对比;而是应基于双向且可靠的可比性标准来检验其可靠性、准确性以及操作性。
(5)我们的测试计划将严格遵循软件测试的规范和准则。
(6)对整个测试结果进行综合检查,尽量避免重复错误。
借助我们的个人饮食健康管理系统能够让用户获得更好的体验。从而我们能够显著提升用户的使用率。
6.3 测试结果
通过一系列严格的测试分析后发现其性能表现极为优异,在精度、可靠性和稳定性等多个关键指标上均表现卓越,并且在效率上有显著提升。系统不仅支持高效的精确点击操作以提高用户体验,并且在兼容性方面也表现优异,在适应多种应用场景的需求方面展现出极佳的表现
结 论
在持续付出的努力后,我终于成功地完成了这一项系统的整体设计工作.期间深入研究了相关技术领域中的核心知识点,并认识到自身在某些方面的不足.这使我更加熟练地掌握了相关的应用技能.通过进一步的学习,我的知识储备得到了显著提升.最终成功地完成了这一项具有挑战性的任务.每当遇到困难时,我会立即向导师请教,并充分利用网络资源和专业论坛来寻求解决问题的方法.整个系统设计过程相当具有挑战性,但我相信只有不断充实自己才能克服重重困难.尽管目前系统的一些功能尚未完全实现,但我依然会继续努力,不断完善系统功能,以期为用户提供更加优质的服务体验.这次经历虽然充满挑战但也非常值得回忆,它标志着我在项目实践道路上迈出了重要一步.
当初,由于对一些编程语言的系统实施方法不够熟练,导致开发极为复杂.然而,最终我借助特定字典软件成功克服了重重困难.由此我也深深意识到,通过不断努力学习英语能够显著提升自身水平,从而为未来的职业及生涯打下坚实基础.经过毕业设计的考验,获益良多.最初因缺乏相关开发知识而只能逐步探索,但随着深入研究,逐渐掌握了相关的文献资料并将其成功应用于实践当中.此外,该系统不仅为网络学习提供强有力的支撑,还帮助完成论文写作的同时激发应对挑战及探索生活未知领域的能力.
参考文献
Jaime G,Bernardí B,Sixto M 等人. 职业安全风险评估被AOPs实验室及管理系统所采用以满足联合国可持续发展目标[J]. 工程安全与环境保护, 2024, 182903-917.
[2] Xiao J, Zhou H, Lei Q, et al. Attention-Mechanism-Based Face Feature Extraction Model for WeChat Application on Mobile Devices[J]. Electronics, 2024, 13(1):
[3]Wu J ,Chen N ,Xia H , et al.Design and application of a game‐based WeChat mini‐program for screening cognitive impairments in Chinese older adults[J].Alzheimer's Dementia,2023,19(S11):
[4]刘权宸,张朋柱.健康管理方案的知识:其内在关联性探讨及在实践中的运用探讨[J].上海管理科学,2023年第四期(第六期刊号):第109-113页.
[5] Georgia W,Cassie M,Fiona A,and other authors.A mixed-method evaluation framework for integrated care systems to address disparities in COVID-19 vaccination rates.Journal of Integrated Care,2023,31(4):256-273.
[6]杨华,徐扬.MySQL数据库对中文编码支持的探讨[J].网络安全和信息化,2023,(10):157-160.
[7]陈蓓蕾,洪年松.基于SpringBoot的数据库接口设计[J].信息与电脑(理论版),2023,35(16):181-183.
[8]吴思源,曹湛慧,黄志豪等.“轻享健康”微信小程序的设计与实现[J].软件,2023,44(08):69-71+79.
该文以微服务架构为基础探讨了电商微信小程序的设计与实现过程。
采用Spring Boot框架开发的Web前端与数据库之间的接口设计
[11]崔乔.基于Android的个人健康管理系统的客户端设计开发[J].黑龙江科学,2023,14(04):90-92.
[12]作者.以微信小程序为基础构建健康管理服务系统[J].《电子技术与软件工程》杂志,2023,(03):45-49.
[13] 张荣, 杨树例, 李炳武. "互联网+时代背景下的应用系统数据库开发关键技术[J]. 信息与电脑(理论版), 2022; 34(11): 164-166.
[14] 王婷、陆克中及黄孝等. 构建基于微信小程序平台的个人健康管理系统的方案[J]. 《信息与电脑》(理论版), 2022, 34(10): 第155至第158页.
[15]田松涛,段元梅.基于SpringBoot的线上商城平台设计[J].无线互联科技,2022,19(01):56-57.
[16]单树倩,任佳勋.以SpringBoot 和 Vue 为框架基础设计并实现了数据库原理网站[J].计算机知识与技术,2021,17(30):第40至41页,并附有50页的补充材料.DOI:10.14004/j.cnki.ckt.2021.2868
[17] Cheng F. Talent Recruitment Management System for Small and Micro Enterprises Built Upon the Springboot Framework[J]. Advances in Educational Technology & Psychology, 2021, 5(2):
该文献由吴雨渲和严张凌共同撰写,并详细阐述了基于微服务架构的个人健康管理系统的设计与实现过程,并在《信息与电脑(理论版)》期刊上发表于2020年第32卷第15期中报道
[19]樊换换.个人健康管理系统的设计与实现[D].北京邮电大学,2020.DOI:10.26969/d.cnki.gbydu.2020.002212
陈倩怡,何军.Vue框架结合Spring Boot与MyBatis的技术应用分析[J].电脑编程技巧与维护,2020,(01):14-15+28.DOI:10.16184/j.cnki.comprg.2020.01.005
致 谢
微信小程序的个人饮食健康管理系统的完成如何实现得更好其中付出的努力非常大这段时光值得铭记 forever
这个系统能够顺利实现目标。首先我要对我的导师表示衷心的感谢,在他我在设计过程中遇到问题时给予了及时的帮助,在我感到困惑的时候提供了详尽的指导。在他指导下我能完成高质量的设计工作,在这个项目中他对项目的提出了许多宝贵的意见和建议,并为我提供了丰富的参考资料这有助于我对项目的深入理解仅凭导师的帮助才有可能取得理想的成绩在此我要向我的导师表达最诚挚的谢意
在此, 我要致以衷心的感谢给我的同学, 他们不仅分享了宝贵的建议, 还与我在设计过程中共同探讨了难题, 最终使我的设计理念不断完善和发展。
请关注点赞+私信博主,免费领取项目源码
