新增人工智能专硕!211江南大学

江南大学是一所211大学,位于江苏省无锡市。江南大学计算机学科评估B-,软件工程学科评估B,在211大学中排名中上游,计算机实力还算不错。
这样一所大学,前段时间公布了22考研的最新招生目录:
江南大学22考研招生目录人工智能与计算机学院

图片来源:江南大学官网
https://yz.jiangnan.edu.cn/info/1029/3007.htm
可以看到,今年江南大学的专硕终于也不叫作电子信息了!而是被分成了各个专硕本来的名字:计算机技术,软件工程,人工智能。
我们和去年的招生目录比较一下,看看有什么变化:
江南大学21考研招生目录人工智能与计算机学院

图片来源:江南大学官网
https://yz.jiangnan.edu.cn/info/1029/2808.htm
可以看到,去年的专硕名称叫做电子信息,且没有人工智能这个方向。除了人工智能之外,其他专业没有变化。
今年江南大学的计算机考研变化总结如下:
1. 江南大学人工智能与计算机学院,电子信息专硕被细分为了计算机技术和软件工程专硕。
2. 新增了人工智能专硕,考试科目数学二,英语二,851算法与程序设计。
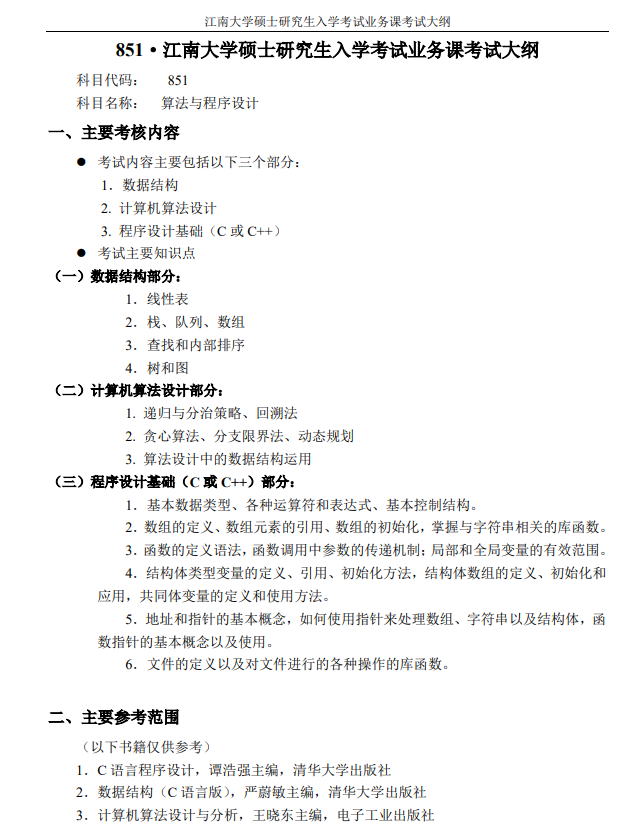
那么,这个算法与程序设计考什么呢?在我写这篇文章的时候,今年的考试大纲还没公布,我们还是先看看去年的考试大纲:

图片来源:江南大学官网
https://yz.jiangnan.edu.cn/info/1029/2808.htm
看起来考三门:C语言,数据结构,算法。但是——C语言是学习数据结构的基础。我看考试大纲里面的那几个算法,其实也算是数据结构的延申,算是难一些的数据结构而已。(当然考试考的难度可以难也可以简单)因此看作考两门比较合适。
计算机与软件考研 小编简介
小编为985大学计算机专业硕士已毕业,目前在大厂做程序员,经常加班,平时很忙也很累。做公众号仅是个人兴趣,也想帮助大家获得更多计算机考研信息和资料。
兼职创作时间很少,无法及时看到留言和互动,且如果信息有不完善和错误的地方,也希望大家谅解。




**
**
您还可以在以下平台找到我们


你点的每个在看 ,我都认真当成了喜欢


