基于单片机智能台灯控制系统设计
**单片机设计介绍,基于单片机智能台灯控制系统设计
文章目录
一 概要
二、功能设计
- 设计思路
三、 软件设计
- 原理图
五、 程序
六、 文章目录
一 概要
基于单片机智能台灯控制系统的设计概要如下:
一、系统概述
本系统基于单片机技术,结合传感器、执行器、电源模块等,实现对台灯的智能化控制。该系统具备自动调光、人体感应、定时开关、色温调节等多种功能,旨在提供舒适、节能、个性化的照明体验。
二、系统组成
单片机控制模块:
核心控制器:选用适合项目需求的单片机型号,如STC89C52或STM32F103C8T6等。
功能:接收传感器数据,执行控制算法,并驱动执行器模块实现台灯控制。
传感器模块:
环境光传感器:用于实时检测环境光照强度,为单片机提供自动调光的依据。
人体感应传感器:如红外热释人体传感器,用于检测人的活动,实现人体感应开关灯功能。
其他传感器(可选):根据需求可添加温湿度传感器、烟雾传感器等,以提供更全面的环境监测。
执行器模块:
LED灯光模块:包含LED灯珠和恒流驱动电路,确保LED的稳定发光。
其他执行器(可选):如电机模块,用于实现台灯其他功能的执行,如调节灯头角度等。
通信模块:
用于实现台灯与手机APP或其他智能设备之间的数据传输和远程控制功能。
可选用蓝牙模块、Wi-Fi模块等,实现无线通信。
电源模块:
为整个系统提供稳定的电源供应。
三、功能设计
自动调光功能:根据环境光传感器检测到的光照强度,自动调节台灯的亮度,提供舒适的照明环境。
人体感应功能:通过人体感应传感器检测人的活动,实现人来灯亮、人走灯灭的智能化控制。
定时开关功能:用户可设定台灯在特定时间自动开启或关闭,方便节能。
色温调节功能:根据用户需求,通过单片机控制LED驱动电路,调节台灯的色温,满足不同场景下的照明需求。
远程控制功能:通过通信模块与手机APP或其他智能设备连接,实现远程控制和智能化管理。
四、设计特点
智能化程度高:结合传感器技术和单片机控制技术,实现台灯的智能化控制。
节能环保:根据环境光照强度和人的活动情况自动调节亮度,实现节能。
个性化设置:用户可根据需求设定定时开关时间、色温等参数,提供个性化的照明体验。
易于扩展:系统采用模块化设计,可根据需求添加更多传感器和执行器,实现更多功能。
五、应用前景
基于单片机智能台灯控制系统具有广阔的应用前景。随着智能家居技术的不断发展,该系统将成为现代家庭照明的重要组成部分,为人们提供更舒适、便捷、智能化的照明体验。
二、功能设计
本文介绍了以STC89C51为控制核心,通过光敏电阻感应光度和人体感应模块感应人体信息,并利用PWM调光技术对LED进行光度的自动调节。同时设置手动控制。该LED台灯电路简单,很大程度上节省电能,延长LED灯寿命,适宜阅读。
包含论文 + 开题报告 +任务书
1.以介绍的板子展开,然后从硬件、软件、调试等方面进行说明和介绍,使别人能够认识并了解这块电路板的作用。
2.电路板的硬件结构和组成、电路板的软件使用。
3.实现如下功能:通过按键手动控制,以调节灯光亮度;通过光敏电阻,感应外部光线强度,自动调节灯光亮度。
设计思路
设计思路
文献研究法:搜集整理相关单片机系统相关研究资料,认真阅读文献,为研究做准备;
调查研究法:通过调查、分析、具体试用等方法,发现单片机系统的现状、存在问题和解决办法;
比较分析法:比较不同系统的具体原理,以及同一类传感器性能的区别,分析系统的研究现状与发展前景;
软硬件设计法:通过软硬件设计实现具体硬件实物,最后测试各项功能是否满足要求。
三、 软件设计
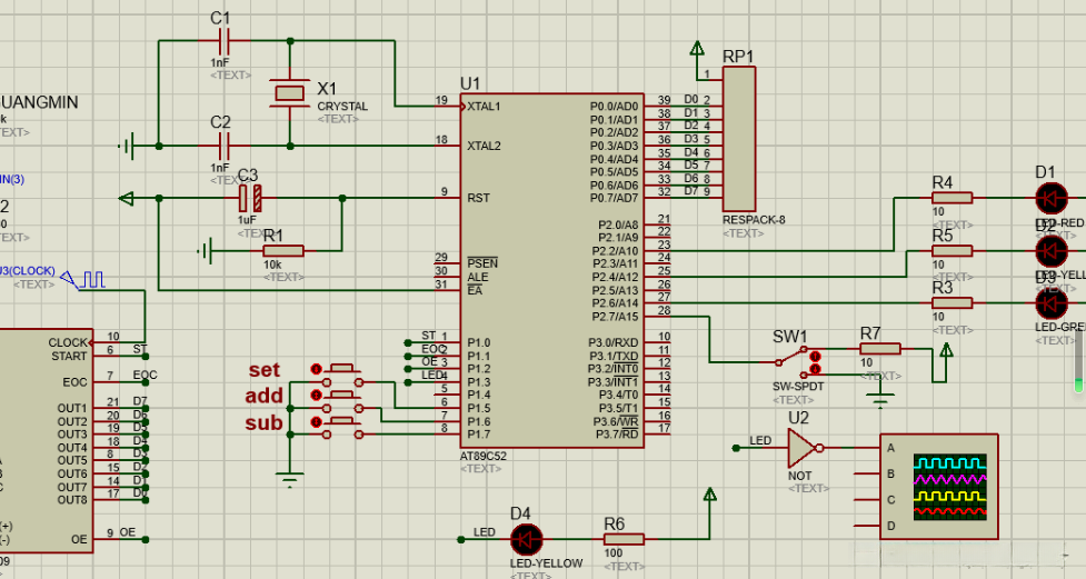
本系统原理图设计采用Altium Designer19,具体如图。在本科单片机设计中,设计电路使用的软件一般是Altium Designer或proteus,由于Altium Designer功能强大,可以设计硬件电路的原理图、PCB图,且界面简单,易操作,上手快。Altium Designer19是一款专业的整的端到端电子印刷电路板设计环境,用于电子印刷电路板设计。它结合了原理图设计、PCB设计、多种管理及仿真技术,能够很好的满足本次设计需求。
————————————————
仿真实现
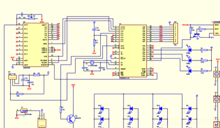
本设计利用protues8.7软件实现仿真设计,具体如图。
Protues也是在单片机仿真设计中常用的设计软件之一,通过设计出硬件电路图,及写入驱动程序,就能在不实现硬件的情况进行电路调试。另外,protues还能实现PCB的设计,在仿真中也可以与KEIL实现联调,便于程序的调试,且支持多种平台,使用简单便捷。
————————————————
原理图


五、 程序
本设计利用KEIL5软件实现程序设计,具体如图。作为本科期间学习的第一门编程语言,C语言是我们最熟悉的编程语言之一。当然,由于其功能强大,C语言是当前世界上使用最广泛、最受欢迎的编程语言。在单片机设计中,C语言已经逐步完全取代汇编语言,因为相比于汇编语言,C语言编译与、调试十分方便,且可移植性高,可读性好,便于烧录与写入硬件系统,因此C语言被广泛应用在单片机设计中。keil软件由于其兼容单片机的设计,能够实现快速调试,并生成烧录文件,被广泛应用于C语言的编写和单片机的设计。

————————————————

六、 文章目录
目 录
摘 要 I
Abstract II
引 言 1
1 控制系统设计 2
1.1 主控系统方案设计 2
1.2 传感器方案设计 3
1.3 系统工作原理 5
2 硬件设计 6
2.1 主电路 6
2.1.1 单片机的选择 6
2.2 驱动电路 8
2.2.1 比较器的介绍 8
2.3放大电路 8
2.4最小系统 11
3 软件设计 13
3.1编程语言的选择 13
4 系统调试 16
4.1 系统硬件调试 16
4.2 系统软件调试 16
结 论 17
参考文献 18
附录1 总体原理图设计 20
附录2 源程序清单 21
致 谢 25
