springboot居家养老服务系统-毕业设计源码06063
摘要
随着人口老龄化趋势的加剧,居家养老服务的需求日益增长。传统的居家养老服务管理方式已经无法满足现代社会的需求,因此需要开发一种高效、便捷的居家养老服务系统。本文旨在设计并实现基于Spring Boot的居家养老服务系统小程序,以提高养老服务的管理效率和用户体验。
首先,本文介绍了居家养老服务系统的背景和意义,分析了传统管理方式存在的问题以及信息化管理的优势。然后,我们阐述了基于Spring Boot的居家养老服务系统小程序的设计思路和技术架构。该系统采用MVC设计模式,将业务逻辑、数据访问和界面展示分离,实现了模块化的开发。同时,我们采用了MySQL数据库和MyBatis持久层框架,实现了数据的高效存储和访问。
在系统实现方面,我们重点介绍了系统的功能模块和界面设计。该系统主要包括用户管理、老人信息管理、服务订单管理、支付管理等功能模块,用户可以通过小程序随时随地进行操作。同时,我们还对系统进行了性能优化和安全性设计,确保系统的稳定性和安全性。
最后,我们对基于Spring Boot的居家养老服务系统小程序进行了测试和分析。测试结果表明,该系统具有良好的稳定性和可靠性,能够满足实际使用需求。同时,通过使用该系统,用户能够更加方便地管理居家养老服务,提高了管理效率和服务质量。
综上所述,基于Spring Boot的居家养老服务系统小程序的设计与实现具有重要的现实意义和应用价值,有助于推动居家养老服务的信息化进程,提升老年人的生活质量。
关键词:居家养老服务系统小程序;微信小程序开发框架;Springboot
Abstract
With the increasing trend of aging population, the demand for home-based elderly care services is growing day by day. The traditional management method of home-based elderly care services can no longer meet the needs of modern society, so it is necessary to develop an efficient and convenient home-based elderly care service system. This article aims to design and implement a small program for a home-based elderly care service system based on Spring Boot, in order to improve the management efficiency and user experience of elderly care services.
Firstly, this article introduces the background and significance of the home-based elderly care service system, analyzes the problems existing in traditional management methods, and the advantages of information management. Then, we elaborated on the design concept and technical architecture of a home care service system mini program based on Spring Boot. The system adopts the MVC design pattern, which separates business logic, data access, and interface display, achieving modular development. At the same time, we adopted MySQL database and MyBatis persistence layer framework to achieve efficient storage and access of data.
In terms of system implementation, we focused on introducing the functional modules and interface design of the system. The system mainly includes functional modules such as user management, elderly information management, service order management, payment management, etc. Users can operate anytime and anywhere through mini programs. At the same time, we have also optimized the performance and designed security of the system to ensure its stability and security.
Finally, we tested and analyzed the home-based elderly care service system mini program based on Spring Boot. The test results indicate that the system has good stability and reliability, and can meet practical usage needs. Meanwhile, by using this system, users can more conveniently manage home-based elderly care services, improving management efficiency and service quality.
In summary, the design and implementation of a home care service system mini program based on Spring Boot have important practical significance and application value, which helps to promote the informatization process of home care services and improve the quality of life of the elderly.
Keywords: Home care service system mini program; WeChat Mini Program Development Framework; Springboot
目录
毕业设计
摘要
Abstract
1 绪论
1.1 课题研究背景
1.2 国内外研究现状
1.3系统开发技术的特色
2 基于springboot的居家养老服务系统小程序分析
2.1可行性分析
2.1.1技术可行性分析
2.1.2经济可行性分析
2.1.3操作可行性分析
2.2功能需求分析
2.3用例分析
3基于springboot的居家养老服务系统小程序总体设计
3.1系统功能模块设计
3.3数据库设计
3.3.1 数据库E-R模型
3.3.2 数据库表设计
3.4本章小结
4 基于springboot的居家养老服务系统小程序实现
4.1 前台微信端
4.1.1 用户注册界面
4.1.2 用户登录界面
4.1.3慰问信息界面
4.1.4 健康记录界面
4.1.5 预约服务界面
4.2后台医生端
4.2.1 医生登陆管理界面
4.2.2 医生管理界面
4.2.3健康咨询界面
4.2.4 咨询记录界面
4.3后台管理员端
4.3.1 系统用户登陆管理界面
4.3.2 系统管理界面
4.3.3用户管理界面
4.3.4 论坛管理界面
4.3.5 预约服务界面
5 基于springboot的居家养老服务系统小程序测试
5.1系统测试
5.2测试结果
总结与展望
参考文献
致谢
1 绪论
1.1 课题研究背景
近年来,随着我国人口老龄化趋势的加剧,老年人口数量持续增长,居家养老服务的需求也呈现出爆发式增长。传统的居家养老服务模式由于信息不透明、服务效率低下等问题,已经难以满足老年人多样化、个性化的服务需求。因此,如何借助现代信息技术手段,优化传统居家养老服务模式,提升服务质量和效率,已成为当前亟待解决的问题。
与此同时,移动互联网技术的普及为居家养老服务的信息化提供了可能。小程序作为一种轻便、快捷的应用形式,具有无需下载安装、即用即走的特点,逐渐成为老年人使用智能手机的重要入口。因此,将小程序与居家养老服务相结合,通过技术手段实现服务的智能化、便捷化,具有重要的现实意义和应用价值。
Spring Boot作为一种轻量级的Java Web开发框架,以其自动配置、内置服务器和插件等功能,为开发者提供了快速构建高质量应用程序的能力。这使得Spring Boot成为开发居家养老服务系统小程序的理想选择。
综上所述,本课题的研究背景是基于老龄化社会的到来以及移动互联网技术的普及,旨在通过设计和实现基于Spring Boot的居家养老服务系统小程序,优化传统居家养老服务模式,提升服务质量和效率,满足老年人的多样化、个性化服务需求。通过本课题的研究,有望为居家养老服务的信息化进程提供新的思路和解决方案,推动相关领域的发展和创新。
1.2 国内外研究现状
国内研究现状:
随着中国社会老龄化趋势的加剧,居家养老服务需求不断增长,相关的研究和实践在国内逐渐得到重视。在信息技术方面,特别是在移动互联网领域,小程序作为一种轻量级、易用的应用形式,已经逐渐成为老年人使用智能手机的重要工具。因此,基于Spring Boot的居家养老服务系统小程序的设计与实现,正逐渐成为研究的热点。
在国内,许多学者和机构都在积极探索居家养老服务系统的设计与实现。一些高校和研究机构已经成功开发并部署了基于Spring Boot的居家养老服务系统小程序。这些系统通过引入现代化的技术手段,实现了对老人健康状况、生活需求等方面的实时监测和管理,为老人提供了更加便捷、高效的服务体验。
此外,国内的一些大型养老服务机构也开始尝试引入信息化管理系统,以提高服务质量和效率。这些系统不仅实现了基本的健康管理、服务预约等功能,还通过大数据分析、物联网等技术手段,为老人提供了更加个性化、精准的服务。
然而,尽管国内在居家养老服务系统方面取得了一定的进展,但整体来看,这一领域的研究和实践仍然处于起步阶段。存在系统功能不全、操作复杂、数据安全性不高等问题,需要进一步加大研究力度,提高系统的稳定性和可靠性。
国外研究现状:
在国外,尤其是发达国家,居家养老服务系统的研究与实践已经相对成熟。这些国家普遍重视老年人的生活质量和服务需求,投入大量资源进行系统的研发与推广。
在技术手段方面,国外的研究者已经成功地将多种先进技术应用于居家养老服务系统中,如物联网、大数据、人工智能等。这些技术的应用使得系统能够实现对老人生活状况的实时监测、预警和干预,提高了服务的智能化水平。
此外,国外的居家养老服务系统还注重与社区、医疗机构等资源的整合,形成了较为完善的服务网络。这些系统不仅提供了基本的健康管理、生活服务等功能,还通过社交互动、心理支持等方式,为老人提供了更加全面、人性化的服务。
然而,尽管国外的居家养老服务系统已经取得了一定的成果,但仍然存在一些挑战和问题。例如,如何确保系统的数据安全性和隐私保护、如何满足不同文化背景下老人的服务需求等。
综上所述,基于Spring Boot的居家养老服务系统小程序的设计与实现在国内外都具有一定的研究价值和实践意义。通过借鉴国内外的先进经验和技术手段,我们可以进一步完善和优化这一系统,为老年人提供更加高效、便捷、安全的居家养老服务。
1.3系统开发技术的特色
(1)系统采用前后端分离的开发模式,使得前端和后端可以独立开发和维护,提高了开发效率和系统的可维护性。
(2)系统采用微服务架构,将系统拆分成多个独立的服务,每个服务可以独立部署和扩展,提高了系统的灵活性和可扩展性。
(3)系统采用 Docker 容器化部署技术,使得系统可以快速部署和迁移,提高了系统的可靠性和可移植性。
(4)系统采用自动化测试技术,包括单元测试、接口测试和性能测试等,提高了系统的稳定性和可靠性。
(5)系统采用安全保障技术,包括用户认证、授权、数据加密等,保障了系统的安全性和用户的隐私。
这些技术特色使得基于springboot的居家养老服务系统小程序具有高效、稳定、可靠、安全等优点,能够满足用户的需求和提高用户的体验。
2 基于springboot的居家养老服务系统小程序分析
基于springboot的居家养老服务系统小程序可在微信端实现登录注册、首页、慰问信息、健康记录、预约服务、线上购物、健康咨询、紧急求助、关于我们、网站公告、首页、互动论坛、我的(基本信息、健康记录、预约服务、商品订单、咨询记录、紧急求助、退出登录、收藏)等功能,相对于传统运动管理方式,基于springboot的居家养老服务系统小程序提高了效率和便利性。在后台可对公共管理、用户管理、论坛管理、慰问信息、健康记录、预约服务、线上购物、商品分类、商品订单、健康咨询、咨询记录、紧急求助进行管理,针对用户对运动管理的需求,充分了解用户的需求,更有针对性的服务用户。
2.1可行性分析
2.1.1技术可行性分析
基于springboot的居家养老服务系统小程序存储所使用的mysql数据库以及开发中所使用的IDEA、Tomcat这些开发工具的使用,能够给我们的编写工作带来许多的便利。系统使用Springboot框架进行开发,使系统的可扩展性和维护性更佳,减少java配置代码,简化编程代码,目前Springboot框架也是很多企业选择的框架之一。
2.1.2经济可行性分析
在开发基于springboot的居家养老服务系统小程序中所使用的开发软件像IDEA开发工具、Tomcat8.0服务器、MySQL5.7数据库、Photoshop图片处理软件等,这些都是开源免费的,并且基于springboot的居家养老服务系统小程序是自己设计并编码实现的,数据库是使用流行mysql进行数据的存储,开源的mysql等技术的使用,减少系统开发费用。
2.1.3操作可行性分析
在日常生活中,随着小程序的快速推广和使用,越来越多人掌握小程序的使用方法,基于springboot的居家养老服务系统小程序在这种条件背景下是很容易被人们所接受和熟悉的,所以在操作上没任何问题。
2.2功能需求分析
基于springboot的居家养老服务系统小程序中的web后台管理端采用了IntelliJ IDEA 2019.3.4 开发工具,配合了java开发语言中Springboot开发框架以及tomcat8.0服务器、jdk1.8,微信端采用了微信开发者工具稳定版1.05.2111300,页面使用wxss和wxml进行布局,微信端和web后台管理端采用json接口通信。
1. 普通用户功能:
登录注册: 提供用户注册和登录功能,确保用户身份安全。
慰问信息:用户可以查看和接收来自系统或其他用户的慰问信息,以增强情感交流和心理支持。
健康记录:用户可以记录和管理自己的健康状况,包括血压、血糖、心率等生理指标的监测和记录,以便随时了解自己的身体状况。
预约服务:用户可以预约各种居家养老服务,如家政服务、康复护理等,并查看预约状态和服务详情。
线上购物:用户可以在线购买日常生活用品、保健品等商品,支持多种支付方式和物流配送。
健康咨询:用户可以向医生或专业人士咨询健康问题,获取专业的建议和解答。
紧急求助:在紧急情况下,用户可以快速发起求助请求,系统将及时响应并采取相应的救助措施。
关于我们:用户可以查看关于系统的介绍、使用说明以及最新的公告信息。
首页:展示系统的核心功能和最新动态,方便用户快速了解和使用系统。
互动论坛:用户可以参与论坛讨论,与其他用户交流心得和经验,分享居家养老的生活点滴。
我的:用户的个人中心,包括基本信息、健康记录、预约服务、商品订单、咨询记录、紧急求助等功能的集合,用户可以在这里管理自己的信息和行为。
2.医生用户功能:
主页:展示医生用户的个人信息和主要服务内容,方便用户了解和选择医生。
健康咨询:医生可以接收和回复用户的健康咨询请求,提供专业的解答和建议。
咨询记录:医生可以查看和管理自己的咨询记录,包括已回复和未回复的咨询请求。
退出:医生可以安全地退出系统,保护个人信息和数据安全。
个人信息:医生可以查看和编辑自己的个人信息,包括姓名、联系方式等。
修改密码:医生可以修改自己的登录密码,确保账户安全。
3. 管理员功能:
后台首页: 提供管理员登录后的管理主页,展示系统的重要信息和功能入口。
主页:展示管理员的后台管理界面,包括系统状态、用户数量等统计信息。
公共管理:管理员可以管理系统的公共信息,如轮播图、公告等,确保信息的及时性和准确性。
用户管理:管理员可以查看和管理所有用户的信息和行为记录,包括用户注册、登录、使用记录等。
论坛管理:管理员可以对论坛的内容进行管理和审核,确保论坛内容的健康、积极和合规。
慰问信息:管理员可以查看、编辑和删除用户提交的慰问信息,确保信息的真实性和时效性。通过该功能,管理员能够了解用户对系统的满意度和反馈,及时回应用户关切,提升用户体验。
健康记录:管理员可以查看和分析用户的健康记录数据,包括血压、血糖、心率等生理指标的监测结果。通过对这些数据的统计和分析,管理员能够了解用户的健康状况和变化趋势,为提供个性化的养老服务提供依据。
预约服务:管理员可以查看、修改和取消用户的预约服务请求,包括家政服务、康复护理等。该功能帮助管理员合理安排服务资源,确保服务的及时性和准确性,提高服务效率。
线上购物:管理员可以监控和管理线上购物功能,包括商品上架、价格调整、促销活动等。通过该功能,管理员能够确保商品的正常销售,同时优化购物流程,提升用户的购物体验。
商品分类:管理员可以对商品进行分类设置和管理,确保商品信息的清晰和准确。通过合理的商品分类,用户可以更方便地查找和选择所需商品,提高购物的便捷性。
商品订单:管理员可以查看、处理和跟踪用户的商品订单,包括订单的生成、支付状态、发货信息等。该功能帮助管理员及时处理订单问题,确保订单的正常履行,提高用户的满意度。
健康咨询:管理员可以监督医生的健康咨询回复情况,确保用户的问题得到及时、专业的解答。同时,管理员还可以对咨询内容进行统计和分析,以优化咨询服务的质量和效率。
咨询记录:管理员可以查看和管理用户的咨询记录,包括咨询内容、回复情况等。通过对咨询记录的分析,管理员能够了解用户的需求和关注点,为改进服务提供参考。
紧急求助:管理员在接收到用户的紧急求助请求后,需要迅速响应并协调相关资源进行救助。该功能确保用户在遇到紧急情况时能够得到及时有效的帮助,保障用户的安全和健康。
退出:管理员可以安全地退出后台管理系统,保护系统的数据安全和稳定性。
以上是基于 Spring Boot 的居家养老服务系统小程序的功能需求分析,覆盖了普通用户和管理员两个角色的功能设计与实现要求。
2.3用例分析
基于springboot的居家养老服务系统小程序的完整UML用例图分别是图2-1,图2-2。在参与者上包括普通用户、管理员。
普通用户角色的用例:

图2-1 基于springboot的居家养老服务系统小程序普通用户角色用例图
医生用户角色的用例:

图2-2 基于springboot的居家养老服务系统医生用户角色用例图
管理员角色的用例:

图2-3 基于springboot的居家养老服务系统小程序管理员角色用例图
3基于springboot的居家养老服务系统小程序总体设计
在上一章节中分析了基于springboot的居家养老服务系统小程序的功能性需求,并且根据需求分析了基于springboot的居家养老服务系统小程序中的用例。那么接下来就要开始对基于springboot的居家养老服务系统小程序架构、主要功能和数据库开始进行设计。
3.1系统功能模块设计
通过对基于springboot的居家养老服务系统小程序的功能需求分析以及用例分析,得出了基于springboot的居家养老服务系统小程序的功能模块图如图3-1所示。

图3-1基于springboot的居家养老服务系统小程序功能模块图
3.3数据库设计
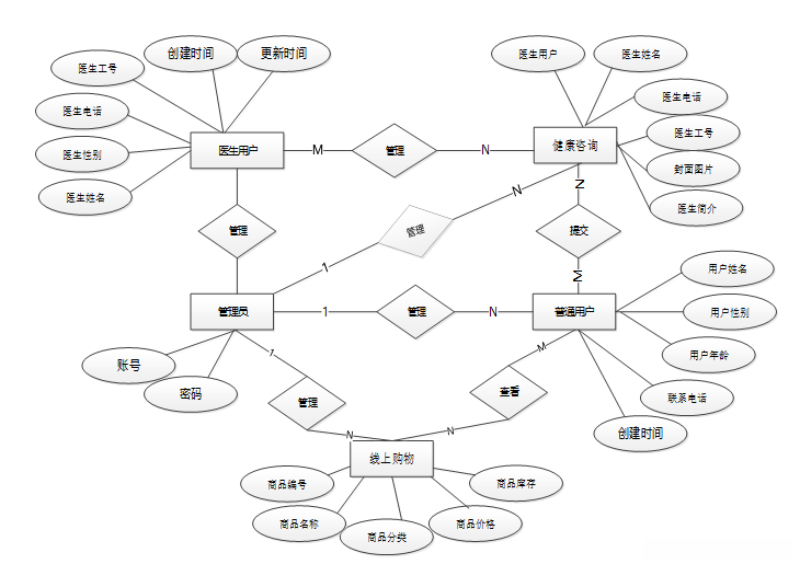
3.3.1 数据库E-R模型
下面是整个基于springboot的居家养老服务系统小程序的数据库表的E-R实体关系图,如图3-2所示:

图3-2 基于springboot的居家养老服务系统小程序E-R实体关系图
3.3.2 数据库表设计
通过上一小节中基于springboot的居家养老服务系统小程序中总E-R关系图上得出一共需要创建很多个数据表。在此我主要罗列几个主要的数据库表结构设计。
表access_token (登陆访问时长)
| 编号 | 名称 | 数据类型 | 长度 | 小数位 | 允许空值 | 主键 | 默认值 | 说明 |
|---|---|---|---|---|---|---|---|---|
| 1 | token_id | int | 10 | 0 | N | Y | 临时访问牌ID | |
| 2 | token | varchar | 64 | 0 | Y | N | 临时访问牌 | |
| 3 | info | text | 65535 | 0 | Y | N | ||
| 4 | maxage | int | 10 | 0 | N | N | 2 | 最大寿命:默认2小时 |
| 5 | create_time | timestamp | 19 | 0 | N | N | CURRENT_TIMESTAMP | 创建时间: |
| 6 | update_time | timestamp | 19 | 0 | N | N | CURRENT_TIMESTAMP | 更新时间: |
| 7 | user_id | int | 10 | 0 | N | N | 0 | 用户编号: |
表auth (用户权限管理)
| 编号 | 名称 | 数据类型 | 长度 | 小数位 | 允许空值 | 主键 | 默认值 | 说明 |
|---|---|---|---|---|---|---|---|---|
| 1 | auth_id | int | 10 | 0 | N | Y | 授权ID: | |
| 2 | user_group | varchar | 64 | 0 | Y | N | 用户组: | |
| 3 | mod_name | varchar | 64 | 0 | Y | N | 模块名: | |
| 4 | table_name | varchar | 64 | 0 | Y | N | 表名: | |
| 5 | page_title | varchar | 255 | 0 | Y | N | 页面标题: | |
| 6 | path | varchar | 255 | 0 | Y | N | 路由路径: | |
| 7 | position | varchar | 32 | 0 | Y | N | 位置: | |
| 8 | mode | varchar | 32 | 0 | N | N | _blank | 跳转方式: |
| 9 | add | tinyint | 3 | 0 | N | N | 1 | 是否可增加: |
| 10 | del | tinyint | 3 | 0 | N | N | 1 | 是否可删除: |
| 11 | set | tinyint | 3 | 0 | N | N | 1 | 是否可修改: |
| 12 | get | tinyint | 3 | 0 | N | N | 1 | 是否可查看: |
| 13 | field_add | text | 65535 | 0 | Y | N | 添加字段: | |
| 14 | field_set | text | 65535 | 0 | Y | N | 修改字段: | |
| 15 | field_get | text | 65535 | 0 | Y | N | 查询字段: | |
| 16 | table_nav_name | varchar | 500 | 0 | Y | N | 跨表导航名称: | |
| 17 | table_nav | varchar | 500 | 0 | Y | N | 跨表导航: | |
| 18 | option | text | 65535 | 0 | Y | N | 配置: | |
| 19 | create_time | timestamp | 19 | 0 | N | N | CURRENT_TIMESTAMP | 创建时间: |
| 20 | update_time | timestamp | 19 | 0 | N | N | CURRENT_TIMESTAMP | 更新时间: |
表collect (收藏)
| 编号 | 名称 | 数据类型 | 长度 | 小数位 | 允许空值 | 主键 | 默认值 | 说明 |
|---|---|---|---|---|---|---|---|---|
| 1 | collect_id | int | 10 | 0 | N | Y | 收藏ID: | |
| 2 | user_id | int | 10 | 0 | N | N | 0 | 收藏人ID: |
| 3 | source_table | varchar | 255 | 0 | Y | N | 来源表: | |
| 4 | source_field | varchar | 255 | 0 | Y | N | 来源字段: | |
| 5 | source_id | int | 10 | 0 | N | N | 0 | 来源ID: |
| 6 | title | varchar | 255 | 0 | Y | N | 标题: | |
| 7 | img | varchar | 255 | 0 | Y | N | 封面: | |
| 8 | create_time | timestamp | 19 | 0 | N | N | CURRENT_TIMESTAMP | 创建时间: |
| 9 | update_time | timestamp | 19 | 0 | N | N | CURRENT_TIMESTAMP | 更新时间: |
表comment (评论)
| 编号 | 名称 | 数据类型 | 长度 | 小数位 | 允许空值 | 主键 | 默认值 | 说明 |
|---|---|---|---|---|---|---|---|---|
| 1 | comment_id | int | 10 | 0 | N | Y | 评论ID: | |
| 2 | user_id | int | 10 | 0 | N | N | 0 | 评论人ID: |
| 3 | reply_to_id | int | 10 | 0 | N | N | 0 | 回复评论ID:空为0 |
| 4 | content | longtext | 2147483647 | 0 | Y | N | 内容: | |
| 5 | nickname | varchar | 255 | 0 | Y | N | 昵称: | |
| 6 | avatar | varchar | 255 | 0 | Y | N | 头像地址:[0,255] | |
| 7 | create_time | timestamp | 19 | 0 | N | N | CURRENT_TIMESTAMP | 创建时间: |
| 8 | update_time | timestamp | 19 | 0 | N | N | CURRENT_TIMESTAMP | 更新时间: |
| 9 | source_table | varchar | 255 | 0 | Y | N | 来源表: | |
| 10 | source_field | varchar | 255 | 0 | Y | N | 来源字段: | |
| 11 | source_id | int | 10 | 0 | N | N | 0 | 来源ID: |
表condolence_message (慰问信息)
| 编号 | 名称 | 数据类型 | 长度 | 小数位 | 允许空值 | 主键 | 默认值 | 说明 |
|---|---|---|---|---|---|---|---|---|
| 1 | condolence_message_id | int | 10 | 0 | N | Y | 慰问信息ID | |
| 2 | condolence_title | varchar | 64 | 0 | Y | N | 慰问标题 | |
| 3 | release_date | date | 10 | 0 | Y | N | 发布日期 | |
| 4 | condolence_video | varchar | 255 | 0 | Y | N | 慰问视频 | |
| 5 | cover_photo | varchar | 255 | 0 | Y | N | 封面图片 | |
| 6 | content_details | longtext | 2147483647 | 0 | Y | N | 内容详情 | |
| 7 | hits | int | 10 | 0 | N | N | 0 | 点击数 |
| 8 | praise_len | int | 10 | 0 | N | N | 0 | 点赞数 |
| 9 | recommend | int | 10 | 0 | N | N | 0 | 智能推荐 |
| 10 | create_time | datetime | 19 | 0 | N | N | CURRENT_TIMESTAMP | 创建时间 |
| 11 | update_time | timestamp | 19 | 0 | N | N | CURRENT_TIMESTAMP | 更新时间 |
表consultation_records (咨询记录)
| 编号 | 名称 | 数据类型 | 长度 | 小数位 | 允许空值 | 主键 | 默认值 | 说明 |
|---|---|---|---|---|---|---|---|---|
| 1 | consultation_records_id | int | 10 | 0 | N | Y | 咨询记录ID | |
| 2 | consultation_title | varchar | 64 | 0 | Y | N | 咨询标题 | |
| 3 | doctor_users | int | 10 | 0 | Y | N | 0 | 医生用户 |
| 4 | doctors_name | varchar | 64 | 0 | Y | N | 医生姓名 | |
| 5 | user_information | int | 10 | 0 | Y | N | 0 | 用户信息 |
| 6 | user_name | varchar | 64 | 0 | Y | N | 用户姓名 | |
| 7 | consultation_content | text | 65535 | 0 | Y | N | 咨询内容 | |
| 8 | consultation_response | text | 65535 | 0 | Y | N | 咨询回复 | |
| 9 | create_time | datetime | 19 | 0 | N | N | CURRENT_TIMESTAMP | 创建时间 |
| 10 | update_time | timestamp | 19 | 0 | N | N | CURRENT_TIMESTAMP | 更新时间 |
表doctor_users (医生用户)
| 编号 | 名称 | 数据类型 | 长度 | 小数位 | 允许空值 | 主键 | 默认值 | 说明 |
|---|---|---|---|---|---|---|---|---|
| 1 | doctor_users_id | int | 10 | 0 | N | Y | 医生用户ID | |
| 2 | doctors_name | varchar | 64 | 0 | Y | N | 医生姓名 | |
| 3 | doctors_gender | varchar | 64 | 0 | Y | N | 医生性别 | |
| 4 | doctors_phone_number | varchar | 16 | 0 | Y | N | 医生电话 | |
| 5 | doctors_id | varchar | 64 | 0 | N | N | 医生工号 | |
| 6 | examine_state | varchar | 16 | 0 | N | N | 已通过 | 审核状态 |
| 7 | user_id | int | 10 | 0 | N | N | 0 | 用户ID |
| 8 | create_time | datetime | 19 | 0 | N | N | CURRENT_TIMESTAMP | 创建时间 |
| 9 | update_time | timestamp | 19 | 0 | N | N | CURRENT_TIMESTAMP | 更新时间 |
表forum (论坛)
| 编号 | 名称 | 数据类型 | 长度 | 小数位 | 允许空值 | 主键 | 默认值 | 说明 |
|---|---|---|---|---|---|---|---|---|
| 1 | forum_id | mediumint | 8 | 0 | N | Y | 论坛id | |
| 2 | display | smallint | 5 | 0 | N | N | 100 | 排序 |
| 3 | user_id | mediumint | 8 | 0 | N | N | 0 | 用户ID |
| 4 | nickname | varchar | 16 | 0 | Y | N | 昵称:[0,16] | |
| 5 | praise_len | int | 10 | 0 | Y | N | 0 | 点赞数 |
| 6 | hits | int | 10 | 0 | N | N | 0 | 访问数 |
| 7 | title | varchar | 125 | 0 | N | N | 标题 | |
| 8 | keywords | varchar | 125 | 0 | Y | N | 关键词 | |
| 9 | description | varchar | 255 | 0 | Y | N | 描述 | |
| 10 | url | varchar | 255 | 0 | Y | N | 来源地址 | |
| 11 | tag | varchar | 255 | 0 | Y | N | 标签 | |
| 12 | img | text | 65535 | 0 | Y | N | 封面图 | |
| 13 | content | longtext | 2147483647 | 0 | Y | N | 正文 | |
| 14 | create_time | timestamp | 19 | 0 | N | N | CURRENT_TIMESTAMP | 创建时间: |
| 15 | update_time | timestamp | 19 | 0 | N | N | CURRENT_TIMESTAMP | 更新时间: |
| 16 | avatar | varchar | 255 | 0 | Y | N | 发帖人头像: | |
| 17 | type | varchar | 64 | 0 | N | N | 0 | 论坛分类:[0,1000]用来搜索指定类型的论坛帖 |
表forum_type (论坛分类)
| 编号 | 名称 | 数据类型 | 长度 | 小数位 | 允许空值 | 主键 | 默认值 | 说明 |
|---|---|---|---|---|---|---|---|---|
| 1 | type_id | smallint | 5 | 0 | N | Y | 分类ID:[0,10000] | |
| 2 | name | varchar | 16 | 0 | N | N | 分类名称:[2,16] | |
| 3 | description | varchar | 255 | 0 | Y | N | 描述:[0,255]描述该分类的作用 | |
| 4 | url | varchar | 255 | 0 | Y | N | 外链地址:[0,255]如果该分类是跳转到其他网站的情况下,就在该URL上设置 | |
| 5 | father_id | smallint | 5 | 0 | N | N | 0 | 上级分类ID:[0,32767] |
| 6 | icon | varchar | 255 | 0 | Y | N | 分类图标: | |
| 7 | create_time | timestamp | 19 | 0 | N | N | CURRENT_TIMESTAMP | 创建时间: |
| 8 | update_time | timestamp | 19 | 0 | N | N | CURRENT_TIMESTAMP | 更新时间: |
表health_consultation (健康咨询)
| 编号 | 名称 | 数据类型 | 长度 | 小数位 | 允许空值 | 主键 | 默认值 | 说明 |
|---|---|---|---|---|---|---|---|---|
| 1 | health_consultation_id | int | 10 | 0 | N | Y | 健康咨询ID | |
| 2 | doctor_users | int | 10 | 0 | Y | N | 0 | 医生用户 |
| 3 | doctors_name | varchar | 64 | 0 | Y | N | 医生姓名 | |
| 4 | doctors_phone_number | varchar | 64 | 0 | Y | N | 医生电话 | |
| 5 | doctors_id | varchar | 64 | 0 | Y | N | 医生工号 | |
| 6 | cover_photo | varchar | 255 | 0 | Y | N | 封面图片 | |
| 7 | doctor_introduction | longtext | 2147483647 | 0 | Y | N | 医生简介 | |
| 8 | praise_len | int | 10 | 0 | N | N | 0 | 点赞数 |
| 9 | create_time | datetime | 19 | 0 | N | N | CURRENT_TIMESTAMP | 创建时间 |
| 10 | update_time | timestamp | 19 | 0 | N | N | CURRENT_TIMESTAMP | 更新时间 |
表health_records (健康记录)
| 编号 | 名称 | 数据类型 | 长度 | 小数位 | 允许空值 | 主键 | 默认值 | 说明 |
|---|---|---|---|---|---|---|---|---|
| 1 | health_records_id | int | 10 | 0 | N | Y | 健康记录ID | |
| 2 | user_information | int | 10 | 0 | Y | N | 0 | 用户信息 |
| 3 | user_name | varchar | 64 | 0 | Y | N | 用户姓名 | |
| 4 | user_gender | varchar | 64 | 0 | Y | N | 用户性别 | |
| 5 | user_age | varchar | 64 | 0 | Y | N | 用户年龄 | |
| 6 | contact_phone_number | varchar | 64 | 0 | Y | N | 联系电话 | |
| 7 | record_date | date | 10 | 0 | Y | N | 记录日期 | |
| 8 | record_times | varchar | 64 | 0 | Y | N | 记录次数 | |
| 9 | measure_body_temperature | varchar | 64 | 0 | Y | N | 测量体温 | |
| 10 | blood_pressure_information | text | 65535 | 0 | Y | N | 血压信息 | |
| 11 | blood_glucose_information | text | 65535 | 0 | Y | N | 血糖信息 | |
| 12 | remarks | text | 65535 | 0 | Y | N | 备注信息 | |
| 13 | create_time | datetime | 19 | 0 | N | N | CURRENT_TIMESTAMP | 创建时间 |
| 14 | update_time | timestamp | 19 | 0 | N | N | CURRENT_TIMESTAMP | 更新时间 |
表hits (用户点击)
| 编号 | 名称 | 数据类型 | 长度 | 小数位 | 允许空值 | 主键 | 默认值 | 说明 |
|---|---|---|---|---|---|---|---|---|
| 1 | hits_id | int | 10 | 0 | N | Y | 点赞ID: | |
| 2 | user_id | int | 10 | 0 | N | N | 0 | 点赞人: |
| 3 | create_time | timestamp | 19 | 0 | N | N | CURRENT_TIMESTAMP | 创建时间: |
| 4 | update_time | timestamp | 19 | 0 | N | N | CURRENT_TIMESTAMP | 更新时间: |
| 5 | source_table | varchar | 255 | 0 | Y | N | 来源表: | |
| 6 | source_field | varchar | 255 | 0 | Y | N | 来源字段: | |
| 7 | source_id | int | 10 | 0 | N | N | 0 | 来源ID: |
表joint_rental_application (合租申请)
| 编号 | 名称 | 数据类型 | 长度 | 小数位 | 允许空值 | 主键 | 默认值 | 说明 |
|---|---|---|---|---|---|---|---|---|
| 1 | joint_rental_application_id | int | 10 | 0 | N | Y | 合租申请ID | |
| 2 | house_name | varchar | 64 | 0 | Y | N | 房屋名称 | |
| 3 | housing_area | varchar | 64 | 0 | Y | N | 房屋面积 | |
| 4 | shared_rental_amount | varchar | 64 | 0 | Y | N | 合租金额 | |
| 5 | publish_users | int | 10 | 0 | Y | N | 0 | 发布用户 |
| 6 | consultation_hotline | varchar | 64 | 0 | Y | N | 咨询电话 | |
| 7 | applying_for_users | int | 10 | 0 | Y | N | 0 | 申请用户 |
| 8 | contact_phone_number | varchar | 64 | 0 | Y | N | 联系电话 | |
| 9 | application_content | text | 65535 | 0 | Y | N | 申请内容 | |
| 10 | create_time | datetime | 19 | 0 | N | N | CURRENT_TIMESTAMP | 创建时间 |
| 11 | update_time | timestamp | 19 | 0 | N | N | CURRENT_TIMESTAMP | 更新时间 |
表notice (公告)
| 编号 | 名称 | 数据类型 | 长度 | 小数位 | 允许空值 | 主键 | 默认值 | 说明 |
|---|---|---|---|---|---|---|---|---|
| 1 | notice_id | mediumint | 8 | 0 | N | Y | 公告id: | |
| 2 | title | varchar | 125 | 0 | N | N | 标题: | |
| 3 | content | longtext | 2147483647 | 0 | Y | N | 正文: | |
| 4 | create_time | timestamp | 19 | 0 | N | N | CURRENT_TIMESTAMP | 创建时间: |
| 5 | update_time | timestamp | 19 | 0 | N | N | CURRENT_TIMESTAMP | 更新时间: |
表online_shopping (线上购物)
| 编号 | 名称 | 数据类型 | 长度 | 小数位 | 允许空值 | 主键 | 默认值 | 说明 |
|---|---|---|---|---|---|---|---|---|
| 1 | online_shopping_id | int | 10 | 0 | N | Y | 线上购物ID | |
| 2 | product_number | varchar | 64 | 0 | Y | N | 商品编号 | |
| 3 | product_name | varchar | 64 | 0 | Y | N | 商品名称 | |
| 4 | product_classification | varchar | 64 | 0 | Y | N | 商品分类 | |
| 5 | commodity_price | int | 10 | 0 | Y | N | 0 | 商品价格 |
| 6 | product_inventory | int | 10 | 0 | Y | N | 0 | 商品库存 |
| 7 | product_images | varchar | 255 | 0 | Y | N | 商品图片 | |
| 8 | product_introduction | longtext | 2147483647 | 0 | Y | N | 商品介绍 | |
| 9 | hits | int | 10 | 0 | N | N | 0 | 点击数 |
| 10 | praise_len | int | 10 | 0 | N | N | 0 | 点赞数 |
| 11 | recommend | int | 10 | 0 | N | N | 0 | 智能推荐 |
| 12 | create_time | datetime | 19 | 0 | N | N | CURRENT_TIMESTAMP | 创建时间 |
| 13 | update_time | timestamp | 19 | 0 | N | N | CURRENT_TIMESTAMP | 更新时间 |
表praise (点赞)
| 编号 | 名称 | 数据类型 | 长度 | 小数位 | 允许空值 | 主键 | 默认值 | 说明 |
|---|---|---|---|---|---|---|---|---|
| 1 | praise_id | int | 10 | 0 | N | Y | 点赞ID: | |
| 2 | user_id | int | 10 | 0 | N | N | 0 | 点赞人: |
| 3 | create_time | timestamp | 19 | 0 | N | N | CURRENT_TIMESTAMP | 创建时间: |
| 4 | update_time | timestamp | 19 | 0 | N | N | CURRENT_TIMESTAMP | 更新时间: |
| 5 | source_table | varchar | 255 | 0 | Y | N | 来源表: | |
| 6 | source_field | varchar | 255 | 0 | Y | N | 来源字段: | |
| 7 | source_id | int | 10 | 0 | N | N | 0 | 来源ID: |
| 8 | status | bit | 1 | 0 | N | N | 1 | 点赞状态:1为点赞,0已取消 |
表product_classification (商品分类)
| 编号 | 名称 | 数据类型 | 长度 | 小数位 | 允许空值 | 主键 | 默认值 | 说明 |
|---|---|---|---|---|---|---|---|---|
| 1 | product_classification_id | int | 10 | 0 | N | Y | 商品分类ID | |
| 2 | product_classification | varchar | 64 | 0 | Y | N | 商品分类 | |
| 3 | create_time | datetime | 19 | 0 | N | N | CURRENT_TIMESTAMP | 创建时间 |
| 4 | update_time | timestamp | 19 | 0 | N | N | CURRENT_TIMESTAMP | 更新时间 |
表product_orders (商品订单)
| 编号 | 名称 | 数据类型 | 长度 | 小数位 | 允许空值 | 主键 | 默认值 | 说明 |
|---|---|---|---|---|---|---|---|---|
| 1 | product_orders_id | int | 10 | 0 | N | Y | 商品订单ID | |
| 2 | product_number | varchar | 64 | 0 | Y | N | 商品编号 | |
| 3 | product_name | varchar | 64 | 0 | Y | N | 商品名称 | |
| 4 | product_classification | varchar | 64 | 0 | Y | N | 商品分类 | |
| 5 | commodity_price | varchar | 64 | 0 | Y | N | 商品价格 | |
| 6 | user_information | int | 10 | 0 | Y | N | 0 | 用户信息 |
| 7 | user_name | varchar | 64 | 0 | Y | N | 用户姓名 | |
| 8 | contact_phone_number | varchar | 64 | 0 | Y | N | 联系电话 | |
| 9 | purchase_quantity | int | 10 | 0 | Y | N | 0 | 购买数量 |
| 10 | total_purchase_price | varchar | 64 | 0 | Y | N | 购买总价 | |
| 11 | receiving_address | text | 65535 | 0 | Y | N | 收货地址 | |
| 12 | purchase_notes | text | 65535 | 0 | Y | N | 购买备注 | |
| 13 | order_status | varchar | 64 | 0 | Y | N | 订单状态 | |
| 14 | pay_state | varchar | 16 | 0 | N | N | 未支付 | 支付状态 |
| 15 | pay_type | varchar | 16 | 0 | Y | N | 支付类型: 微信、支付宝、网银 | |
| 16 | create_time | datetime | 19 | 0 | N | N | CURRENT_TIMESTAMP | 创建时间 |
| 17 | update_time | timestamp | 19 | 0 | N | N | CURRENT_TIMESTAMP | 更新时间 |
表regular_users (普通用户)
| 编号 | 名称 | 数据类型 | 长度 | 小数位 | 允许空值 | 主键 | 默认值 | 说明 |
|---|---|---|---|---|---|---|---|---|
| 1 | regular_users_id | int | 10 | 0 | N | Y | 普通用户ID | |
| 2 | user_name | varchar | 64 | 0 | Y | N | 用户姓名 | |
| 3 | user_gender | varchar | 64 | 0 | Y | N | 用户性别 | |
| 4 | user_age | varchar | 64 | 0 | Y | N | 用户年龄 | |
| 5 | contact_phone_number | varchar | 16 | 0 | Y | N | 联系电话 | |
| 6 | examine_state | varchar | 16 | 0 | N | N | 已通过 | 审核状态 |
| 7 | user_id | int | 10 | 0 | N | N | 0 | 用户ID |
| 8 | create_time | datetime | 19 | 0 | N | N | CURRENT_TIMESTAMP | 创建时间 |
| 9 | update_time | timestamp | 19 | 0 | N | N | CURRENT_TIMESTAMP | 更新时间 |
表reservation_service (预约服务)
| 编号 | 名称 | 数据类型 | 长度 | 小数位 | 允许空值 | 主键 | 默认值 | 说明 |
|---|---|---|---|---|---|---|---|---|
| 1 | reservation_service_id | int | 10 | 0 | N | Y | 预约服务ID | |
| 2 | user_information | int | 10 | 0 | Y | N | 0 | 用户信息 |
| 3 | user_name | varchar | 64 | 0 | Y | N | 用户姓名 | |
| 4 | user_gender | varchar | 64 | 0 | Y | N | 用户性别 | |
| 5 | user_age | varchar | 64 | 0 | Y | N | 用户年龄 | |
| 6 | contact_phone_number | varchar | 64 | 0 | Y | N | 联系电话 | |
| 7 | service_name | varchar | 64 | 0 | Y | N | 服务名称 | |
| 8 | appointment_date | date | 10 | 0 | Y | N | 预约日期 | |
| 9 | appointment_frequency | varchar | 64 | 0 | Y | N | 预约次数 | |
| 10 | appointment_location | varchar | 64 | 0 | Y | N | 预约地点 | |
| 11 | appointment_content | text | 65535 | 0 | Y | N | 预约内容 | |
| 12 | appointment_status | varchar | 64 | 0 | Y | N | 预约状态 | |
| 13 | reply_arrangement | text | 65535 | 0 | Y | N | 回复安排 | |
| 14 | create_time | datetime | 19 | 0 | N | N | CURRENT_TIMESTAMP | 创建时间 |
| 15 | update_time | timestamp | 19 | 0 | N | N | CURRENT_TIMESTAMP | 更新时间 |
表shared_rental_information (合租信息)
| 编号 | 名称 | 数据类型 | 长度 | 小数位 | 允许空值 | 主键 | 默认值 | 说明 |
|---|---|---|---|---|---|---|---|---|
| 1 | shared_rental_information_id | int | 10 | 0 | N | Y | 合租信息ID | |
| 2 | house_name | varchar | 64 | 0 | Y | N | 房屋名称 | |
| 3 | housing_area | varchar | 64 | 0 | Y | N | 房屋面积 | |
| 4 | shared_rental_amount | int | 10 | 0 | Y | N | 0 | 合租金额 |
| 5 | location_of_the_house | varchar | 64 | 0 | Y | N | 房屋位置 | |
| 6 | publish_users | int | 10 | 0 | Y | N | 0 | 发布用户 |
| 7 | consultation_hotline | varchar | 64 | 0 | Y | N | 咨询电话 | |
| 8 | cover_photo | varchar | 255 | 0 | Y | N | 封面图片 | |
| 9 | content_details | text | 65535 | 0 | Y | N | 内容详情 | |
| 10 | praise_len | int | 10 | 0 | N | N | 0 | 点赞数 |
| 11 | create_time | datetime | 19 | 0 | N | N | CURRENT_TIMESTAMP | 创建时间 |
| 12 | update_time | timestamp | 19 | 0 | N | N | CURRENT_TIMESTAMP | 更新时间 |
表slides (轮播图)
| 编号 | 名称 | 数据类型 | 长度 | 小数位 | 允许空值 | 主键 | 默认值 | 说明 |
|---|---|---|---|---|---|---|---|---|
| 1 | slides_id | int | 10 | 0 | N | Y | 轮播图ID: | |
| 2 | title | varchar | 64 | 0 | Y | N | 标题: | |
| 3 | content | varchar | 255 | 0 | Y | N | 内容: | |
| 4 | url | varchar | 255 | 0 | Y | N | 链接: | |
| 5 | img | varchar | 255 | 0 | Y | N | 轮播图: | |
| 6 | hits | int | 10 | 0 | N | N | 0 | 点击量: |
| 7 | create_time | timestamp | 19 | 0 | N | N | CURRENT_TIMESTAMP | 创建时间: |
| 8 | update_time | timestamp | 19 | 0 | N | N | CURRENT_TIMESTAMP | 更新时间: |
表upload (文件上传)
| 编号 | 名称 | 数据类型 | 长度 | 小数位 | 允许空值 | 主键 | 默认值 | 说明 |
|---|---|---|---|---|---|---|---|---|
| 1 | upload_id | int | 10 | 0 | N | Y | 上传ID | |
| 2 | name | varchar | 64 | 0 | Y | N | 文件名 | |
| 3 | path | varchar | 255 | 0 | Y | N | 访问路径 | |
| 4 | file | varchar | 255 | 0 | Y | N | 文件路径 | |
| 5 | display | varchar | 255 | 0 | Y | N | 显示顺序 | |
| 6 | father_id | int | 10 | 0 | Y | N | 0 | 父级ID |
| 7 | dir | varchar | 255 | 0 | Y | N | 文件夹 | |
| 8 | type | varchar | 32 | 0 | Y | N | 文件类型 |
表user (用户账户:用于保存用户登录信息)
| 编号 | 名称 | 数据类型 | 长度 | 小数位 | 允许空值 | 主键 | 默认值 | 说明 | |||
|---|---|---|---|---|---|---|---|---|---|---|---|
| 1 | user_id | mediumint | 8 | 0 | N | Y | 用户ID:[0,8388607]用户获取其他与用户相关的数据 | ||||
| 2 | state | smallint | 5 | 0 | N | N | 1 | 账户状态:[0,10](1可用 | 2异常 | 3已冻结 | 4已注销) |
| 3 | user_group | varchar | 32 | 0 | Y | N | 所在用户组:[0,32767]决定用户身份和权限 | ||||
| 4 | login_time | timestamp | 19 | 0 | N | N | CURRENT_TIMESTAMP | 上次登录时间: | |||
| 5 | phone | varchar | 11 | 0 | Y | N | 手机号码:[0,11]用户的手机号码,用于找回密码时或登录时 | ||||
| 6 | phone_state | smallint | 5 | 0 | N | N | 0 | 手机认证:[0,1](0未认证 | 1审核中 | 2已认证) | |
| 7 | username | varchar | 16 | 0 | N | N | 用户名:[0,16]用户登录时所用的账户名称 | ||||
| 8 | nickname | varchar | 16 | 0 | Y | N | 昵称:[0,16] | ||||
| 9 | password | varchar | 64 | 0 | N | N | 密码:[0,32]用户登录所需的密码,由6-16位数字或英文组成 | ||||
| 10 | varchar | 64 | 0 | Y | N | 邮箱:[0,64]用户的邮箱,用于找回密码时或登录时 | |||||
| 11 | email_state | smallint | 5 | 0 | N | N | 0 | 邮箱认证:[0,1](0未认证 | 1审核中 | 2已认证) | |
| 12 | avatar | varchar | 255 | 0 | Y | N | 头像地址:[0,255] | ||||
| 13 | open_id | varchar | 255 | 0 | Y | N | 针对获取用户信息字段 | ||||
| 14 | create_time | timestamp | 19 | 0 | N | N | CURRENT_TIMESTAMP | 创建时间: | |||
| 15 | vip_level | varchar | 255 | 0 | Y | N | 会员等级 | ||||
| 16 | vip_discount | double | 11 | 2 | Y | N | 0.00 | 会员折扣 |
表user_group (用户组:用于用户前端身份和鉴权)
| 编号 | 名称 | 数据类型 | 长度 | 小数位 | 允许空值 | 主键 | 默认值 | 说明 |
|---|---|---|---|---|---|---|---|---|
| 1 | group_id | mediumint | 8 | 0 | N | Y | 用户组ID:[0,8388607] | |
| 2 | display | smallint | 5 | 0 | N | N | 100 | 显示顺序:[0,1000] |
| 3 | name | varchar | 16 | 0 | N | N | 名称:[0,16] | |
| 4 | description | varchar | 255 | 0 | Y | N | 描述:[0,255]描述该用户组的特点或权限范围 | |
| 5 | source_table | varchar | 255 | 0 | Y | N | 来源表: | |
| 6 | source_field | varchar | 255 | 0 | Y | N | 来源字段: | |
| 7 | source_id | int | 10 | 0 | N | N | 0 | 来源ID: |
| 8 | register | smallint | 5 | 0 | Y | N | 0 | 注册位置: |
| 9 | create_time | timestamp | 19 | 0 | N | N | CURRENT_TIMESTAMP | 创建时间: |
| 10 | update_time | timestamp | 19 | 0 | N | N | CURRENT_TIMESTAMP | 更新时间: |
3.4本章小结
整个基于springboot的居家养老服务系统小程序的需求分析主要对系统总体架构以及功能模块的设计,通过建立E-R模型和数据库逻辑系统设计完成了数据库系统设计。
4 基于springboot的居家养老服务系统小程序实现
基于springboot的居家养老服务系统小程序划分了微信小程序用户端和web后台管理员端,微信端实现登录注册、首页、慰问信息、健康记录、预约服务、线上购物、健康咨询、紧急求助、关于我们、网站公告、首页、互动论坛、我的(基本信息、健康记录、预约服务、商品订单、咨询记录、紧急求助、退出登录、收藏)等功能,web端是为后台管理员提供后主页、公共管理(轮播图)、用户管理、论坛管理、慰问信息、健康记录、预约服务、线上购物、商品分类、商品订单、健康咨询、咨询记录、紧急求助、退出的平台。
4.1 前台微信端
4.1.1 用户注册界面
不是基于springboot的居家养老服务系统小程序的用户可以通过微信小程序在线进行注册,填写上自己的账号、密码、重复密码、昵称、邮箱登信息后点击“提交”按钮后将会验证是否有非空数据,再验证密码和重复密码是否一样,最后验证是否账号重复,都验证没问题后即可注册成功。注册实现了用户注册和发布者注册两部分,其用户注册界面展示如下图4-1所示。

图4-1用户注册界面图
4.1.2 用户登录界面
微信小程序上注册后的用户可以通过自己的用户名和密码进行登录,在用户填写好自己的用户名和密码信息并点击“登录”按钮后,将会先验证是否有非空数据,再验证填写的用户信息和数据库中保存的是否一致,一致后将会登录成功,登录成功后将会在左上角上显示用户信息;否则将会提示相应错误信息,用户登录界面如下图4-2所示。

图4-2用户登录界面图
输入有效的用户名和密码信息,点击“登录”按钮,自动跳转到“首页”页面,首页界面如下图4-3所示。

图4-3首页界面图
4.1.3 慰问信息界面
点击“慰问信息”,普通用户可以浏览平台提供的瑜慰问信息,在详情页面可以进行查看、点赞、收藏、评论等操作。界面如下图4-4所示。

图4-4瑜伽课程详情界面图
4.1.4 健康记录界面
用户点击“健康记录”,用户可以登记自己的健康记录,包括用户信息:
用户姓名、血压信息等。如下图4-5所示。

图4-5学习计划界面图
4.1.5 预约服务界面
用户点击“预约服务”,可以填写预约服务、预约日期、预约次数等。界面如下图4-6所示。

图4-6预约服务面图
4.2后台医生端
4.2.1 医生登陆管理界面
医生是可以通过自己的账户名和密码进行登录的。界面如下图所示。

图4-6医生用户登陆界面图
4.2.2 医生管理界面
医生写好自己的用户名和密码信息并点击“登录”按钮后,进入管理界面,界面如下图4-7所示。

图4-7医生管理界面图
4.2.3 健康咨询界面
当医生点击“健康咨询”这一菜单的时候可以查看健康咨询信息。界面如下图所示。

图4-8健康咨询界面图
4.2.4 咨询记录界面
当管理员点击“咨询记录”这一菜单的时候,可以对咨询记录进行增删改查操作。咨询记录界面如下图所示。

图4-9咨询记录界面图
4.3后台管理员端
4.3.1 系统用户登陆管理界面
基于springboot的居家养老服务系统小程序中的管理员是可以通过自己的账户名和密码进行登录的。界面如下图所示。

图4-10管理员登陆界面图
4.3.2 系统管理界面
管理员点击“系统管理”这一菜单会显示轮播图这一个子菜单,管理员可以对前台展示的轮播图进行设置,界面如下图所示。

图4-11系统管理界面图
4.3.3用户管理界面
当管理员点击“用户管理”这一菜单的时候,管理员可以查看和管理所有用户的信息和行为记录,包括用户注册、登录、使用记录等。界面如下图所示。

图4-12用户管理界面图
4.3.4 论坛管理界面
当管理员点击“论坛管理”这一菜单的时候,可以对论坛进行增删改查操作。论坛管理界面如下图所示。

图4-13资源管理界面图
4.3.5 预约服务界面
管理员点击“预约服务”这个菜单,可以对系统中的预约服务进行管理。网站公告管理界面如下图所示。

图4-14网站公告管理界面图
5 基于springboot的居家养老服务系统小程序测试
基于springboot的居家养老服务系统小程序测试是为了检验软件是否达到设计要求,是否存在错误,通过测试的方法来检查基于springboot的居家养老服务系统小程序,以便发现基于springboot的居家养老服务系统小程序中的错误。测试工作是保证基于springboot的居家养老服务系统小程序质量的关键。
5.1系统测试
微信端上用户查看预约服务功能测试:
表5-1微信端上用户查看预约服务功能测试用例表
| 测试名称 | 测试功能 | 操作 | 操作过程 | 预期结果 | 测试结果 |
|---|---|---|---|---|---|
| 查看预约服务功能模块测试 | 预约服务信息正常的显示 | 浏览预约服务详情信息 | 在小程序端上选择一个预约服务信息将会进入该预约服务的详情界面,同时可以评论、收藏、点赞。 | 进入该预约服务的详情信息界面 | 正确 |
微信端上评论功能测试:
表5-2微信端上评论功能测试用例表
| 测试名称 | 测试功能 | 操作 | 操作过程 | 预期结果 | 测试结果 |
|---|---|---|---|---|---|
| 评论功能模块测试 | 评论信息正常的显示 | 浏览慰问信息 | 点击慰问信息底部“评论”按钮后点击填写评论内容点击提交即可。 | 评论内容提交成功 | 正确 |
web后台端上管理员发布预约服务功能测试:
表5-3web后台端上管理员发布预约服务功能测试用例表
| 测试名称 | 测试功能 | 操作 | 操作过程 | 预期结果 | 测试结果 |
|---|---|---|---|---|---|
| 管理员发布预约服务功能测试 | 添加预约服务的情况 | 输入新预约服务信息的基本信息 | 后台点击“预约服务”,点击添加,填写新预约服务信息后点击“提交”按钮 | 新预约服务发布成功 | 正确 |
5.2测试结果
通过编写了基于springboot的居家养老服务系统小程序的测试用例,已经检测完毕了5.1章节中的3大模块,它为基于springboot的居家养老服务系统小程序系统的后期推广运营提供了强力的技术支撑。
总结与展望
本次基于springboot的居家养老服务系统小程序的设计与实现,功能方面,通过功能模块图区分该程序的用户端与管理端各自的功能权限;数据库方面,数据库使用口碑较好的mysql进行数据的存储,开源的mysql等技术的使用,相对来说体积较小,服务稳定,减少系统开发成本费用,通过数据库表的E-R实体关系图建立了表单与表单之间的连接,区分不同的表单之间的关系,更好的完善数据库的内容;测试方面,通过测试用例检查基于springboot的居家养老服务系统小程序的设计缺陷和程序存在的错误,在系统测试阶段的过程中,出现了一些问题,例如,注册信息,没有规范用户在注册页面填写信息时输入两次密码,而导致后期登录错误,最后通过多次修改程序和测试解决了问题。最终经过不断的检测、修改,实现项目的稳定,达到了预期的设计效果。
系统整体的功能到达预期的效果,但页面的美化方面还是存在一些不足,例如:小程序中的图标过于简洁;wxss页面的渲染布局方面不够完善,人们在使用软件过程中,对某些功能不易找寻,针对此次项目产生的问题,日后将不断改进,使该项目更加完善。
参考文献
[1]Kattouw E C ,Aase K ,Viksveen P .How do the existing homecare services correspond with the preferred service ecosystem for senior citizens living at home? A qualitative interview study with multiple stakeholders[J].Frontiers in Health Services,2024,41294320-1294320.
[2]李明,冯树栋,白宗文,等.基于SpringBoot的成果需求匹配系统设计与实现[J].延安大学学报(自然科学版),2024,43(01):90-95.DOI:10.13876/J.cnki.ydnse.230026.
[3]王晓东,刘海燕,王迎,等.基于SpringBoot的气象信息资源管理系统设计与实现[J].电脑编程技巧与维护,2024,(03):79-82.DOI:10.16184/j.cnki.comprg.2024.03.028.
[4]刘慧玲,谭定英,陈平平.基于SpringBoot和Vue.js的大学生团队管理系统的设计[J].电脑编程技巧与维护,2024,(03):120-122.DOI:10.16184/j.cnki.comprg.2024.03.039.
[5]徐少军,李宗哲,梅杰,等.基于Springboot+Vue框架的质量检验监督管理系统研发[J].纺织标准与质量,2024,(01):11-14+21.
[6]孙铁强,刘俊,于洪健,等.基于SpringBoot框架的在线监测和专家系统的研究[J].自动化应用,2024,65(04):15-16+19.DOI:10.19769/j.zdhy.2024.04.006.
[7]雷欣,马宏琳,郑霖,等.基于SpringBoot的域名信息系统设计与实现[J].电脑知识与技术,2024,20(05):44-47.DOI:10.14004/j.cnki.ckt.2024.0188.
[8]白茹鑫.基于SpringBoot+SSM框架的企业安全培训管理系统设计与实现[J].现代信息科技,2024,8(01):44-49.DOI:10.19850/j.cnki.2096-4706.2024.01.009.
[9]石雨昕,关家兴,邹博华,等.基于SpringBoot微服务架构设计与实现实验室开放课题管理系统[J].实验室检测,2024,2(01):101-106.
[10]张雷雨,单田清,梁霄.基于SpringBoot的水利地理信息系统设计与实现[J].连云港职业技术学院学报,2023,36(04):1-7.DOI:10.19858/j.cnki.1009-4318.2023.04.003.
[11]吴伶琳.基于SpringBoot的客户关系管理系统设计与实现[J].无线互联科技,2023,20(24):60-62.
[12]唐媛媛,王晓楠,李京培,等.基于SpringBoot的病原生物学在线智能化实验考试系统建设探索[J].赤峰学院学报(自然科学版),2023,39(12):75-78.DOI:10.13398/j.cnki.issn1673-260x.2023.12.024.
[13]曲锦旭.基于SpringBoot的农作物受灾分析系统的设计与实现[J].农业工程技术,2023,43(35):18-19.DOI:10.16815/j.cnki.11-5436/s.2023.35.006.
[14]吴昊,张丹.基于SpringBoot框架的大学生网上兼职系统设计与实现[J].电脑知识与技术,2023,19(35):68-72.DOI:10.14004/j.cnki.ckt.2023.1860.
[15]姜一波.基于SpringBoot+Vue的在线考试系统设计与实现[J].无线互联科技,2023,20(23):68-71.
[16]苏婧媛,宋懿花.居家养老智慧服务信息系统的设计与实现[J].无线互联科技,2023,20(19):25-27.
[17]张帆,邓凯航,曹伟超,等.基于Spring Boot和微信小程序的卫片执法外业核查管理系统的设计与实现[J].测绘,2023,46(02):90-92.
[18]柳萌.社区优选商城系统设计与实现[D].青岛科技大学,2022.DOI:10.27264/d.cnki.gqdhc.2022.001248.
[19]王俊灵.居家养老视角下的老人介护系统设计研究[D].广东工业大学,2022.DOI:10.27029/d.cnki.ggdgu.2022.001646.
[20]曾森烽,杨枫,王艳乾,等.基于Spring Boot和小程序的WiFi室内定位系统的设计与实现[J].现代计算机,2021,27(31):98-102.
[21]Raymond S ,Toni W .Older lesbian, gay, bisexual, transgender, queer and intersex peoples’ experiences and perceptions of receiving home care services in the community: A systematic review[J].International Journal of Nursing Studies,2021,118103907-103907.
[22]H M W ,J S S ,Lisa C .Resident-to-Resident Elder Mistreatment in Residential Aged Care Services: A Systematic Review of Event Frequency, Type, Resident Characteristics, and History.[J].Journal of the American Medical Directors Association,2021,22(8):1678-1691.e6.
[23]许瑞卿.基于微服务的后勤服务平台的设计与实现[D].安徽大学,2019.
致谢
至此论文结束,感谢您的阅读。首先,我要感谢我的父母对我的支持与理解,在两年的本科学习生活中,倾其所能的爱护我,使我能够心无旁骛,全心全意的投入到学习中;不断鼓励我,让我能够拥有不断前进的动力。其次还要感谢我的导师,感谢在这段时间给予我有效的建议,以至于我的毕设有了整体的设计思路,尽管我在实习期间很忙,论文撰写总是停停改改,但是导师依然十分负责,时不时的询问我的任务进展情况,跟进我的论文进度。在老师的帮助下,我逐步完成了自己的论文和程序,从导师身上也学习到很多知识,和经验,这些知识和经验令我受益匪浅。
此外,还要感谢我的同学,热心的解答了我在程序上遇到的问题,是他们在我编写程序过程中给了我很多的启发和感想,也帮助了我对于程序的调试和检测,让我受益良多。在这两年的时间里,我学会了许多专业的知识,还有老师们的谆谆教诲和同学们的帮助使我不断进步,能够做得更好;我也会不断给自己充电,不断突破,成为更好的自己。
最后向所有关心我、帮助我的老师及同学们表示衷心的感谢!
免费领取源码,请点赞关注私信博主
