ORB-SLAM代码详解之SLAM系统初始化
- systemh
- systemc的SystemSystem
- ORBVocabulary字典类
- KeyFrameDatabase关键帧的数据库
- Map 地图的构建
- FrameDrawer 画图工具
- Tracking追踪
- LocalMapping 局部地图的类
- LoopClosing 闭环检测
转载请注明出处:<>
system.h
这里包含了整个SLAM系统所需要的一起,通过看这个文件可以对ORB-SLAM系统有什么有一个大概的了解。不过之前我们需要对于多线程了解一些基本的东西——信号量【1】和多线程【2】。
具体注释如下:
/** * This file is part of ORB-SLAM2.
* * Copyright (C) 2014-2016 Ra煤l Mur-Artal <raulmur at unizar dot es> (University of Zaragoza)
* For more information see <https://github.com/raulmur/ORB_SLAM2>
* * ORB-SLAM2 is free software: you can redistribute it and/or modify
* it under the terms of the GNU General Public License as published by
* the Free Software Foundation, either version 3 of the License, or
* (at your option) any later version.
* * ORB-SLAM2 is distributed in the hope that it will be useful,
* but WITHOUT ANY WARRANTY; without even the implied warranty of
* MERCHANTABILITY or FITNESS FOR A PARTICULAR PURPOSE. See the
* GNU General Public License for more details.
* * You should have received a copy of the GNU General Public License
* along with ORB-SLAM2. If not, see <http://www.gnu.org/licenses/>.
*/
#ifndef SYSTEM_H
#define SYSTEM_H
#include<string>
#include<thread>
#include<opencv2/core/core.hpp>
#include "Tracking.h"
#include "FrameDrawer.h"
#include "MapDrawer.h"
#include "Map.h"
#include "LocalMapping.h"
#include "LoopClosing.h"
#include "KeyFrameDatabase.h"
#include "ORBVocabulary.h"
#include "Viewer.h"
namespace ORB_SLAM2
{
class Viewer; // 画图
class FrameDrawer; // 画每一帧
class Map; // 对map进行操作
class Tracking; // 追踪的过程
class LocalMapping; // 局部地图
class LoopClosing; // 闭环检测
class System
{
public:
// Input sensor
// 输入设备:单目、立体视觉、RGBD
enum eSensor{
MONOCULAR=0,
STEREO=1,
RGBD=2
};
public:
// Initialize the SLAM system. It launches the Local Mapping, Loop Closing and Viewer threads.
// 对SLAM系统的初始化:包含局部地图、闭环检测、视图三个线程
System(const string &strVocFile, const string &strSettingsFile, const eSensor sensor, const bool bUseViewer = true);
// Proccess the given stereo frame. Images must be synchronized and rectified.
// Input images: RGB (CV_8UC3) or grayscale (CV_8U). RGB is converted to grayscale.
// Returns the camera pose (empty if tracking fails).
cv::Mat TrackStereo(const cv::Mat &imLeft, const cv::Mat &imRight, const double ×tamp);
// Process the given rgbd frame. Depthmap must be registered to the RGB frame.
// Input image: RGB (CV_8UC3) or grayscale (CV_8U). RGB is converted to grayscale.
// Input depthmap: Float (CV_32F).
// Returns the camera pose (empty if tracking fails).
cv::Mat TrackRGBD(const cv::Mat &im, const cv::Mat &depthmap, const double ×tamp);
// Proccess the given monocular frame
// Input images: RGB (CV_8UC3) or grayscale (CV_8U). RGB is converted to grayscale.
// Returns the camera pose (empty if tracking fails).
// 对单目的图片进行追踪
cv::Mat TrackMonocular(const cv::Mat &im, const double ×tamp);
// This stops local mapping thread (map building) and performs only camera tracking.
// 暂停局部地图的构建,只进行追踪,这个名字很有迷惑性
void ActivateLocalizationMode();
// This resumes local mapping thread and performs SLAM again.
// 重新开启局部地图的线程
// 在这里使用的是mutex信号量的多线程编程
void DeactivateLocalizationMode();
// Reset the system (clear map)
// 复位清楚地图
void Reset();
// All threads will be requested to finish.
// It waits until all threads have finished.
// This function must be called before saving the trajectory.
// 等到所有线程结束任务的时候关闭每个线程
void Shutdown();
// Save camera trajectory in the TUM RGB-D dataset format.
// Call first Shutdown()
// See format details at: http://vision.in.tum.de/data/datasets/rgbd-dataset
void SaveTrajectoryTUM(const string &filename);
// Save keyframe poses in the TUM RGB-D dataset format.
// Use this function in the monocular case.
// Call first Shutdown()
// See format details at: http://vision.in.tum.de/data/datasets/rgbd-dataset
void SaveKeyFrameTrajectoryTUM(const string &filename);
// Save camera trajectory in the KITTI dataset format.
// Call first Shutdown()
// See format details at: http://www.cvlibs.net/datasets/kitti/eval_odometry.php
// kitti数据集的保存位姿的方法
void SaveTrajectoryKITTI(const string &filename);
// TODO: Save/Load functions
// SaveMap(const string &filename);
// LoadMap(const string &filename);
private:
// Input sensor
// 输入的传感器类型
eSensor mSensor;
// 用于特征匹配和闭环检测的字典
// ORB vocabulary used for place recognition and feature matching.
ORBVocabulary* mpVocabulary;
// KeyFrame database for place recognition (relocalization and loop detection).
// 关键帧存储的地方
KeyFrameDatabase* mpKeyFrameDatabase;
// Map structure that stores the pointers to all KeyFrames and MapPoints.
// 所有的关键帧和点云存储的地方
Map* mpMap;
// Tracker. It receives a frame and computes the associated camera pose.
// It also decides when to insert a new keyframe, create some new MapPoints and
// performs relocalization if tracking fails.
// 追踪器。接受一帧并且计算相机位姿,并决定何时插入关键帧,关键点。
// 当追踪失败以后进行重定位
Tracking* mpTracker;
// Local Mapper. It manages the local map and performs local bundle adjustment.
// 构建局部地图并对局部地图使用BA。
LocalMapping* mpLocalMapper;
// Loop Closer. It searches loops with every new keyframe. If there is a loop it performs
// a pose graph optimization and full bundle adjustment (in a new thread) afterwards.
// 闭环检测,每插入一个关键帧就计算是否有闭环并且进行全局的BA。
LoopClosing* mpLoopCloser;
// The viewer draws the map and the current camera pose. It uses Pangolin.
// 使用Pangolin库看地图和相机位姿。
Viewer* mpViewer;
FrameDrawer* mpFrameDrawer;
MapDrawer* mpMapDrawer;
// System threads: Local Mapping, Loop Closing, Viewer.
// The Tracking thread "lives" in the main execution thread that creates the System object.
// 追踪这个线程是在main函数里面,这里另外开了局部地图、局部闭环检测、显示地图三个线程
std::thread* mptLocalMapping;
std::thread* mptLoopClosing;
std::thread* mptViewer;
// Reset flag
std::mutex mMutexReset;
bool mbReset;
// Change mode flags
std::mutex mMutexMode;
bool mbActivateLocalizationMode;
bool mbDeactivateLocalizationMode;
};
}// namespace ORB_SLAM
#endif // SYSTEM_H
这样对于ORB-SLAM我们有了一个大致的认识。
接下来我们看System::System(const string &strVocFile, const string &strSettingsFile, const eSensor sensor, const bool bUseViewer).
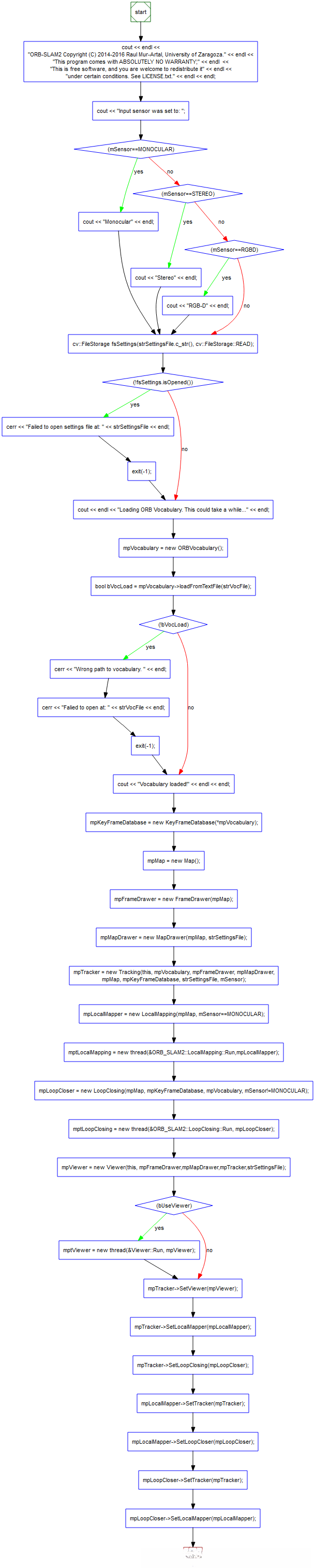
system.c的System::System
使用understand的control flow,一剑封喉,直接看到各个部分的联系。流程图出来了,感觉看起来很爽。

在这个基础上,我再对整个流程进行注释。
System::System(const string &strVocFile, const string &strSettingsFile, const eSensor sensor,
const bool bUseViewer):mSensor(sensor),mbReset(false),mbActivateLocalizationMode(false),
mbDeactivateLocalizationMode(false)
{
// Output welcome message
cout << endl <<
"ORB-SLAM2 Copyright (C) 2014-2016 Raul Mur-Artal, University of Zaragoza." << endl <<
"This program comes with ABSOLUTELY NO WARRANTY;" << endl <<
"This is free software, and you are welcome to redistribute it" << endl <<
"under certain conditions. See LICENSE.txt." << endl << endl;
cout << "Input sensor was set to: ";
// 判断什么类型的传感器
if(mSensor==MONOCULAR)
cout << "Monocular" << endl;
else if(mSensor==STEREO)
cout << "Stereo" << endl;
else if(mSensor==RGBD)
cout << "RGB-D" << endl;
//Check settings file
// 检查配置文件是否存在
// cv::FileStorage对XML/YML的配置文件进行操作,读取配置文件
// yml的配置文件已经读入fsSettings了
cv::FileStorage fsSettings(strSettingsFile.c_str(), cv::FileStorage::READ);
if(!fsSettings.isOpened())
{
cerr << "Failed to open settings file at: " << strSettingsFile << endl;
exit(-1);
}
// 加载ORB的字典
//Load ORB Vocabulary
cout << endl << "Loading ORB Vocabulary. This could take a while..." << endl;
// 加载字典到mpVocabulary
mpVocabulary = new ORBVocabulary();
bool bVocLoad = mpVocabulary->loadFromTextFile(strVocFile);
if(!bVocLoad)
{
cerr << "Wrong path to vocabulary. " << endl;
cerr << "Falied to open at: " << strVocFile << endl;
exit(-1);
}
cout << "Vocabulary loaded!" << endl << endl;
//Create KeyFrame Database
// 创建关键帧的数据库
mpKeyFrameDatabase = new KeyFrameDatabase(*mpVocabulary);
//Create the Map
// 创建地图
mpMap = new Map();
//Create Drawers. These are used by the Viewer
// 创建视图
mpFrameDrawer = new FrameDrawer(mpMap);
// 创建画图器
mpMapDrawer = new MapDrawer(mpMap, strSettingsFile);
//Initialize the Tracking thread
//(it will live in the main thread of execution, the one that called this constructor)
mpTracker = new Tracking(this, mpVocabulary, mpFrameDrawer, mpMapDrawer,
mpMap, mpKeyFrameDatabase, strSettingsFile, mSensor);
//Initialize the Local Mapping thread and launch
mpLocalMapper = new LocalMapping(mpMap, mSensor==MONOCULAR);
mptLocalMapping = new thread(&ORB_SLAM2::LocalMapping::Run,mpLocalMapper);
//Initialize the Loop Closing thread and launch
// 初始化局部图线程
mpLoopCloser = new LoopClosing(mpMap, mpKeyFrameDatabase, mpVocabulary, mSensor!=MONOCULAR);
mptLoopClosing = new thread(&ORB_SLAM2::LoopClosing::Run, mpLoopCloser);
//Initialize the Viewer thread and launch
// 初始化显示线程
mpViewer = new Viewer(this, mpFrameDrawer,mpMapDrawer,mpTracker,strSettingsFile);
if(bUseViewer)
mptViewer = new thread(&Viewer::Run, mpViewer);
mpTracker->SetViewer(mpViewer);
//Set pointers between threads
mpTracker->SetLocalMapper(mpLocalMapper);
mpTracker->SetLoopClosing(mpLoopCloser);
mpLocalMapper->SetTracker(mpTracker);
mpLocalMapper->SetLoopCloser(mpLoopCloser);
mpLoopCloser->SetTracker(mpTracker);
mpLoopCloser->SetLocalMapper(mpLocalMapper);
}
接下来对每个类看一下初始化的效果。从字典类,关键帧类,地图类,局部图类等等看看它们如何进行初始化。
ORBVocabulary():字典类
这个字典的类在Orbvocabulary.h里面定义,但是实际上是定义在DBow2这个库里面。所以目前就不再深究。
typedef DBoW2::TemplatedVocabulary<DBoW2::FORB::TDescriptor, DBoW2::FORB> ORBVocabulary;
KeyFrameDatabase():关键帧的数据库
这个定义在KeyFrameDatabase.h里面。
/** * This file is part of ORB-SLAM2.
* * Copyright (C) 2014-2016 Ra煤l Mur-Artal <raulmur at unizar dot es> (University of Zaragoza)
* For more information see <https://github.com/raulmur/ORB_SLAM2>
* * ORB-SLAM2 is free software: you can redistribute it and/or modify
* it under the terms of the GNU General Public License as published by
* the Free Software Foundation, either version 3 of the License, or
* (at your option) any later version.
* * ORB-SLAM2 is distributed in the hope that it will be useful,
* but WITHOUT ANY WARRANTY; without even the implied warranty of
* MERCHANTABILITY or FITNESS FOR A PARTICULAR PURPOSE. See the
* GNU General Public License for more details.
* * You should have received a copy of the GNU General Public License
* along with ORB-SLAM2. If not, see <http://www.gnu.org/licenses/>.
*/
#ifndef KEYFRAMEDATABASE_H
#define KEYFRAMEDATABASE_H
#include <vector>
#include <list>
#include <set>
#include "KeyFrame.h"
#include "Frame.h"
#include "ORBVocabulary.h"
#include<mutex>
namespace ORB_SLAM2
{
class KeyFrame;
class Frame;
class KeyFrameDatabase
{
public:
// 初始化关键帧仓库
KeyFrameDatabase(const ORBVocabulary &voc);
// 添加关键帧
void add(KeyFrame* pKF);
// 去除关键帧
void erase(KeyFrame* pKF);
//清理关键帧
void clear();
// Loop Detection
// 闭环检测
std::vector<KeyFrame *> DetectLoopCandidates(KeyFrame* pKF, float minScore);
// Relocalization
// 追踪丢失以后重定位
std::vector<KeyFrame*> DetectRelocalizationCandidates(Frame* F);
protected:
// Associated vocabulary
// 所需字典
const ORBVocabulary* mpVoc;
// Inverted file
// 存储的关键帧
std::vector<list<KeyFrame*> > mvInvertedFile;
// Mutex
std::mutex mMutex;
};
} //namespace ORB_SLAM
#endif
在KeyFameDatabase.cc中,它的初始化为:这里的mvInvertedFile我不清楚是什么。
KeyFrameDatabase::KeyFrameDatabase (const ORBVocabulary &voc):
mpVoc(&voc)
{
mvInvertedFile.resize(voc.size());
}
Map(): 地图的构建
在Map.h里面,对地图的各种操作。主要集中在关键帧、点云、参考点云。
class Map
{
public:
Map();
// 添加关键帧
void AddKeyFrame(KeyFrame* pKF);
// 添加点云
void AddMapPoint(MapPoint* pMP);
// 去掉点云
void EraseMapPoint(MapPoint* pMP);
// 去掉关键帧
void EraseKeyFrame(KeyFrame* pKF);
// 设置参考点云
void SetReferenceMapPoints(const std::vector<MapPoint*> &vpMPs);
// 获取所有的关键帧、点云、参考点云
std::vector<KeyFrame*> GetAllKeyFrames();
std::vector<MapPoint*> GetAllMapPoints();
std::vector<MapPoint*> GetReferenceMapPoints();
long unsigned int MapPointsInMap();
long unsigned KeyFramesInMap();
long unsigned int GetMaxKFid();
void clear();
vector<KeyFrame*> mvpKeyFrameOrigins;
std::mutex mMutexMapUpdate;
// This avoid that two points are created simultaneously in separate threads (id conflict)
std::mutex mMutexPointCreation;
protected:
std::set<MapPoint*> mspMapPoints;
std::set<KeyFrame*> mspKeyFrames;
std::vector<MapPoint*> mvpReferenceMapPoints;
long unsigned int mnMaxKFid;
std::mutex mMutexMap;
};
} //namespace ORB_SLAM
在Map.cc里,
Map::Map():mnMaxKFid(0)
{
}
FrameDrawer(): 画图工具
这个先不用管。画关键帧的。当然还有Mapdrawer,画整个图的。
class MapDrawer
{
public:
MapDrawer(Map* pMap, const string &strSettingPath);
Map* mpMap;
// 画点云
void DrawMapPoints();
// 画关键帧
void DrawKeyFrames(const bool bDrawKF, const bool bDrawGraph);
// 画当前相机采集的图片
void DrawCurrentCamera(pangolin::OpenGlMatrix &Twc);
// 设置当前相机的位姿
void SetCurrentCameraPose(const cv::Mat &Tcw);
// 设置参考帧
void SetReferenceKeyFrame(KeyFrame *pKF);
void GetCurrentOpenGLCameraMatrix(pangolin::OpenGlMatrix &M);
private:
float mKeyFrameSize;
float mKeyFrameLineWidth;
float mGraphLineWidth;
float mPointSize;
float mCameraSize;
float mCameraLineWidth;
cv::Mat mCameraPose;
std::mutex mMutexCamera;
};
Tracking:追踪
这一块的东西比较重要,需要重点看看。
mpTracker = new Tracking(this, mpVocabulary, mpFrameDrawer, mpMapDrawer,
mpMap, mpKeyFrameDatabase, strSettingsFile, mSensor);
class Tracking
{
public:
Tracking(System* pSys, ORBVocabulary* pVoc, FrameDrawer* pFrameDrawer, MapDrawer* pMapDrawer, Map* pMap,
KeyFrameDatabase* pKFDB, const string &strSettingPath, const int sensor);
// 对输入的图片进行处理,提取特征和立体匹配
// Preprocess the input and call Track(). Extract features and performs stereo matching.
cv::Mat GrabImageStereo(const cv::Mat &imRectLeft,const cv::Mat &imRectRight, const double ×tamp);
cv::Mat GrabImageRGBD(const cv::Mat &imRGB,const cv::Mat &imD, const double ×tamp);
cv::Mat GrabImageMonocular(const cv::Mat &im, const double ×tamp);
// 设置局部地图、设置局部闭环检测、设置视图
void SetLocalMapper(LocalMapping* pLocalMapper);
void SetLoopClosing(LoopClosing* pLoopClosing);
void SetViewer(Viewer* pViewer);
// Load new settings
// The focal lenght should be similar or scale prediction will fail when projecting points
// TODO: Modify MapPoint::PredictScale to take into account focal lenght
// 把焦距考虑进去改变MapPoint的scale
void ChangeCalibration(const string &strSettingPath);
// Use this function if you have deactivated local mapping and you only want to localize the camera.
// 设置只对摄像头的位姿进行计算
void InformOnlyTracking(const bool &flag);
public:
// Tracking states
// 追踪的状态
enum eTrackingState{
SYSTEM_NOT_READY=-1,
NO_IMAGES_YET=0,
NOT_INITIALIZED=1,
OK=2,
LOST=3
};
eTrackingState mState;
eTrackingState mLastProcessedState;
// Input sensor
// 输入的传感器
int mSensor;
// Current Frame
// 当前帧和图片
Frame mCurrentFrame;
cv::Mat mImGray;
// Initialization Variables (Monocular)
std::vector<int> mvIniLastMatches;
std::vector<int> mvIniMatches;
std::vector<cv::Point2f> mvbPrevMatched;
std::vector<cv::Point3f> mvIniP3D;
Frame mInitialFrame;
// Lists used to recover the full camera trajectory at the end of the execution.
// Basically we store the reference keyframe for each frame and its relative transformation
// 最后保存下来的整个的摄像头的位姿
list<cv::Mat> mlRelativeFramePoses;
list<KeyFrame*> mlpReferences;
list<double> mlFrameTimes;
list<bool> mlbLost;
// True if local mapping is deactivated and we are performing only localization
bool mbOnlyTracking;
void Reset();
protected:
// Main tracking function. It is independent of the input sensor.
// 与输入传感器无关的追踪函数
void Track();
// Map initialization for stereo and RGB-D
// 地图的初始化
void StereoInitialization();
// Map initialization for monocular
// 单目视觉的地图初始化
void MonocularInitialization();
void CreateInitialMapMonocular();
void CheckReplacedInLastFrame();
bool TrackReferenceKeyFrame();
void UpdateLastFrame();
bool TrackWithMotionModel();
bool Relocalization();
void UpdateLocalMap();
void UpdateLocalPoints();
void UpdateLocalKeyFrames();
bool TrackLocalMap();
void SearchLocalPoints();
bool NeedNewKeyFrame();
void CreateNewKeyFrame();
// In case of performing only localization, this flag is true when there are no matches to
// points in the map. Still tracking will continue if there are enough matches with temporal points.
// In that case we are doing visual odometry. The system will try to do relocalization to recover
// "zero-drift" localization to the map.
bool mbVO;
//Other Thread Pointers
LocalMapping* mpLocalMapper;
LoopClosing* mpLoopClosing;
//ORB
ORBextractor* mpORBextractorLeft, *mpORBextractorRight;
ORBextractor* mpIniORBextractor;
//BoW
ORBVocabulary* mpORBVocabulary;
KeyFrameDatabase* mpKeyFrameDB;
// Initalization (only for monocular)
Initializer* mpInitializer;
//Local Map
KeyFrame* mpReferenceKF;
std::vector<KeyFrame*> mvpLocalKeyFrames;
std::vector<MapPoint*> mvpLocalMapPoints;
// System
System* mpSystem;
//Drawers
Viewer* mpViewer;
FrameDrawer* mpFrameDrawer;
MapDrawer* mpMapDrawer;
//Map
Map* mpMap;
//Calibration matrix
cv::Mat mK;
cv::Mat mDistCoef;
float mbf;
//New KeyFrame rules (according to fps)
int mMinFrames;
int mMaxFrames;
// Threshold close/far points
// Points seen as close by the stereo/RGBD sensor are considered reliable
// and inserted from just one frame. Far points requiere a match in two keyframes.
float mThDepth;
// For RGB-D inputs only. For some datasets (e.g. TUM) the depthmap values are scaled.
float mDepthMapFactor;
//Current matches in frame
int mnMatchesInliers;
//Last Frame, KeyFrame and Relocalisation Info
KeyFrame* mpLastKeyFrame;
Frame mLastFrame;
unsigned int mnLastKeyFrameId;
unsigned int mnLastRelocFrameId;
//Motion Model
cv::Mat mVelocity;
//Color order (true RGB, false BGR, ignored if grayscale)
bool mbRGB;
list<MapPoint*> mlpTemporalPoints;
};
}
追踪这一块的东西呢发现涉及了基本上所有的内容。
LocalMapping(): 局部地图的类
//Initialize the Local Mapping thread and launch
mpLocalMapper = new LocalMapping(mpMap, mSensor==MONOCULAR);
mptLocalMapping = new thread(&ORB_SLAM2::LocalMapping::Run,mpLocalMapper);
这个类就是对局部地图的关键点、关键帧、局部地图的闭环检测进行操作。这里还涉及多线程的线程同步问题,在看代码的时候可以忽略这个问题。
LoopClosing(): 闭环检测
//Initialize the Loop Closing thread and launch
// 初始化局部图线程
mpLoopCloser = new LoopClosing(mpMap, mpKeyFrameDatabase, mpVocabulary, mSensor!=MONOCULAR);
mptLoopClosing = new thread(&ORB_SLAM2::LoopClosing::Run, mpLoopCloser);
这里是进行回环检测的部分,解决的就是在地图中检测回环并进行偏移校正。
其实看了这么的初始化代码,主要就是对这个项目有一个大致的了解。接下来就是对程序的主体部分进行详细的介绍。
最重要的就是: SLAM.TrackMonocular(im,tframe); 对这个部分进行非常细致的了解,就可以由这条线抽丝剥茧得到想要的东西。
在类里面有很多private、public、protected这些关键字,看【3】可以知道它们的作用域。
参考链接:
【1】mutex: http://www.cplusplus.com/reference/mutex/
【2】thread: http://www.cplusplus.com/reference/thread/thread/
【3】public、private、protected: http://www.jb51.net/article/54224.htm
