AIGC最新报告:2023年中国AIGC产业全景报告
今天为大家带来了AIGC系列深度研究报告:《AIGC最新动态:2023年中国AI生成内容产业详尽解析》
(报告出品方:量子位)
报告共计:53页



AIGC定义
AIGC 相关定义
AIGC 全称为 A-Generated Content, 即利用大型预训练语言模型(LLM)、生成对抗网络(GAN)等人工智能技术, 借助这些技术能够在已有数据的基础上发现规律, 并能够通过其泛化能力生成相关的内容的技术。
狭义的 AIGC 专注于图像、文本、音频和视频的内容生成任务,并涵盖Synthetic media 和Generative AI 等相关概念
广义上讲,AIGC 的范畴不仅限于基础功能如语言模型、图像识别等,在深度学习领域还涵盖了策略合成(例如 Game AI 中的游戏策略合成)、代码合成(例如 GitHub Copilot)以及蛋白质结构预测等多种应用场景。

产业融资
我国预计在2024年将面临呈指数级增长的融资热浪,在此期间应用层将成为新兴企业孵化与小额投资的主要热点;同时大型投资者仍然重视底层大模型及中间层模型的发展
截至 2023年3月,AIGC赛道在全球范围内已发展出7家重量级企业。在国内市场,仅有小冰一家企业被确认为AIGC领域的独角兽。Minimax据说估值达到10亿光年之外,并宣布其下一轮融资已成功获得投资方的认可。当前,引起头部资本高度关注的重点企业多集中在底层大模型研发或是与A领域领军者合作的领域(例如: 王慧文光年之外, 李志飞, 王小川, 周伯文等)。相较于国外,AIGC赛道国内企业的融资频率及规模仍存在明显差异
基于对中国内资机构的全面调研发现,在AIGC领域已有多家机构明确了将其作为主赛道,并且部分头部机构已推出了专门针对AIGC的主题孵化项目。总体而言,在这一领域仍有许多投资主体处于尚未形成清晰逻辑框架与具体标的的状态中;但预测到今年底的投资规模有望较大幅度提升。随着基础大模型生态逐步开放,并伴随其实现商业价值的过程展开,在未来一年之内预期AIGC领域的融资规模将出现首次阶段性的指数级增长态势;与此同时投资热度正向其全产业链延伸发展

市场规模
预计到 2030 年我国 AIGC 市场有望预估达到万亿级别的规模;这两个时间段内预计会出现两次显著的增长阶段,并且其年复合增长率将显著提高。
据量子位智库预测数据显示,在未来三年内AIGC市场规模预计将稳步提升至170亿元人民币水平;在此期间(即从这一年的开始起至未来十年期间),随着行业生态逐步完善(尤其是底层大模型实现开放),应用层的快速发展将进一步推动整个产业的增长;与此同时年复合增长率维持在约75%以上;预计至未来十年内我国AIGC产业规模将突破600亿元人民币;而到了本世纪下半叶随着产业链逐渐成熟相关技术将进一步向各行业渗透并加速商业化进程直至最终形成完整产业链体系








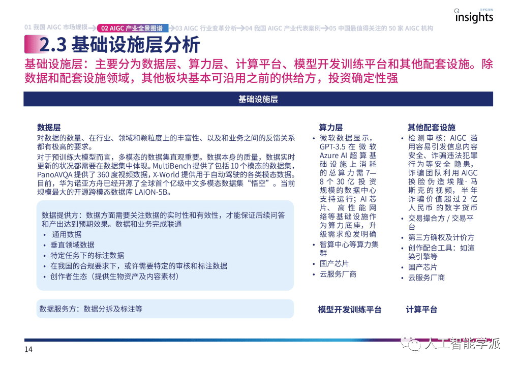
模型层分析
模型层玩家判别式:
资金与人才门槛显著较高。基于 OpenAI 的累计融资达到 120 亿美元,在综合考虑 ChatGPT 等先前模型验证了技术路径的基础上,我们估计国内模型开发的相关成本至少需要约 200 亿元人民币左右。此外,在模型层面上的效果往往受到创始团队科研背景的直接影响。
行业认知与资源积累:在该领域的要求较为突出。当前阶段,在中间层领域仍处在一个起步阶段;随着底层模型的逐步成熟和完善,将被视为未来发展的新方向。
技术效果及成本方面:该系统的具体表现体现在特定模型经过大规模测试后各项指标能够稳定维持在理想水平,并且涵盖了对工程实现和底层算法优化的改进。从技术层面而言,在推理速度、计算资源投入等方面的综合考量构成了相应的成本架构。与此同时,在实际应用中公众尤其关注现有模型与新方案之间的性能对比表现。
上层应用生态:不仅有助于模型的能力实现可靠的商业化价值,并且能够基于实际运营数据的反向流动持续增强其自身能力。同时,在这一过程中还涉及开发工具和技术生态的构建,并且注重社区资源的整合与共享。
在数据预处理环节:具体包括数据筛选和清洗操作,并且这些工作将依赖于上游数据源的高质量输出。值得注意的是,在模型训练过程中,默认情况下各参与方提供的参数设置会被系统默认接受。此外,在优化过程中,默认情况下各参与方提供的参数设置会被系统默认接受。
基于 OpenAl 相关生态的投资来看待,则建立战略合作生态系统旨在支持其底层模型的能力输出与数据支撑。

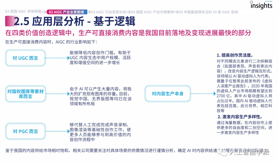
应用层分析- 基于逻辑
在融合底层系统的过程中,制造含有额外价值的内容这一赛道中,我们特别关注于AI实现带来的显著提升:包括高度个性化的产品体验以及高频次的即时生成服务
1.个性化生成,对于内容营销有重大意义
我们坚信内容营销是AIGC首要选择以获取长期价值的领域之一,并占据未来市场规模增长最快的重要组成部分。基于AIGC的个性化内容营销机制主要依赖于A生成系统的数据连接能力与客户数据系统的深度整合,在实时分析客户反馈的同时动态优化生成策略以实现高效的内容生产。其中主要分为图像类和文本类两大类市场。目前文本类市场较为成熟
2.超高频优化
基于与特定数据库(如实时更新的客户数据、市场反馈数据及特定主题的历史统计数据)的合作,AIGC能够基于精准预测快速调整生成内容以实现展现内容的高频优化。根据用户的习惯特征调整营销文本;结合渠道风格特点进行生成内容创作;利用历史数据进行生成内容优化。这一模式的价值不仅体现在内容营销领域更适用于快消品等需要频繁更新营销素材的企业。AI协作创意平台在国际市场上的应用已经较为完善。
3.实时交互类内容
Al 增强了内容的反馈生成速度的价值。对于实时互动内容而言这具有重要意义其具备将线下互动与真实人在线间的交流能力预见到一系列新的应用场景其中例如目前已经在国外完成了产品验证并取得成功应用的社会化游戏以及探索类游戏在这一领域中存在交互教育、交互探索以及虚拟陪伴等方向值得深入研究和发展
在四类价值创造逻辑框架内, 生产环节可以直接利用的内容资源已成为我国当前业务运营效率最高的领域之一.
1.提高创作灵活度。
对不同模态元素进行多层次分解与分层整合(例如面部表情、声音特征以及情感表达),从而重塑内容生成机制与呈现形式。该领域中以人工智能技术驱动的虚拟人典型实例备受关注。据量子位智库此前发布的《中国虚拟人产业发展白皮书》,预计到2030年我国虚拟人产业市场规模将达到2700亿元,并且AI驱动型虚拟人将在其中占据超过一半的市场份额。国内主要的AI驱动型虚 拟 人身主要包括百度旗下的深度求索、启元世界以及相芯科技等企业
2.激发内容生产多样性。
借助海量数据,在内容创作中赋予更多自主权,并为二次创作空间提供充足的可能性,从而促进内容生产多样性的提升。
基于内容生产辅助工具这一 AIGC 应用逻辑,在产品开发中应着重于其工具属性的体现。通过此方式可有效提升消费者认同感。
注意要点
01 激发专业目标人群的付费意愿
需要重视在功能性、便捷性等方面的方案设计,并应对当前国内'对工具/SaaS类产品的付费意愿有限'的情况。目前来说,在国内大多数工具类产品主要依靠免费体验获取用户数量,并且可发展收入的空间仍然有限。
建议首先聚焦于整个细分内容行业的系统性链条,在流程设计中合理地确定各个环节的衔接点
在专业工具类领域中,在UI/UX的核心效能上需要与现有创作工具相媲美
业内专业人士表示,因AIGC当前的生成效果受控程度较低,在创作工具的操作过程中其干预程度可能受到图层等专业因素的影响
04 需关注相关业务平台的潜在跨界竞争
主要作为辅助生产工具,在互联网行业中具有较强的技术实力和较高的社会地位,并且本身具有一定垄断优势。互联网大厂在技术能力和市场拓展方面均具备显著优势。初创企业在探索产品定位时应着重探索能够在一定程度上实现相对独立发展的业务方向或者具备独特功能的产品类型。
一方面,在线内容创作平台能够通过提高专业人员的工作效能性水平来实现其在知识服务链条中的供需匹配能力以及整体运作效率。另一方面而言,则更为关键的是,在这种背景下,AIGC 作为一种便捷的创作辅助工具,将能够为那些因时间和能力受限而尚未触及到专业性较强的内容创作领域的人群,提供一条从灵感收集到具体作品转化的一条高效路径,从而显著提升其UGC(用户生成内容)的内容供给量,用户的活跃度以及复购率,同时能够赋予整个在线内容创建平台新的品牌定位与价值内涵,完成对专业知识与技能传播的相关教育工作
05 人才结构的转移
由于前期渲染与整体调色等基础工作将由人工智能系统接手,设计师的工作重心将会转移到撰写prompt环节,也就是说如何以清晰明确的方式向AI传达艺术理念,从而进一步提升个人创意素养与搜索能力。在风格多样性方面,人工智能展现出显著优势与效率,这种特点有助于弥补现有技能体系中的不足








