计算机毕业设计Springboot社区独居老人托管系统 基于Spring Boot的社区老年关怀托管服务系统 Spring Boot驱动的社区独居老人照料平台
计算机毕业设计Springboot社区独居老人托管系统0k653mmu
(配套有源码 程序 mysql数据库 论文)本套源码可以先看具体功能演示视频领取,文末有联xi 可分享
随着社会老龄化的加剧,独居老人的日常生活照料成为社区管理的重要课题。许多独居老人由于子女不在身边,面临着生活无人照料、健康无人关注的困境。社区作为基层治理单元,承担着为独居老人提供关怀与帮助的责任。因此,开发一套基于Spring Boot的社区独居老人托管系统,显得尤为必要。该系统旨在通过信息化手段,整合社区资源,为独居老人提供全方位的托管服务,提升他们的生活质量,同时也为社区工作人员提供高效的管理工具。
系统功能
老人信息管理 :记录独居老人的基本信息,包括姓名、年龄、健康状况、紧急联系人等。
托管服务预约 :老人或其亲属可通过系统预约日常照料、康复护理、送餐服务等。
健康监测数据录入 :社区工作人员可录入老人的健康监测数据,如血压、血糖等。
紧急呼叫与响应 :老人可通过系统发出紧急呼叫,社区工作人员及时响应。
志愿者管理 :记录志愿者信息,安排志愿者服务任务,统计服务时长。
服务评价与反馈 :老人或家属可对服务进行评价,社区可根据反馈优化服务。
数据分析与报表生成 :系统自动生成服务数据报表,为社区决策提供依据。
消息通知 :向老人及其家属发送重要通知,如服务变更、健康提醒等。
通过对上述功能的整合,该系统能够有效提升社区对独居老人的关怀水平,优化服务流程,增强社区与老人之间的互动,为构建和谐社区提供有力支持。
注:完成的毕业设计程序以下面的的环境软件、功能图和界面为准。
系统所需要的环境软件:idea、eclipse+mysql5.7、8.0+Navicat+JDK1.8+tomcat7.0
3.2.2 系统管理需求分析
本系统的系统管理用例需求如图3-1所示。系统管理可细化为若干个更低级的功能,每个功能均可进行不同的操作。

图3-1 系统管理用例图
管理员模块:管理员是系统中的核心用户,管理员登录后,可以对后台系统进行管理。管理员用例如图3-2所示。

图3-2 管理员用例图
社区管理员模块:社区管理员在后台可以对老人、工作人员、服务商、服务项目、服务预订、服务信息、用户资料等功能进行操作。社区管理员用例如图3-3所示。

图3-3社区管理员用例图
服务商模块:服务商在后台可以对工作人员、服务项目、服务预订、服务信息、用户资料等功能进行操作。服务商用例如图3-4所示。

图3-4服务商用例图
老人模块:老人登录后可以对个人中心、修改密码、服务预订、服务信息、我的收藏等功能进行操作。老人用例如图3-5所示。

图3-5老人用例图
3.3 系统流程分析
3.3.1 登录流程
每个用户都有专属的密码和账号,在输入合法的账号、密码以及验证之后即可进入系统。登录流程如图3-6所示:

图3-6 登录流程图
3.3.2 添加信息流程
系统用户可以添加信息,内容没有问题之后按下确定键就添加成功了。添加信息的流程图如图3-7所示:

图3-7添加信息流程图
3.3.3 删除信息流程
用户可以选择把自己发布的信息删掉,选择要删除的文章确认之后,删除信息的操作就完成了。删除信息流程图如图3-8所示:

图3-8 添加信息流程图
4 系统功能的设计与实现
4.1 总体设计思路
该系统采用了B/S架构,对使用网络没有特别的要求,使用者可以随时访问该系统。该系统运行原理如图4-1所示:

图4-1 系统工作原理图
4.2 系统功能结构设计
完成了设计思路的构想,接下来就是按照实际要求完成所需功能。该系统功能结构图如图4-2所示:

图4-2 系统功能结构图
4.3 数据库设计
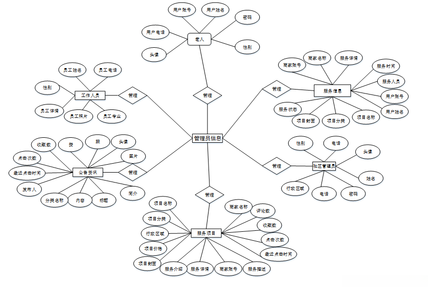
4.3.1 数据库E-R图设计
E-R图即实体-联系图,主要作用是提供了解显示数据类型存在的联系的途径,是藐视现实世界的概念模型,其关键要素是实体型、属性、联系。以下将本系统的“老人、工作人员、服务项目、公告资讯、服务信息、社区管理员”等作为实体,它们的局部E-R如图4-3所示:

图4-3局部E-R图
5.1系统功能实现
5.1.1系统首页功能实现
当人们打开系统的网址后,首先看到的就是首页界面。在这里,通过导航条进入各功能进行详细操作。系统首页界面如图5-1所示:

图5-1 系统首页界面
在注册流程中,用户在Vue前端填写必要信息(如用户名、密码等)并提交。前端将这些信息通过HTTP请求发送到Java后端。后端处理这些信息,检查用户名是否唯一,并将新用户数据存入MySQL数据库。完成后,后端向前端发送注册成功的确认,前端随后通知用户完成注册。这个过程实现了新用户的数据收集、验证和存储。系统注册页面如图5-2所示:

图5-2系统注册页面
服务项目:在服务项目页面的输入栏中输入项目名称进行查询,可以查看到服务项目详细信息,并根据需要进行服务预订、评论或收藏操作;服务项目页面如图5-3所示:

图5-3服务项目详细页面
公告资讯:在公告资讯页面的输入栏中输入标题进行查询,可以查看到公告资讯详细信息,并根据需要进行点赞或收藏操作;公告资讯页面如图5-4所示:

图5-4公告资讯详细页面
5.1.2个人中心页面实现
个人中心:在个人中心页面可以对个人中心、修改密码、服务预订、服务信息、我的收藏等进行详细操作;如图5-5所示:

图5-5个人中心界面
5.2后台模块实现
在登录流程中,用户首先在Vue前端界面输入用户名和密码。这些信息通过HTTP请求发送到Java后端。后端接收请求,通过与MySQL数据库交互验证用户凭证。如果认证成功,后端会返回给前端,允许用户访问系统。这个过程涵盖了从用户输入到系统验证和响应的全过程。如图5-6所示。

图5-6后台登录界面
5.2.1管理员功能实现
管理员进入主页面,主要功能包括对老人、社区管理员、工作人员、服务商、行政区域、项目分类、服务项目、服务预订、服务信息、系统管理、用户资料等进行操作。管理员主页面如图5-7所示:

图5-7 管理员主界面
老人功能在视图层(view层)进行交互,比如点击“搜索、新增或删除”按钮或填写老人信息表单。这些老人表单动作被视图层捕获并作为请求发送给相应的控制器层(controller层)。控制器接收到这些请求后,调用服务层(service层)以执行相关的业务逻辑,例如验证输入数据的有效性和与数据库的交互。服务层处理完这些逻辑后,进一步与数据访问对象层(DAO层)交互,后者负责具体的数据操作如查看、修改或删除老人信息,并将操作结果返回给控制器。最终,控制器根据这些结果更新视图层,以便老人功能可以看到最新的信息或相应的操作反馈。如图5-8所示:

图5-8老人界面
社区管理员功能在视图层(view层)进行交互,比如点击“搜索、新增或删除”按钮或填写社区管理员信息表单。这些社区管理员表单动作被视图层捕获并作为请求发送给相应的控制器层(controller层)。控制器接收到这些请求后,调用服务层(service层)以执行相关的业务逻辑,例如验证输入数据的有效性和与数据库的交互。服务层处理完这些逻辑后,进一步与数据访问对象层(DAO层)交互,后者负责具体的数据操作如查看、修改或删除社区管理员信息,并将操作结果返回给控制器。最终,控制器根据这些结果更新视图层,以便社区管理员功能可以看到最新的信息或相应的操作反馈。如图5-9所示:

图5-9社区管理员界面
行政区域功能在视图层(view层)进行交互,比如点击“搜索、新增或删除”按钮或填写行政区域信息表单。这些行政区域表单动作被视图层捕获并作为请求发送给相应的控制器层(controller层)。控制器接收到这些请求后,调用服务层(service层)以执行相关的业务逻辑,例如验证输入数据的有效性和与数据库的交互。服务层处理完这些逻辑后,进一步与数据访问对象层(DAO层)交互,后者负责具体的数据操作如修改或删除行政区域信息,并将操作结果返回给控制器。最终,控制器根据这些结果更新视图层,以便行政区域功能可以看到最新的信息或相应的操作反馈。如图5-10所示:

图5-10行政区域界面
服务预订功能在视图层(view层)进行交互,比如点击“搜索或删除”按钮或填写服务预订信息表单。这些服务预订表单动作被视图层捕获并作为请求发送给相应的控制器层(controller层)。控制器接收到这些请求后,调用服务层(service层)以执行相关的业务逻辑,例如验证输入数据的有效性和与数据库的交互。服务层处理完这些逻辑后,进一步与数据访问对象层(DAO层)交互,后者负责具体的数据操作如查看、修改或删除服务预订信息,并将操作结果返回给控制器。最终,控制器根据这些结果更新视图层,以便服务预订功能可以看到最新的信息或相应的操作反馈。如图5-11所示:

图5-11服务预订界面
5.2.2社区管理员功能实现
社区管理员进入主页面,主要功能包括对老人、工作人员、服务商、服务项目、服务预订、服务信息、用户资料等进行操作。社区管理员主页面如图5-12所示:

图5-12 社区管理员主界面
5.2.3服务商功能实现
服务商进入主页面,主要功能包括对工作人员、服务项目、服务预订、服务信息、用户资料等进行操作。服务商主页面如图5-13所示:

图5-13 服务商主界面
源码无偿分享,文未领取
