springboot校园体育馆预约与管理系统-毕业设计源码51977
摘要
在当代信息化社会中,“高效的现代化管理系统已成为推动各行业提升服务质量与效率的关键手段”。随着高校规模不断扩大以及学生体育活动需求日益增长,“校园体育馆的预约与管理面临着越来越多的问题”。传统的预约及管理系统的普遍问题是效率低下、信息透明度不足以及资源利用率不高。“因此,在当前信息技术环境下开发基于SpringBoot平台的一套校园体育馆预约与管理系统迫在眉睫。”
该系统主要目标是通过信息化手段实现校园体育馆资源的统一管理和高效利用。主要提供在线预约服务以及预约所需体育器材的借还功能。这些服务将帮助学生与教师进行体育馆预约,并使他们能够更加便捷地使用场馆资源。同时这些措施将有助于提升场馆使用效率并提高用户体验。
基于SpringBoot平台设计开发的校园体育馆预约管理系统不仅顺应了信息化与智能化发展的时代潮流也契合了高校管理和服务创新的需求该系统不仅能够推动校园体育馆管理向现代化智能化方向迈进还能显著提升服务质量并从用户体验角度打造更加便捷高效的体育活动环境同时这一创新实践也为类似场所的预约与管理系统提供了可借鉴的经验
以SpringBoot为基础开发的校园体育馆预约管理系统的设计与实现不仅具有重要的现实意义及广泛的应用价值。通过这一系统的应用能够有效促进校园体育馆管理的创新及优化服务质量和效率从而保障广大师生参与体育活动的需求并有助于丰富校园文化生活并推动校园文化建设的发展
关键词: 校园体育馆预约与管理系统,Springboot框架,Web应用;
abstract
Within today's information society, efficient 和 user-friendly 管理系统 已经成为 各种行业 使用 的重要资源 以 提升 服务 质量 和 运营 效率. 随着 大学 规模 不断 扩展 并伴随 学生 体育 活动 的日益 提高需求 校园 体育 场馆 的 安排 和 管理 正面临 更多 挑战. 常规 安排 和 管理 方法 往往 遇到 效率 低下 信息 清晰度 不够 和 资源 浪费 等问题 因此 基于 SpringBoot 的 校园 美式篮球 订票 和 管理 系统 的 开发 尤为 当前 的 当务之急 并非 一种 选择 而 是 必要性和 至关 重要
The system targets the coordinated management and efficient use of campus gymnasium resources through information technology. By incorporating online reservation and equipment reservation features, the system will assist students and staff in making more convenient gymnasium reservations, thereby enhancing the efficiency of venue usage while improving user satisfaction.
This project's design and implementation align with both the current trends in informatization and intelligence while fulfilling university management requirements as well as promoting service innovation. By implementing this system, we can enhance campus gymnasium management by modernizing it in an efficient manner while improving service quality as well as user experience so that teachers and students can have a more convenient access to sports facilities at an effective level simultaneously. Additionally, this system demonstrates its value by providing guidance for similar facilities through its reference capabilities
The development of a campus gymnasium reservation and management system based on SpringBoot holds significant practical importance. Upon the deployment of this system, innovation in campus sports center management is projected to lead to enhanced development. Service quality as well as operational efficiency are expected to see notable improvements, effectively meeting the needs for physical activities among teachers and students while also promoting the promotion of campus culture's prosperity as well as its development.
Keywords: Campus Gymnasium Appointment and Management System, Springboot Framework, Web Application;application;
目录
第1章 绪 论
1.1选题背景
1.2研究意义
1.3研究内容
1.4研究方法
1.5 开发技术
1.5.1 JAVA技术
1.5.2 MVVM模式
1.5.3 B/S结构
1.5.4 Spring boot框架
1.5.5 Mysql数据库
第2章 系统分析
2.1 可行性分析
2.1.1技术可行性
2.1.2经济可行性
2.1.3社会可行性
2.2总体设计原则
2.3 系统需求分析
2.4 系统用例分析
2.5 业务流程分析
2.5.1登录流程
2.5.2注册流程
2.5.3添加信息流程
2.5.4删除信息流程
第3章 系统设计
3.1 系统概要设计
3.2系统结构设计
3.3 数据库设计
3.3.1概念结构设计
3.3.2数据库表设计
第4章系统实现
4.1普通用户功能模块
4.2管理员功能模块
第5章软件测试
5.1软件测试的重要性
5.2测试实例的研究与选择
5.3测试环境与测试条件
5.4系统运行情况
5.5系统评价
5.5.1系统功能评价
5.5.2系统技术评价
5.5.3系统经济评价
第6章 总结
参考文献
致 谢
绪 论
1.1选题背景
随着教育信息化工作的不断深化以及高校体育设施的日渐完善, 校园体育馆已然成为师生进行体育锻炼、组织体育赛事以及开展文艺活动的重要场所. 然而, 传统的体育馆预约及管理系统多存在诸多缺陷, 如信息透明度不高、预约流程较为繁琐且资源分配不够均衡等. 这些问题不仅严重影响了师生使用体育馆的感受, 也降低了体育馆资源利用效率.
鉴于此背景,在开发校园体育馆预约与管理系统方面
鉴于此背景,在开发校园体育馆预约与管理系统方面
基于当前高校体育馆预约及管理中存在的问题,并结合教育信息化与智能化的发展趋势,在这一选题的研究与实践中, 通过技术创新能够实现校园体育馆管理系统向现代化与智能化方向发展, 这不仅有助于提升服务质量和效率, 更能有效满足师生对于体育活动的需求, 同时也有助于推动校园文化建设的持续发展
1.2研究意义
开展校园体育馆预约管理系统的设计与实现不仅意义重大
1.3研究内容
校园体育馆预约与管理系统及实现,所需要的工作内容:
首先是对选题进行明确确定;然后是明确选择目标系统;最后是完成对相关背景信息的初步分析以及问题的初步识别。
(2)系统确认完毕后, 根据系统开发的需求来确定采用Springboot框架作为校园体育馆预约与管理系统的开发技术, 并对数据库进行了平台搭建和功能扩展, 确定好所采用的技术后, 对其进行全面的技术分析, 判断其是否能够支撑系统的构建.
(3)明确系统采用的技术基础,在线核对系统划分的各类用户身份后,在依据不同的用户身份设定相应的功能模块。校园体育馆预约与管理系统的主要功能架构分为管理员和普通用户两大类。系统的数据库设计实现了信息查询与交互功能。其中,在线工作人员能够根据分管领域内的具体事务进行操作处理,并通过该系统及时完成相关业务流程;而管理员则负责整合并掌握所有用户的详细数据信息,并迅速响应处理各种问题。
(4)在功能模块确认完成后,则开始开发程序及其界面;随后,在设计完成后,则通过测试来判断程序是否完善;在系统测试阶段,则要求不同用户分别对不同内容进行编辑和提交;并采用不同测试手段找出现有漏洞;并对发现的问题进行即时处理;当测试系统运行正常时,则可将该系统上传至服务器供正式操作使用。
1.4研究方法
在开始阶段, 我们首先通过搜索引擎或者网络资源库了解了本系统的开发背景及其重要意义, 同时也收集了相关的用户需求信息. 其次, 在选择开发工具方面, 最终确定使用的是MySQL数据库, 并基于Spring Boot框架进行设计, 构建了系统的整体功能模块. 主要是从方便系统用户的日常使用以及提升管理员的工作效率出发, 明确系统的必要功能. 最后是对整个系统进行全面的功能测试, 通过用例测试发现了现有方案中的不足之处并找到了相应的解决方案. 在整个开发过程中, 我们充分利用现有的开发平台, 结合自身掌握的技术知识, 在老师的悉心指导下完成了本系统的整体设计方案, 以确保其具有良好的可用性和实用性
1.5 开发技术
本系统遵循模型视图 ViewModel 模式的前端架构设计,在前后端分离架构下采用B/S结构进行开发。后端部分则基于Spring Boot技术栈进行构建。
前端部分采用的是渐进式JavaScript框架Vue.js。借助Vue-Router和Vuex实现了对动态路由和全局状态管理的支持,并且实现了前后端之间的高效通信。通过Element UI组件库能够快速构建用户界面。项目前端应用了栅格布局技术以实现响应式设计,并且能够完美适应包括PC端、平板端及手机端在内的各种设备的屏幕尺寸展示。
后端部分:基于Springboot构建,并整合了MyBatis、Redis等技术
1.5.1 JAVA技术
JAVA语言是目前软件市场上应用最广泛的语言开发程序。可以在多种平台上运用的,兼容性比较强,适应市面上大多数操作系统,不会出现乱码的现象,其扩展性和维护性都更好,具有分析问题和解决问题的能力,是面向过程的程序设计方便我们编写的代码更强壮.
JAVA相较于其他编程语言而言相对较为简单易懂,在编译过程中也更加便捷,并且具备较高的安全性与可靠性。根据不完全的数据统计显示,在全球范围内目前约有2000万开发者正在使用JAVA这一编程语言进行开发工作,并且该语言不仅能够作为嵌入式应用进行使用还能够独立运行完成各种编程任务。从功能划分来看 JAVA主要可分为两个核心部分一个是程序的编译阶段另一个是程序的实际运行阶段这两者在功能划分上相互依存共同构成了完整的软件开发流程体系。值得注意的是 JAVA与C++语言在编程理念上有着显著的不同之处 JAVA是一种面向对象的编程方式其核心理念是通过对象来集中管理数据及其相关的行为实现模块化的程序设计思路这使得开发出的应用程序不仅能够在本地环境中运行还可以无缝衔接地接入互联网进行远程服务提供并且能够更加便捷地进行错误调试与修复工作。此外 JAVA在分布式计算以及系统的整体架构设计上也展现出独特的优势其运行效率更高而且模块化程度更强这使得基于JAVA平台构建的应用系统能够更好地适应现代高性能计算的需求并展现出良好的扩展性特征
1.5.2 MVVM模式
MVVM模式是一种常见的开发架构设计方法,在具体实现过程中主要将其划分为M层、V层和C层三个阶段
视图(View)充当用户交互界面的主要角色,在MVVM模式下主要负责数据收集与处理,并接受客户端发起的数据请求。值得注意的是,在这种架构中,默认情况下业务逻辑由模型(Model)进行管理。
体系结构(Model)即是对业务流程与状态进行处理并制定相关规则的方式。在这一过程中,其他层次通常无法直接观察到具体的操作细节,它如同一个隐藏的系统,一旦收到视图层提交的数据请求后,就会自动完成相应的处理工作并返回最终的结果。在MVVM架构中,最为核心的就是业务模型的设计部分,一个典型的实践案例即是当前广泛采用的EJB架构模式,这种设计方法从技术实现的角度对模型进行了细致划分,从而能够更好地利用现有的组件资源;然而这种划分方式却无法真正作为应用设计时所遵循的基础架构模式
Controller可被理解为接收用户的请求,并与视图和模型进行匹配以协同完成用户的请求。它具有明显功能在划分控制层上,能够明确地告知你选择什么样的模型、视图以及处理什么样的用户请求。值得注意的是,在这一过程中,Control层无需处理所有业务信息——当用户执行某个操作时(例如点击某个链接),Controller接收该请求后仅负责传递给Model相关的信息,并指示Model执行相应的操作后返回适合的View给用户体验。
1.5.3 B/S结构
采用Browser/Server模式构建的应用架构相较于传统的服务器架构更加简洁高效。其通过Web server实现数据传输与交互过程,在客户端仅需安装浏览器即可完成基本操作功能优化,并无需下载额外客户端即可实现系统功能优化。无需考虑软件运行中断的问题就可以开始正常工作流程。
1.5.4 Spring boot框架
Spring框架是基于Java平台开发的一款开源应用框架,在实现过程中并未对编程模型设定限制条件。然而由于其在Java应用开发中的广泛应用性使得它广受欢迎的同时也逐渐替代了传统的Enterprise JavaBeans(EJB)模型功能需求而被纳入其中作为补充方案。在实际应用中Spring框架为企业提供了全面的功能解决方案包括但不限于:通过采用控制反转的核心特性并结合依赖注入技术实现对象生命周期的容器化管理;通过面向切面编程理念构建模块化的关注点处理机制;整合多种持久化技术以简化数据访问流程;以及提供多种Web开发支持功能如基于MVC的应用架构构建工具等。其中最为突出的是Spring框架在设计过程中考虑到项目维护与测试效率问题特别引入了面向切面编程(AOP)这一创新性设计理念通过代理模式实现了模块化的关注点配置机制从而显著提升了项目的可维护性和扩展性。基于此理论基础Spring框架还提供了完善的事务管理功能支持远程访问等功能均为开发者构建高效可靠的应用系统提供了强有力的技术支撑
1.5.5 Mysql数据库
MySQL系统经过多方面的升级与优化,在功能体系上实现了全面升级。从4.x至5.x版本之间实现了较大的功能升级,在实际应用中取得了显著的效果。最新发布版MySQL系统对数据进行压缩编码处理,并结合加密技术进一步提升了信息安全水平。数据库镜像服务实现了质的飞跃,在运行效率和易用性方面都有显著提升,驱动程序的操作更加便捷高效。值得注意的是,在空间数据展示模块进行了多项优化工作,新增了两个重要显示区域:一个是信息展示区,默认情况下会呈现所有表单数据;另一个是仪表控件区域,默认状态下可同时查看多个表单信息对比结果。此外,默认情况下系统还会自动加载基础的数据库模板库和常见表单模板库以提高开发效率;同时MySQL强大的备份恢复系统能够快速完成数据的安全保存与还原操作;特别值得一提的是该系统完全支持Office组件的功能配置与自定义安装设置, 这使得用户无需额外配置即可轻松完成环境搭建
在校园体育馆预约与管理系统项目的开发实施过程中,在经历了系统功能设计、数据库选型等关键环节后,在综合考虑系统运行效率、数据安全性等多方面因素的基础上,在线调研显示Mysql数据库具有较高的兼容性和稳定性优势,并且能够有效满足系统的实际需求;经过详细的技术比选分析和可行性论证后,在充分论证的基础上做出了技术方案决策:决定采用Mysql关系型数据库作为校园体育馆预约与管理系统后台数据存储的核心技术支撑平台
系统分析
2.1 可行性分析
可行性分析的目标是确定一个系统进行开发的必要性及其最低成本;其工作内容主要包括技术路径、经济效益和社会效益三个方面的可行性评估;从这三个维度对校园体育馆预约与管理系统进行详细地探讨。
2.1.1技术可行性
本系统主要基于Spring Boot框架以及MySQL数据库进行开发设计。Java语言具有易学性和灵活性,在学习期间参与了相关课程的学习与实践,并具备了一定的开发实践经验。因此从技术实现角度来看难度较低,在技术层面是可以实现的。
2.1.2经济可行性
本系统设计中所采用的开发工具与服务器均为开源软件中的免费版本或为适合用户使用且价格低廉的选择,并无需支付任何费用完全由个人独立承担也无需承担团队相关费用几乎无经济投入具备经济可行性
2.1.3社会可行性
社会可行性主要包括法律和用户两个方面,下面将从这两方面进行分析。
(1)法律因素
该系统是由学习开发团队自行开发的应用程序,并未用于商业用途。它基于调研数据及现有校园体育馆预约管理系统进行了整合与优化,并非营利性质的应用程序。整个系统的构建过程均在个人工作电脑上完成,并主要采用了开源免费的应用开发环境、数据分析工具以及数据库系统以确保数据安全性和合规性。该应用完全避免了任何知识产权侵害风险。
(2)用户可行性
操作者或客户仅需掌握Windows电脑的基本操作技能;
此外, 系统管理人员只需在Windows基础上学习Tomcat服务器的操作流程,
只要掌握了基本的计算机知识即可;
在正式投入运营前,
对操作人员进行基本的操作流程培训就足够了;
因此, 从用户体验的角度来看也是完全可行的。
2.2总体设计原则
该系统在运行阶段必须遵循一定设计规范,并且其核心要素包括:
简单性:系统功能简单易懂,只需要掌握基本的计算机操作能力即可使用。
针对性:针对特定的用户,没有多余的其他功能,使用户可以专心使用。
实用性:不仅能够满足用户查阅场地类型了解相关信息,并且涵盖场地方案信息查询功能以及预约安排的具体操作流程。
先进性:本系统的代码采用读取数据的方式,方便后续开发、拓展。
2.3 系统需求分析
校园体育馆预约与管理系统需要满足的需求有以下几个:
1.信息获取方便,用户可在网页上快速浏览到新的信息。
2.查看预约场地、预约器材等。
3.注册登录,需要吸引用户,即通过注册来提高用户的存留率。
4.修改用户信息,可以修改用户密码或者用户名等一些个性化操作。
- 行政权限模块赋予管理员对系统账号、空间类型及场地信息等基础数据的配置权限
6.系统安全,操作简便,不过于复杂。
7.系统可以稳定运行,不存在卡顿等问题造成用户反感。
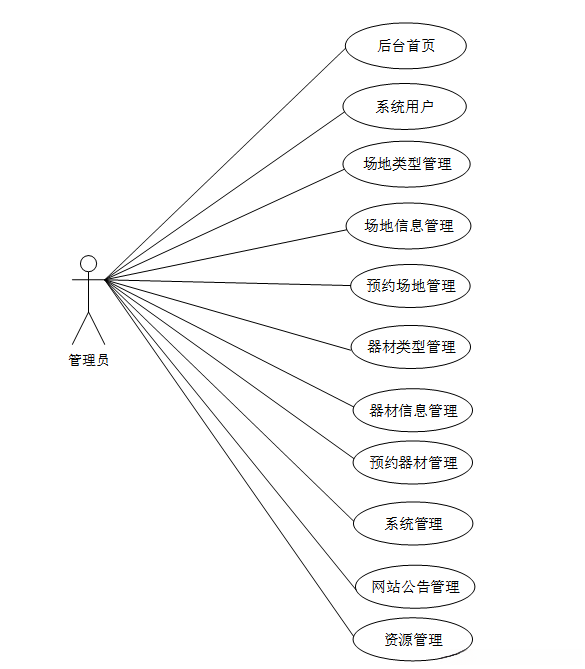
2.4 系统用例分析
该系统的用例旨在呈现系统功能与用户之间的关系;采用案例的方式能够直观地展示这一过程;本校园体育馆预约与管理系统的完整UML用例图分别为图2-1和图2-2。

图2-1 校园体育馆预约与管理系统普通用户角色用例图

图2-2 校园体育馆预约与管理系统管理员角色用例图
2.5 业务流程分析
2.5.1登录流程
登录模块主要服务于管理人员和普通用户实现权限登录功能。其中,用户的登录流程图如图2-3所示。

图2-3 登录流程图
2.5.2注册流程
没有账号的参与者能够进入注册界面完成注册流程,请参考见图2-4。

图2-4注册流程图
2.5.3添加信息流程
当用户开始录入新信息时,在线系统会自动为每条新增的信息生成一个唯一的编号。随后系统会对录入的信息进行全面核对以确保数据准确无误。如果核对通过,则将该条记录存入数据库中;如果核对失败,则记录无法保存到数据库中。整个流程可参考附图2-5进行详细操作

图2-5添加信息流程图
2.5.4删除信息流程
用户可以选择需要删除的信息执行信息清除操作,在执行该操作时系统会提示确认是否需要清除这些数据。如果确认后,则会使得这些被选中的数据被成功清除。随后系统数据库会将这些被选中的数据进行删减处理。该流程图如图2-6所示。

图2-6删除信息流程图
系统设计
3.1 系统概要设计
本校园体育馆预约与管理系统决定采用Browser/Server(B/S)架构以及基于Web服务的两种模式。该系统便于用户无需网络连接即可随时随地在线操作。系统工作原理图如图3-1所示:

图3-1 系统工作原理图
3.2系统结构设计
该系统由若干功能模块相互结合构成,在实际运用中需要对所有功能模块进行详细列举,并对每个功能模块分别进行详细的设计工作。在此基础上确保每个功能模块均配备相应的功能设计方案。
本校园体育馆预约与管理系统结构图如图3-2所示。

图3-2 校园体育馆预约与管理系统结构图
3.3 数据库设计
可以说数据管理系统是所有软件系统的基础环节,在实际应用中如果出现设计缺陷或功能缺失等问题,则会导致整个系统的开发效率降低、运维难度加大以及使用体验受限等负面现象。特别是在系统的最终上线后发现隐性问题将会对企业运营造成直接损害,并且后续修复工作会更加复杂。因此,在设计阶段必须重视关键模块的规划与优化工作,在初期就需要就绪完善的考虑和布局。”
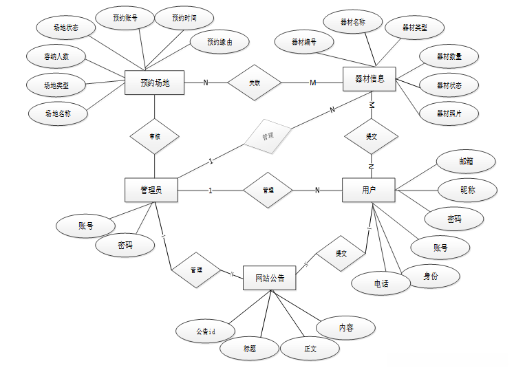
3.3.1概念结构设计
校园体育馆预约与管理系统总E-R图如下图3-3所示

图3-3校园体育馆预约与管理系统总E-R图
3.3.2数据库表设计
通过将数据库概念设计的E-R图转换为对应于关系数据库,在这种情况下,数据间的相互关联被表示为数据表之间的关联;每个表中的字段则决定了该表的具体结构。
表access_token (登陆访问时长)
| 编号 | 名称 | 数据类型 | 长度 | 小数位 | 允许空值 | 主键 | 默认值 | 说明 |
|---|---|---|---|---|---|---|---|---|
| 1 | token_id | int | 10 | 0 | N | Y | 临时访问牌ID | |
| 2 | token | varchar | 64 | 0 | Y | N | 临时访问牌 | |
| 3 | info | text | 65535 | 0 | Y | N | ||
| 4 | maxage | int | 10 | 0 | N | N | 2 | 最大寿命:默认2小时 |
| 5 | create_time | timestamp | 19 | 0 | N | N | CURRENT_TIMESTAMP | 创建时间: |
| 6 | update_time | timestamp | 19 | 0 | N | N | CURRENT_TIMESTAMP | 更新时间: |
| 7 | user_id | int | 10 | 0 | N | N | 0 | 用户编号: |
表appointment_information (预约场地)
| 编号 | 名称 | 数据类型 | 长度 | 小数位 | 允许空值 | 主键 | 默认值 | 说明 |
|---|---|---|---|---|---|---|---|---|
| 1 | appointment_information_id | int | 10 | 0 | N | Y | 预约场地ID | |
| 2 | venue_name | varchar | 64 | 0 | Y | N | 场地名称 | |
| 3 | site_type | varchar | 64 | 0 | Y | N | 场地类型 | |
| 4 | accommodation_capacity | int | 10 | 0 | Y | N | 0 | 容纳人数 |
| 5 | site_status | varchar | 64 | 0 | Y | N | 场地状态 | |
| 6 | appointment_account | int | 10 | 0 | Y | N | 0 | 预约账号 |
| 7 | appointment_time | datetime | 19 | 0 | Y | N | 预约时间 | |
| 8 | reason_for_appointment | text | 65535 | 0 | Y | N | 预约缘由 | |
| 9 | examine_state | varchar | 16 | 0 | N | N | 未审核 | 审核状态 |
| 10 | examine_reply | varchar | 16 | 0 | Y | N | 审核回复 | |
| 11 | create_time | datetime | 19 | 0 | N | N | CURRENT_TIMESTAMP | 创建时间 |
| 12 | update_time | timestamp | 19 | 0 | N | N | CURRENT_TIMESTAMP | 更新时间 |
表appointment_of_equipment (预约器材)
| 编号 | 名称 | 数据类型 | 长度 | 小数位 | 允许空值 | 主键 | 默认值 | 说明 |
|---|---|---|---|---|---|---|---|---|
| 1 | appointment_of_equipment_id | int | 10 | 0 | N | Y | 预约器材ID | |
| 2 | equipment_name | varchar | 64 | 0 | Y | N | 器材名称 | |
| 3 | equipment_type | varchar | 64 | 0 | Y | N | 器材类型 | |
| 4 | equipment_quantity | varchar | 64 | 0 | Y | N | 器材数量 | |
| 5 | appointment_users | int | 10 | 0 | Y | N | 0 | 预约用户 |
| 6 | appointment_quantity | int | 10 | 0 | Y | N | 0 | 预约数量 |
| 7 | appointment_time | datetime | 19 | 0 | Y | N | 预约时间 | |
| 8 | reason_for_appointment | text | 65535 | 0 | Y | N | 预约缘由 | |
| 9 | examine_state | varchar | 16 | 0 | N | N | 未审核 | 审核状态 |
| 10 | examine_reply | varchar | 16 | 0 | Y | N | 审核回复 | |
| 11 | create_time | datetime | 19 | 0 | N | N | CURRENT_TIMESTAMP | 创建时间 |
| 12 | update_time | timestamp | 19 | 0 | N | N | CURRENT_TIMESTAMP | 更新时间 |
表article (文章:用于内容管理系统的文章)
| 编号 | 名称 | 数据类型 | 长度 | 小数位 | 允许空值 | 主键 | 默认值 | 说明 |
|---|---|---|---|---|---|---|---|---|
| 1 | article_id | mediumint | 8 | 0 | N | Y | 文章id:[0,8388607] | |
| 2 | title | varchar | 125 | 0 | N | Y | 标题:[0,125]用于文章和html的title标签中 | |
| 3 | type | varchar | 64 | 0 | N | N | 0 | 文章分类:[0,1000]用来搜索指定类型的文章 |
| 4 | hits | int | 10 | 0 | N | N | 0 | 点击数:[0,1000000000]访问这篇文章的人次 |
| 5 | praise_len | int | 10 | 0 | N | N | 0 | 点赞数 |
| 6 | create_time | timestamp | 19 | 0 | N | N | CURRENT_TIMESTAMP | 创建时间: |
| 7 | update_time | timestamp | 19 | 0 | N | N | CURRENT_TIMESTAMP | 更新时间: |
| 8 | source | varchar | 255 | 0 | Y | N | 来源:[0,255]文章的出处 | |
| 9 | url | varchar | 255 | 0 | Y | N | 来源地址:[0,255]用于跳转到发布该文章的网站 | |
| 10 | tag | varchar | 255 | 0 | Y | N | 标签:[0,255]用于标注文章所属相关内容,多个标签用空格隔开 | |
| 11 | content | longtext | 2147483647 | 0 | Y | N | 正文:文章的主体内容 | |
| 12 | img | varchar | 255 | 0 | Y | N | 封面图 | |
| 13 | description | text | 65535 | 0 | Y | N | 文章描述 |
表article_type (文章分类)
| 编号 | 名称 | 数据类型 | 长度 | 小数位 | 允许空值 | 主键 | 默认值 | 说明 |
|---|---|---|---|---|---|---|---|---|
| 1 | type_id | smallint | 5 | 0 | N | Y | 分类ID:[0,10000] | |
| 2 | display | smallint | 5 | 0 | N | N | 100 | 显示顺序:[0,1000]决定分类显示的先后顺序 |
| 3 | name | varchar | 16 | 0 | N | N | 分类名称:[2,16] | |
| 4 | father_id | smallint | 5 | 0 | N | N | 0 | 上级分类ID:[0,32767] |
| 5 | description | varchar | 255 | 0 | Y | N | 描述:[0,255]描述该分类的作用 | |
| 6 | icon | text | 65535 | 0 | Y | N | 分类图标: | |
| 7 | url | varchar | 255 | 0 | Y | N | 外链地址:[0,255]如果该分类是跳转到其他网站的情况下,就在该URL上设置 | |
| 8 | create_time | timestamp | 19 | 0 | N | N | CURRENT_TIMESTAMP | 创建时间: |
| 9 | update_time | timestamp | 19 | 0 | N | N | CURRENT_TIMESTAMP | 更新时间: |
表auth (用户权限管理)
| 编号 | 名称 | 数据类型 | 长度 | 小数位 | 允许空值 | 主键 | 默认值 | 说明 |
|---|---|---|---|---|---|---|---|---|
| 1 | auth_id | int | 10 | 0 | N | Y | 授权ID: | |
| 2 | user_group | varchar | 64 | 0 | Y | N | 用户组: | |
| 3 | mod_name | varchar | 64 | 0 | Y | N | 模块名: | |
| 4 | table_name | varchar | 64 | 0 | Y | N | 表名: | |
| 5 | page_title | varchar | 255 | 0 | Y | N | 页面标题: | |
| 6 | path | varchar | 255 | 0 | Y | N | 路由路径: | |
| 7 | position | varchar | 32 | 0 | Y | N | 位置: | |
| 8 | mode | varchar | 32 | 0 | N | N | _blank | 跳转方式: |
| 9 | add | tinyint | 3 | 0 | N | N | 1 | 是否可增加: |
| 10 | del | tinyint | 3 | 0 | N | N | 1 | 是否可删除: |
| 11 | set | tinyint | 3 | 0 | N | N | 1 | 是否可修改: |
| 12 | get | tinyint | 3 | 0 | N | N | 1 | 是否可查看: |
| 13 | field_add | text | 65535 | 0 | Y | N | 添加字段: | |
| 14 | field_set | text | 65535 | 0 | Y | N | 修改字段: | |
| 15 | field_get | text | 65535 | 0 | Y | N | 查询字段: | |
| 16 | table_nav_name | varchar | 500 | 0 | Y | N | 跨表导航名称: | |
| 17 | table_nav | varchar | 500 | 0 | Y | N | 跨表导航: | |
| 18 | option | text | 65535 | 0 | Y | N | 配置: | |
| 19 | create_time | timestamp | 19 | 0 | N | N | CURRENT_TIMESTAMP | 创建时间: |
| 20 | update_time | timestamp | 19 | 0 | N | N | CURRENT_TIMESTAMP | 更新时间: |
表collect (收藏)
| 编号 | 名称 | 数据类型 | 长度 | 小数位 | 允许空值 | 主键 | 默认值 | 说明 |
|---|---|---|---|---|---|---|---|---|
| 1 | collect_id | int | 10 | 0 | N | Y | 收藏ID: | |
| 2 | user_id | int | 10 | 0 | N | N | 0 | 收藏人ID: |
| 3 | source_table | varchar | 255 | 0 | Y | N | 来源表: | |
| 4 | source_field | varchar | 255 | 0 | Y | N | 来源字段: | |
| 5 | source_id | int | 10 | 0 | N | N | 0 | 来源ID: |
| 6 | title | varchar | 255 | 0 | Y | N | 标题: | |
| 7 | img | varchar | 255 | 0 | Y | N | 封面: | |
| 8 | create_time | timestamp | 19 | 0 | N | N | CURRENT_TIMESTAMP | 创建时间: |
| 9 | update_time | timestamp | 19 | 0 | N | N | CURRENT_TIMESTAMP | 更新时间: |
表comment (评论)
| 编号 | 名称 | 数据类型 | 长度 | 小数位 | 允许空值 | 主键 | 默认值 | 说明 |
|---|---|---|---|---|---|---|---|---|
| 1 | comment_id | int | 10 | 0 | N | Y | 评论ID: | |
| 2 | user_id | int | 10 | 0 | N | N | 0 | 评论人ID: |
| 3 | reply_to_id | int | 10 | 0 | N | N | 0 | 回复评论ID:空为0 |
| 4 | content | longtext | 2147483647 | 0 | Y | N | 内容: | |
| 5 | nickname | varchar | 255 | 0 | Y | N | 昵称: | |
| 6 | avatar | varchar | 255 | 0 | Y | N | 头像地址:[0,255] | |
| 7 | create_time | timestamp | 19 | 0 | N | N | CURRENT_TIMESTAMP | 创建时间: |
| 8 | update_time | timestamp | 19 | 0 | N | N | CURRENT_TIMESTAMP | 更新时间: |
| 9 | source_table | varchar | 255 | 0 | Y | N | 来源表: | |
| 10 | source_field | varchar | 255 | 0 | Y | N | 来源字段: | |
| 11 | source_id | int | 10 | 0 | N | N | 0 | 来源ID: |
表equipment_information (器材信息)
| 编号 | 名称 | 数据类型 | 长度 | 小数位 | 允许空值 | 主键 | 默认值 | 说明 |
|---|---|---|---|---|---|---|---|---|
| 1 | equipment_information_id | int | 10 | 0 | N | Y | 器材信息ID | |
| 2 | equipment_number | varchar | 64 | 0 | Y | N | 器材编号 | |
| 3 | equipment_name | varchar | 64 | 0 | Y | N | 器材名称 | |
| 4 | equipment_type | varchar | 64 | 0 | Y | N | 器材类型 | |
| 5 | equipment_quantity | int | 10 | 0 | Y | N | 0 | 器材数量 |
| 6 | equipment_status | varchar | 64 | 0 | Y | N | 器材状态 | |
| 7 | equipment_photos | varchar | 255 | 0 | Y | N | 器材照片 | |
| 8 | hits | int | 10 | 0 | N | N | 0 | 点击数 |
| 9 | praise_len | int | 10 | 0 | N | N | 0 | 点赞数 |
| 10 | create_time | datetime | 19 | 0 | N | N | CURRENT_TIMESTAMP | 创建时间 |
| 11 | update_time | timestamp | 19 | 0 | N | N | CURRENT_TIMESTAMP | 更新时间 |
表equipment_type (器材类型)
| 编号 | 名称 | 数据类型 | 长度 | 小数位 | 允许空值 | 主键 | 默认值 | 说明 |
|---|---|---|---|---|---|---|---|---|
| 1 | equipment_type_id | int | 10 | 0 | N | Y | 器材类型ID | |
| 2 | equipment_classification | varchar | 64 | 0 | Y | N | 器材分类 | |
| 3 | create_time | datetime | 19 | 0 | N | N | CURRENT_TIMESTAMP | 创建时间 |
| 4 | update_time | timestamp | 19 | 0 | N | N | CURRENT_TIMESTAMP | 更新时间 |
表hits (用户点击)
| 编号 | 名称 | 数据类型 | 长度 | 小数位 | 允许空值 | 主键 | 默认值 | 说明 |
|---|---|---|---|---|---|---|---|---|
| 1 | hits_id | int | 10 | 0 | N | Y | 点赞ID: | |
| 2 | user_id | int | 10 | 0 | N | N | 0 | 点赞人: |
| 3 | create_time | timestamp | 19 | 0 | N | N | CURRENT_TIMESTAMP | 创建时间: |
| 4 | update_time | timestamp | 19 | 0 | N | N | CURRENT_TIMESTAMP | 更新时间: |
| 5 | source_table | varchar | 255 | 0 | Y | N | 来源表: | |
| 6 | source_field | varchar | 255 | 0 | Y | N | 来源字段: | |
| 7 | source_id | int | 10 | 0 | N | N | 0 | 来源ID: |
表notice (公告)
| 编号 | 名称 | 数据类型 | 长度 | 小数位 | 允许空值 | 主键 | 默认值 | 说明 |
|---|---|---|---|---|---|---|---|---|
| 1 | notice_id | mediumint | 8 | 0 | N | Y | 公告id: | |
| 2 | title | varchar | 125 | 0 | N | N | 标题: | |
| 3 | content | longtext | 2147483647 | 0 | Y | N | 正文: | |
| 4 | create_time | timestamp | 19 | 0 | N | N | CURRENT_TIMESTAMP | 创建时间: |
| 5 | update_time | timestamp | 19 | 0 | N | N | CURRENT_TIMESTAMP | 更新时间: |
表praise (点赞)
| 编号 | 名称 | 数据类型 | 长度 | 小数位 | 允许空值 | 主键 | 默认值 | 说明 |
|---|---|---|---|---|---|---|---|---|
| 1 | praise_id | int | 10 | 0 | N | Y | 点赞ID: | |
| 2 | user_id | int | 10 | 0 | N | N | 0 | 点赞人: |
| 3 | create_time | timestamp | 19 | 0 | N | N | CURRENT_TIMESTAMP | 创建时间: |
| 4 | update_time | timestamp | 19 | 0 | N | N | CURRENT_TIMESTAMP | 更新时间: |
| 5 | source_table | varchar | 255 | 0 | Y | N | 来源表: | |
| 6 | source_field | varchar | 255 | 0 | Y | N | 来源字段: | |
| 7 | source_id | int | 10 | 0 | N | N | 0 | 来源ID: |
| 8 | status | bit | 1 | 0 | N | N | 1 | 点赞状态:1为点赞,0已取消 |
表regular_users (普通用户)
| 编号 | 名称 | 数据类型 | 长度 | 小数位 | 允许空值 | 主键 | 默认值 | 说明 |
|---|---|---|---|---|---|---|---|---|
| 1 | regular_users_id | int | 10 | 0 | N | Y | 普通用户ID | |
| 2 | user_name | varchar | 64 | 0 | Y | N | 用户姓名 | |
| 3 | user_gender | varchar | 64 | 0 | Y | N | 用户性别 | |
| 4 | user_student_id | varchar | 64 | 0 | Y | N | 用户学号 | |
| 5 | user_grade | varchar | 64 | 0 | Y | N | 用户年级 | |
| 6 | user_expertise | varchar | 64 | 0 | Y | N | 用户专业 | |
| 7 | examine_state | varchar | 16 | 0 | N | N | 已通过 | 审核状态 |
| 8 | user_id | int | 10 | 0 | N | N | 0 | 用户ID |
| 9 | create_time | datetime | 19 | 0 | N | N | CURRENT_TIMESTAMP | 创建时间 |
| 10 | update_time | timestamp | 19 | 0 | N | N | CURRENT_TIMESTAMP | 更新时间 |
表site_type (场地类型)
| 编号 | 名称 | 数据类型 | 长度 | 小数位 | 允许空值 | 主键 | 默认值 | 说明 |
|---|---|---|---|---|---|---|---|---|
| 1 | site_type_id | int | 10 | 0 | N | Y | 场地类型ID | |
| 2 | site_classification | varchar | 64 | 0 | Y | N | 场地分类 | |
| 3 | create_time | datetime | 19 | 0 | N | N | CURRENT_TIMESTAMP | 创建时间 |
| 4 | update_time | timestamp | 19 | 0 | N | N | CURRENT_TIMESTAMP | 更新时间 |
表slides (轮播图)
| 编号 | 名称 | 数据类型 | 长度 | 小数位 | 允许空值 | 主键 | 默认值 | 说明 |
|---|---|---|---|---|---|---|---|---|
| 1 | slides_id | int | 10 | 0 | N | Y | 轮播图ID: | |
| 2 | title | varchar | 64 | 0 | Y | N | 标题: | |
| 3 | content | varchar | 255 | 0 | Y | N | 内容: | |
| 4 | url | varchar | 255 | 0 | Y | N | 链接: | |
| 5 | img | varchar | 255 | 0 | Y | N | 轮播图: | |
| 6 | hits | int | 10 | 0 | N | N | 0 | 点击量: |
| 7 | create_time | timestamp | 19 | 0 | N | N | CURRENT_TIMESTAMP | 创建时间: |
| 8 | update_time | timestamp | 19 | 0 | N | N | CURRENT_TIMESTAMP | 更新时间: |
表upload (文件上传)
| 编号 | 名称 | 数据类型 | 长度 | 小数位 | 允许空值 | 主键 | 默认值 | 说明 |
|---|---|---|---|---|---|---|---|---|
| 1 | upload_id | int | 10 | 0 | N | Y | 上传ID | |
| 2 | name | varchar | 64 | 0 | Y | N | 文件名 | |
| 3 | path | varchar | 255 | 0 | Y | N | 访问路径 | |
| 4 | file | varchar | 255 | 0 | Y | N | 文件路径 | |
| 5 | display | varchar | 255 | 0 | Y | N | 显示顺序 | |
| 6 | father_id | int | 10 | 0 | Y | N | 0 | 父级ID |
| 7 | dir | varchar | 255 | 0 | Y | N | 文件夹 | |
| 8 | type | varchar | 32 | 0 | Y | N | 文件类型 |
表user (用户账户:用于保存用户登录信息)
| 编号 | 名称 | 数据类型 | 长度 | 小数位 | 允许空值 | 主键 | 默认值 | 说明 | |||
|---|---|---|---|---|---|---|---|---|---|---|---|
| 1 | user_id | mediumint | 8 | 0 | N | Y | 用户ID:[0,8388607]用户获取其他与用户相关的数据 | ||||
| 2 | state | smallint | 5 | 0 | N | N | 1 | 账户状态:[0,10](1可用 | 2异常 | 3已冻结 | 4已注销) |
| 3 | user_group | varchar | 32 | 0 | Y | N | 所在用户组:[0,32767]决定用户身份和权限 | ||||
| 4 | login_time | timestamp | 19 | 0 | N | N | CURRENT_TIMESTAMP | 上次登录时间: | |||
| 5 | phone | varchar | 11 | 0 | Y | N | 手机号码:[0,11]用户的手机号码,用于找回密码时或登录时 | ||||
| 6 | phone_state | smallint | 5 | 0 | N | N | 0 | 手机认证:[0,1](0未认证 | 1审核中 | 2已认证) | |
| 7 | username | varchar | 16 | 0 | N | N | 用户名:[0,16]用户登录时所用的账户名称 | ||||
| 8 | nickname | varchar | 16 | 0 | Y | N | 昵称:[0,16] | ||||
| 9 | password | varchar | 64 | 0 | N | N | 密码:[0,32]用户登录所需的密码,由6-16位数字或英文组成 | ||||
| 10 | varchar | 64 | 0 | Y | N | 邮箱:[0,64]用户的邮箱,用于找回密码时或登录时 | |||||
| 11 | email_state | smallint | 5 | 0 | N | N | 0 | 邮箱认证:[0,1](0未认证 | 1审核中 | 2已认证) | |
| 12 | avatar | varchar | 255 | 0 | Y | N | 头像地址:[0,255] | ||||
| 13 | open_id | varchar | 255 | 0 | Y | N | 针对获取用户信息字段 | ||||
| 14 | create_time | timestamp | 19 | 0 | N | N | CURRENT_TIMESTAMP | 创建时间: | |||
| 15 | vip_level | varchar | 255 | 0 | Y | N | 会员等级 | ||||
| 16 | vip_discount | double | 11 | 2 | Y | N | 0.00 | 会员折扣 |
表user_group (用户组:用于用户前端身份和鉴权)
| 编号 | 名称 | 数据类型 | 长度 | 小数位 | 允许空值 | 主键 | 默认值 | 说明 |
|---|---|---|---|---|---|---|---|---|
| 1 | group_id | mediumint | 8 | 0 | N | Y | 用户组ID:[0,8388607] | |
| 2 | display | smallint | 5 | 0 | N | N | 100 | 显示顺序:[0,1000] |
| 3 | name | varchar | 16 | 0 | N | N | 名称:[0,16] | |
| 4 | description | varchar | 255 | 0 | Y | N | 描述:[0,255]描述该用户组的特点或权限范围 | |
| 5 | source_table | varchar | 255 | 0 | Y | N | 来源表: | |
| 6 | source_field | varchar | 255 | 0 | Y | N | 来源字段: | |
| 7 | source_id | int | 10 | 0 | N | N | 0 | 来源ID: |
| 8 | register | smallint | 5 | 0 | Y | N | 0 | 注册位置: |
| 9 | create_time | timestamp | 19 | 0 | N | N | CURRENT_TIMESTAMP | 创建时间: |
| 10 | update_time | timestamp | 19 | 0 | N | N | CURRENT_TIMESTAMP | 更新时间: |
表venue_information (场地信息)
| 编号 | 名称 | 数据类型 | 长度 | 小数位 | 允许空值 | 主键 | 默认值 | 说明 |
|---|---|---|---|---|---|---|---|---|
| 1 | venue_information_id | int | 10 | 0 | N | Y | 场地信息ID | |
| 2 | site_number | varchar | 64 | 0 | Y | N | 场地编号 | |
| 3 | venue_name | varchar | 64 | 0 | Y | N | 场地名称 | |
| 4 | site_type | varchar | 64 | 0 | Y | N | 场地类型 | |
| 5 | accommodation_capacity | int | 10 | 0 | Y | N | 0 | 容纳人数 |
| 6 | site_status | varchar | 64 | 0 | Y | N | 场地状态 | |
| 7 | venue_images | varchar | 255 | 0 | Y | N | 场地图片 | |
| 8 | site_location | text | 65535 | 0 | Y | N | 场地位置 | |
| 9 | hits | int | 10 | 0 | N | N | 0 | 点击数 |
| 10 | praise_len | int | 10 | 0 | N | N | 0 | 点赞数 |
| 11 | create_time | datetime | 19 | 0 | N | N | CURRENT_TIMESTAMP | 创建时间 |
| 12 | update_time | timestamp | 19 | 0 | N | N | CURRENT_TIMESTAMP | 更新时间 |
第4章系统实现
4.1普通用户功能模块
用户注册时,请在注册界面输入个人信息以实现账户创建与登录。如图所示。

图4-1注册界面图
注册逻辑代码如下:
/**
-
注册
-
@param user
-
@return
*/
@PostMapping("register")
public Map<String, Object> signUp(@RequestBody User user) {
// 查询用户
Map<String, String> query = new HashMap<>();
query.put("username",user.getUsername());
List list = service.select(query, new HashMap<>()).getResultList();
if (list.size()>0){
return error(30000, "用户已存在");
}
user.setUserId(null);
user.setPassword(service.encryption(user.getPassword()));
service.save(user);
return success(1);
}
/**
- 用户ID:[0,8388607]用户获取其他与用户相关的数据
*/
@Id
@GeneratedValue(strategy = GenerationType.IDENTITY)
@Column(name = "user_id")
private Integer userId;
/**
- 账户状态:0,10
*/
@Basic
@Column(name = "state")
private Integer state;
/**
- 所在用户组:[0,32767]决定用户身份和权限
*/
@Basic
@Column(name = "user_group")
private String userGroup;
/**
- 上次登录时间:
*/
@Basic
@Column(name = "login_time")
private Timestamp loginTime;
/**
- 手机号码:[0,11]用户的手机号码,用于找回密码时或登录时
*/
@Basic
@Column(name = "phone")
private String phone;
/**
- 手机认证:0,1
*/
@Basic
@Column(name = "phone_state")
private Integer phoneState;
/**
- 用户名:[0,16]用户登录时所用的账户名称
*/
@Basic
@Column(name = "username")
private String username;
/**
- 昵称:[0,16]
*/
@Basic
@Column(name = "nickname")
private String nickname;
/**
- 密码:[0,32]用户登录所需的密码,由6-16位数字或英文组成
*/
@Basic
@Column(name = "password")
private String password;
/**
- 邮箱:[0,64]用户的邮箱,用于找回密码时或登录时
*/
@Basic
@Column(name = "email")
private String email;
/**
- 邮箱认证:0,1
*/
@Basic
@Column(name = "email_state")
private Integer emailState;
/**
- 头像地址:[0,255]
*/
@Basic
@Column(name = "avatar")
private String avatar;
/**
- 创建时间:
*/
@Basic
@Column(name = "create_time")
@JsonFormat(pattern = "yyyy-MM-dd HH:mm:ss")
private Timestamp createTime;
@Basic
@Transient
private String code;
}
用户登录,用户通过注册时的用户名+密码进行验证登录,如下图所示。

图4-2登录界面图
登录代码如下:
package com.project.demo.interceptor;
@Slf4j
public class LoginInterceptor implements HandlerInterceptor {
private String tokenName = "x-auth-token";
@Override
public boolean preHandle(RequestRequest request, HttpServletResponse response, Object handler) throws Exception {
String token = request.getHeader(this.tokenName);
setHeader(request, response);
log.info("[请求路径] - {}, [请求方法] - {}", request.getRequestURL().toString(), request.getMethod());
if (request.getRequestURL().toString().contains("/api/user/login")){
return true;
}
else if (request.getRequestURL().toString().contains("/api/user/state")){
return true;
}
else if (request.getRequestURL().toString().contains("/api/user/register")){
return true;
}
}
@Override
public void postHandle(RequestRequest request, HttpServletResponse response, Object handler, ModelViewHandlerAndView modelAndView) {
}
//更新token
}
@Override
public void onCompletion(RequestHandler request, ResponseHandler response, Object handler, Exception ex) throws an exception {
}
private void handleFailure(RequestRequest request, HttpServletResponse response) throws IOException {
response.setHeader("Content-type", "application/json;charset=UTF-8");
response.setStatus(401);
response.sendRedirect("https://www.baidu.com");
}
private void setHeader(RequestViewRequest request, HttpServletResponse response) {
//跨域的header设置
response.setHeader("Access-control-Allow-Origin", request.getHeader("Origin"))
response.setHeader("访问控制允许的方法", "GET、HEAD、POST、PUT、DELETE、TRACE、OPTIONS和PATCH");
response.setHeader("Access-Control-Allow-Credentials", "true");
response.set\left(\\text{Access-Control-Allow-Filters}\\right), request.getHeader\left(\\text{Access-Control-Request-Filters}\\right);
response.setHeader("Access-Control-Max-Age", "1800");
//防止乱码,适用于传输JSON数据
response.setHeader("Content-Type", "application/json;charset=UTF-8");
response.setStatus(HttpStatus.OK.value());
}
}
官方通知中提到:非管理员用户可随时查看系统发布的场馆开放时间表及各类活动通知等内容。其中包含图片文件作为补充资料。

图4-3网站公告界面图
普通用户可查询校园体育馆的相关场地信息,涉及场地名称、开放时间及其实质内容,以便安排相关预约事宜。如下图所示

图4-4场地信息界面图
具体的器材信息会向普通用户提供展示和了解的机会,请参考馆内提供的一系列详细说明内容。这些说明将包含器材名称、数量以及具体的借用规则等关键信息,并帮助您完成登记使用手续。

图4-5器材信息界面图
安排场地时间, 普通用户可进行校园体育馆的预定. 请根据所需日期、时间和场别类别, 进行具体的安排. 如图所示.

图4-6预约场地界面图
4.2管理员功能模块
系统管理员登录过程中,请按照注册时所使用的账号、密码以及验证码的信息进行登录操作;具体操作步骤请参考下图所示

图4-7管理员登录界面图
管理员登录的关键代码如下。
-
登录
-
@param data
-
@param httpServletRequest
-
@return
*/
@PostMapping("login")
public Map<String, Object> login(
@RequestBody Map<String, String> data,
HttpServletRequest httpServletRequest
) {
}
log.info("[执行登录接口]");
String username = data.get("username");
String email = data.get("email");
String phone = data.get("phone");
String password = data.get("password");
List resultList = null;
QueryWrapper wrapper = new QueryWrapper
Map<String, String> map = new HashMap<>();
if(username != null && "".equals(username) == false){
map.put("username", username);
resultList = service.selectBaseList(service.select(map, new HashMap<>()));
}
else if(email != null && "".equals(email) == false){
map.put("email", email);
resultList = service.selectBaseList(service.select(map, new HashMap<>()));
}
else if(phone != null && "".equals(phone) == false){
map.put("phone", phone);
resultList = service.selectBaseList(service.select(map, new HashMap<>()));
}else{
return error(30000, "账号或密码不能为空");
}
if (resultList == null || password == null) {
return error(30000, "账号或密码不能为空");
}
//判断是否有这个用户
if (resultList.size()<=0){
return error(30000,"用户不存在");
}
User byUsername = (User) resultList.get(0);
Map<String, String> groupMap = new HashMap<>();
groupMap.put("name",byUsername.getUserGroup());
List groupList = userGroupService.selectBaseList(userGroupService.select(groupMap, new HashMap<>()));
if (groupList.size()<1){
return error(30000,"用户组不存在");
}
UserGroup userGroup = (UserGroup) groupList.get(0);
//查询用户审核状态
if (!StringUtils.isEmpty(userGroup.getSourceTable())){
将结果赋值给字符串变量res = service.selectExamineState(userGroup.getSourceTable(), byUsername.getUserId());
if (res==null){
return error(30000,"用户不存在");
}
if (!res.equals("已通过")){
return error(30000,"该用户审核未通过");
}
}
//查询用户状态
if (byUsername.getState()!=1){
return error(30000,"用户非可用状态,不能登录");
}
String md5password = service.encryption(password);
if (byUsername.getPassword().equals(md5password)) {
// 存储Token到数据库
AccessToken accessToken = new AccessToken();
accessToken.setToken(UUID.randomUUID().toString().replaceAll("-", ""));
accessToken.setUser_id(byUsername.getUserId());
tokenService.save(accessToken);
// 返回用户信息
用户对象user通过调用JSONObject.fromJson方法解析JSON字符串byUsername
user.put("token", accessToken.getToken());
JSONObject ret = new JSONObject();
ret.put("obj",user);
return success(ret);
} else {
return error(30000, "账号或密码不正确");
}
}
public String select(Map<String,String> query,Map<String,String> config){
StringBuffer sql = new StringBuffer("select ");
将sql拼接上一个条件判断的结果,并追加一个空格。其中条件判断部分为:如果config.get(FindConfig.FIELD)等于null或者字符串""等于config.get(FindConfig.FIELD),则返回"*";否则返回config.get(FindConfig.FIELD)的值。
该SQL语句会从指定表中提取数据并将其传递到目标位置以完成查询操作
当从配置中检索GROUP_BY设置时,请确保其不为null且不为空字符串。
sql.append("group by ").append(config.get(FindConfig.GROUP_BY)).append(" ");
}
if the value of config's FindConfig_ORDER_BY property is not null and is not an empty string
sql.append("order by ").append(config.get(FindConfig.ORDER_BY)).append(" ");
}
if (config.get(FindConfig.PAGE) != null && !"".equals(config.get(FindConfig.PAGE))){
int page = (config.get(FindConfig.PAGE) != null && config.get(FindConfig.PAGE) != "") ? Integer.valueOf(config.get(FindConfig.PAGE)) : 1;
首先检查config.get的返回值是否满足以下两个条件:一是不等于null;二是不等于空字符串。如果满足这两个条件,则将该返回值parse为整数并赋值给limit;否则,则将limit赋值为10。
sql.append(" limit ").append( (page-1)*limit ).append(" , ").append(limit);
}
log.info("[{}] - 查询操作,sql: {}",table,sql);
return sql.toString();
}
public List selectBaseList(String select) {
List<Map<String,Object>> mapList = baseMapper.selectBaseList(select);
List
for (Map<String,Object> map:mapList) {
list.add(JSON.parseObject(JSON.toJSONString(map),eClass));
}
return list;
}
通过登录系统进入校园体育馆预约与管理系统时会包含以下内容:主页面(或起始页面)、校园用户的管理界面以及多个功能模块(如场地类型管理、场地信息管理等),具体功能包括预约场地操作、器材类型选择等详细配置选项,并提供相关帮助指南和操作指导(如[如下图所示])。

图4-8管理员功能界面图
管理员功能界面逻辑代码如下:
@RequestMapping("/get_list")
public Map<String, Object> getList(HttpServletRequest request) {
在服务中调用parseQuery方法解析请求参数,并调用parseConfiguration方法获取配置信息后调用selectToPage方法获取第一页数据
return success(map);
}
该系统管理员负责对注册界面的用户群体执行相应的操作流程包括创建账户重置密码以及删除账号等基本功能如图所示

图4-9用户管理界面图
用户管理界面逻辑代码如下:
@RequestMapping("/get_obj")
public Map<String, Object> obj(HttpServletRequest request) {
The List resultList is assigned by calling the method retrieveBaseList on the service. This method retrieves the query and configuration from the request.
if (resultList.size() > 0) {
JSONObject jsonObject = new JSONObject();
jsonObject.put("obj",resultList.get(0));
return success(jsonObject);
} else {
return success(null);
}
}
管理人员能够维护体育馆的场地类型设置,并支持新增各类场地类型、对现有类型进行详细配置以及删除不需要的类型以满足不同需求。具体界面如图所示

图4-10 场地类型列表界面图

图4-11 场地类型添加界面图
器材类型管理模块中包含有管理人员能够完成体育馆提供的器材类型相关操作功能的设置与管理服务。该模块支持新增、修改和删除功能,并且能够帮助用户更方便地选择合适的器材类型进行预约安排。界面设计如图所示。

图4-12 器材类型列表界面图

图4-13 器材类型添加界面图
在系统管理模块中,管理员端可对首页轮播图像进行管理,并支持对图片进行添加、编辑以及删除操作,以便提升用户体验并传达关键信息。如下图所示。

图4-14系统管理界面图
网站公告管理系统中,该系统管理员可向组织发布相关通知公告.该通知可涵盖具体事项如人事变动,技术升级及维护保障等内容的发布.请参考下图

图4-15 网站公告界面图
第5章软件测试
作为软件开发过程中的最后一个阶段,测试能够确保所开发出的软件是否能够满足设计目标,同时也为程序正式上线提供了最后的质量把关环节. 软件测试主要关注使用模式、运行环境以及相关参数,以评估其是否满足设计标准. 在进行软件测试的过程中,我们通常会故意引入错误及极端情况,以检验系统或应用能否在非正常条件下正常运行.
5.1软件测试的重要性
只有经过系统性的测试过程,在运行和维护阶段之前使用的软件程序,才能充分证明其质量具有经得起考验的价值。近年来计算机界广泛认为,在软件设计各个关键阶段都应当实施测试工作至关重要,因为及时发现问题并采取纠正措施能够显著降低后续修复的成本和难度
在实际应用中发现软件漏洞几乎是不可避免的现象这一现象几乎无法避免地会出现这一问题在软件应用领域内也是永恒存在的事实不管采用何种技术手段都无法彻底消除软件漏洞的问题测试活动伴随着软件开发开始而出现它与技术发展同步进行两者都是推动技术和实践不断向前发展的关键因素测试活动能够显著程度上降低维护成本如果一个漏洞能够较早被发现的话相比系统上线后才发现并修复问题而言修复它的成本将显著低于前者
5.2测试实例的研究与选择
测试有白盒测试和黑盒测试两种方式。
其中将软件视为透明的白盒子时采用的方法称为白盒测试而这种技术也可被称作玻璃盒分析法。具体而言实施白盒分析需遵循以下步骤:首先根据程序内部控制结构和技术逻辑确定合适的测验用例其次按照软件系统的运行流程规划完整的测验步骤并负责整个系统的运行监控因此实施白盒测验需选择足够的代表性测验案例以确保能够全面检测出系统中存在的潜在问题最后通过覆盖尽可能多的关键代码区域来检测程序中的潜在问题
黑色方框测试也被视为一种功能测试。该软件被当作一个黑色方框进行操作模拟。采用大量边界条件和异常输入数据进行验证处理以确保系统能够正确响应这些情况下的结果输出。
本系统的功能测试工作主要以黑盒方式执行为主,在必要时适当引入白盒测试作为辅助手段
核对主要功能单元的运行状态,并确认其正常运作;同时核对各页面的整体结构与布局安排。
2.检查各个接口是否可以正确地输入和输出,保证数据流通稳定可行。
3.检查数据结构,保证其和外部接口没有访问错误,访问顺利。
4.检查原计划的性能需求有没有完成,运行流畅。
本系统的测试用例(部分):
| 登录部分测试用例 | |||||
|---|---|---|---|---|---|
| 编号 | 对象 | 项目 | 操作 | 预期结果 | 结果 |
| 1 | 登录 | 登录提示 | 使用正确的账号密码登录 | 成功登录 | 预期结果 |
| 2 | 登录提示 | 使用正确的账号但错误的密码登录 | 提示密码错误 | 预期结果 | |
| 3 | 登录提示 | 使用错误的账号登录 | 提示不存在账户 | 预期结果 | |
| 4 | 登录提示 | 不输入账号,点击登录 | 提示输入账号 | 预期结果 | |
| 5 | 登录提示 | 输入账号但不输入密码点击登录 | 提示输入密码 | 预期结果 | |
| 6 | 登录入口 | 已登录账号,查看登录入口 | 不显示登录入口 | 预期结果 |
5.3测试环境与测试条件
处理器:Inter Core I7-4710MQ四核处理器
内存:4GB
硬盘:1T
操作系统:Windows 10
数据库:MySQL
5.4系统运行情况
所有选定的测试样例均已通过,并涵盖了所有相关案例;没有任何缺陷;满足了论文最初设定的目标和期望。
运行稳健,
操作顺畅,
能够充分满足用户需求。
5.5系统评价
5.5.1系统功能评价
在试运行结束后对系统进行全面评估意味着该系统已基本达到了设定的目标,并且能够有效满足用户的使用需求同时也符合预期的技术目标
5.5.2系统技术评价
系统在经过大量重复测试后表现异常稳定,在满足所有要求的同时具备良好的安全性和实用性;功能模块已全部完成任务。
5.5.3系统经济评价
按照预定的时间段完成系统的主要功能,并符合要求;通过这种方式能够有效降低开发成本;有助于提升科学管理的水平;同时这也符合个人的经济状况。
第6章 总结
随着计算机互联网技术的快速发展, 各行业都已经实现了对日益庞大的数据采用计算机相关技术进行管理. 本课题围绕校园体育馆预约与管理系统展开研究, 并以交流为核心. 本研究旨在针对校园体育馆预约与管理系统的需求进行建模工作, 并对数据建模以及过程建模进行分析设计, 最终实现相关的程序开发. 研究还将包括建立系统的应用架构, 并对其优劣势进行全面分析; 通过功能分解图和系统组件图来描述功能需求; 建立数据库并定义关键数据结构; 通过类关系图描述组件间的协作关系, 并给出各个类的具体定义方法; 最后通过详细的设计文档和代码实现系统的前后端功能模块, 包括各个组件的数据传输关系. 系统运行后, 所有功能均能够正常执行, 每个操作界面符合用户习惯, 界面友好且易于操作. 整个系统的设计方案合理科学, 充分体现了人机交互的人性化特点.
但是由于自己在系统开发过程中对于一些需要用到的相关技术和知识储备尚不充足,并且自身开发经验尚为欠缺,在此情况下所导致的结果是系统的功能体系还有待进一步优化和完善;由此可见,在目前阶段中对于整个系统的建设和发展而言仍需不断积累经验并逐步推进完善。
参考文献
研究团队探讨了GSTT1和GSTM1变体及发际金属性浓度对沿海孕妇血压的影响,在位于印尼中部加拉省的怀孕女性中进行了观察
[2]Xie F., Wang Z., Zhao D., et al. Tilting-Axis Anisotropic Tomography and Subduction Dynamics of the Java-Banda Arc[J]. Geophysical Research Letters, 2024, 51(5):
[3] Rammal M , Badran A , Haidar C , et al . Systematic Analysis of the Cymbopogon winterianus (Java Citronella Plant) for Its Utilization in Food Preservation, Insecticidal Potential, and Application in Bread Production [J] . Foods , 2024 , 13 (5) :
[4]Permanadewi S, Samodra H, Irzon R, et al. A quantitative evaluation of geological sites within the Ijen Geopark located in Banyuwangi Regency, East Java, Indonesia[J]. International Journal of Geoheritage and Parks, 2024, 12(1): 63-74.
Among the authors are Suhendra R., Takahashi R., Agangi A., and others. Texture and composition evolution of pyrite and metal remobilization underlow-grade metamorphism of metapelite: Impact on gold mineralization in the Luk Ulo Complex, Central Java, Indonesia.
Land use patterns and land-use dynamics in East Java between 2015 and 2021 were analyzed by employing optical imagery analysis and leveraging the Google Earth Engine platform.
[7]孙晴,张豪,于瑛.体育馆场地扩声系统设计研究[J].智能建筑电气技术,2024,18(01):154-159.DOI:10.13857/j.cnki.cn11-5589/tu.2024.01.024.
[8]吴昊,张丹.基于SpringBoot框架的大学生网上兼职系统设计与实现[J].电脑知识与技术,2023,19(35):68-72.DOI:10.14004/j.cnki.ckt.2023.1860.
[9]姜一波.基于SpringBoot+Vue的在线考试系统设计与实现[J].无线互联科技,2023,20(23):68-71.
游晶、邱淑丽和李敬文在《基于SpringBoot的校园智慧报修系统的设计与实现》一文中进行了深入研究,并探讨了其在计算机应用技术领域的创新应用
[11] 徐剑, 王少杰. 采用 Spring Boot 框架构建配电房监控系统[J]. 信息与电脑(理论版), 2023, 35(20): 120-123.
黄永芳、郭永刚及李峰在《科学技术创新》期刊上发表的文章(卷号期号):第24期(年份),其中该文具体为第24期刊登的文章(卷号期号):100-103页。基于SpringBoot平台开发的藏东南滑坡灾害预测与防治系统的设计与实现
[13] 李泳君, 杨怀港, 郑浩鑫 等. 以物联网技术为基础构建的智慧型体育馆系统的设计与实践[J]. 物联网技术, 2022, 12(08): 109-111. DOI: 10.16667/j.issn.2095-1302.2022.08.30
[14]徐金鑫.SD大学大型综合体育馆工程项目质量管理探讨[D].青岛大学,2021.DOI:10.27262/d.cnki.gqdau.2021.000941.
[15]韦淼.信息技术下的高职体育馆设备管理[J].江西建材,2021,(04):278+280.
[16]肖丽红.计算机技术的应用体现在体育馆器材管理方面[J].《信息记录材料》期刊, 信息记录材料 , 第 十六 卷第一期:第 十二二 卷第 第一期:第 Ninety-two 至 Ninety-three页.Doi: https://doi.org/https://doi.org/ https://doi.org/ https://doi.org/ https://doi.org/
[17] 黄小凤, 滕建, 梁嘉豪. 基于SOA的场馆预约人数预测及预约管理平台[C]// 中国计算机用户协会网络应用分会// 北京化工大学信息科学与技术学院; 北京化工大学信息中心;. 中国计算机用户协会网络应用分会 2020 年第二十四届网络新技术与应用年会论文集[EB/OL]. 北京: 北京化工大学信息科学与技术学院; 北京化工大学信息中心, 2020:5 . DOI: 10.26914/c.cnkihy.
[18] 李奇、姚颖、孙野及其团队. 基于物联网技术开发的高校智能体育馆管理系统的建设方案[J]. 《辽宁科技学院学报》, 2020, 22(05): 12-13+87.
[19]王古将.高校体育馆管理软件系统研究与设计[D].东华大学,2020.DOI:10.27012/d.cnki.gdhuu.2020.000446.
[20]张焱,童莲.高校体育馆预约管理系统的设计与实现[J].花炮科技与市场,2019,(04):214.
致 谢
大学生活即将结束,在这段时光即将划上句号的时候
回忆过去,在脑海里翻出了无数珍贵的记忆:入学初那份喜悦与激动还深深印在脑海中。一切都是如此新奇而充满吸引力,并非一帆风顺。既有喜悦也有困难,并非一帆风顺。衷心感谢所有曾经帮助过我的老师,请你们放心!同学间的友情同样难忘,在一起度过的那些特殊的日子让我拥有许多珍贵的记忆。
最后特别感谢校园体育馆预约与管理系统设计项目的指导老师。论文的完成离不开导师的悉心指导和热忱帮助。导师严谨的工作态度、扎实的治学精神以及深厚的专业素养让我获益良多。无论是在理论研究还是实践应用方面都给了我很大的帮助使我的专业技能应用水平得到了显著提升值此论文顺利完成之际再次向导师表示衷心感谢并献上最崇高的敬意同时也要向对我成长有所帮助的所有老师和同学表示感谢
因个人水平较为欠缺,尽管时间紧迫,在本文中必然存在诸多不足之处。恳切希望各位老师能够给予指导与建议,并期待您的宝贵意见。
点赞+收藏+关注 →私信免费领取本源代码、数据
