2020年中国地理信息产业现状分析,发展前景广阔「图」

一、地理信息行业概况
地理信息反映了地理数据中所蕴含的地理意义,并非仅限于物质形态的存在与分布特征等基本内涵;它不仅具有普通信息属性,在空间分布特征等方面还具有显著的独特性;具体而言包括数字形式的文字、图像以及图形等的总称
地理信息的特性

编辑切换为居中
添加图片注释,不超过 140 字(可选)
资料来源:华经产业研究院整理
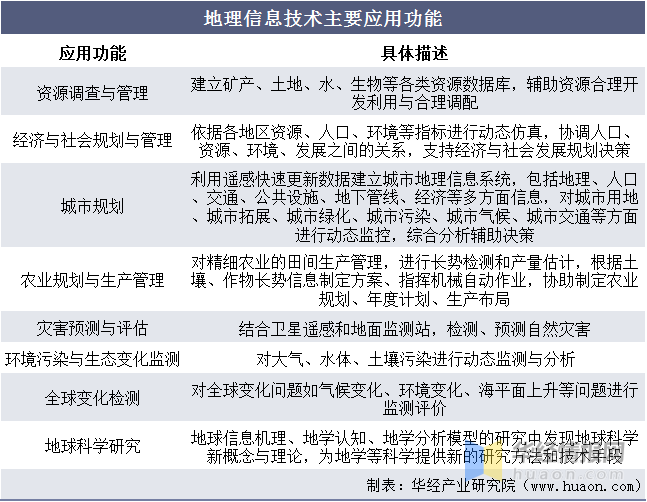
地理信息技术的主要功能为空间分析技术的应用体系,在实际应用领域上具有极为广泛的适用范围。GIS技术的基本功能主要包括:利用遥感进行数据的收集与处理;利用地理信息系统进行空间数据的存储与管理;通过空间分析实现数据的查询与检索;运用统计计算方法进行空间数据分析;生成制图成果作为输出结果;以及为其他学科提供编程开发的基础平台;同时其核心功能也为空间分析技术的应用与发展。GIS技术可用于经济活动的规划与支持;可用于交通网络规划与优化设计;可用于国防部门的空间信息保障工作;用于自然资源管理领域的空间数据分析;用于环境监测中的遥感应用技术;用于教育领域的地理信息系统教学辅助工具开发;用于科研机构的空间数据分析需求满足工作;以及用于军事领域的情报支持工作等多方面的实践应用中。
地理信息技术主要应用功能

编辑切换为居中
添加图片注释,不超过 140 字(可选)
资料来源:公开资料整理
二、地理信息行业现状分析
地理信息行业作为一个由高新技术产业、现代服务业领域以及战略性新兴产业领域融合而成的综合领域,在推动国家经济发展、保障国防安全以及促进科技创新方面具有重要意义,并且该领域还拥有广阔的发展前景。随着各行业的日益增长对地理信息技术与资源的需求也在不断提高。据中国地理信息产业协会最新数据显示, 2020年我国地理信息产业总产值达到6890亿元, 同比增长6.4%。
2008-2020年中国地理信息产业总产值变化趋势图

编辑
添加图片注释,不超过 140 字(可选)
资料来源:中国地理信息产业协会,华经产业研究院整理
截至2020年底,我国地理信息产业从业机构规模已达到138,XXX家以上,其中测绘资质机构共计达22,XXX家。在地理信息产业市场主体构成中,企业主体占比高达93.4%,个体经营仅占约6.6%。数据显示,仅在过去一年就有大约两万七千家企业完成注册登记;与此同时,吊销或注销的市场主体数量也超过了六千多家
2020年中国地理信息产业市场主体结构

编辑
添加图片注释,不超过 140 字(可选)
资料来源:中国地理信息产业协会,华经产业研究院整理
截至本年年末,在经营地理信息系统业务的企业中共计有54家公司实现了上市。其中主板市场有12家企业、中小板市场有14家企业、创业板市场包含5家企业以及科创板市场包含5家企业。值得注意的是,在新三板市场的挂牌交易中,则有共有163家公司完成了挂牌交易。在当年新增上市企业共4家中有一家公司因故退市;而在新增挂牌交易的公司中,则新增了1家中摘除出市场的公司达有共有
2020年主营业务包括地理信息业务的上市企业数量

编辑
添加图片注释,不超过 140 字(可选)
资料来源:中国地理信息产业协会,华经产业研究院整理
截至
东部区域
数量
中西部区域数目百分比百分比
数据数目百分比百分比
数值数目百分比百分比
数值数目百分比百分比
数值数目百分比百分比
数值数目百分比百分比
东北区域数目数目数目数目数目数目数目数目数目数目
2020年中国地理信息企业区域分布

编辑
添加图片注释,不超过 140 字(可选)
资料来源:中国地理信息产业协会,华经产业研究院整理
就企业规模而言,在我国地理信息系统行业中主要以小型企业和微型企业发展为主,在2020年其市场占有率分别达到了46.23%和50.68%。数据显示,在这一行业中占据一定市场份额的主要还包括达到3200多家的中型地理信息系统企业和数量超过千家的大型地理信息系统企业。其中前者仅占用了不到3%,后者更是仅占用了不足千分之一的市场份额。
2020年中国地理信息企业规模构成

编辑
添加图片注释,不超过 140 字(可选)
资料来源:中国地理信息产业协会,华经产业研究院整理
参考文献:华经产业研究院由(The report)发布的一份《中国地理信息系统行业发展前景及投资战略咨询报告》,涵盖了(covers)中国地理信息系统行业的市场分析、发展趋势以及投资建议(市场分析, trend analysis, investment strategies)。
三、地理信息行业政策
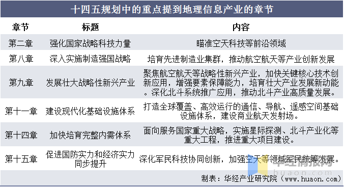
地理信息产业将在其十四五规划中发挥重要作用。作为空天科技产业链的重要组成部分之一,《中华人民共和国国民经济和社会发展第十四届五年计划和2035年远景目标纲要》指出,在推动空天产业发展的过程中,从六个关键领域提出了重要目标。
十四五规划中的重点提到地理信息产业的章节

编辑切换为居中
添加图片注释,不超过 140 字(可选)
资料来源:《十四个五年规划和2025年愿景目标纲要》,华经产业研究院整理
四、地理信息行业竞争格局
中国地理信息产业协会经过严格审核程序后宣布
2021年中国地理信息产业十强企业榜单

编辑
添加图片注释,不超过 140 字(可选)
资料来源:中国地理信息产业协会,华经产业研究院整理
五、地理信息产业发展对策
基于当前形成的双循环新发展格局,在推动地理信息系统产业经济实现持续增长的过程中
地理信息产业经济发展的相关对策

编辑切换为居中
添加图片注释,不超过 140 字(可选)
资料来源:华经产业研究院整理
