菜哥学知识图谱(通过“基于医疗知识图谱的问答系统”)(八)(知识存储)
发布时间
阅读量:
阅读量
先跳过机器学习方式抽取知识的路径。
在人工标注信息完成之后,在系统中将这些知识信息输入至图数据库系统中进行存储。
然后将'出行指南'模块中的第一部分'车票'相关信息先提取并复制到本地文档中。

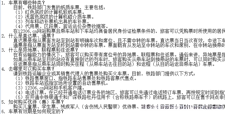
人工标注信息(这是个csv文件):

2.将知识写入到图数据库中。先要把vc++14装上,不装还是不方便。
代码:
# 读取csv文件,生成Cypher语言并写入图数据库
# -*- coding: utf-8 -*-
import csv
from py2neo import Graph, Node
class MAIN:
def __init__(self):
# 创建实例
self.g = Graph(
host="127.0.0.1", # neo4j 搭载服务器的ip地址,ifconfig可获取到
http_port=7474, # neo4j 服务器监听的端口号
user="neo4j", # 数据库user name,如果没有更改过,应该是neo4j
password="neo4jzl")
def write(self, csvfile, message): # 写入csv数据
newfile = open(csvfile, 'a+', newline='')
filewriter = csv.writer(newfile)
filewriter.writerows(message)
def open(self, file):
self.file = file
with open(self.file, 'r') as f:
self.reader = csv.reader(f)
self.messages = list(self.reader)
print(self.messages)
def tra_attribute(self): # 经测试,neo4j的类型名、属性内容可以是中文,但属性名必须是英文。因此先要把所有的属性名全部翻译成英文。
list_attribute = []
for messages in self.messages[1:]:
for message in messages:
if r'#' in message:
for i in message.split(r'@@'):
if r'#' in i:
node_attribute = i.split(r'#')
list_attribute.append(node_attribute[0])
list_attribute = list(set(list_attribute))
lists_attribute = []
for i in list_attribute:
j = []
j.append(i)
j.append('')
lists_attribute.append(j)
self.write(csvfile='C:\ chouquxinxi\ 出行指南\ 属性名.csv', message=lists_attribute)
# 后面需要手动打开该文件,手动翻译属性名,写在第二列。弄了半天自动翻译没弄成,有点尴尬。
def cypher_make_send(self): # 核心方法
# 读取翻译结果
dict_attribute = {}
with open('C:\ chouquxinxi\ 出行指南\ 属性名.csv', 'r') as f:
reader = csv.reader(f)
for l in reader:
dict_attribute[l[0]] = l[1]
# 判断每行数据信息
for message in self.messages[1:]:
if len(message) == 2 or message[2] == '': # 2列信息描述结点
node_type = message[0] # 节点类型
node_attributes = message[1] # 节点属性
dict_node_attribute = {} # 属性字典,下面做这个字典
for i in node_attributes.split(r'@@'):
node_attribute = i.split(r'#') # 节点属性分段,node_attribute[0]属性名,node_attribute[1]属性值
node_attribute[0] = dict_attribute[node_attribute[0]] # 属性名翻译为英文
dict_node_attribute[node_attribute[0]] = node_attribute[1] # 转为字典
# print(dict_node_attribute)
if '名称' in node_attributes: # 如果这一条信息里面有“名称”字样,则说明该信息是对单个节点进行操作。
# 准备这么操作:建立该节点,然后一条属性一条属性的添加
namevalue = dict_node_attribute.pop('name') # 删除要删除的键值对"name",返回值是删除的值name的内容。剩下的就是需要创建或修订的其他属性
cypher = "MERGE (m:%s { name: '%s' }) RETURN m.name" % (node_type, namevalue)
# 上一句的意思是,如果该节点类型、名称不存在,则创建该节点。
re = self.g.run(cypher).data()
print("-->节点<--新建节点:%s" % (re))
for key, value in dict_node_attribute.items():
cypher = "MERGE (m:%s { name: '%s' }) \
ON MATCH SET m.%s = '%s' \
RETURN m.%s" % (node_type, namevalue, key, value, key)
re = self.g.run(cypher).data()
print("-->节点<--'%s':新建或修改属性:%s" % (namevalue, re))
else: # 如果不包含“名称”字样,则说明该信息是所有该类型的节点进行操作
for key, value in dict_node_attribute.items():
cypher = "MERGE (m:%s) \
ON MATCH SET m.%s = '%s' \
RETURN m.%s" % (node_type, key, value, key)
re = self.g.run(cypher).data()
print("-->节点<--新建或修改属性:%s" % (re))
elif len(message) == 3: # 3列信息描述关系
relationships = message[0] # 关系
dict_relationships = {} # 关系字典,下面做这个字典
if r'@@' in relationships: # 如果包含分割符,说明包含属性,此时需要把属性读取出来
list_relationships = relationships.split(r'@@')
dict_relationships['type'] = list_relationships[0] # 关系类型
for i in list_relationships[1:]:
relationships_attribute = i.split(r'#')
relationships_attribute[0] = dict_attribute[relationships_attribute[0]] # 属性名翻译为英文
dict_relationships[relationships_attribute[0]] = relationships_attribute[1] # 转为字典
else:
dict_relationships['type'] = relationships
node_start = message[1] # 起节点
dict_node_start = {} # 起节点属性字典,下面做这个字典
for i in node_start.split(r'@@'):
node1_attribute = i.split(r'#')
node1_attribute[0] = dict_attribute[node1_attribute[0]] # 属性名翻译为英文
dict_node_start[node1_attribute[0]] = node1_attribute[1] # 转为字典
node_end = message[2] # 止节点
dict_node_end = {} # 止节点属性字典,下面做这个字典
for i in node_end.split(r'@@'):
node2_attribute = i.split(r'#') # 节点属性分段,node_attribute[0]属性名,node_attribute[1]属性值
node2_attribute[0] = dict_attribute[node2_attribute[0]] # 属性名翻译为英文
dict_node_end[node2_attribute[0]] = node2_attribute[1] # 转为字典
#下面开始写语句
start_type = ''
start_attribute = ''
if 'type' in dict_node_start: # 如果包含类型
start_type = ":%s" % (dict_node_start['type'])
dict_node_start.pop('type')
for key, value in dict_node_start.items():
start_attribute = start_attribute + "%s:'%s'" % (key, value) + ','
if start_attribute == '':
cypher_node_start = start_type
else:
cypher_node_start = start_type+'{'+start_attribute[:-1]+'}' #[:-1]把最后一个逗号去掉
end_type = ''
end_attribute = ''
if 'type' in dict_node_end: # 如果包含类型
end_type = ":%s" % (dict_node_end['type'])
dict_node_end.pop('type')
for key, value in dict_node_end.items():
end_attribute = end_attribute + "%s:'%s'" % (key, value) + ','
if end_attribute == '':
cypher_node_end = end_type
else:
cypher_node_end = end_type + '{' + end_attribute[:-1] + '}'
relationships_type = ''
relationships_attribute = ''
if 'type' in dict_relationships: # 如果包含类型
relationships_type = ":%s" % (dict_relationships['type'])
dict_relationships.pop('type')
for key, value in dict_relationships.items():
relationships_attribute = relationships_attribute + "%s:'%s'" % (key, value) + ','
if relationships_attribute == '':
cypher_relationships = relationships_type
else:
cypher_relationships = relationships_type + '{' + relationships_attribute[:-1] + '}'
cypher = " MATCH(m" + cypher_node_start + "),(n" + cypher_node_end + ") MERGE(m)-[r" + cypher_relationships +"]->(n) RETURN m,n,r"
re = self.g.run(cypher).data()
print("-->关系<--新建或修改关系:%s" % (re))
if __name__ == '__main__':
file = 'C:\ chouquxinxi\ 出行指南\ 车票.csv'
read = MAIN()
read.open(file=file)
#read.tra_attribute() #第一步,运行完毕后手动翻译
read.cypher_make_send() #第二步
几个重点:
- tra_attribute()函数的作用是将中文属性名导出至特定文件,并需进行人工转换为英文版本。计划在未来开发一个自动化转换功能。
- 类型命名时禁止使用引号符号。
- 知识融合操作主要采用Cypher语言中的"MERGE"关键字功能,在现有属性和关系存在时更新现有数据,在不存在时则新建数据结构。这种操作实现了知识融合与存储的统一性表达,在一条Cypher语句中即可完成所有操作功能。变量cypher赋值最终语句后可通过打印输出查看生成的具体语句构成情况。
其他注释说明较为清晰,在此不做详细展开。
运行注意事项:
文章不再发布相关文章内容。
最让人感到沮丧的是论文已被提交。
职称评审小组提醒我根据自己的职责必须通过国家计算机等级考试。
全部评论 (0)
还没有任何评论哟~
